初中生物中考复习 2019年中考生物总复习主题三生物圈中的绿色植物课时5被子植物的一生
展开
这是一份初中生物中考复习 2019年中考生物总复习主题三生物圈中的绿色植物课时5被子植物的一生,共7页。
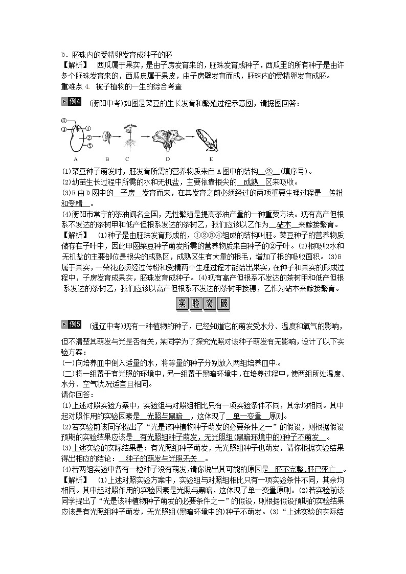
课时5 绿色开花植物的一生 重难点1 种子的萌发 (湘潭中考)如图表示大豆种子萌发长成植株的过程,有关大豆种子及其萌发过程的叙述中,错误的是(B)A.大豆种子由种皮和胚组成B.萌发过程利用的营养物质来自于胚乳C.萌发过程需要一定的水分、充足的空气和适宜的温度D.大豆种子的营养物质主要贮存在子叶中【解析】 大豆属于双子叶植物,种子由种皮和胚两部分组成,大豆种子的营养物质储存在子叶里,当种子萌发时,子叶里的营养物质供给胚芽、胚轴、胚根利用;大豆种子萌发必须同时满足外界条件和自身条件,外界条件为一定的水分、适宜的温度和充足的空气。重难点2 植株的生长 (保定中考)下图是被子植物的生命历程简图,相关叙述错误的是(C)A.种子的胚是新植物的幼体B.叶芽将来发育成植物体的枝条C.根的生长主要依靠根尖成熟区细胞的生长D.种子萌发需要充足的氧气、适量的水和适宜的温度【解析】 种子的胚包括胚根、胚芽、胚轴、子叶,是新植物体的幼体,是种子的主要部分;叶芽将来发育成植物体的枝条;伸长区在分生区上部,细胞逐渐停止分裂,开始迅速伸长,是根生长最快的地方;种子萌发的外界条件是适量的水分、充足的空气和适宜的温度。重难点3 开花和结果 (湘潭中考)下列对西瓜的叙述,不正确的是(B)A.整个西瓜是由子房发育来的B.西瓜里的所有种子是由一个胚珠发育来的C.西瓜皮是由子房壁发育来的D.胚珠内的受精卵发育成种子的胚【解析】 西瓜属于果实,是由子房发育来的,胚珠发育成种子,西瓜里的所有种子是由许多个胚珠发育来的,西瓜皮属于果皮,由子房壁发育而成,胚珠内的受精卵发育成胚。重难点4 被子植物的一生的综合考查 (衡阳中考)如图是菜豆的生长发育和繁殖过程示意图,请据图回答:(1)菜豆种子萌发时,胚发育所需的营养物质来自A图中的结构__②__(填序号)。(2)幼苗生长过程中所需的水和无机盐,主要依靠根尖的__成熟__区来吸收。(3)E由D图中的__子房__发育而来,在其发育之前必须经过的两项重要生理过程是__传粉和受精__。(4)衡阳市常宁的茶油闻名全国,无性繁殖是提高茶油产量的一种重要方法。现有高产但根系不发达的茶树甲和低产但根系发达的茶树乙,我们应该以乙作为__砧木__来嫁接繁育。【解析】 (1)种子是由胚珠发育形成的,①②③④组成的结构叫胚。菜豆种子的营养物质储存在子叶中,因此甲图菜豆种子萌发所需的营养物质来自种子的②子叶。(2)根吸收水和无机盐的主要部位是根尖的成熟区,成熟区生有大量的根毛,增加了根的吸收面积。(3)E属于果实,一朵花必须经过传粉和受精两个生理过程才能结出果实,在种子和果实的形成过程中,子房发育成果实,胚珠发育成种子。(4)现有高产但根系不发达的茶树甲和低产但根系发达的茶树乙,我们应该以高产但根系不发达的茶树甲接穗,乙作为砧木来嫁接繁育。 (通辽中考)现有一种植物的种子,已经知道它的萌发受水分、温度和氧气的影响,但不清楚其萌发与光是否有关,某同学为了探究光照对该种子萌发有无影响,设计了以下实验方案:(一)向培养皿中倒入适量的水,将等量的种子分别放入两组培养皿中。(二)将一组置于有光照的环境中,另一组置于黑暗环境中,在培养过程中,使两组所处温度、水分、空气状况适宜且相同。请你回答:(1)上述对照实验方案中,实验组与对照组相比只有一项实验条件不同,其余均相同。其中起对照作用的实验因素是__光照与黑暗__,这体现了__单一变量__原则。(2)若实验前该同学提出了“光是该种植物种子萌发的必要条件之一”的假设,则根据假设预期的实验结果应该是__有光照组种子萌发,无光照组(黑暗环境中的)种子不萌发__。(3)上述实验的实际结果是:有光照组种子萌发,无光照组种子也萌发,请你根据实验结果得出相应的结论:__种子的萌发与光照无关__。(4)若两组实验中各有一粒种子没有萌发,请你说出其可能的原因是__胚不完整、胚已死亡__。【解析】 (1)上述对照实验方案中,实验组与对照组相比只有一项实验条件不同,其余均相同。其中起对照作用的实验因素是光照与黑暗,这体现了单一变量原则。(2)若实验前该同学提出了“光是该种植物种子萌发的必要条件之一”的假设,则根据假设预期的实验结果应该是有光照组种子萌发,无光照组(黑暗环境中的)种子不萌发。(3)“上述实验的实际结果是:有光照组种子萌发,无光照组种子也萌发”,根据实验结果得出相应的结论:种子的萌发与光照无关。(4)种子萌发的环境条件具备了,没有萌发的原因应该是自身的条件不具备,即胚不是完整的、胚不是活的。因此若两组实验中各有一粒种子没有萌发,其可能的原因是胚不完整、胚已死亡。 1.(青岛中考)秋季小麦播种后,接着下了一场大雨,结果小麦出苗很少,其主要原因是(A)A.土壤中空气不足 B.土壤中养分流失C.土壤的温度过低 D.土壤中水分不足2.(临沂中考)几位同学利用如图装置研究水稻种子萌发的条件,其中发芽率最高的处理方式是(D)A.不加水,0 ℃ B.水保持在①处,25 ℃C.水保持在①处,0 ℃ D.水保持在②处,25 ℃3.如图中四粒种子的不同部位受到损伤,即使在适宜条件下也不能萌发的是(B)A.① B.④C.②③ D.①②③④4.(济宁中考)甲、乙图分别表示枝芽(叶芽)的纵剖结构和该植物的一段枝条,甲图相应结构将来发育成乙图相应结构的连线错误的是(A)A.A B.B C.C D.D5.(临沂中考)如图所示为桃子的形成过程,其中①、②、③、④分别表示(B)A.子房、受精卵、果皮、胚B.子房、胚珠、果皮、种子C.胚珠、受精卵、种子、胚D.子房、受精卵、果皮、种子6.(济南中考)如图为植物的根尖结构示意图,下列叙述错误的是(A)A.生长最快的部位是④B.③的细胞具有很强的分裂增生能力C.②的细胞停止了分裂,开始迅速伸长D.根尖是根生长和吸收水分及无机盐的主要部位7.(新疆中考)将两株生长情况基本相同的玉米苗,分别放在盛有等量蒸馏水(A瓶)和土壤浸出液(B瓶)的玻璃瓶中进行培养。以下结果分析正确的是(D)A.A瓶玉米苗生长好,该实验需在暗处进行B.B瓶玉米苗生长好,实验中光照充足C.A瓶玉米苗生长好,实验用水比较纯净D.B瓶玉米苗生长好,土壤浸出液为植株生长提供了含氮、磷、钾的无机盐8.(青岛中考)“花褪残红青杏小”。下列关于“小青杏”的叙述,错误的是(A)A.杏的“果肉”是由子房发育而成的B.开花后要经过传粉、受精才能形成小青杏C.杏花中最重要的结构是雌蕊和雄蕊D.我们吃的杏仁是由胚珠发育来的9.(连云港中考)绿色植物的生长需要水分和无机盐,下列叙述正确的是(D)A.合理施肥主要目的是为农作物生长提供所需的有机物B.被称为植物营养“三要素”的无机盐是氮、硫、磷C.“微量元素”因含量微少,所以对植物的生命活动影响不大D.根部吸收的水和无机盐通过导管运输到茎、叶等其他器官10.(桐城中考)如图是桃花的结构示意图。正确的是(D)A.⑤将来发育成种皮B.雌蕊由①④⑥组成C.⑥是由花粉管萌发形成的,内有卵细胞D.②中的花粉散发出来落在①上的过程叫传粉11.(德州中考)下列关于花和果实的叙述中,不正确的是(B)A.人工辅助授粉,可以解决玉米缺粒现象B.将未成熟的花套袋处理,能结出果实的花是雌花C.一个西瓜含有多粒种子,说明一个子房中有多个胚珠D.玉米的种皮和果皮紧密结合在一起,一粒玉米就是一个果实12.(天门中考)下列关于绿色开花植物生活史描述正确的是(A)A.果实和种子的形成一定会经历传粉和受精两个过程B.一个果实中,果皮和种子所含的遗传物质是完全相同的C.植物生长所需无机盐中最主要的是含氮、磷、钙的无机盐D.水分、温度和空气都适宜的条件下,种子一定会萌发13.(威海中考)将3粒蚕豆种子分别放到盛水烧杯的不同位置,如图所示。下列分析错误的是(B)A.利用该装置可探究水分和空气对种子萌发的影响B.该装置中①和③可形成一组对照实验,变量是空气C.该装置中①和②可形成一组对照实验,变量是水D.该装置中种子数量太少,实验结果的偶然性大14.(昆明中考)为探究种子萌发的条件,某小组设计了如下实验:在两个玻璃杯中的不同位置固定6张滤网,在每张滤网上放10粒大小相同的小麦种子(乙装置中的种子已切除胚),加入凉开水至中间的滤网(如图)。请分析回答:(1)小麦种子结构中,__胚__是新植物的幼体,由此作出的假设是:切除该结构,种子就不能萌发,用②和__⑤__两组进行对照可验证该假设。(2)用①、②两组进行对照,探究的问题是__种子的萌发需要水分吗__?(3)若①-⑥组中,只有第②组的种子萌发,由此得出的结论是__种子的萌发需要一定的水、充足的空气以及完整的胚__。(4)每组用10粒种子,而不用1粒,是为了排除偶然因素对实验结果的影响,减少实验的__偶然误差__。15.(东营中考)“感受生命律动,聆听花开声音”实验中学开设了作物种植校本课程。同学们在校园“开心农场”种植了辣椒,并对栽培和生长过程做了观察记录。(1)春末,选取一平整地块,施足肥料,适量浇水,疏松土壤,然后种上辣椒种子一周过后,幼苗陆续破土而出,你知道吗?首先是胚根突破种皮发育成根,随后胚轴伸长,胚芽发育成__茎和叶__。(2)随着辣椒植株的茁壮成长,“开心农场”成了我们的探究乐园。一个晴朗的早上,我们用透明塑料袋套住辣椒的整棵植株,并扎紧袋口,中午时发现,塑料袋内壁出现了一些小水珠,这些小水珠主要来自植物的__蒸腾作用__;傍晚,我们将带火星的木条伸进了塑料袋,袋内的气体使木条瞬间复燃,这些气体来自植物的__光合作用__;随后,我们再次给植株套上塑料袋,扎紧袋口,第二天天一亮。将点燃木条伸进袋内,木条熄灭了,原因是__夜晚植物不进行光合作用,进行呼吸作用消耗大量的氧气,释放大量的二氧化碳__。(3)一个月后,辣椒进入开花期,粉白的小花矗立在枝丫间,煞是可爱!我们对花进行解剖(如下图所示),推测[__3__]__胚珠__与种子形成有直接关系。(4)辣椒终于长大啦!红的、黄的小灯笼般挂满枝条。剖开其中一个,发现基部凸起部位密密麻麻挤满了150粒种子。这至少需要__300__个精子参与受精。(5)咦!辣椒的果皮有红色和黄色呢,它们在遗传学上被称为一对相对性状,红色由显性基因A控制,黄色由隐性基因a控制。若将红色辣椒植株的花粉授到黄色植株的柱头上,则结出的辣椒果皮的颜色为__黄__色,其种子内胚的基因组成为__Aa、aa__。16.(达州中考)下列对绿色开花植物的种子、植株、雌蕊和果实示意图的描述,错误的是(C)A.豆浆中的营养物质主要来自图1中的④B.图2中的①是由图1中的②发育形成的C.经过传粉、受精后,图3中的④会发育成图4中的aD.图4中的b萌发需要有适宜的温度、一定的水分和充足的空气17.绿色开花植物的一生是一个连续的过程,如图所示。请据图选出描述不正确的一项是(A)A.甲到乙是种子萌发的过程,最先突破种皮的是胚芽B.乙所示过程需要一定的水分、充足的空气和适宜的温度C.丁所示的花是绿色开花植物的主要生殖器官D.丁、戊、己代表植物传粉和受精形成果实的过程18.俗话说“民以食为天”,玉米是我国北方地区广泛种植的一种粮食作物。提高粮食作物的产量与品质,是科研工作者长期思考与解决的问题。图甲是玉米种子结构示意图,图乙是玉米幼苗示意图。结合所学知识回答问题:(1)种子萌发过程中,图甲中的[__⑥__]__胚根__最先突破种皮发育成图乙中的[__C__],种子萌发所需要的营养物质来源于图甲中的[__②__]__胚乳__。(2)在玉米的开花结果期,应多施加含有__磷__成分的肥料。(3)图中能正确反映黑暗中萌发的玉米种子体内有机物含量变化曲线的是__B__。
相关学案
这是一份初中生物中考复习 2019年中考生物总复习主题十科学与探究课时25科学探究,共4页。
这是一份初中生物中考复习 2019年中考生物总复习主题三生物圈中的绿色植物专项训练(一)绿色植物的三大生理作用,共4页。
这是一份初中生物中考复习 2019年中考生物总复习主题三生物圈中的绿色植物课时7绿色植物的光合作用和呼吸作用,共8页。

