高考物理一轮复习课件+讲义 第15章 实验十三 用单摆测定重力加速度
展开1、精练习题。复习时不要搞“题海战术”,应在老师的指导下,选一些源于课本的变式题,或体现基本概念、基本方法的基本题,通过解题来提高思维能力和解题技巧,加深对所学知识的深入理解。在解题时,要独立思考,一题多思,一题多解,反复玩味,悟出道理。 2、加强审题的规范性。每每大考过后,总有同学抱怨没考好,纠其原因是考试时没有注意审题。审题决定了成功与否,不解决这个问题势必影响到高考的成败。那么怎么审题呢? 应找出题目中的已知条件 ;善于挖掘题目中的隐含条件 ;认真分析条件与目标的联系,确定解题思路 。 3、揣摩例题。课本上和老师讲解的例题,一般都具有一定的典型性和代表性。要认真研究,深刻理解,要透过“样板”,学会通过逻辑思维,灵活运用所学知识去分析问题和解决问题,特别是要学习分析问题的思路、解决问题的方法,并能总结出解题的规律。 4、重视错题。“错误是最好的老师”,但更重要的是寻找错因,及时进行总结,三五个字,一两句话都行,言简意赅,切中要害,以利于吸取教训,力求相同的错误不犯第二次。
第十五章 机械振动与机械波
实验十三 用单摆测定重力加速度
1.知道利用单摆测定重力加速度的原理.2.掌握利用单摆测定重力加速度的方法.
NEIRONGSUOYIN
1.实验原理当摆角很小时,单摆做简谐运动,其运动周期为T= ,由此得到g= ,因此,只要测出 和 ,就可以求出当地的重力加速度g的值.2.实验器材单摆, ,毫米刻度尺, .
3.实验过程(1)让细线的一端穿过金属小球的小孔,做成单摆.(2)把细线的上端用铁夹固定在铁架台上,把铁架台放在实验桌边,使铁夹伸到桌面以外,让摆球自然下垂,在单摆平衡位置处做上标记,如图1所示.(3)用毫米刻度尺量出摆线长度l′,用游标卡尺测出金属小球的直径,即得出金属小球半径r,计算出摆长l= .
(4)把单摆从平衡位置处拉开一个很小的角度(不超过5°),然后放开金属小球,让金属小球摆动,待摆动平稳后测出单摆完成30~50次全振动所用的时间t,计算出单摆的振动周期T.(5)根据单摆周期公式,计算当地的重力加速度.(6)改变摆长,重做几次实验.
4.数据处理(1)公式法:利用T= 求出周期,算出三次测得的周期的平均值,然后利用公式g= 求重力加速度.
(2)图象法:根据测出的一系列摆长l对应的周期T,作l-T2的图象,由单摆周期公式得l= T2,图象应是一条通过原点的直线,如图2所示,求出图线的斜率k,即可利用g= 求重力加速度.
5.注意事项(1)悬线顶端不能晃动,需用夹子夹住,保证悬点固定.(2)单摆必须在同一平面内振动,且摆角小于5°.(3)选择在摆球摆到平衡位置处时开始计时,并数准全振动的次数.(4)小球自然下垂时,用毫米刻度尺量出悬线长l′,用游标卡尺测量小球的直径,然后算出摆球的半径r,则摆长l=l′+r.(5)一般选用一米左右的细线.
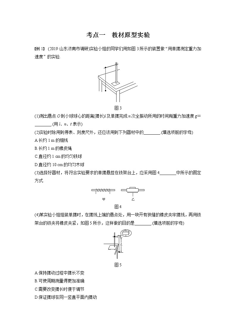
例1 (2019·山东济南市调研)实验小组的同学们用如图3所示的装置做“用单摆测定重力加速度”的实验.(1)测出悬点O到小球球心的距离(摆长)l及单摆完成n次全振动所用的时间t,则重力加速度g=________.(用l、n、t表示)
(2)实验时除用到停表、刻度尺外,还应该用到下列器材中的_______.(填选项前的字母)A.长约1 m的细线B.长约1 m的橡皮绳C.直径约1 cm的均匀铁球D.直径约10 cm的均匀木球
解析 为了便于测量周期和减小空气阻力,摆线选择较细且结实的线,故选A;为了减小空气阻力的影响,摆球选择质量大体积小的,故选C.
(3)选择好器材,将符合实验要求的单摆悬挂在铁架台上,应采用图4____中所示的固定方式.
解析 为了避免运动过程中摆长发生变化,悬点要固定,不能松动,则选图乙.
(4)某实验小组组装单摆时,在摆线上端的悬点处,用一块开有狭缝的橡皮夹牢摆线,再用铁架台的铁夹将橡皮夹紧,如图5所示,这样做的目的是_____.(填选项前的字母)A.保持摆动过程中摆长不变B.可使周期测量得更加准确C.需要改变摆长时便于调节D.保证摆球在同一竖直平面内摆动
解析 这样做的目的是便于调节摆长,把摆线夹得更紧一些,使摆动过程中摆长不变,因此A、C正确.
(5)他组装好单摆后在摆球自然悬垂的情况下,用毫米刻度尺量得从悬点到摆球的最低端的长度L=0.999 0 m,再用游标卡尺测量摆球直径,结果如图6所示,则该摆球的直径为______ mm.
解析 摆球的直径为d=12.0 mm.
(6)将单摆正确悬挂后进行如下操作,其中正确的是______.(填选项前的字母)A.测出摆线长作为单摆的摆长B.把单摆从平衡位置拉开一个很小的角度释放,使之做简谐运动C.在摆球经过平衡位置时开始计时D.用停表测量摆球完成一次全振动所用时间并作为单摆的周期
解析 摆长等于摆线的长度加上摆球的半径,A错误;将停表测量摆球完成一次全振动所用时间作为单摆的周期,误差较大,应采用累积法测量周期,D错误.
(7)甲同学多次改变单摆的摆长并测得相应的周期,他根据测量数据画出了如图7所示的图象,但忘记在图中标明横坐标所代表的物理量.你认为横坐标所代表的物理量是_____(填“l2”“l”或“ ”),若图线斜率为k,则重力加速度g=____(用k表示).
(8)乙同学测得的重力加速度数值大于当地的重力加速度的实际值,造成这一情况的原因可能是______.(填选项前的字母)A.开始摆动时振幅较小B.开始计时时,过早按下停表C.测量周期时,误将摆球(n-1)次全振动的时间记为n次全振动的时间D.测量摆长时,以悬点到小球下端边缘的距离为摆长
开始计时时,过早按下停表,周期偏大,则g偏小,故B错误;测量周期时,误将摆球(n-1)次全振动的时间记为n次全振动的时间,周期偏小,则g偏大,故C正确;
(2020·银川宁夏大学附属中学高三月考)某同学在“用单摆测重力加速度”的实验中进行了如下的操作:(1)用游标上有10个小格的游标卡尺测量摆球直径如图8甲所示,摆球直径为______cm,把摆球用细线悬挂在铁架台上,测量摆线长l0,通过计算得到摆长L.
解析 由题图甲可知,游标卡尺示数为20 mm+0.1×6 mm=20.6 mm=2.06 cm;
(2)用停表测量单摆的周期.当单摆摆动稳定且到达最低点时开始计时并记为n=0,单摆每经过最低点记一次数,当数到n=60时停表的示数如图乙所示,该单摆的周期T=______s(结果保留三位有效数字).
解析 由题图乙可知,停表示数为t=1 min+7.4 s=67.4 s,单摆的周期
(3)测量出多组周期T、摆长L数值后,画出T2-L图象如图丙,造成图线不过坐标原点的原因可能是_____.A.摆球的振幅过小 B.将l0计为摆长LC.将(l0+d)计为摆长L D.摆球质量过大
解析 题图丙图线不通过坐标原点,将图线向右平移1 cm就会通过坐标原点,故相同的周期下,摆长偏小1 cm,可能是测摆长时漏掉了摆球的半径,故选B.
(4)该小组的另一同学没有使用游标卡尺也测出了重力加速度.他采用的方法是:先测出一摆线较长的单摆的振动周期T1,然后把摆线缩短适当的长度ΔL,再测出其振动周期T2.用该同学测出的物理量表示重力加速度为g=________.
例2 (2020·山东菏泽市调研)在探究单摆运动的实验中:(1)图9(a)是用力传感器对单摆振动过程进行测量的装置图,图(b)是与力传感器连接的计算机屏幕所显示的F-t图象,根据图(b)的信息可得,从t=0时刻开始摆球第一次摆到最低点的时刻为_____s,摆长为______m(取π2=10,重力加速度大小g=10 m/s2).
解析 根据题图(b)的信息可得,摆球第一次摆到最低点时,力传感器显示的力最大,所对应的时刻为t=0.5 s.根据题图(b)的信息可得,单摆周期T=1.6 s,由单摆周期公式T=2π ,解得摆长为l=0.64 m.
(2)单摆振动的回复力是_____.A.摆球所受的重力B.摆球重力在垂直摆线方向上的分力C.摆线对摆球的拉力D.摆球所受重力和摆线对摆球拉力的合力
解析 单摆振动的回复力是摆球重力在垂直摆线方向上的分力,而摆球所受重力和摆线对摆球拉力的合力在径向上提供向心力,选项B正确.
(3)某同学的操作步骤如下,其中正确的是______.A.取一根细线,下端系住直径为d的金属小球,上端固定在铁架台上B.用米尺量得细线长度l,测得摆长为lC.在摆线偏离竖直方向5°位置静止释放小球D.让小球在水平面内做圆周运动,测得摆动周期,再根据公式计算重力 加速度
解析 测得摆长应为l+ ,选项B错误;若让小球在水平面内做圆周运动,则为圆锥摆运动,测得的摆动周期不是单摆运动周期,选项D错误.
例3 在“探究单摆的周期与摆长的关系”的实验中,摆球在垂直纸面的平面内摆动.如图10甲所示,在摆球运动最低点的左、右两侧分别放置一激光光源与光敏电阻.光敏电阻(光照时电阻比较小)与某一自动记录仪相连,该仪器显示的光敏电阻阻值R随时间t的变化图线如图乙所示,则该单摆的振动周期为_____.若保持悬点到小球顶点的绳长不变,改用直径是原小球直径2倍的另一小球进行实验,则该单摆的周期将______(填“变大”“不变”或“变小”).
高考物理一轮复习课件+讲义 第9章 专题强化17 电学实验综合: 这是一份高考物理一轮复习课件+讲义 第9章 专题强化17 电学实验综合,文件包含高考物理一轮复习第9章专题强化17电学实验综合pptx、高考物理一轮复习第9章专题强化17电学实验综合docx等2份课件配套教学资源,其中PPT共60页, 欢迎下载使用。
高考物理一轮复习课件+讲义 第9章 专题强化16 电学实验基础: 这是一份高考物理一轮复习课件+讲义 第9章 专题强化16 电学实验基础,文件包含高考物理一轮复习第9章专题强化16电学实验基础pptx、高考物理一轮复习第9章专题强化16电学实验基础docx等2份课件配套教学资源,其中PPT共60页, 欢迎下载使用。
高考物理一轮复习课件+讲义 第6章 实验五 探究动能定理: 这是一份高考物理一轮复习课件+讲义 第6章 实验五 探究动能定理,文件包含高考物理一轮复习第6章实验五探究动能定理pptx、高考物理一轮复习第6章实验五探究动能定理docx等2份课件配套教学资源,其中PPT共47页, 欢迎下载使用。

