高考物理一轮复习课件+讲义 第8章 专题强化14 电场性质的综合应用
展开1、精练习题。复习时不要搞“题海战术”,应在老师的指导下,选一些源于课本的变式题,或体现基本概念、基本方法的基本题,通过解题来提高思维能力和解题技巧,加深对所学知识的深入理解。在解题时,要独立思考,一题多思,一题多解,反复玩味,悟出道理。 2、加强审题的规范性。每每大考过后,总有同学抱怨没考好,纠其原因是考试时没有注意审题。审题决定了成功与否,不解决这个问题势必影响到高考的成败。那么怎么审题呢? 应找出题目中的已知条件 ;善于挖掘题目中的隐含条件 ;认真分析条件与目标的联系,确定解题思路 。 3、揣摩例题。课本上和老师讲解的例题,一般都具有一定的典型性和代表性。要认真研究,深刻理解,要透过“样板”,学会通过逻辑思维,灵活运用所学知识去分析问题和解决问题,特别是要学习分析问题的思路、解决问题的方法,并能总结出解题的规律。 4、重视错题。“错误是最好的老师”,但更重要的是寻找错因,及时进行总结,三五个字,一两句话都行,言简意赅,切中要害,以利于吸取教训,力求相同的错误不犯第二次。
专题强化十四 电场性质的综合应用
1.学会处理电场中的功能关系.2.能解决电场中各种图象问题,理解图象斜率、面积等表示的物理意 义并能解决相关问题.
NEIRONGSUOYIN
题型一 电场中功能关系的综合问题
题型二 电场中的图象问题
电场中常见的功能关系(1)若只有电场力做功,电势能与动能之和保持不变.(2)若只有电场力和重力做功,电势能、重力势能、动能之和保持不变.(3)除重力之外,其他各力对物体做的功等于物体机械能的变化.(4)所有外力对物体所做的总功等于物体动能的变化.
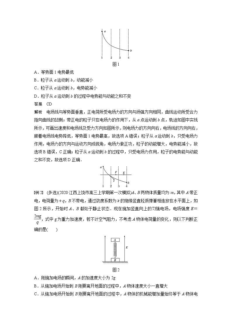
例1 (多选)(2019·广东中山一中检测)图1中虚线1、2、3、4表示匀强电场的等势面.一带正电的粒子只在电场力的作用下从a点运动到b点,轨迹如图中实线所示.下列说法中正确的是A.等势面1电势最低B.粒子从a运动到b,动能减小C.粒子从a运动到b,电势能减小D.粒子从a运动到b的过程中电势能与动能之和不变
解析 电场线与等势面垂直,正电荷所受电场力的方向与场强方向相同,曲线运动所受合力指向曲线的凹侧;带正电的粒子只在电场力的作用下,从a点运动到b点,轨迹如图中实线所示,可画出速度和电场线及受力方向如图所示,
则电场力的方向向右,电场线的方向向右,顺着电场线电势降低,等势面1电势最高,故选项A错误;粒子从a运动到b,只受电场力作用,电场力的方向与运动方向成锐角,电场力做正功,粒子的动能增大,电势能减小,故选项B错误,C正确;粒子从a运动到b的过程中,只受电场力作用,粒子的电势能与动能之和不变,故选项D正确.
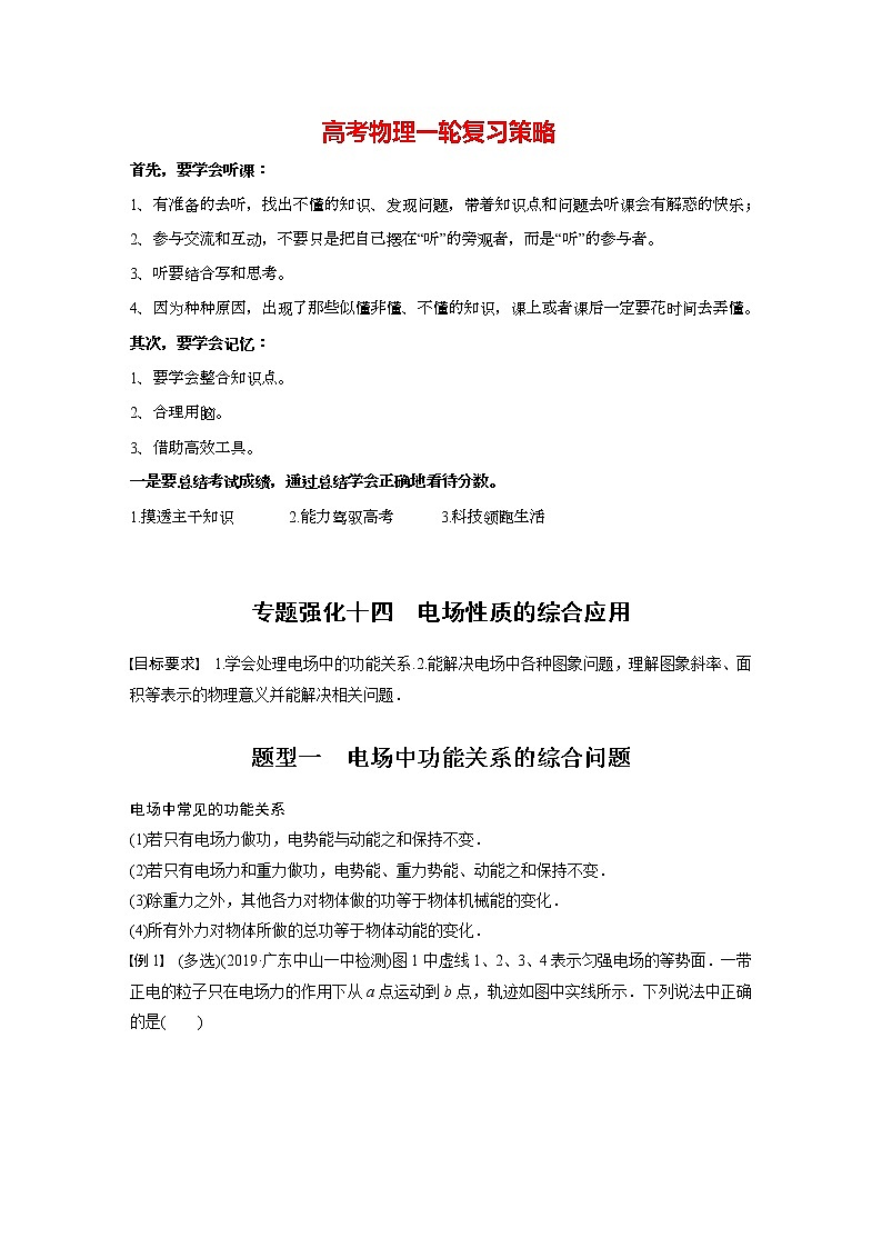
例2 (多选)(2020·江西上饶市高三上学期第一次模拟)A、B两物体质量均为m,其中A带正电,电荷量为+q,B不带电,通过劲度系数为k的绝缘竖直轻质弹簧相连放在水平面上,如图2所示,开始时A、B都处于静止状态.现在施加竖直向上的匀强电场,电场强度E= ,式中g为重力加速度,若不计空气阻力,不考虑A物体电荷量的变化,则以下判断正确的是A.刚施加电场的瞬间,A的加速度大小为2gB.从施加电场开始到B刚要离开地面的过程中,A物 体速度大小一直增大C.从施加电场开始到B刚要离开地面的过程中,A物 体的机械能增加量始终等于A物体电势能的减少量D.B刚要离开地面时,A的速度大小为
解析 在未施加电场时,A物体处于平衡状态,当施加电场的瞬间,A物体受到的合力为A所受的电场力,故qE=ma,解得a=2g,方向向上,故A正确;B刚要离开地面时,地面对B弹力为0,即F弹=mg,对A物体Eq=mg+F弹,即A物体所受合力为0,因此
从施加电场开始到B刚要离开地面过程,A物体做加速度逐渐变小的加速运动,即A物体速度大小一直增大,故B正确;从施加电场开始到弹簧恢复原长的过程,A物体的机械能增加量等于电势能的减少量与弹性势能的减少量之和,从弹簧恢复原长到B刚要离开地面的过程,A物体的机械能增加量等于电势能的减少量与弹性势能的增加量之差,故C错误;
1.(电场力和重力做功)如图3所示,竖直固定的光滑绝缘细杆上O点套有一个电荷量为-q(q>0)的小环,在杆的左侧固定一个电荷量为Q(Q>0)的点电荷,杆上a、b两点与Q正好构成等边三角形,c是ab的中点.将小环从O点无初速度释放,通过a点的速率为v.若已知ab=Oa=l,静电力常量为k,重力加速度为g.则
在c点时,小环水平方向受到电场力和杆的弹力作用,竖直方向受到重力作用,合力竖直向下,小环有竖直向下的加速度,所以在c点时小环的动能不是最大,B错误;c点距离Q最近,电势最高,带负电的小环在c点的电势能最小,C错误;
2.(电场力做功的综合问题)在一个水平面上建立x轴,在过原点O垂直于x轴的平面的右侧空间有一个匀强电场,场强大小E=6.0×105 N/C,方向与x轴正方向相同.在O点处放一个带电荷量q=-5.0×10-8 C,质量m=1.0×10-2 kg的绝缘物块.物块与水平面间的动摩擦因数μ=0.20,沿x轴正方向给物块一个初速度v0=2.0 m/s,如图4所示.(g取10 m/s2)求:(1)物块向右运动的最大距离;
解析 设物块向右运动的最大距离为xm,
解得xm=0.4 m.
(2)物块最终停止的位置.
答案 O点左侧0.2 m处
解析 因E|q|>μmg,物块不可能停止在O点右侧,设物块最终停在O点左侧且离O点为x处.由动能定理得E|q|xm-μmg(xm+x)=0,解得x=0.2 m.
根据v-t图象的速度变化、斜率变化(即加速度大小的变化),可确定电荷所受电场力的方向与电场力的大小变化情况,进而确定电场的方向、电势的高低及电势能的变化.
例3 (多选)(2019·安徽黄山市模拟)光滑绝缘水平面上固定两个等量点电荷,它们连线的中垂线上有A、B、C三点,如图5甲所示.一质量m=1 kg的带正电小物块由A点静止释放,并以此时为计时起点,沿光滑水平面经过B、C两点,其运动过程的v-t图象如图乙所示,其中图线在B点位置时斜率最大,根据图线可以确定A.中垂线上B点电场强度最大B.两点电荷是负电荷C.B点是A、C连线的中点D.UBC>UAB
解析 根据v-t图象的斜率表示加速度,知小物块在B点的加速度最大,所受的电场力最大,所以中垂线上B点电场强度最大,故选项A正确;小物块从B到C动能增大,电场力做正功,且小物块带正电,可知两点电荷是正电荷,故选项B错误;中垂线上电场线分布不均匀,不能确定B点是A、C连线的中点,故选项C错误;
1.电场强度的大小等于φ-x图线的切线斜率的绝对值,如果图线是曲线,电场为非匀强电场;如果图线是倾斜的直线,电场为匀强电场.电场强度为零处φ-x图线存在极值,其切线的斜率为零.(如图6)
2.在φ-x图象中可以直接判断各点电势的大小,并可根据电势大小关系确定电场强度的方向,进而可以判断电荷在电场中的受力方向.(如图7)
3.电场中常见的φ-x图象(1)点电荷的φ-x图象(取无限远处电势为零),如图8.
(2)两个等量异种点电荷连线上的φ-x图象,如图9.(3)两个等量同种点电荷的φ-x图象,如图10.
例4 (多选)(2019·山东聊城市二模)两电荷量分别为q1和q2的点电荷固定在x轴上的A、B两点,两点电荷连线上各点电势φ随坐标x变化的关系图象如图11所示,其中P点电势最高,且xAP
由题图知,在A、B之间沿x轴从P点左侧到右侧,电势先增加后减小,则负点电荷的电势能先减小后增大,故C项正确;
1.E-x图象反映了电场强度随位移变化的规律,E>0表示电场强度沿x轴正方向;E<0表示电场强度沿x轴负方向.2.E-x图线与x轴所围图形“面积”表示电势差(如图12所示),两点的电势高低根据电场方向判定.在与粒子运动相结合的题目中,可进一步确定粒子的电性、动能变化、电势能变化等情况.
例5 (多选)(2019·四川综合能力提升卷(三))空间内有一沿x轴分布的电场,其电场强度E随x变化的图象如图13所示.-x1、x1、x2、x3是x轴上的四个点,图象关于坐标原点O中心对称,下列说法中正确的是A.-x1处的电势比x1处的电势高B.将正电荷由-x1移到x2,电势能先增大后减小C.将一负电荷由-x1处由静止释放,若只受电场 力作用,它将在-x1和x1之间往复运动D.负电荷在4个点中位于x2处电势能最大
解析 根据题意,电场关于x轴对称分布,作出电场线如图所示.根据沿电场线方向电势降低,则O点电势最高,从图线看出,电场强度关于原点O对称,则x轴上关于O点对称位置的电势相等,则-x1处的电势与x1处的电势相等,故A错误;
将正电荷由-x1移到x2,电势能先增大后减小,选项B正确;-x1和x1之间的电场是对称的,将一负电荷由-x1处由静止释放,若只受电场力作用,负电荷先向右做加速运动,经过O点之后做减速运动,到x1处速度减为零,则它将在-x1和x1之间往复运动,选项C正确;4个点中,x3点的电势最低,则负电荷在4个点中位于x3处电势能最大,选项D错误.
1.Ep-x图象由Ep-Ep0=Fx,得Ep=Ep0+Fx,故Ep-x图象的切线斜率表示电场力,纵截距表示初电势能-x图象由Ek-Ek0=Fx,得Ek=Ek0+Fx,故Ek-x图象的切线斜率表示电场力,纵截距表示初动能.
Ep-x图象、Ek-x图象
例6 在x轴上O、P两点分别放置电荷量为q1、q2的点电荷,一个带正电的试探电荷在两电荷连线上的电势能Ep随x变化关系如图14所示,其中A、B两点电势能为零,BD段中C点电势能最大,则A.q1和q2都是正电荷且q1>q2B.B、C间场强方向沿x轴负方向C.C点的电场强度大于A点的电场强度D.将一个负点电荷从B点移到D点,电 场力先做负功后做正功
解析 由题图知从O到P电势能一直减小,试探电荷带正电,则电势一直降低,两个点电荷必定是异种电荷,故A错误;从B到C,电势能增加,试探电荷带正电,则电
势升高,根据沿电场线方向电势降低可知,B、C间电场强度方向沿x轴负方向,故B正确;根据Ep-x图象的切线斜率表示电场力,可知C点场强为零,A点的场强不等于零,则A点的场强大于C点的场强,故C错误;将一个负点电荷从B点移到D点,电势先升高后降低,电势能先减小后增大,电场力先做正功后做负功,故D错误.
3.(φ-x图象)(多选)(2020·广东惠州市模拟)某静电场电势φ在x轴上的分布如图15所示,由图可知,下列说法中正确的是A.x1和x2处电场强度相同B.x1处电场强度比x2处大C.-x2到x2之间有三处场强为零D.负电荷从x1移动到x2,电势能减小
解析 φ-x图象的切线斜率k= =E,x1处比x2处切线斜率大,故x1处场强比x2处大,A错误,B正确;-x2到x2之间有三处切线斜率为零,所以-x2到x2之间有三处场强为零,C正确;根据电势能公式Ep=φq,负电荷在电势低的地方电势能大,所以负电荷从x1移动到x2,电势降低,电势能增大,D错误.
4.(E-x图象)(多选)(2019·河北张家口市调研)某静电场在x轴上的场强E随x的变化关系如图16所示,x轴正方向为场强正方向,一个带正电的点电荷只在电场力的作用下沿x轴运动,x1、x2、x3、x4四点间隔相等,则A.点电荷在x2和x4处电势能相等B.点电荷由x1运动到x3的过程中电势能减小C.x1、x2两点之间的电势差小于x3、x4两点之 间的电势差D.点电荷由x1运动到x4的过程中电场力先减小后增大
解析 由x轴上的场强E随x的变化关系可知图线与x轴所围图形的面积表示电势差,所以点电荷在x2和x4处电势能不相等,故A错误;点电荷由x1运动到x3的过程中电场力做正功,电势能减小,故B正确;由x轴上的场强E随x的变化关系可知图线与x轴所围图形的面积表示电势差,x1、x2两点之间的电势差小于x3、x4两点之间的电势差,故C正确;点电荷由x1运动到x4的过程中电场力先增大后减小,故D错误.
5.(Ek-x图象)(多选)(2020·广东中山纪念中学模拟)如图17甲所示,a、b是点电荷电场中同一电场线上的两点,一个带电粒子在a点由静止释放,仅在电场力作用下从a点向b点运动,粒子的动能与位移之间的关系如图乙所示,则下列说法中正确的是A.带电粒子与场源电荷带异种电荷B.a点电势比b点电势高C.a点场强比b点场强大D.带电粒子在a点的电势能比在b点电势能大
解析 粒子从a点向b点运动,Ek-x图象的切线斜率在减小,根据动能定理,则有qEx=Ek,电场强度减小,因此a点更靠近场源电荷,则a点场强比b点场强大,若场源电荷是正电荷,则粒子带正电;若场源电荷是负电荷,则粒子带负电,它们是同种电荷,故A错误,C正确;由于不能确定场源电荷的性质,所以也不能确定电场线的方向,不能确定a点电势与b点电势的高低,故B错误;
带电粒子仅在电场力作用下从a点运动到b点,电场力做正功,电势能减小,所以带电粒子在a点的电势能大于在b点的电势能,故D正确.
1.(多选)如图1所示,一带正电的点电荷固定于O点,两虚线圆均以O为圆心,两实线分别为带电粒子M和N先后在电场中运动的轨迹,a、b、c、d、e为轨迹和虚线圆的交点,不计重力,下列说法正确的是A.M带负电荷,N带正电荷B.M在b点的动能小于它在a点的动能C.N在d点的电势能等于它在e点的电势能D.N在从c点运动到d点的过程中克服电场力做功
解析 由粒子运动轨迹可知,M受到的是吸引力,N受到的是排斥力,可知M带负电荷,N带正电荷,故A正确;M从a点到b点,库仑力做负功,根据动能定理知,动能减小,则M在b点的动能小于在a点的动能,故B正确;
d点和e点在同一等势面上,电势相等,则N在d点的电势能等于在e点的电势能,故C正确;N从c点运动到d点,库仑斥力做正功,故D错误.
2.(2019·山西师大附中模拟)如图2所示为一匀强电场,某带电粒子从A点运动到B点,在这一运动过程中克服重力做的功为2.0 J,电场力做的功为1.5 J.下列说法中正确的是A.粒子带负电B.粒子在A点的电势能比在B点少1.5 JC.粒子在A点的动能比在B点少0.5 JD.粒子在A点的机械能比在B点少1.5 J
解析 由粒子运动的轨迹可知粒子带正电,A错误;粒子从A到B的过程中电场力做正功,所以电势能减小,B错误;根据动能定理得W+WG=ΔEk=-0.5 J,所以粒子在A点的动能比在B点多0.5 J,C错误;电场力做正功,机械能增加,所以粒子在A点的机械能比在B点少1.5 J,D正确.
3.(2019·广东深圳市第二次调研)真空中,在x轴上x=0和x=8 m处分别固定两个电性相同的点电荷Q1和Q2.电荷间连线上的电场强度E随x变化的图象如图3所示(+x方向为场强正方向),其中x=6 m处E=0.将一个正试探电荷在x=2 m处由静止释放(重力不计,取无限远处电势为零),则A.Q1、Q2均为负电荷B.Q1、Q2带电荷量之比为9∶1C.在x=6 m处电势为0D.该试探电荷向x轴正方向运动时,电势能一直减小
解析 由题图知,在x=0处场强为正,x=8 m处场强为负,可知Q1、Q2均为正电荷,故A错误;
由于无限远处电势为零,故在x=6 m处电势不为0,故C错误;该试探电荷向x轴正方向运动时,电场力先做正功后做负功,因此电势能先减小后增大,故D错误.
4.(多选)(2020·云南高三一模)如图4甲所示A、B为电场中一直线上的两个点,带正电的点电荷只受电场力的作用,从A点以某一初速度沿直线运动到B点,其电势能Ep随位移x的变化关系如图乙所示.则从A到B过程中,下列说法正确的是A.点电荷的速度先增大后减小B.电荷所受电场力先减小后增大C.从A到B各点的电势先降低后升高D.从A到B各点的电势先升高后降低
解析 只受电场力做功,动能和电势能之和不变,由电势能Ep随位移x的变化关系可知,电势先增大后减小,所以动能先减小后增大,点电荷的速度先减小后增大;正电荷在电势能大的地方,电势高,所以从A到B各点的电势先升高后降低,故D正确,A、C错误;电势能Ep随位移x的变化关系图线的切线斜率表示电场力,由图可知,Ep-x图线的切线斜率先减小,后增大,所以电荷所受电场力先减小后增大,故B正确.
5.(多选)(2020·河南开封市高三一模)如图5,竖直平面内有a、b、c三个点,b点在a点正下方,b、c连线水平.第一次,将一质量为m的小球从a点以初动能Ek0水平抛出,经过c点时,小球的动能为5Ek0;第二次,使此小球带正电,电荷量为q,同时加一方向平行于abc所在平面、场强大小为 的匀强电场,仍从a点以初动能Ek0沿某一方向抛出小球,小球经过c点时的动能为13Ek0.下列说法正确的是(不计空气阻力,重力加速度大小为g)
6.(2019·广东惠州市模拟)如图6所示,在水平向右的匀强电场中有一个绝缘斜面,斜面上有一带电金属块沿斜面滑下,已知在金属块滑下的过程中动能增加了12 J,金属块克服摩擦力做功8 J,重力做功24 J.下列说法中正确的是A.金属块带负电荷B.金属块克服电场力做功8 JC.金属块的电势能减少4 JD.金属块的机械能减少12 J
解析 金属块滑下的过程中动能增加了12 J,由动能定理知合外力做功12 J,即WG+Wf+WF=ΔEk,摩擦力做功Wf=-8 J,重力做功WG=24 J,解得电场力做功WF=-4 J,电场力做负功,金属块带正电荷,电势能增加了 4 J,A、B、C错误;
由功能关系可知机械能的变化ΔE=Wf+WF=-12 J,即机械能减少了 12 J,D正确.
7.(2019·山西运城市5月适应性测试)一带负电的微粒只在电场力作用下沿x轴正方向运动,其电势能随位移x变化的关系如图7所示,其中0~x1段是曲线,x1~x2段是平行于x轴的直线,x2~x3段是倾斜直线,则下列说法正确的是A.0~x1段电势逐渐升高B.0~x1段微粒的加速度逐渐减小C.x2~x3段电场强度减小D.x2处的电势比x3处的电势高
解析 电势能Ep=φq,由于微粒带负电,0~x1段电势能变大,所以电势降低,A错误;根据电场力做功与电势能关系:|ΔEp|=E|q|Δx,Ep-x图象切线斜率的大小
反映场强大小,0~x1段图象切线斜率变小,场强变小,受力减小,加速度逐渐变小,B正确;x2~x3段斜率不变,场强不变,C错误;x2到x3,电势能减小,微粒带负电,所以电势增大,D错误.
8.真空中固定一电荷量为Q的负点电荷,一电荷量为q、质量为m的试探电荷仅在电场力作用下由静止开始运动,先后经过A、B、C三点,其a- 图象如图8所示,图中a为试探电荷的加速度,r代表试探电荷与负点电荷间的距离,已知aC=3aA=1.5aB,则下列说法正确的是A.试探电荷带负电B.A、B、C三点的电势关系:φA<φB<φCC.A、B、C三点的电场强度关系:EC=3EA=1.5EBD.该图线的斜率代表负点电荷的电荷量与试探电荷 质量的比值
解析 因为试探电荷仅在电场力作用下由静止开始运动,先后经过A、B、C三点,结合题中图象可知,试探电荷离负点电荷越来越近,而固定点电荷带负电,说明试探电荷带正电,A错误;沿着电场线方向电势降低,所以φA>φB>φC,B错误;
9.(多选)(2019·山西孝义市摸底)a、b、c是静电场中一直线上的三个点,从a点释放一个初速度为零的电子,电子仅在电场力的作用下,由a点经b点运动到c点,其电势能随该电子位置的变化关系如图9所示,则A.该电场可能是孤立的点电荷产生的B.电子在a点加速度的值大于在b点加速度的值C.电场中a点的电势大于b点的电势D.电子从a点到c点的过程中动能先增大后减小
解析 若该电场为孤立点电荷产生的,则电子的电势能应当单调变化,选项A错误;根据功能关系ΔEp=-FΔx,知Ep-x图象切线斜率大小表示电场力大小,图线在a点的切线斜率的绝对值大于b点,故电子在a点受到的电场力和加速度也大于b点,选项B正确;
由题图可知,Epa>Epc>Epb,电子带负电,根据电势与电势能关系及能量守恒定律,则有φa<φc<φb,Eka
A.A、B两点电势差UAB=-4 VB.小物块从B点到C点电场力做的功W=10-2 JC.B点为AC间电场强度最大的点,场强大小E=1 V/mD.由A到C的过程中小物块的电势能先减小后变大
由A到C的过程中小物块的动能一直增大,电场力一直做正功,则电势能一直减小,选项D错误.
11.(2019·陕西高新一中高三期中)一带电粒子在电场中仅受电场力作用,做初速度为零的直线运动.取该直线为x轴,起始点O为坐标原点,其电势能Ep与位移x的关系如图11所示.下列图象中合理的是
根据动能定理,有F·Δx=ΔEk,故Ek-x图线上某点切线的斜率表示电场力,由于电场力逐渐减小,斜率减小,故B错误;
题图v-x图象是直线,相同位移速度增加量相等,又是加速运动,故增加相等的速度需要的时间逐渐减小,故加速度逐渐增加,而电场力减小导致加速度减小,故C错误;由以上分析可知,粒子做加速度减小的加速运动,故D正确.
12.(多选)(2019·安徽蚌埠市第二次质检)电场中有一条电场线与x轴重合,x轴上各点的电场强度与位置的关系如图12所示,一质子仅在电场力作用下,从坐标原点由静止释放沿x轴正方向运动,已知Oa=ab=bc=d,b点电势φb=0.则下列结论正确的是A.质子沿x轴做匀速直线运动B.质子在a、c两点的电势能相等C.质子在a、b、c三点的动能之比为2∶3∶4D.坐标原点O的电势为1.5E0d
解析 由E-x图象和F=qE可知,质子沿x轴先做匀加速直线运动,后做加速度减小的加速直线运动,最后做加速度增大的加速直线运动,故A错误;质子一直做加速直线运动,电场力做正功,电势能减小,故B错误;
根据UOb=φO-φb可得坐标原点O的电势为φO=1.5E0d,故D正确.
13.(多选)(2018·全国卷Ⅰ·21)图13中虚线a、b、c、d、f代表匀强电场内间距相等的一组等势面,已知平面b上的电势为2 V.一电子经过a时的动能为10 eV,从a到d的过程中克服电场力所做的功为6 eV.下列说法正确的是A.平面c上的电势为零B.该电子可能到达不了平面fC.该电子经过平面d时,其电势能为4 eVD.该电子经过平面b时的速率是经过d时的2倍
解析 因等势面间距相等,由U=Ed得相邻虚线之间电势差相等,由a到d,-eUad=-6 eV,故Uad=6 V;各虚线电势如图所示,因电场力做负功,故电场方向向右,沿电场线方向电势降低,φc=0,A项正确;
因电子的速度方向未知,若不垂直于等势面,如图中实曲线所示,则电子到达不了平面f,B项正确;经过d时,电势能Ep=-eφd=2 eV,C项错误;
由a到b,Wab=Ekb-Eka=-2 eV,所以Ekb=8 eV;由a到d,Wad=Ekd-Eka=-6 eV,所以Ekd=4 eV;则Ekb=2Ekd,D项错误.
14.(多选)(2019·河南名校联盟2月联考)如图14所示,固定于同一条竖直线上的A、B是两个带等量异种电荷的点电荷,电荷量分别为+Q和-Q,A、B相距为2d.MN是竖直放置的光滑绝缘细杆,另有一个穿过细杆的带电小球P质量为m,电荷量为+q(可视为点电荷,放入电场后不影响电场的分布),现将小球P 从与点电荷A等高的C处由静止开始释放,小球P向下运动到距C点距离为d的O点时, 速度为v,已知MN与AB之间的距离为d,静电力常量为k,重力加速度为g.则
小球下落过程中重力势能、动能和电势能之和不变,选项C错误;
高考物理一轮复习第8章专题突破7电场性质的综合应用课件: 这是一份高考物理一轮复习第8章专题突破7电场性质的综合应用课件,共48页。PPT课件主要包含了细研考点·突破题型等内容,欢迎下载使用。
2024届高考物理一轮复习专题七电场热点强化11电场性质的图像和应用课件: 这是一份2024届高考物理一轮复习专题七电场热点强化11电场性质的图像和应用课件,共11页。PPT课件主要包含了答案D等内容,欢迎下载使用。
高考物理一轮复习课件+讲义 第14章 专题强化26 气体实验定律的综合应用: 这是一份高考物理一轮复习课件+讲义 第14章 专题强化26 气体实验定律的综合应用,文件包含高考物理一轮复习第14章专题强化26气体实验定律的综合应用pptx、高考物理一轮复习第14章专题强化26气体实验定律的综合应用docx等2份课件配套教学资源,其中PPT共60页, 欢迎下载使用。

