高考生物一轮复习课件+讲义 第10单元 第36讲 生态工程
展开1、注重理论联系实际。生物的考试并不仅仅是考概念,学会知识的迁移非常重要,并要灵活运用课本上的知识。不过特别强调了从图表、图形提取信息的能力。历年高考试题,图表题都占有比较大的比例。那些图表题虽不是教材中的原图,但它源于教材而又高于教材,是对教材内容和图表的变换、深化、拓展,使之成了考查学生读图能力、综合分析能力、图文转换能力的有效途径。2、落实考点。一轮复习时要在熟读课本、系统掌握基础知识、基本概念和基本原理后,要找出重点和疑点;通过结合复习资料,筛选出难点和考点,有针对地重点复习。这就需要在掌握重点知识的同时,要善于进行知识迁移和运用,提高分析归纳的能力。3、一轮复习基础知识的同时,还要重点“攻坚”,突出对重点和难点知识的理解和掌握。这部分知识通常都是学生难于理解的内容,做题时容易出错的地方。分析近几年的高考生物试题,重点其实就是可拉开距离的重要知识点。 4、学而不思则罔,思而不学则殆。这一点对高三生物一轮复习很重要。尤其是对于错题。错题整理不是把错题抄一遍。也不是所有的错题都需要整理。
1.简述生态工程的原理。2.生态工程的实例。
考点一 生态工程的基本原理
考点二 生态工程的实例和发展前景
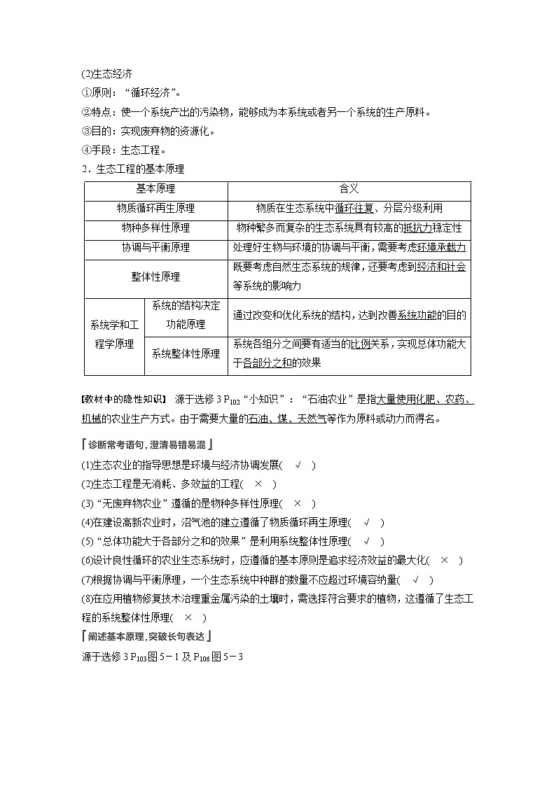
1.生态工程与生态经济(1)生态工程①任务:修复和重建已遭到破坏的生态系统;改善传统的生产方式,提高生态系统的生产力。②目的:遵循自然界 的规律,充分发挥资源的生产潜力,防止环境污染,达到 和 的同步发展。③特点:与传统工程相比,生态工程是一类 、多效益、 的工程体系。
(2)生态经济①原则:“循环经济”。②特点:使一个系统产出的污染物,能够成为本系统或者另一个系统的生产原料。③目的:实现废弃物的资源化。④手段:生态工程。
2.生态工程的基本原理
教材中的隐性知识 源于选修3 P102“小知识”:“石油农业”是指____ 的农业生产方式。由于需要大量的____________ 等作为原料或动力而得名。
(1)生态农业的指导思想是环境与经济协调发展( )(2)生态工程是无消耗、多效益的工程( )(3)“无废弃物农业”遵循的是物种多样性原理( )(4)在建设高新农业时,沼气池的建立遵循了物质循环再生原理( )(5)“总体功能大于各部分之和的效果”是利用系统整体性原理( )
(6)设计良性循环的农业生态系统时,应遵循的基本原则是追求经济效益的最大化( )(7)根据协调与平衡原理,一个生态系统中种群的数量不应超过环境容纳量( )(8)在应用植物修复技术治理重金属污染的土壤时,需选择符合要求的植物,这遵循了生态工程的系统整体性原理( )
源于选修3 P103图5-1及P106图5-3
(1)图甲充分体现了“循环经济”原则,即__________________________ ,从而实现废弃物的资源化。(2)图乙体现了 原理,此原理建立在__________________________ ,是解决生态环境问题的必要基础。
使一个系统产出的污染物,能
够成为本系统或者另一个系统的生产原料
对系统成分的性质及相互关系
1.生态工程所遵循的五项基本原理
提醒 (1)单一人工林比天然混交林稳定性低,易爆发虫害——物种多样性原理。(2)草原确定合理载畜量,不能过度放牧——协调与平衡原理。(3)引种考虑适应环境——协调与平衡原理。(4)林业生态工程建设,既考虑扩大植被面积又考虑当地人的生活问题——整体性原理。
2.生态工程的整体性原理与系统整体性原理的比较
考向 生态工程的原理1.生态工程可以帮助我们构筑尊崇自然、绿色发展的生态体系。下列相关叙述错误的是A.生态工程是生态学与系统工程学的结合B.达到经济、生态和社会的同步发展是生态工程的目的C.整体大于部分之和体现了生态工程的整体性原理D.考虑环境承载力体现了生态工程的协调与平衡原理
解析 生态工程建设的目的是遵循物质循环规律,充分发挥资源的生产潜力,防止环境污染,达到经济效益和生态效益同步发展,B正确;系统整体性原理:系统各组分间要有适当的比例关系,使得能量、物质、信息等的转换和流通顺利完成,并实现总体功能大于各部分之和的效果,C错误;协调与平衡原理:生态系统的生物要适应环境,且生物的数量不能超过环境承载力(环境容纳量)的限度,D正确。
2.生态工程建设的目的是遵循自然界物质循环的规律,充分发挥资源的生产潜力,防止环境污染,达到经济效益和生态效益的同步发展。请回答下列有关生态工程的问题:(1)某生态工程以沼气工程为中心,各类植物的秸秆、枝叶用来生产饲料喂养畜、禽、鱼,人、畜、禽粪便作为原料生产沼气,沼渣水返还农田、菜园、果园、苗圃、鱼塘,体现了生态工程的_____________原理。该生态工程建设中,鱼塘中每一种鱼苗的投放量都不宜超过其__________________________。在该生态工程中,种植不同的农作物、果树,饲养多种畜禽,这体现了生态工程的____________原理。
(2)上述生态系统工程把鱼塘、农田、果园等有机地组合在一起,优化了系统结构,遵循_____________________________________原理。(3)从协调与平衡原理出发,在我国西北地区植树造林应注意哪些问题?__________________________。(4)一般来说,生态工程的主要任务是对____________________进行修复和重建,对造成环境污染和破坏的生产方式进行改善,并提高生态系统的生产力。
系统学与工程学(或系统的结构决定功能)
所栽植物要适应当地的环境
生态工程的实例和发展前景
1.生态工程的类型与实例(连线)
2.生态工程的发展前景(1)“生物圈2号”生态工程实验的启示:使我们认识到人与自然_____ 的重要性,深化了我们对 的认识。(2)我国生态工程的发展前景:我们需要走有中国特色的道路,即不但要重视对 的保护,更要注重与 的结合。
(1)矿山废弃地生态修复工程的关键是优先选择农作物以提高经济效益( )(2)我国在西部地区实行退耕还林还草工程,这属于大区域生态系统恢复工程( )(3)建立不同的生态工程要依据不同的原理,因地制宜,不能生搬硬套( )(4)在进行生态工程建设时,应积极利用自然生态系统的强大自我恢复力,节省投资( )(5)即使有了生态工程,也不能走先污染后治理的路子( )(6)湿地的恢复除利用生物工程外,还要依靠自然演替机制恢复其生态功能( )
人们建立图示的农业生态系统的主要目的是实现_____________________ 。该生态工程能产出无公害大米的原因是________________ 。将蘑菇房与蔬菜大棚相通可提高蔬菜产量,请从细胞代谢的角度分析,原因是_____________________________ 。
的使用量,减轻了环境污染
蘑菇呼吸产生的二氧化碳可以供
蔬菜进行光合作用,使其光合作用增强
生态工程实例的归纳与比较
考向 生态工程实例3.我国珠江三角洲地区,为充分利用土地,创造了一种挖深鱼塘、垫高基田、塘基植桑和甘蔗、塘内养鱼的高效人工生态系统——桑基鱼塘和蔗基鱼塘,如图所示。据图回答有关问题:
(1)该生态工程能将蚕沙、蔗叶等变成鱼类的饵料,塘泥中的微生物能将有机物转化成无机物,为甘蔗、桑树的光合作用提供无机营养,这一过程不但实现了废弃物的________,而且体现了__________的“循环经济”原则。(2)该生态系统与一般的自然生态系统相比较,________稳定性较低,所以需要人们不断输入物质与能量。(3)桑基鱼塘的生产方式与改造前的传统耕作方式比较,主要的优点有______________________________________(至少答两点)。
提高经济效益、减少环境污染等
4.(2020·湖南长沙长郡中学调研)“四位一体”(人居—种植—养殖—沼气)生态农业是我国北方典型的生态农业模式,它以沼气为纽带,将养猪、养鸭、种植农作物、养蘑菇、沼气工程等多个生产过程有机地结合起来,成为一种高效良性的循环,生态效益得到了良性发展。如图是该系统物质循环的示意图,请分析回答下列问题:
(1)生态工程建设的目的就是遵循自然界_________的规律,充分发挥资源的生产潜力,防止环境污染,达到经济效益和生态效益的同步发展。与传统工程相比较,生态工程是一类________________________的工程体系。
少消耗、多效益、可持续
(2)该生态系统中的生产者主要是________。动物粪便中的臭味主要来自氨,在沼气池中,经过__________(填生物名称)的作用,可以形成硝酸盐,被植物吸收利用。
解析 该生态系统中的生产者主要是种植的农作物。硝化细菌可将氨氧化成硝酸盐,硝酸盐能够被植物吸收利用。
(3)该生态农业模式的建立要考虑环境承载力,处理好生物与环境的协调与平衡,这体现了生态工程的___________原理。该生态农业模式的建立不但要考虑自然生态系统的规律,还要考虑经济与社会等系统的影响力,这体现了生态工程的________原理。
解析 协调与平衡原理的含义是处理好生物与环境的协调与平衡,需要考虑环境承载力(又称环境容纳量),即环境所能养活的生物种群数量。整体性原理的含义是进行生态工程建设时,不但要考虑自然生态系统的规律,还要考虑经济和社会等系统的影响力。
(4)这种生产模式对环境的污染小,因为生产一种产品时产生的有机废物变成了________________________________________。与普通的农业生态系统相比,“四位一体”生态农业具有更大的产出投入比的原因主要是_____________________________________________________________。
生产另一种产品的原料(或另一种产品的投入)
秸秆、人畜粪便中的能量被多级利用(或充分利用了废弃物中的能量)
解析 在这种生产模式中,生产一种产品时产生的有机废物变成了生产另一种产品的原料或另一种产品的投入,因此对环境的污染减少。与普通的农业生态系统相比,“四位一体”生态农业充分利用了秸秆、人畜粪便等废弃物中的能量,因此具有更大的产出投入比。
1.核心概念(1)(选修3 P106)环境承载力(又称环境容纳量)是指某种环境所能养活的生物种群的最大数量。(2)(选修3 P115)湿地生态恢复工程就是采用工程和生物措施相结合的方法,使受到干扰的湿地得以恢复。2.教材结论性语句(1)(选修3 P102)生态经济主要是通过实行“循环经济”的原则,使一个系统产出的污染物,能够成为本系统或者另一个系统的生产原料,从而实现废弃物的资源化,而实现循环经济最重要的手段之一就是生态工程。
(2)(选修3 P106)只有应用整体性原理,才能统一协调当前与长远、局部与整体、开发与建设之间的关系,保障生态系统的平衡和稳定。(3)(选修3 P111)小流域治理模式是我国农民和技术人员的创举,它是应用生态工程的整体原理,协调与平衡原理,以及工程学等原理,通过保土蓄水、耕作措施、林草措施等工程和生物措施,层层设防来控制土壤侵蚀的。(4)(选修3 P118)在肯定生态工程的作用,特别是对恢复和重建受损生态环境的重要作用的同时,不要忘记大自然固有的强大的生态恢复力量;更不能误认为只要有了生态工程,就可以走发达国家“先污染、破坏,后治理”的老路。
A.该生态系统中的蚯蚓属于分解者B.该生态工程设计突出体现了物质循环再生的原理C.农作物、果树等植物获取的物质和能量主要来自有机肥D.影响蚯蚓分解处理效率的因素有温度、含水量等
1.(2020·江苏,24改编)蚯蚓分解处理技术可实现固体废物的减量化和资源化。下图为某农业生态系统的示意图,下列叙述错误的是
解析 生态系统的分解者主要是生态系统中营腐生生活的细菌和真菌等,蚯蚓以枯枝烂叶为食,也属于分解者,A项正确;由题图可知,该生态工程设计突出体现了物质循环再生的原理,B项正确;植物获取的物质主要来自土壤和空气,但生态系统中的能量是单向、不循环流动的,植物的能量主要通过光合作用固定,而不能利用有机物所含有的能量,有机肥中的大部分能量在被分解者分解时以热能形式散失掉了,C项错误;温度、含水量会影响蚯蚓的生命活动,进而影响蚯蚓的分解处理效率,D项正确。
2.(2019·江苏,24改编)如图为一富营养化河流生态修复工程的示意图,下列叙述错误的是A.曝气可增加厌氧微生物降解有机污染物的能力B.吸附基质增加了微生物附着的表面积,提高了净化效果C.植物浮床有吸收水体氮、磷的能力,可减少富营养化D.增加水体透明度,恢复水草生长是该修复工程的目标之一
解析 结合题图分析,曝气孔通入的是空气,空气中的氧气会降低厌氧微生物的分解能力,A错误;图中吸附基质由多个碎块堆叠而成,会增加微生物附着的表面积,增大微生物的附
着量,从而提高对河水的净化效果,B正确;植物能够利用水体中的含氮、磷的无机盐进行生长,从而降低了水体的富营养化,C正确;
该修复工程通过微生物对河水中有机物的降解功能、植物对无机盐的吸收功能,降低了水体的富营养化,防止了浮游藻类的生长,从而增加了水体的透明度,有利于水中的水草等进行光合作用,D正确。
3.(经典高考题)为治理某废弃采石场的生态环境,对其进行了公园化建设。
(1)对其进行整理和覆土,并选择适生植物进行人工造林,不同恢复时期的植物物种数如图所示。t0→t1,植物残体及凋落物中的有机物被生态系统中的_______转化为无机物,使土壤条件得到改善;同时
由于人工林土壤中存在______________,导致群落中植物物种数增加;t1→t3,人工林抵抗力稳定性的变化是______;群落中植物物种数逐渐增加,物种之间_____加剧。
解析 t0→t1,植物残体及凋落物中的有机物被生态系统中的分解者分解成无机物,使土壤条件得到改善。改造的废弃采石场中的土壤中存在一些种子或其他繁殖体,所以在群落演替过程中植物物种数会增加。t1→t3,由于人工林中的植物物种数增加,所以人工林的自我调节能力逐渐增强,导致人工林的抵抗力稳定性也逐渐增加。在一个群落中,植物之间因光照、土壤中的水分和无机盐等因素而具有竞争关系。
(2)通过人工林建设和园林景观构建,既改善了生态环境,又可提高社会和经济效益,这主要体现了生态工程的________原理。
解析 生态工程的整体性原理是指进行生态工程建设时,不但要考虑到自然生态系统的规律,更重要的是,还要考虑到经济和社会等系统的影响力。
4.[2018·浙江11月选考,32(二)]某农业生态工程示意图如下,回答下列问题:
(1)该农业生态工程体现的生态工程原理主要是_____________。对该工程的经济效益分析,可从系统内部的投入和产出、_______________、系统的有效贡献等三方面进行核算。
解析 农业生态工程的主要原理是物质循环再生,农业生态工程的效益分析包括三方面:对系统的投入和产出、系统的实际消费、系统的有效贡献等。
(2)若要提高该工程的经济效益,可采用农业生产的______技术在桑基上再种植大豆,也可采用农业生态工程的_________________________技术放养适量的鸡鸭等动物以调整该工程的产业结构。
解析 桑基上种植大豆属于间种,桑基上放养适当的鸡鸭等动物用到的技术是种植业和畜牧业合理优化技术。
(3)某小组应用基因工程方法开展适用于该生态工程的抗虫植物改良研究。为提高将重组DNA分子导入受体细胞的效率,除考虑导入方法、筛选条件、防止污染外,还需考虑的主要因素有________________________________________________(答出2点即可)。农杆菌转化法是目前
重组DNA的质量和浓度、受体细胞的生长状态与密度
植物转基因的常用方法,该方法的基本过程是农杆菌感染植物时,___________________________________,并将其插入到受体细胞的基因组中。欲获得稳定遗传的抗虫性强的转基因植物品种,则转入的抗虫基因必须能在受体细胞中_________________。
携带目的基因的Ti质粒转移到受体细胞
解析 影响重组DNA导入受体细胞的效率的因素主要有重组DNA的质量和浓度、受体细胞的生长状态与密度等。农杆菌转化法的基本过程:农杆菌感染植物→携带目的基因的Ti质粒转移到受体细胞→将其插入到受体细胞的基因组中。只有抗虫基因在受体细胞内稳定和高效地表达,才能获得稳定遗传的抗虫性强的转基因植物。
5.(2020·全国Ⅱ,38)植树造林、“无废弃物农业”、污水净化是建设美丽中国的重要措施。回答下列有关生态工程的问题:(1)在植树造林时,一般认为,全部种植一种植物的做法是不可取的。因为与混合种植方式所构建的生态系统相比,按照种植一种植物方式所构建的生态系统,其抵抗力稳定性____。抵抗力稳定性的含义是__________________________________________________________________。
抵抗外界干扰并使自身的结构与功能保持原状(不受损害)的能力
解析 按照种植一种植物方式所构建的生态系统,生物种类少,营养结构简单,生态系统的抵抗力稳定性低。抵抗力稳定性是指生态系统抵抗外界干扰,并使自身的结构与功能保持原状(不受损害)的能力。
(2)“无废弃物农业”是我国利用生态工程的原理进行农业生产的一种模式,其做法是收集有机物质。包括人畜粪便、枯枝落叶等,采用堆肥和沤肥等多种方式,把它们转变为有机肥料,再施用到农田中。施用有机肥料的优点是____________________________________________________________(答出3点即可)。在有机肥料的形成过程中,微生物起到了重要作用,这些微生物属于生态系统组分中的_______。
改善了土壤结构;培育了土壤微生物;实现了土壤养分的循环利用
解析 有机肥料需经微生物的分解作用,形成无机物才能被植物利用。因此施用有机肥料能培育土壤微生物,土壤微生物的活动又改善了土壤结构,实现了土壤养分的循环利用。土壤中这些分解有机肥料的微生物属于生态系统中的分解者。
(3)在污水净化过程中,除发挥污水处理厂的作用外,若要利用生物来回收污水中的铜、镉等金属元素,请提供一个方案:_______________________________________________________。
种植能吸收这些金属元素的水生植物,再从植物中回收金属
解析 若要利用生物来回收污水中的铜、镉等金属元素,则可种植能吸收这些金属元素的水生植物,再将这些水生植物采集后从中回收金属。
1.(2020·安徽马鞍山)马鞍山南山铁矿的凹山采矿场是华东第一大露天矿坑。2017年底闭坑,停止开采。这个功勋矿区将华丽转身成为生态乐园,生态修复的总体方案正在规划设计中。请回答下列问题:(1)实施生态工程时,需要考虑到矿工安置、市政建设、产业转型等问题,遵循生态工程的________原理。在应用植物修复技术治理被重金属污染的土壤时,需选择符合要求的植物,遵循了生态工程的___________原理。
解析 实施生态工程时,不但要考虑到自然生态系统的规律,更重要的是,还要考虑到经济和社会等系统的影响力,如需要考虑到矿工安置、市政建设、产业转型等问题,这是遵循生态工程的整体性原理的具体体现。在应用植物修复技术治理被重金属污染的土壤时,需选择符合要求的植物,即处理好生物与环境的协调与平衡,这体现了生态工程的协调与平衡原理。
(2)废矿区的锌、铜等金属离子含量较高,一般植物无法正常生长。为降低锌的含量,科研人员将酵母菌的锌转运子(ZAT)基因导入到拟南芥中,增强了拟南芥对锌的耐受性和吸收能力,这说明基因工程实现了____________________________________________________________________。拟南芥为双子叶植物,将重组质粒导入其细胞中常用的方法是_______________。
杂交不亲和的障碍(或不同物种间的基因交流或定向改变生物体的性状)
解析 借助基因工程“将酵母菌的锌转运子(ZAT)基因导入到拟南芥中,增强了拟南芥对锌的耐受性和吸收能力”,这说明基因工程实现了定向改变生物体的遗传性状(克服远缘杂交不亲和的障碍或不同物种间的基因交流)。拟南芥为双子叶植物,将重组质粒导入双子叶植物细胞中常用农杆菌转化法。
(3)生态乐园的建设需要引入一些景观植物,其中重瓣榆叶梅是一种观赏价值较高的园林树种,但由于其雌蕊退化,一般很难用种子繁殖。科研人员用微型繁殖技术可在短时间内获得大量的苗木。微型繁殖技术的原理是__________________,接种前需要对外植体消毒、对培养基灭菌的原因是__________________________________________________________________________________(答出两点即可)。外植体通过__________________过程形成胚状体或丛芽,诱导出试管苗,然后将试管苗移栽到大田,再培养成正常植株。
微生物寄生于植物细胞中、微生物与植物细胞竞争营养、微生物释放有毒物质危害植物细胞
解析 微型繁殖技术是指快速繁殖优良品种的植物组织培养技术,其原理是植物细胞的全能性。为了防止微生物寄生于植物细胞中、与植物细胞竞争营养、释放有毒物质危害植物细胞,接种前需要对外植体消毒、对培养基灭菌。外植体(离体的植物器官、组织或细胞)通过脱分化形成愈伤组织,再通过再分化过程形成胚状体或丛芽等。
2.2018年全国开展了声势浩大的环保行动,如秦岭北麓违建拆除、牡丹江“曹园”被查,对非法占用、毁损绿地的建筑物坚决予以拆除,恢复原有生态。请根据你所学的生态学知识分析回答下列相关问题:(1)盲目过度开发绿地,破坏植被,会使当地生态系统的__________能力降低,这是人们忽视了生物多样性的______价值所致,而这些价值一旦丧失,很难恢复。
解析 肆意破坏植被,盲目追求经济价值,会降低生态系统的自我调节能力,是忽视了植被的间接价值所致。
(2)拆掉建筑后,留下大量人为痕迹,借助生态工程和大自然固有的强大的_________力量,可使该拆迁地尽快恢复原貌。
解析 拆迁地重新出现生物群落,借助生态工程和大自然固有的能力,使拆迁地恢复原貌,体现了生态恢复能力。
(3)为了更快恢复原有生态,当地政府决定给拆迁地回填土壤,无偿转交当地生活困难群众作为耕地使用,并无偿提供适合当地生长的多种经济苗木,这些做法体现了生态工程中的哪些原理?_____________________________________________。(写出两种即可)
解析 多种经济苗木体现了物种多样性原理,适合当地生长体现了协调与平衡原理,生态治理和居民生活统筹兼顾体现了整体性原理。
与平衡原理、整体性原理
(4)回填土壤取自地底深层,营养物质少且板结,请给出改良方法并简要解释原理。改良方案是_____________________,原理是___________________________________________________。
多施有机肥(合理即可)
解析 底层土壤板结源于缺少有机质,土壤微生物少,可增施有机肥解决。
微生物数量,既可增加肥力又可疏松土壤
3.池塘养殖普遍存在由于饵料、鱼类排泄物、换水不及时等引起的水体污染现象,研究者设计了一种循环水池塘养殖系统(如图)。请回答下列问题:
(1)与自然池塘相比,人工养殖池塘生态系统恢复力稳定性____。人工养殖池塘水体的N、P含量容易升高,会引起水体的富营养化;藻类等浮游生物大量繁殖、加之死亡后被微生物分解,引起水体的溶氧量下降,造成鱼类等死亡,进一步破坏了生态系统稳态,这种调节方式称为_____________。
解析 人工养殖池塘生态系统中生物种类少,抵抗力稳定性低,恢复力稳定性高;N、P含量升高引起的稳态失衡属于正反馈调节。
(2)与传统养殖池塘相比,该养殖系统增加的生态工程设施有_________________。可以通过在这些设施内栽植水生植物、放养滤食动物等措施,起到对水体的_________,有效减少水体中的N、P等含量。
解析 养殖系统中增加生态塘和潜流湿地,在其中栽植水生植物、放养滤食动物,可对水体进行净化处理,减少水体中N、P等含量。
(3)该养殖系统设计为前一池塘上层水流入后一池塘底部,实现水层交换,其目的有_________________、_________________。
解析 水层交换的目的是增加水中的溶氧量、提高饵料的利用率。
(4)该养殖系统中串联的池塘不宜过多,因为_________________________________________。
后面池塘水体中的N和P含
解析 由于后面池塘水体中的N和P含量(浓度)越来越高,所以养殖系统中串联的池塘不宜过多。
(5)保持池塘水体中适当的N、P含量是必要的,该养殖系统可以通过_____________、___________________________进行调控。
解析 为了保持池塘水体中适当的N、P含量,需对养殖系统进行补水和排水或用水泵控制水的流量。
水泵控制水的流量(循环频次)
4.珠江三角洲的农民利用自然条件,建立该地特有的农业生态系统良性循环模式:桑基鱼塘和蔗基鱼塘。如图为桑基鱼塘和蔗基鱼塘模式图,请据图回答下列问题:
(1)该人工生态系统最基本的生物成分是_________________。(2)建立这一生态系统的目的是使生产者固定的能量_______________________,其能量利用率
高的原因是在营养结构上具有__________的特点。
解析 生态系统最基本的成分为生产者和分解者,生产者、消费者和分解者之间的物质循环和能量流动达到动态平衡是维持生态系统功能的必要条件。
(3)蚕粪等进入鱼塘经过_______的作用,形成了_______,被植物利用。(4)概括地说,该生态系统功能的维持,取决于它的___________________________________________________________________________。(5)该系统能体现系统学和工程学原理吗?____,请简要说明理由:__________________________________________________________________________________________________________________________________________________________。
分解者之间的物质循环和能量流动在较长的时间内保持动态平衡
中的各组分及其相互关系是经过精心设计的,是一种优化结构,各部分的功能得到充分发挥,使能量、物质、信息的转换和流通达到了总体功能大于各部分之和的效果
5.实施西部大开发,要切实搞好生态环境保护和建设,大力开展植树种草、治理水土流失、防治沙漠化等。材料一 据计算,要维持一个6口人的牧民家庭生活所需的食物,需饲养35~40头牛,其中一半必须是母牛,以提供牛奶和繁殖小牛,其余为2~3头公牛,15~18头小母牛和几头小公牛。这一畜群所需的牧场面积取决于降雨量(因降雨量影响产草量),在降雨量为250 mm地区,约需400公顷放牧地。
材料二 “退耕还林工程”囊括25个省(区、市)和新疆生产建设兵团,共1 897个县(含市、区、旗)。到2010年,完成退耕地造林1 467万hm2,宜林荒山荒地造林1 733万hm2,陡坡耕地基本退耕还林,严重沙化耕地基本得到治理,工程区林草覆盖率增加4.5个百分点,工程治理地区的生态状况得到较大改善。(1)在生态工程中,人类应用了________________等学科的基本原理和方法,促进了人类社会和自然环境的和谐发展。
(2)在西部地区“退耕还林还草”的目的是___________________,从而能够提高生态系统的自我调节能力。(3)根据____________原理可知,西部地区的草场要注意合理放牧,需要考虑____________,因为若超过其限度,就会引起_________________。(4)一般来说,生态工程的目标除了治理环境污染之外,主要是对已被破坏的生态系统,特别是开矿后的废弃地以及湿地等进行__________。
6.(2019·宁夏银川一中二模)随着“绿水青山就是金山银山”的提出,生态经济的重要性日益增显。综合所学知识,回答下列有关问题:(1)“无废弃物农业”是我国古代传统农业的辉煌成就之一,这一成就遵循的基本原理是____________原理。生态经济改变了人类能征服自然的错误观念,其所遵循的主要原则是_________,使一个系统产出的污染物,能够成为本系统或者另一个系统的生产原料,从而实现废弃物的资源化。与传统的农业工程相比,生态工程的特点是_______________________。
解析 “无废弃物农业”指的是生态农业中一些物质被循环利用,没有直接作为废弃物被抛弃而污染环境,这一成就所遵循的基本原理是物质循环再生原理。
(2)“三北防护林”被誉为“世界生态工程之最”,该工程依据的基本原理主要是________________、___________。(答出2个即可)
解析 “三北防护林”被誉为“世界生态工程之最”,是指在我国三北地区(西北、华北和东北)建设的大型人工林业生态工程。它是我国政府为改善生态环境所建立的,其最重要的生态效益是防风固沙,防止沙漠化,该工程依据的基本原理主要是物种多样性原理和整体性原理。
(3)湿地生态恢复工程是采用工程和__________相结合的方法,使受到干扰的湿地恢复,在湿地的周围还应建立缓冲带,以尽量减少人类的干扰,使湿地依靠__________机制恢复其生态功能。
7.现有一生活污水净化处理系统,处理流程为“厌氧沉淀池—曝气池—兼氧池—植物池”,其中植物池中生活着水生植物、昆虫、鱼类、蛙类等生物。污水经净化处理后,可用于浇灌绿地。请回答下列问题:(1)污水流经厌氧沉淀池、曝气池和兼氧池后得到初步净化。在这个过程中,微生物通过__________________呼吸将有机物分解。
解析 依据题干提供的信息分析可知,污水流经厌氧沉淀池时,有些微生物能通过无氧呼吸分解有机物;流经曝气池时,有些微生物能通过有氧呼吸分解有机物;流经兼氧池时,微生物能通过有氧呼吸和无氧呼吸分解有机物。
(2)植物池中,水生植物、昆虫、鱼类、蛙类和底泥中的微生物共同组成了_______(填“生态系统”“群落”或“种群”)。在植物池的食物网中,植物位于第_____营养级。植物池中所有蛙类获得的能量最终来源于_______所固定的______能。
解析 植物池中所有的生物构成了群落。植物处于食物链的第一营养级;植物池中所有蛙类获得的能量最终来源于生产者所固定的太阳能。
(3)生态工程所遵循的基本原理有整体性原理、协调与平衡原理、_________________、________________、___________________。
高考生物一轮复习课件第10单元 第35讲 胚胎工程与生态工程 (含解析): 这是一份高考生物一轮复习课件第10单元 第35讲 胚胎工程与生态工程 (含解析),共60页。PPT课件主要包含了word部分,点击进入链接等内容,欢迎下载使用。
高考生物一轮复习课件+讲义 第10单元 第33讲 基因工程: 这是一份高考生物一轮复习课件+讲义 第10单元 第33讲 基因工程,文件包含高考生物一轮复习第10单元第33讲基因工程pptx、高考生物一轮复习第10单元第33讲基因工程docx等2份课件配套教学资源,其中PPT共60页, 欢迎下载使用。
高中生物高考2022年高考生物一轮复习 第10单元 第36讲 生态工程课件PPT: 这是一份高中生物高考2022年高考生物一轮复习 第10单元 第36讲 生态工程课件PPT,共60页。PPT课件主要包含了考点一,生态工程的基本原理,考点二,网络构建要语必背,重温高考真题演练,课时精练等内容,欢迎下载使用。

