高考生物一轮复习课件+讲义 第4单元 第11讲 细胞的增殖
展开1、注重理论联系实际。生物的考试并不仅仅是考概念,学会知识的迁移非常重要,并要灵活运用课本上的知识。不过特别强调了从图表、图形提取信息的能力。历年高考试题,图表题都占有比较大的比例。那些图表题虽不是教材中的原图,但它源于教材而又高于教材,是对教材内容和图表的变换、深化、拓展,使之成了考查学生读图能力、综合分析能力、图文转换能力的有效途径。2、落实考点。一轮复习时要在熟读课本、系统掌握基础知识、基本概念和基本原理后,要找出重点和疑点;通过结合复习资料,筛选出难点和考点,有针对地重点复习。这就需要在掌握重点知识的同时,要善于进行知识迁移和运用,提高分析归纳的能力。3、一轮复习基础知识的同时,还要重点“攻坚”,突出对重点和难点知识的理解和掌握。这部分知识通常都是学生难于理解的内容,做题时容易出错的地方。分析近几年的高考生物试题,重点其实就是可拉开距离的重要知识点。 4、学而不思则罔,思而不学则殆。这一点对高三生物一轮复习很重要。尤其是对于错题。错题整理不是把错题抄一遍。也不是所有的错题都需要整理。
1.细胞的生长和增殖的周期性。2.细胞的有丝分裂。3.细胞的无丝分裂。4.实验:(1)观察细胞的有丝分裂; (2)模拟探究细胞表面积与体积的关系。
考点一 细胞的生长和细胞周期
考点二 细胞的有丝分裂
考点三 观察根尖分生组织细胞的有丝分裂
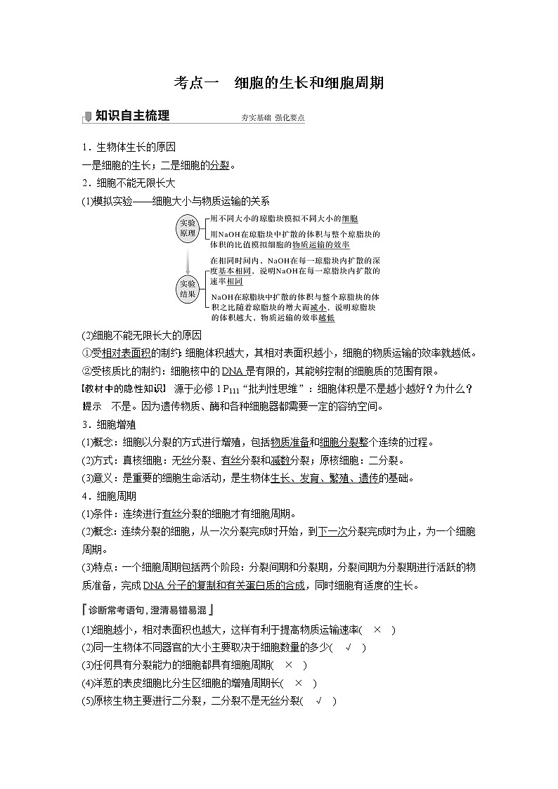
1.生物体生长的原因一是细胞的生长;二是细胞的 。2.细胞不能无限长大(1)模拟实验——细胞大小与物质运输的关系
(2)细胞不能无限长大的原因①受 的制约:细胞体积越大,其相对表面积越小,细胞的物质运输的效率就越低。②受核质比的制约:细胞核中的 是有限的,其能够控制的细胞质的范围有限。教材中的隐性知识 源于必修1 P111“批判性思维”:细胞体积是不是越小越好?为什么?提示 不是。因为遗传物质、酶和各种细胞器都需要一定的容纳空间。
3.细胞增殖(1)概念:细胞以分裂的方式进行增殖,包括 和 整个连续的过程。(2)方式:真核细胞:无丝分裂、 分裂和 分裂;原核细胞:二分裂。(3)意义:是重要的细胞生命活动,是生物体 的基础。
生长、发育、繁殖、遗传
4.细胞周期(1)条件:连续进行 分裂的细胞才有细胞周期。(2)概念:连续分裂的细胞,从一次分裂完成时开始,到 分裂完成时为止,为一个细胞周期。(3)特点:一个细胞周期包括两个阶段:分裂间期和分裂期,分裂间期为分裂期进行活跃的物质准备,完成_________________________________,同时细胞有适度的生长。
DNA分子的复制和有关蛋白质的合成
(1)细胞越小,相对表面积也越大,这样有利于提高物质运输速率( )(2)同一生物体不同器官的大小主要取决于细胞数量的多少( )(3)任何具有分裂能力的细胞都具有细胞周期( )(4)洋葱的表皮细胞比分生区细胞的增殖周期长( )(5)原核生物主要进行二分裂,二分裂不是无丝分裂( )(6)减数分裂没有细胞周期,高度分化的成熟细胞一般也没有细胞周期( )
(源于必修1 P112表6-1)据表分析下列问题:
(1)不同生物细胞的细胞周期持续时间 (填“相同”“不同”或“不一定相同”,下同),同种生物的不同细胞的细胞周期持续时间 。(2)显微镜下观察某植物组织的有丝分裂时,大部分细胞处于分裂间期,是因为_______________________________________________________________________________________。(3)若要观察细胞的有丝分裂,应选择 细胞,理由是 。
细胞周期中,分裂间期所占的时间长,因此观察细胞所处时期
时,大部分细胞都处于分裂间期
细胞周期中分裂期所占时间相对较长,容易观察到处于分裂期的细胞
1.细胞周期的表示方法
2.分裂间期的物质变化(1)G1期:又称DNA合成前期,主要进行RNA和有关蛋白质(如DNA聚合酶等)的合成,为S期DNA的复制做准备。(2)S期:又称DNA合成期,主要进行DNA的复制。(3)G2期:又称DNA合成后期,发生的是有丝分裂所必需的一些蛋白质的合成。
3.细胞分裂后产生的子细胞有三种去向(1)持续分裂:始终处于细胞周期中,如部分造血干细胞、卵裂期细胞、癌细胞、根尖分生区细胞、茎形成层细胞、芽生长点细胞等。(2)暂不分裂:暂时脱离细胞周期,但仍具有分裂能力,在一定条件下可回到细胞周期中,如肝脏细胞、T细胞、B细胞、记忆细胞等。(3)永不分裂:永远脱离细胞周期,处于分化状态直到死亡,如肌纤维细胞、神经细胞、浆细胞、叶肉细胞、洋葱鳞片叶表皮细胞、根尖成熟区细胞等。
考向一 细胞的分裂方式和周期性的分析1.(2020·黑龙江哈尔滨三中高三开学考试)下图为有关细胞分裂的概念图,下列说法正确的是A.①过程中无纺锤体和染色体出现, 不发生DNA复制B.蛙的红细胞能通过①方式增殖, 人的红细胞能通过②方式增殖C.②过程有利于维持亲子代细胞遗传物质的稳定性D.③过程中也具有细胞周期,精原细胞以②或③的方式增殖
解析 ①是无丝分裂过程,该过程中无纺锤体和染色体出现,也没有核膜、核仁的周期性消失与重建,但发生DNA复制,A错误;①是无丝分裂,蛙的红细胞以此种方式增殖,②方式具有细胞周期,表示有丝分裂,但是人的红细胞是高度分化的细胞,无细胞周期,不能进行有丝分裂,B错误;②是有丝分裂过程,其意义是有利于维持亲子代细胞遗传物质的稳定性,C正确;细胞周期只有连续进行有丝分裂的细胞才有,③是减数分裂过程,不具有细胞周期,D错误。
2.如图是关于细胞周期的示意图(G0期是具有分裂能力的细胞反复分裂数次之后处于停止分裂状态的时期,M期为分裂期,G1期主要进行RNA和有关蛋白质的合成,S期主要进行DNA的复制,G2期为有丝分裂的准备期,还有一些RNA和有关蛋白质的合成)。下列叙述错误的是A.一个完整的细胞周期为G1期→S期→G2期→M期B.相同抗原再次入侵时会将处于G0期的记忆细胞 激活C.S期DNA复制后染色体数目加倍,为M期的进 行提供所需物质D.处于G1期的细胞数量远多于处于(M+G2)期的细胞数量
解析 S期主要进行DNA复制,为M期的进行提供所需物质,但染色体数目不加倍,C错误。
考向二 细胞周期的相关拓展3.(2020·山东高三模拟)在细胞周期中有一系列的检验点对细胞增殖进行严密监控,确保细胞增殖有序进行。周期蛋白cyclin B与蛋白激酶CDK1结合形成复合物MPF后,被激活的CDK1促进细胞由G2期进入M期;周期蛋白cyclin E与蛋白激酶CDK2结合形成复合物后,被激活的CDK2促进细胞由G1期进入S期。上述调控过程中MPF的活性和周期蛋白的浓度变化如图所示。
下列有关叙述错误的是A.抑制cyclin B基因的表达或CDK1的活性都可使细胞周期停滞在G2/M检验点B.cyclin E可能与细胞内染色质螺旋化和纺锤体的形成密切相关C.若将G2期和M期细胞融合,则G2期细胞进入M期的时间会提前D.蛋白激酶CDK2可能参与了中心体复制的起始调控
解析 由题干可知,周期蛋白cyclin E与蛋白激酶CDK2结合,促进细胞由G1期进入S期,而细胞内染色质螺旋化和纺锤体的形成发生在细胞分裂前期,B错误。
4.(2017·全国Ⅲ,29)利用一定方法使细胞群体处于细胞周期的同一阶段,称为细胞周期同步化。以下是能够实现动物细胞周期同步化的三种方法。回答下列问题:(1)DNA合成阻断法:在细胞处于对数生长期的培养液中添加适量的DNA合成可逆抑制剂,处于_____期的细胞不受影响而继续细胞周期的运转,最终细胞会停滞在细胞周期的_______期,以达到细胞周期同步化的目的。
解析 DNA复制发生在细胞分裂间期;DNA合成被阻断后,分裂期不受影响,分裂间期受影响,最终细胞会停滞在细胞周期的分裂间期。
(2)秋水仙素阻断法:在细胞处于对数生长期的培养液中添加适量的秋水仙素,秋水仙素能够抑制____________,使细胞周期被阻断,即可实现细胞周期同步化。经秋水仙素处理的细胞______(填“会”或“不会”)被阻断在间期。
解析 秋水仙素通过抑制纺锤体的形成来使细胞中染色体数目加倍,而纺锤体形成于有丝分裂前期,因此经秋水仙素处理的细胞不会被阻断在分裂间期。
(3)血清饥饿法:培养液中缺少血清可以使细胞周期停滞在间期,以实现细胞周期同步化。分裂间期的特点是______________________________________(答出1点即可)。
解析 分裂间期细胞的特点是完成DNA分子的复制和有关蛋白质的合成,细胞体积略有增大。
完成DNA分子的复制和有关蛋白质
归纳拓展 与细胞周期相联系的知识(1)基因突变:在细胞分裂间期的S期,DNA复制时容易受到内外界因素的干扰而发生差错,即发生基因突变。(2)染色体变异:在细胞分裂期的前期,秋水仙素或低温都可抑制纺锤体的形成,引起细胞内染色体数目加倍,继续进行有丝分裂,可出现多倍体植株。(3)细胞癌变:用药物作用于癌细胞,在分裂间期,DNA不能复制,可抑制癌细胞的增殖。(4)免疫:在淋巴因子的作用下,被抗原刺激后的B细胞将进入细胞周期迅速分裂,使细胞周期缩短。
1.有丝分裂过程——以高等植物细胞为例(连线)
教材中的隐性知识 (1)源于必修1 P113图6-4分裂间期核DNA存在于染色质丝中,分裂期染色质丝螺旋缠绕成棒状的染色体,这种变化有什么意义?
提示 分裂间期核DNA存在于染色质丝中,便于解旋后进行DNA的复制和转录,分裂期染色质丝螺旋缠绕成棒状的染色体,有利于遗传物质的平均分配。
(2)源于必修1 P113“旁栏思考”有丝分裂的丝:对于高等植物,丝指 ;对于动物和低等植物,丝指 。它的作用是________________________________________________________________________________________________。
牵引染色体的运动(中期牵引染色体排列在赤道
板上,后期牵引因着丝点分裂形成的子染色体移向细胞两极)
2.动物细胞和植物细胞有丝分裂的主要区别
3.与有丝分裂有关的细胞器及其生理作用
4.有丝分裂中细胞结构或物质的周期性变化(1)染色体行为变化
①当有染色单体(分裂间期的G2期、前期、中期)时,染色体数∶染色单体数∶核DNA数= 。②当无染色单体(分裂间期的G1期、后期、末期)时,染色体数∶核DNA数= 。
(2)核DNA、染色体、染色单体的数目变化(以二倍体生物为例)
5.有丝分裂的意义将亲代细胞的染色体经过复制(实质为DNA的复制)之后,精确地平均分配到两个子细胞中,保持了细胞的亲代和子代之间 的稳定性。
(1)间期细胞核中的主要变化是DNA分子的复制和有关蛋白质的合成( )(2)有丝分裂后期,着丝点分裂导致染色单体的数目加倍( )(3)在一个细胞周期中,DNA的复制和中心粒的倍增可能发生在同一时期( )(4)有丝分裂中染色体数目加倍和核DNA数目加倍发生在同一时期( )(5)赤道板不是真实存在的细胞结构,观察不到;细胞板是由高尔基体形成的细胞结构,可以观察到( )(6)除中心体之外的细胞器在子细胞中的分配是随机的( )
据下面两幅不同生物细胞有丝分裂图回答下列问题:
(2)B图表示 (填“植物”或“动物”)细胞有丝分裂的 期,此时期细胞内发生的主要变化是_________________________________________________________________________。
(1)A图表示 (填“动物细胞”或“植物细胞”),判断的理由:_________________________________________________。
心体,两极发出纺锤丝形成纺锤体
着丝点分裂,姐妹染色单体分开成为两条子染
色体,在纺锤丝牵引下移向细胞两极
(3)细胞分裂期蛋白质合成的很少,原因是_______________________________________________________。(4)有丝分裂后期着丝点的分裂是不是纺锤丝牵引的结果?如何验证你的结论?提示 着丝点的分裂不是纺锤丝牵引的结果。用秋水仙素处理分裂中的细胞,抑制纺锤体形成,后期染色体的着丝点照样可以分裂,从而使细胞中染色体数目加倍,这就说明着丝点分裂不是纺锤丝牵引所致。
分裂期染色体中的DNA高度螺
旋化,难以解旋,无法正常转录
1.有丝分裂的相关曲线(1)染色体、染色单体、核DNA的变化曲线
(2)染色体数与核DNA数关系曲线
解读:图中ef(BC)段表示S期DNA的复制,染色单体形成,fg(CD)段表示含有姐妹染色单体的时期,即有丝分裂G2期、前期和中期,gh(DE)段表示有丝分裂后期着丝点分裂,染色单体消失。
2.根据柱状图判断细胞有丝分裂时期的规律(以二倍体生物为例)
(1)根据染色单体变化判断各时期
(2)根据比例关系判断各时期
考向一 有丝分裂的过程和图像分析5.(2020·四川省眉山市高三二诊)下列关于细胞有丝分裂过程中染色体和核DNA数量变化的叙述,错误的是A.染色体复制完成后核DNA数量是之前的两倍B.核DNA的复制和数量加倍都发生在细胞分裂间期C.着丝点分裂将导致染色体和核DNA数量成倍增加D.处于分裂中期和分裂末期的细胞染色体数量不同
解析 染色体复制完成后核DNA数量是之前的两倍,染色体数量不变,A正确;在细胞分裂间期,核DNA完成复制后其数量就加倍了,B正确;着丝点分裂将导致染色体数量加倍,但核DNA数量不变,C错误;处于分裂中期和末期的细胞,染色体数量是不同的,中期染色体数量是末期的一半,D正确。
题后归纳 关注有丝分裂过程中的“加倍”
6.如图所示某动物细胞的有丝分裂过程图。下列相关叙述正确的是A.图中从时期1到8可表示一个完整 的细胞周期B.图中时期2的染色体空间结构最 稳定C.图中时期3同源染色体两两配对 并形成四分体D.图中时期6、7体现了细胞膜的流动性
解析 细胞周期从一次分裂完成时开始,到下一次分裂完成时为止,因此图中可表示一个完整的细胞周期的应该是从时期8到8,A错误;有丝分裂中期的染色体空间结构最稳定,时期2为前期,B错误;同源染色体联会形成四分体发生于减数第一次分裂前期,有丝分裂过程中不发生联会现象,C错误;时期6、7出现了细胞膜的收缩,体现了细胞膜的流动性,D正确。
7.如图为高等植物细胞(2n)处于有丝分裂不同时期的模式图,图中1代表囊泡,2代表细胞壁,3代表纺锤丝。下列分析正确的是A.图甲细胞中的着丝点断裂导致 DNA数目加倍B.图乙细胞中的2是通过1与赤道 板融合而形成的C.若加入DNA合成抑制剂,将会 阻止图丙细胞的继续分裂D.若用秋水仙素抑制3的形成,则图甲细胞中的着丝点不能正常分裂
解析 图甲为处于有丝分裂后期的细胞,图乙为处于有丝分裂末期的细胞,图丙为分裂形成的子细胞或间期细胞。DNA数目加倍的原因是DNA复制,着丝点分裂导致染色体数目加倍,A错误;2是细胞板,是由1融合而形成的,而赤道板不是真实的结构,B错误;若加入DNA合成抑制剂,将使细胞停留在间期,图丙细胞不能继续分裂,C正确;着丝点分裂与纺锤丝无关,D错误。
考向二 有丝分裂的曲线和柱状图分析8.如图甲、乙为某生物的体细胞有丝分裂染色体行为变化示意图,图1和图2为核DNA数量变化图。下列有关叙述错误的是A.甲图对应图1中曲线的CD段,对应 图2中曲线的FG段B.乙图为细胞分裂后期图,这一时期 两曲线有不同的变化C.甲图所示变化在光学显微镜下难以 观察到D.观察组织细胞有丝分裂时,可用同一细胞来观察甲、乙两种时期
解析 甲图表示染色体的复制,核DNA数量加倍,对应图1中曲线的CD段,对应图2中曲线的FG段;有丝分裂后期着丝点分裂,姐妹染色单体分开成为两条子染色体,染色体数目加倍,但细胞中核DNA数量没有减
少;染色体复制发生在间期,在光学显微镜下观察不到;在显微镜下不能观察到细胞有丝分裂的动态变化,因为材料经解离后,细胞已经死亡。
9.如图为与有丝分裂相关的坐标曲线。下列相关说法不正确的是A.若纵坐标表示一条染色体中DNA的数量,则c→d过程细胞中核DNA数 量不变B.若纵坐标表示一个细胞中核DNA的数量,则e点时一条染色体中DNA 的数量与a点相同C.若纵坐标表示一条染色体中DNA的数量,则a→c 过程染色体数目不变D.若纵坐标表示一个细胞中核DNA的数量,则a→c 过程染色体数目不变
解析 若纵坐标表示一个细胞中核DNA的数量,则a→c过程包括有丝分裂后期,该时期染色体数目加倍。
10.如图1和图2表示有丝分裂不同时期染色体和核DNA的数量关系,下列有关叙述不正确的是
A.观察染色体形态和数目的最佳时期处于图1的CD段B.图1中DE段的细胞染色体数目加倍,但核DNA数量不变C.图2中a对应图1中的AB段,c对应图1中的EF段D.有丝分裂过程不会出现图2中d所示的情况
解析 有丝分裂中期,染色体形态稳定、数目清晰,是观察染色体形态和数目的最佳时期,对应于图1的CD段,A正确;图1中DE段形成的原因是着丝点分裂,此时细胞中染色体数目加倍,但核DNA数量不变,B正确;图2中a表示有丝分裂后期、末期,对应图1中的EF段,c表示G1期,对应图1中的AB段,C错误;图2中d表示染色体数核DNA数=21,这种情况不存在,D正确。
观察根尖分生组织细胞的有丝分裂
1.实验原理(1)高等植物的 组织细胞有丝分裂较旺盛。(2)细胞核内的染色体(质)易被 性染料(龙胆紫溶液或醋酸洋红液)染成深色。(3)由于各个细胞的分裂是独立进行的,在同一分生组织中可以通过高倍显微镜观察细胞内 的存在状态,判断处于不同分裂时期的细胞。
2.实验步骤(1)洋葱根尖的培养:实验前3~4 d,将洋葱放在瓶内装满清水的广口瓶上,让洋葱底部接触到瓶内的水面,置于温暖处培养,待根长至约5 cm。(2)装片的制作
剪取根尖_________解离液:质量分数为 和体积分数为__________ 混合液(1∶1)目的:使组织中的细胞相互分离开来时间:3~5 min
防止________便于染色
染液:质量浓度为0.01 g/mL或0.02 g/mL的 溶液(或醋酸 洋红液)目的:使 着色,便于观察时间:3~5 min
用镊子尖把根尖弄碎,盖上 ,复加一片载玻片,用拇指 轻压载玻片目的:使细胞分散开来,有利于观察
(3)观察低倍镜观察:根据根尖特点找到 细胞:细胞呈 ,排列____高倍镜观察:先找 的细胞,再找 的细胞, 最后观察分裂间期的细胞(4)绘图:绘出植物细胞有丝分裂中期简图。
1.实验操作的注意事项
2.关于实验的3点提醒(1)根尖中只有分生区细胞才可以进行分裂,伸长区和成熟区细胞不能分裂。(2)不能观察一个细胞的连续分裂过程,因为解离时细胞已死亡,可以寻找处于不同时期的细胞,连起来体现出细胞分裂的连续过程。(3)“解离→漂洗→染色→制片”的步骤顺序不能颠倒、不能缺失,否则不易观察到预期现象。3.细胞分裂时期与所观察细胞数目的关系及计算(1)细胞周期中不同时期持续时间长短与处于该时期的细胞数呈正相关。(2)某时期持续时间(t)= ×细胞周期(T)。
考向一 实验的基本原理和过程分析11.(2019·海南,22)若要观察植物细胞有丝分裂中期的染色体。适宜的材料和染液组合是A.大蒜根尖细胞,龙胆紫溶液B.玉米根尖细胞,台盼蓝染液C.菠菜叶肉细胞,碘液D.番茄果肉细胞,吡罗红染色剂
解析 大蒜根尖细胞可以进行有丝分裂,龙胆紫溶液可以使染色体染成深色,A正确;玉米根尖细胞可以进行有丝分裂,但台盼蓝染液不能对染色体进行染色,B错误;菠菜叶肉细胞不能进行有丝分裂,碘液也不能对染色体进行染色,C错误;番茄果肉细胞不能进行有丝分裂,吡罗红染色剂不能对染色体进行染色,D错误。
12.如图是关于“观察根尖分生组织细胞的有丝分裂”实验的部分操作,下列叙述正确的是
A.剪取洋葱根尖2~3 mm,因为该区域属于根毛区,细胞有丝分裂旺盛B.该实验步骤中唯一错误的是在②和③之间缺少用清水漂洗这一环节C.在观察的图像中,b属于分生区的细胞,细胞已死亡D.若用图中b区域的细胞观察质壁分离与复原,实验现象明显
解析 洋葱根尖2~3 mm的区域属于分生区,A项错误;在②和③之间应增加清水漂洗这一环节,而在③和⑤之间的清水漂洗环节应删除,B项错误;分生区的细胞呈正方形,排列紧密,细胞经解离已死亡,C项正确;b区域的细胞属于分生区细胞,其液泡较小,渗透作用不明显,用于观察质壁分离与复原,实验现象不明显,D项错误。
考向二 实验的拓展和应用13.在“观察根尖分生组织细胞的有丝分裂”实验中,三位实验人员制作洋葱根尖装片的操作步骤如表所示(注:“+”表示操作,“-”表示未操作)。
则甲、乙、丙观察到的实验现象分别是A.细胞重叠、染色体着色很浅不清楚、细胞分散染色体清楚B.细胞分散但看不到染色体、染色体着色清楚、细胞分散染色体清楚C.细胞重叠、染色体着色很浅不清楚、细胞着色清楚但看不到染色体D.染色体着色很浅不清楚、细胞分散染色体清楚、细胞分散染色体清楚
解析 解离的目的是使组织中的细胞相互分离开来,甲未解离,细胞相互重叠;漂洗的目的是洗去药液,防止解离过度,乙未漂洗,影响染色效果,染色体着色很浅不清楚;根尖5~7 mm处为伸长区,伸长区细胞已失去分裂能力,染色体呈染色质状态,故观察不到染色体。
14.如图是紫色洋葱植株示意图,它可以是很多实验的材料,下列实验与图中材料标号组合恰当的是
解析 检测生物组织中的还原糖需要选择富含还原糖、颜色较浅的材料,故应选④洋葱鳞片叶肉细胞;绿叶中色素的提取和分离要选择叶绿素含量丰富的材料,故应选⑤洋葱管状叶细胞;观察DNA和RNA在细胞中的分布应选择没有颜色的细胞,可选②洋葱鳞片叶内表皮细胞;观察细胞的质壁分离与复原应选择成熟的植物细胞,可选③洋葱鳞片叶外表皮细胞,其有紫色大液泡,便于观察;观察细胞的有丝分裂应选用分裂旺盛的细胞,故应选①洋葱根尖分生区细胞。
1.核心概念(1)(必修1 P112)细胞周期:连续分裂的细胞,从一次分裂完成时开始,到下一次分裂完成时为止,为一个细胞周期。(2)(必修1 P114)无丝分裂:是真核细胞的增殖方式之一,分裂过程中不出现纺锤丝和染色体的变化,但是也有DNA分子的复制和分配。
2.教材结论性语句(1)(必修1 P111)细胞表面积与体积的关系限制了细胞的长大。(2)(必修1 P112)细胞在分裂之前,必须进行一定的物质准备。细胞增殖包括物质准备和细胞分裂整个连续的过程。(3)(必修1P113)细胞有丝分裂的重要意义,是将亲代细胞的染色体经过复制(实质为DNA的复制)之后,精确地平均分配到两个子细胞中。由于染色体上有遗传物质DNA,因而在细胞的亲代和子代之间保持了遗传性状的稳定性。
1.(2020·天津,8)完整的核糖体由大、小两个亚基组成。下图为真核细胞核糖体大、小亚基的合成、装配及运输过程示意图,下列相关叙述正确的是
A.上图所示过程可发生在有丝分裂中期B.细胞的遗传信息主要储存于rDNA中C.核仁是合成rRNA和核糖体蛋白的场所D.核糖体亚基在细胞核中装配完成后由核孔运出
解析 有丝分裂前期,核膜消失,核仁解体,有丝分裂中期没有核仁,不会发生图示的过程,A项错误;细胞的遗传信息主要储存于核仁外组成染色体的DNA分子中,而rDNA中仅储存着合成rRNA的遗传信息,B项错误;核仁是合成rRNA的场所,但核糖体蛋白是在核糖体上合成的,核糖体蛋白合成后通过核孔进入细胞核,在核仁中与rRNA组装成核糖体的大、小亚基,C项错误;
由图可知,核糖体的亚基在细胞核的核仁中完成装配后由核孔运出,D项正确。
2.(2020·山东,5)CDK1是推动细胞由分裂间期进入分裂期的关键蛋白。在DNA复制开始后,CDK1发生磷酸化导致其活性被抑制,当细胞中的DNA复制完成且物质准备充分后,磷酸化的CDK1发生去磷酸化而被激活,使细胞进入分裂期。大麦黄矮病毒(BYDV)的M蛋白通过影响细胞中CDK1的磷酸化水平而使农作物患病。正常细胞和感染BYDV的细胞中CDK1的磷酸化水平变化如图所示。下列说法错误的是A.正常细胞中DNA复制未完成时,磷酸化的CDK1的去磷酸化过程受到抑制B.正常细胞中磷酸化的CDK1发生去磷酸化后,染色质螺旋化形成染色体C.感染BYDV的细胞中,M蛋白通过促进CDK1的磷酸化 而影响细胞周期D.M蛋白发挥作用后,感染BYDV的细胞被阻滞在分裂 间期
解析 正常细胞中DNA复制未完成时,CDK1处于磷酸化状态,去磷酸化过程被抑制,A项正确;正常细胞中,CDK1去磷酸化之后使细胞进入分裂期,染色质变为染色体,B项正确;感染BYDV的细胞中,CDK1磷酸化水平高,无法去磷酸化,M蛋白是通过抑制CDK1的去磷酸化过程而影响细胞周期的,C项错误;
感染BYDV的细胞中,CDK1磷酸化水平高,去磷酸化受抑制,不能正常进入分裂期,停留在分裂间期,D项正确。
3.(2020·浙江1月选考,16)下列关于用不同方法处理与培养小鼠骨髓细胞的叙述,正确的是A.用缺乏营养物质的培养液培养,会使M期细胞减少B.用蛋白质合成抑制剂处理,不影响G1期细胞进入S期C.用促进细胞分裂的试剂处理,G2期细胞中染色体数目增加D.用仅含适量3H标记的胸腺嘧啶脱氧核苷的培养液培养,S期细胞的数 量增加
4.(2018·全国Ⅰ,4)已知药物X对细胞增殖有促进作用,药物D可抑制药物X的作用。某同学将同一瓶小鼠皮肤细胞平均分为甲、乙、丙三组,分别置于培养液中培养,培养过程中进行不同的处理(其中甲组未加药物),每隔一段时间测定各组细胞数,结果如图所示。据图分析,下列相关叙述不合理的是A.乙组加入了药物X后再进行培养B.丙组先加入药物X,培养一段时间后加入药物D, 继续培养C.乙组先加入药物D,培养一段时间后加入药物X,继续培养D.若药物X为蛋白质,则药物D可能改变了药物X的空间结构
解析 乙组细胞数增加最快,应该是加入了药物X后进行的培养,A项正确;丙组细胞开始时增殖速度与乙组几乎相同,曲线和乙组基本重合,后期比乙组慢,说明丙组先加入药物X促进细胞增殖,后期加入药物D,抑制了药物X的作用,B项正确;若乙组先加入药物D,后加入药物X,其细胞数变化曲线开始应与甲组基本重合,后期略有增加,C项错误;
药物D对药物X有抑制作用,若药物X为蛋白质,其抑制原理可能是药物D改变了药物X的空间结构,导致药物X的活性降低,D项正确。
5.(2020·北京,5)为探究干旱对根尖细胞有丝分裂的影响,用聚乙二醇溶液模拟干旱条件,处理白刺花的根尖,制片(压片法)后用显微镜观察染色体变异的情况,细胞图像如图。相关叙述正确的是A.制片需经龙胆紫染色→漂洗→盐酸解离等步骤B.直接使用高倍物镜寻找分生区细胞来观察 染色体C.染色体的形态表明该细胞正处于细胞分裂 的间期D.观察结果表明该细胞染色体发生了变异
解析 观察根尖细胞有丝分裂图像的实验中,需经过解离→漂洗→染色(龙胆紫)→制片等步骤,A错误;应先在低倍物镜下找到分生区细胞并移至视野中央,再换高倍物镜仔细观察,B错误;
由图示染色体的形态和位置,表明该细胞正处于有丝分裂的后期,C错误;由于图示中出现了断裂的染色体片段,表明该细胞染色体的结构发生了变异,D正确。
6.(2016·海南,6)下列与细胞周期有关的叙述,正确的是A.等位基因的分离发生在细胞周期的分裂间期B.在植物细胞的细胞周期中纺锤丝出现在分裂间期C.细胞周期中染色质DNA比染色体DNA更容易复制D.肝细胞的细胞周期中染色体存在的时间比染色质的长
解析 等位基因的分离一般发生在减数分裂过程中,减数分裂没有细胞周期,A项错误;纺锤丝出现在植物细胞有丝分裂前期,B项错误;DNA复制需要解旋,染色体高度螺旋化造成难以解旋,C项正确;染色体存在于分裂期,分裂期的时间远短于分裂间期,D项错误。
一、选择题1.(2021·贵州省思南中学高三月考)科学家通过模拟实验探究细胞大小与物质运输的关系。实验过程:将三个边长分别为1 cm、2 cm、3 cm含有酚酞的琼脂块,浸泡在NaOH溶液10 min后取出,切成两半,每块NaOH扩散的深度如图中阴影所示(琼脂块中数据表示未被扩散部分的长度)。下列关于该实验及相关推论的叙述正确的是A.本实验自变量是不同大小的琼脂块,因变量是NaOH进入琼脂块“细胞”的深度B.NaOH在边长1 cm的琼脂块内扩散的速率最大C.通过本模拟实验可说明,细胞体积越小,其相对表面积越小,物质运输的效率 就越高D.NaOH扩散进琼脂块的体积与琼脂块总体积之比可以 反映细胞的物质运输效率
解析 本实验自变量是不同大小的琼脂块,因变量是NaOH扩散进琼脂块的体积与琼脂块总体积之比,NaOH进入琼脂块“细胞”扩散的深度相同,A错误;NaOH在不同边长的琼脂块内扩散的速率相同,B错误;通过本模拟实验可说明,细胞体积越小,其相对表面积越大,物质运输的效率就越高,C错误。
2.(2020·山东高三二模)细胞周期包括分裂间期(分为G1期、S期和G2期)和分裂期(M期)。下图标注了某动物(2n=12)甲种细胞细胞周期各阶段的时长及DNA含量,若向该种细胞的培养液中加入过量胸苷,处于S期的细胞立刻被抑制,处于其他时期的细胞不受影响。下列叙述错误的是A.处于M期的染色体数目变化是12→24→12B.加入过量胸苷约7.4 h后,甲种细胞都将停留在S期C.G1期发生的变化主要是DNA的复制和有关蛋白质的合成D.若乙种细胞周期为24 h,M期为1.9 h,选择 甲种细胞观察有丝分裂染色体变化更合适
解析 M期的前期和中期染色体数目为12,后期染色体数目加倍为24条,而分裂结束又恢复12条,A正确;加入过量的胸苷后,DNA的复制被抑制,而复制刚结束的(G2期细胞)经过2.2+1.8+3.4=7.4(h)进入S期,分裂过程被抑制,所以加入过量胸苷约7.4 h后,甲种细胞都将停留在S期,B正确;从图中看出DNA的复制发生在S期,C错误;
观察有丝分裂染色体变化应该选择分裂期比例较大的细胞,而甲细胞分裂期的比例为1.8/(3.4+7.9+2.2+1.8),而乙细胞分裂期的比例为1.9/24,甲细胞分裂期比例较大,所以选择甲种细胞观察有丝分裂染色体变化更合适,D正确。
3.(2020·四川省成都市石室中学高三一诊模拟)在有丝分裂的一个细胞周期中,最可能发生在同一时期的是A.染色体数加倍和核DNA分子数加倍B.DNA复制和中心体的复制C.着丝点的分裂和细胞质的分裂D.细胞板的出现和纺锤体的出现
解析 染色体数在后期加倍,核DNA数在间期加倍,A不符合题意;DNA的复制和中心体的复制都在间期,B符合题意;着丝点在后期分裂,细胞质在末期分裂,C不符合题意;细胞板在末期出现,纺锤体在前期出现,D不符合题意。
4.下列关于细胞有丝分裂的描述,错误的是A.植物细胞进入分裂前期时,最明显的变化是细胞核内出现染色体B.植物细胞在分裂中期,各染色体的着丝点都排列在赤道板上C.动物细胞在分裂后期,分离的染色体被纺锤丝牵引移向细胞两极D.动物细胞在分裂末期,在两个新细胞间的赤道板上会出现许多囊泡
解析 植物细胞在有丝分裂末期,在细胞的赤道板的位置上会出现许多囊泡,形成细胞板,最终向四周延伸形成细胞壁,D错误。
5.在“观察根尖分生组织细胞的有丝分裂”实验中,观察到不同分裂时期的细胞如图所示,下列叙述不正确的是
A.装片制作过程中需用清水漂洗已解离的根尖便于染色B.观察过程中先用低倍镜找到分生区细胞再换用高倍镜C.图甲细胞所处时期发生DNA复制及相关蛋白质的合成D.图丙细胞中的染色体数目比图乙细胞中的增加了一倍
解析 图甲的核中出现了染色体,应处于有丝分裂前期,而DNA复制及相关蛋白质的合成是在分裂间期,C错误。
6.下图是某生物体细胞有丝分裂的不同分裂时期的图像,下列对图像的描述正确的是
A.该生物可能是低等植物B.甲、乙、丙图细胞内染色体、染色单体与DNA分子数比例都为1∶2∶2C.甲图细胞进行中心体复制,发出星射线,形成了纺锤体D.甲、乙、丙图细胞分别处于有丝分裂的前期、后期和中期
解析 图中细胞没有细胞壁、含有中心体,应是动物细胞,A项错误;乙图细胞中没有染色单体,B项错误;甲图细胞中中心体已经完成了复制,C项错误;甲图细胞中染色体散乱分布,处于有丝分裂前期,乙图细胞中着丝点分裂,染色体数目加倍,处于有丝分裂后期,丙图细胞中染色体的着丝点排列在细胞中央的一个平面上,处于有丝分裂中期,D项正确。
7.图1是一个细胞周期内每条染色体上的DNA含量的变化曲线图,图2是根据细胞核DNA含量不同,将大量某种连续增殖的细胞分为三组,统计每组的细胞数而绘制的柱形图。下列叙述正确的是A.图1中ef段的染色体数是cd段的一半B.图2丙组细胞中只有部分细胞的染色体数目加倍C.图2中乙组细胞所处时期相当于图1中 的ab段D.观察有丝分裂过程中染色体的最佳时 期是图2的甲组细胞
8.下列是一组动物活细胞细胞周期各时期示意图,有关说法正确的是
A.b图细胞将出现细胞板,并缢裂成两个子细胞;c图细胞核中染色体数 和DNA数相等B.该生物与高等植物细胞有丝分裂的区别主要在c和e两个时期C.d图细胞中染色体∶核DNA数=1∶1D.上述细胞在细胞周期中出现的顺序是a→c→d→e→b
解析 a、b、c、d、e各表示间期、末期、前期、中期、后期,D项正确;细胞板是植物细胞有丝分裂末期出现的,动物细胞有丝分裂末期是细胞膜向内凹陷缢裂成两个子细胞,而且c图中DNA已经复制,但染色体数没有加倍,A项错误;B项中动物细胞与植物细胞有丝分裂的区别在前期和末期,即c、b时期,B项错误;d图细胞中染色体数∶核DNA分子数=1∶2。
9.下列关于细胞有丝分裂各时期的叙述,正确的是A.有核膜和核仁的时期,细胞内的DNA聚合酶较为活跃,而RNA聚合酶 不活跃B.染色体螺旋化程度达到最高的时期,细胞内不一定有同源染色体,但 一定有染色单体C.着丝点数目加倍的时期,细胞内的全部染色体数与全部DNA数之比为 1∶1D.蛋白质合成较旺盛的时期,纺锤体可由中心粒发出的星射线或者细胞 两极发出的纺锤丝形成
解析 细胞分裂间期有核膜和核仁,间期主要完成DNA分子的复制和有关蛋白质的合成,此时细胞内的DNA聚合酶与RNA聚合酶均较为活跃,A错误;分裂中期染色体螺旋化程度达到最高,此时细胞内一定有染色单体,但对于只含一个染色体组的单倍体而言,中期细胞没有同源染色体,B正确;有丝分裂后期着丝点数目加倍,该时期细胞内染色体数与核DNA数之比为1∶1,但细胞质中还有少量DNA,C错误;间期蛋白质合成较旺盛,而纺锤体的形成发生在有丝分裂的前期,D错误。
10.如图表示动物细胞分裂各阶段染色体数与核DNA数的比例关系(用实线表示)和细胞质中mRNA含量的变化(用虚线表示)。下列分析错误的是A.a阶段可能在进行DNA聚合酶的合成B.b阶段可发生于减数第二次分裂过程中C.b段末形成的姐妹染色单体所含基因可能会有所差异D.de段二者比例的变化是着丝点分裂所导致
解析 b阶段表示S期,该阶段不可能发生于减数第二次分裂过程中,B错误;b段末形成的姐妹染色单体所含基因可能会有所差异,如发生了基因突变,C正确。
二、非选择题11.(2020·江苏,29)细胞周期可分为分裂间期和分裂期(M期),根据DNA合成情况,分裂间期又分为G1期、S期和G2期。为了保证细胞周期的正常运转,细胞自身存在着一系列监控系统(检验点),对细胞周期的过程是否发生异常加以检测,部分检验点如图所示。只有当相应的过程正常完成,细胞周期才能进入下一个阶段运行。请据图回答下列问题:
(1)与G1期细胞相比,G2期细胞中染色体及核DNA数量的变化是_______________________________。
解析 据图分析,检验点1位于细胞分裂间期的G1期,检验点2位于细胞分裂间期的S期,检验点3位于细胞分裂间期的G2期,检验点4大概位于细胞分裂中期,检验点5大概位于细胞分裂后期至末期的过程中。
细胞分裂间期包括G1期、S期和G2期,细胞从G1期经过S期到G2期,在S期会进行核DNA的复制,使核DNA数加倍,形成染色单体,两条染色单体由一个着丝点连接,故染色体数不变。
(2)细胞有丝分裂的重要意义在于通过__________________________,保持亲子代细胞之间的遗传稳定性。图中检验点1、2和3的作用在于检验DNA分子是否______(填序号:①损伤和修复、②完成复制);检验发生分离的染色体是否正确到达细胞两极,从而决定胞质是否分裂的检验点是_________。
染色体正确复制和平均分配
解析 细胞有丝分裂的重要意义是将亲代细胞的染色体经过复制(实质是核DNA的复制)之后,精确地平均分配到两个子细胞中。由于染色体上有遗传物质DNA,因而在细胞的亲代和子代之间保持了遗传性状的稳定性。图中检验点1、2和3分别位于G1期即将结束处、S期过程中和G2期即将结束处,通过对细胞分裂间期的3次检验可以判断DNA在复制过程中是否出现了损伤和修复以
及DNA复制是否完成。细胞分裂后期染色体的着丝点分裂,姐妹染色单体分离并开始移向细胞两极,因此在检验点5处(细胞分裂的后期至末期)可以检验染色体是否正确到达细胞两极,从而决定胞质是否分裂。
(3)细胞癌变与细胞周期调控异常有关,癌细胞的主要特征是_______________。有些癌症采用放射性治疗效果较好,放疗前用药物使癌细胞同步化,治疗效果会更好。诱导细胞同步化的方法主要有两种:DNA合成阻断法、分裂中期阻断法。前者可用药物特异性抑制DNA合成,主要激活检验点____,将癌细胞阻滞在S期;后者可用秋水仙碱抑制________的形成,主要激活检验点___,使癌细胞停滞于中期。
解析 癌细胞的主要特征是能够无限增殖。DNA合成阻断法可以阻止癌细胞中DNA的复制,检验点2位于细胞分裂间期的S期,主要激活检验点2,将癌细胞阻滞在S期。纺锤体在分裂前期形成,分裂中期阻断法可用秋水仙碱抑制细胞分裂过程中纺锤体的形成,主要激活检验点4,使癌细胞分裂停滞在中期。
12.(2021·山东滕州模拟)如图甲中a、b、c、d表示某植物根尖的不同区域,图乙是用高倍显微镜观察到的该植物组织切片有丝分裂的模式图。请回答下列问题:
(1)观察根尖有丝分裂时应选择____(填图甲中字母)区细胞,请按细胞有丝分裂过程排列图乙中细胞A、B、C、D:_____________(用字母和箭头表示)。
解析 只有分生区细胞能进行有丝分裂,所以应选择b区细胞。图乙中细胞有丝分裂过程的顺序为B→A→D→C。
(2)细胞是独立分裂的,但不能选定一个细胞持续观察它的整个分裂过程,原因是_______________________。
解离过程中细胞已经死亡
解析 由于在制作装片标本时,解离液已使细胞死亡,所以不能选定一个细胞持续观察它的整个分裂过程。
(3)观察细胞质壁分离时可选择_____(填图甲中字母)区细胞,③和④过程中细胞核遗传物质______(填“会”或“不会”)发生改变。
解析 由于只有成熟区的细胞具有大液泡,所以观察细胞质壁分离时可选择d区细胞,③和④过程表示细胞分化,是基因选择性表达的结果,细胞核遗传物质没有发生改变。
(4)动植物细胞有丝分裂的区别主要反映在图乙中的_______(填字母)。
解析 动植物细胞有丝分裂的区别主要反映在前期(B)和末期(C)。
(5)某同学通过多次实验汇总得到各时期的细胞数记录如下,数值最大的字母是_____,理由是______________________。
解析 由于分裂间期时间最长,大约占了整个细胞周期的90%~95%,因此表格中数值最大的字母是W。
13.细胞周期分为间期与分裂期(M)两个阶段。间期又分为:G1期(DNA复制前期)、S期(DNA复制期)和G2期(DNA复制后期)。以下是测定细胞周期的三种常用方法,回答下列问题:(1)同位素标记法:利用3H标记的TdR(胸腺嘧啶脱氧核苷酸)标记S期的细胞后,移至普通培养基中培养,定期取样检测放射显影,统计标记细胞百分数,来计算细胞周期。
实验开始时被标记的物质是______,该细胞分裂一次平均经历的时间大约为____ h。
A:S期的细胞被标记;B:标记细胞进入分裂期;C:标记细胞第二次进入分裂期。
解析 胸腺嘧啶脱氧核苷酸是DNA特有的,所以利用3H标记的TdR在间期参与合成DNA,使实验开始时被标记的物质是DNA。B表示标记细胞进入分裂期,C表示标记细胞第二次进入分裂期,所以该细胞分裂一次平均经历的时间大约为13-3=10(h)。
(2)BrdU渗入测定法:BrdU加入培养液后,作为细胞DNA复制的原料参与新DNA的合成,经Giemsa Stain染色后通过统计分裂相中各期比例,来算出细胞周期的值。已知只有双链均含BrdU的染色单体着色较浅,其他情况的染色单体着色较深。现以1条染色体为例,观察加入BrdU后细胞分裂中期的显示情况,则经过2个周期,所产生的c细胞中一半细胞为两条单体均染色浅,另一半细胞为两条单体_________;得出该结果依据了DNA的________复制方式。
解析 已知只有双链均含BrdU的染色单体着色较浅,其他情况的染色单体着色较深。现以1条染色体为例,观察加入BrdU后细胞分裂中期的显示情况,由于DNA分子进行半保留复制,所以经过2个周期,所产生的c细胞中一半细胞为两条单体均染色浅,另一半细胞为两条单体一深一浅。
(3)流式细胞仪PI染色法:PI可以与DNA结合,其荧光强度直接反映了细胞内核DNA含量,流式细胞仪可根据细胞中核DNA含量的不同对细胞分别计数,从而获得对应的细胞周期各时期的细胞百分率。若检测的结果G1期核DNA的相对含量为40,则G2期应该是_____。
解析 若检测的结果G1期核DNA的相对含量为40,S期核DNA复制加倍,则G2期应该是80。
新高考生物一轮复习讲练课件:第11讲 细胞的增殖(含解析): 这是一份新高考生物一轮复习讲练课件:第11讲 细胞的增殖(含解析),共60页。PPT课件主要包含了素养目标,物质准备,细胞分裂,连续分裂,下一次分裂完成,分裂间期,分裂期,c+d,染色体,着丝粒等内容,欢迎下载使用。
2024届高考生物一轮复习第4单元第11课细胞的增殖课件: 这是一份2024届高考生物一轮复习第4单元第11课细胞的增殖课件,共60页。PPT课件主要包含了物质准备,细胞分裂,染色体,思维培养等内容,欢迎下载使用。
高考生物一轮复习课件第4单元 第11讲 细胞的增殖 (含解析): 这是一份高考生物一轮复习课件第4单元 第11讲 细胞的增殖 (含解析),共60页。PPT课件主要包含了word部分,点击进入链接等内容,欢迎下载使用。

