2022-2023学年湖南省长沙市第一中学高三上学期1月期末考试物理试题(解析版)
展开长沙市一中2023届高三月考试卷(五)
物理
时量75分钟,满分100分。
一、选择题(本题共6小题,每小题4分,共24分。每小题只有一项符合题目要求)
1. 汽车刹车的运动可视为匀减速直线运动,假设从刹车到停止运动所需时间为10 s,那么运动中的第7 s内的位移大小和最后3 s内位移大小的比值为( )
A. 5∶3
B. 7∶9
C. 3∶7
D. 7∶8
2. 如图所示,小明分别在篮筐正前方的a、b位置投掷篮球,出手时篮球的高度相同,最终都垂直击中篮板上的同一点。不考虑篮球旋转且不计空气阻力,下列说法正确的是( )
A. 在a处投掷时,篮球从出手到击中篮筐的时间更长
B. 在b处投掷时,篮球击中篮框的速度更大
C. 在a处和b处投掷篮球过程中,人对篮球做的功相同
D. 在a处和b处篮球出手后到垂直击中篮板的过程中,篮球的动量变化量相同
3. 如图所示,在平面直角坐标系xOy的(-9,0)、(9,0)两点处固定着电荷量分别为+q、-4q的两个点电荷,A、B为y轴上两点,坐标分别为(0,1)、(0,-5),M、N、P、Q四个点是以+q为中心的正方形的四个顶点,在上述两个点电荷所形成的电场中,下列说法正确的是( )
A. x=-3cm处电场强度为零
B. B点的电势高于A点的电势,A点的电场强度小于B点的电场强度
C. N点与Q点电势相等
D. 将某一正电荷从N点移动到M点,电场力所做的功小于将其从P点移动到Q点所做的功
4. 、是竖直平面内两根固定的光滑细杆,、、位于同一圆周上,点为圆周的最高点,点为圆周的最低点,现有两个质量与电量均相同的带正电穿孔小球A、分别从处由静止释放,A从点滑到点的时间为,从点滑到点的时间为,不考虑A、之间的静电力,下列判断正确的是( )
A. 若在细杆所在平面再加一个竖直向下的匀强电场,则两小球下滑时间为
B. 若在细杆所在平面再加一个竖直向下的匀强磁场,则两小球下滑时间为
C. 若在细杆所在平面再加一个竖直向下匀强磁场,则两小球下滑时间为
D. 若题干中光滑细杆换成动摩擦因数相同的粗糙细杆,则两小球下滑时间为
5. 如图所示,“羲和号”是我国首颗可24小时全天候对太阳进行观测的试验卫星,该卫星绕地球可视为匀速圆周运动,轨道平面与赤道平面垂直。卫星每天在相同时刻,沿相同方向经过地球表面A点正上方,恰好绕地球运行n圈()。已知地球半径为R,自转周期为T,地球表面重力加速度为g,则“羲和号”卫星运行的( )
A. 线速度大于第一宇宙速度
B. 角速度小于地球同步卫星的角速度
C. 向心加速度大于地球同步卫星的向心加速度
D. 轨道距地面高度为
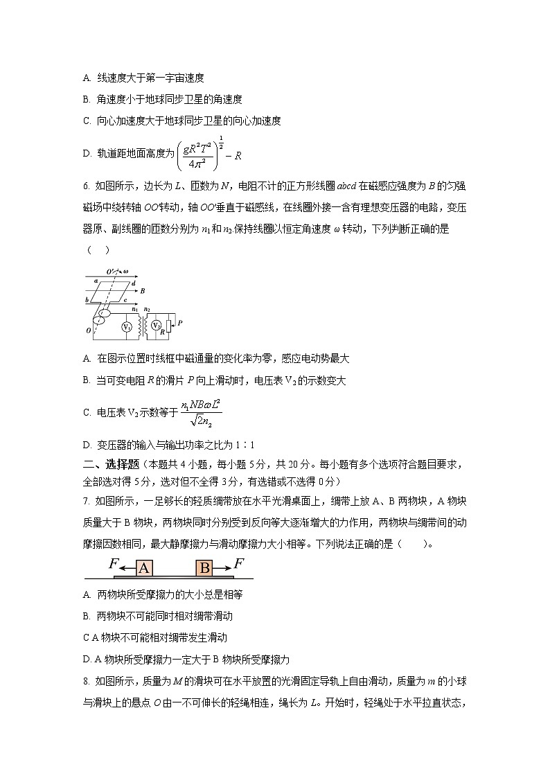
6. 如图所示,边长为L、匝数为N,电阻不计的正方形线圈abcd在磁感应强度为B的匀强磁场中绕转轴OO′转动,轴OO′垂直于磁感线,在线圈外接一含有理想变压器的电路,变压器原、副线圈的匝数分别为n1和n2.保持线圈以恒定角速度ω转动,下列判断正确的是( )
A. 在图示位置时线框中磁通量的变化率为零,感应电动势最大
B. 当可变电阻R的滑片P向上滑动时,电压表V2的示数变大
C. 电压表V2示数等于
D. 变压器的输入与输出功率之比为1∶1
二、选择题(本题共4小题,每小题5分,共20分。每小题有多个选项符合题目要求,全部选对得5分,选对但不全得3分,有选错或不选得0分)
7. 如图所示,一足够长的轻质绸带放在水平光滑桌面上,绸带上放A、B两物块,A物块质量大于B物块,两物块同时分别受到反向等大逐渐增大的力作用,两物块与绸带间的动摩擦因数相同,最大静摩擦力与滑动摩擦力大小相等。下列说法正确的是( )。
A. 两物块所受摩擦力的大小总是相等
B. 两物块不可能同时相对绸带滑动
C A物块不可能相对绸带发生滑动
D. A物块所受摩擦力一定大于B物块所受摩擦力
8. 如图所示,质量为M的滑块可在水平放置的光滑固定导轨上自由滑动,质量为m的小球与滑块上的悬点O由一不可伸长的轻绳相连,绳长为L。开始时,轻绳处于水平拉直状态,小球和滑块均静止。现将小球由静止释放,当小球到达最低点时,滑块刚好被一表面涂有粘性物质的固定挡板粘住,在极短的时间内速度减为零,小球继续向左摆动到绳与竖直方向的夹角为时达到最高点。滑块与小球均视为质点,空气阻力不计,重力加速度为g,则以下说法正确的是( )。
A. 小球从右端点运动到左端点的过程中绳的拉力对小球先做负功后不做功
B. 滑块与小球的质量关系为
C. 释放小球时滑块到挡板的距离为
D. 滑块撞击挡板时,挡板对滑块作用力的冲量大小为
9. 如图所示,在平面直角坐标系xOy中,Oy竖直向下,Ox水平。在第一象限(空间足够大)存在垂直平面向外的磁场区域,磁感应强度大小沿y轴正方向不变,沿x轴正方向按照B=kx(k>0)且为已知常数)规律变化。一个质量为m、边长为L的正方形导线框,电阻为R,初始时一边与x轴重合,一边与y轴重合。将导线框以速度v0沿x轴正方向抛出,整个运动过程中导线框的两邻边分别平行两个坐标轴。从导线框开始运动到速度恰好竖直向下的过程中,导线框下落高度为h,重力加速度为g,则在此过程中,下列说法正确的是( )
A. 导线框受到的安培力总是与运动方向相反
B. 导线框下落高度为h时的速度为
C. 整个过程中导线框中产生的热量为mgh
D. 导线框速度恰好竖直向下时左边框的横坐标为x=
10. 如图甲所示,光滑斜面的倾角为30°,一根轻质弹簧一端固定在斜面底端,另一端与滑块A相连,滑块B与A靠在一起(不粘连),两滑块的质量均为m,系统处于静止状态。从零时刻起对滑块B施加一个平行斜面的变力F,两滑块的v-t图象如图乙所示,t0时刻F的大小是零时刻F大小的倍,重力加速度大小为g,弹簧始终处于弹性限度内,则下列说法正确的是( )
A. t0时刻两滑块的速度大小均为gt0
B. t0时刻前两滑块的加速度大小均为
C. 弹簧劲度系数为
D. 0到t0时间内弹簧弹性势能的减少量为mg2t02
三、实验题(本题共2小题,第11题6分,第12题10分,共16分)
11. 某同学发现用传统的仪器验证机械能守恒定律存在较大误差,他设计了一个实验装置验证机械能守恒定律,如图a所示,用一个电磁铁吸住重物,在重物上固定一挡光片,挡光片正下方有一光电门,可以测出挡光片经过光电门的时间,重物下落过程中挡光片始终保持水平,该同学按照以下步骤进行实验:
(1)给电磁铁通电,将质量为(含挡光片)重物放在电磁铁下端,并保持静止:
(2)测出挡光片中心到光电门中心(光源处)的竖直距离;
(3)测量时,应___________(选填“A”或“B”,其中A为“先电磁铁断电,让重物由静止开始下落,后接通数字计时器”;B为“先接通数字计时器,后电磁铁断电,让重物由静止开始下落”)。光电门记录挡光片挡光的时间;
(4)测出挡光片的尺寸如图b所示,则挡光片经过光电门时的速度大小可表示为___________(用上述测量的物理量符号表示),根据这个表达式算出的挡光片经过光电门时的速度比挡光片中心通过光电门中心的实际速度偏___________(选填“大”或““小”)
(5)利用实验数据验证机械能守恒定律,已测得当地重力加速度大小为,如果重物的机械能守恒,应满足的关系式为___________(用实验中测得的物理量符号表示)。
12. 如图甲所示为欧姆表的简易图。
(1)插孔应与___________(填“红”或“黑”)表笔相接。
(2)已知电源的电动势为、内阻为,电流计的内阻为、满偏电流为,在应用该欧姆表进行电阻测量时,应首先将红、黑表笔短接进行欧姆调零,则滑动变阻器的阻值应调节为___________;完成调零后,利用该欧姆表测量某未知电阻时,电流计的示数为,则待测电阻的阻值___________。
(3)为了在电流计的表盘上标记出各电流值所对应的电阻值,通过操作得到了多组数据,则下列关于电流倒数与待测电阻的关系图像正确的是( )
A. B. C. D.
(4)如果将该电流计改为量程为的电压表,指针偏转的角度如图乙所示,则该电压值应为___________。
四、计算题(本题包含3小题,共40分。其中第13题10分,第14题12分,第15题18分,共40分)
13. 小丽使用一根木杆推动一只用来玩游戏的木盒,时刻,木盘以m/s的经过如图所示的标志线,速度方向垂直标志线,继续推动木盘使它做匀加速运动,在s通过标志线,然后搬去水平推力。木盘可视为质点,停在得分区 即游戏成功。图中与的距离m,与的距离m,与的距离为m已知木盘与底面之间的动摩擦因数是,木盘的质量为kg,求:
(1)木盘在加速阶段的加速度a;
(2)木杆对木盘的水平推力;
(3)木盘能否停在得分区?请计算说明。
14. 如图所示,一个上表面绝缘、质量为 mA=1kg 的不带电小车 A 置于光滑的水平面上,其左端放置一质量为 mB=0.5kg、带电量为 q=1.0×10-2C 的空盒 B,左端开口。小车上表面与水平桌面相平,桌面上水平放置着一轻质弹簧,弹簧左端固定,质量为 mC=0.5kg 的不带电绝缘小物块 C 置于桌面上 O 点并与弹簧的右端接触(不连接),此时弹簧处于原长,现用水平向左的推力将C 缓慢从 O 点推至M 点(弹簧仍在弹性限度内)的过程中,推力做的功为 WF=11 J ,撤去推力后,C 沿桌面滑到小车上的空盒 B 内并与其右壁相碰,碰撞时间极短,且碰后 C 与 B 粘在一起。在桌面右方区域有一方向向左的水平匀强电场,电场强度大小为 E=1×102 N / m ,电场作用一段时间后突然消失,最终小车正好停止,货物刚好到达小车的最右端。已知物块 C 与桌面间动摩擦因数μ1=0.4 ,空盒 B与小车间的动摩擦因数μ2=0.1,OM 间距 s1=5cm,O 点离桌子边沿 N点距离 s2=90cm ,物块、空盒体积大小不计,g取10m / s2.求:
(1)物块C 与空盒B 碰后瞬间速度 v;
(2)小车的长度L;
(3)电场作用的时间 t。
15. 如图、长L=1m、电阻r=1Ω的金属棒OA与竖直金属圆环接触良好并能随手柄一起转动,同一水平面内有两条足够长且电阻不计、间距也为L=1m的平行金属导轨、,导轨上PQ两处有极小的断点,导轨左端分别与环和O点相连接。在圆环中有水平向右、PQ左侧有竖直向下磁感应强度大小均为B=1T的匀强磁场,边界PQ右侧有长为2L的光滑区。现有长L=1m、质量m=1kg、电阻R=2Ω的金属杆a垂直于磁场置于导轨上,杆a和导轨间动摩擦因数为μ=0.2。另有边长仍为L=1m,质量为M=3kg、每条边电阻均为R=2Ω的正方形金属框EFGH置于导轨上,其FG边与光滑区右边界对齐,不计金属框的摩擦作用。当杆a能运动后越过PQ后一段时间,与金属框发生瞬间碰撞并粘连在一起,随即杆a与金属框向右再运动2L停在粗糙区。(不考虑框架中的电流产生的磁场影响,最大静摩擦力和滑动摩擦力大小相等,重力加速度为g=10m/s2)。求:
(1)某时刻杆a开始向右运动时,手柄的角速度大小;
(2)杆a碰撞前、后的速度;
(3)杆从PQ离开到最终停下所用时间;
(4)若金属框和杆a碰瞬间后,立即在FG右侧加一竖直向下磁感应强度B1=1T的匀强磁场,碰撞后瞬间整体的加速度大小,和碰后杆a上生成的焦耳热。
长沙市一中2023届高三月考试卷(五)
物理
时量75分钟,满分100分。
一、选择题(本题共6小题,每小题4分,共24分。每小题只有一项符合题目要求)
1. 汽车刹车的运动可视为匀减速直线运动,假设从刹车到停止运动所需时间为10 s,那么运动中的第7 s内的位移大小和最后3 s内位移大小的比值为( )
A. 5∶3
B. 7∶9
C. 3∶7
D. 7∶8
【答案】B
【解析】
【详解】采用逆向思维,知汽车做反向的初速度为零的匀加速直线运动,设加速度大小为a,则最后3 s内的位移大小,第7 s内的位移等于最后4s内的位移减去最后3 s内的位移,,则x1:x2=7:9;故选B.
【点睛】解决本题的关键掌握匀变速直线运动的位移时间公式,并能灵活运用,本题运用逆向思维解决比较简捷.
2. 如图所示,小明分别在篮筐正前方的a、b位置投掷篮球,出手时篮球的高度相同,最终都垂直击中篮板上的同一点。不考虑篮球旋转且不计空气阻力,下列说法正确的是( )
A. 在a处投掷时,篮球从出手到击中篮筐的时间更长
B. 在b处投掷时,篮球击中篮框的速度更大
C. 在a处和b处投掷篮球过程中,人对篮球做的功相同
D. 在a处和b处篮球出手后到垂直击中篮板的过程中,篮球的动量变化量相同
【答案】D
【解析】
【详解】A.将篮球的运动反过来看即为平抛运动,平抛运动的时间只取决于高度,由于高度相同,则两次球的运动时间相同,故A错误;
B.由于b处离篮框更近,即平抛运动的水平位移更小,由于运动时间相同,则水平速度在b处的更小,即在b处投掷时,篮球击中篮框的速度更小,故B错误;
C.将篮球的运动反过来看即为平抛运动,则篮球抛出时竖直方向的速度相等,但水平速度不相同,所以篮球出手时的速度大小不同,即篮球出手时的动能不同,由能量守恒可知,在a处和b处投掷篮球过程中,人对篮球做的功不相同,故C错误;
D.由动量定理可知,在a处和b处篮球出手后到垂直击中篮板的过程中,篮球的动量变化量为
则两次球动量变化相同,故D正确。
故选D。
3. 如图所示,在平面直角坐标系xOy的(-9,0)、(9,0)两点处固定着电荷量分别为+q、-4q的两个点电荷,A、B为y轴上两点,坐标分别为(0,1)、(0,-5),M、N、P、Q四个点是以+q为中心的正方形的四个顶点,在上述两个点电荷所形成的电场中,下列说法正确的是( )
A. x=-3cm处电场强度为零
B. B点的电势高于A点的电势,A点的电场强度小于B点的电场强度
C N点与Q点电势相等
D. 将某一正电荷从N点移动到M点,电场力所做的功小于将其从P点移动到Q点所做的功
【答案】D
【解析】
【详解】A.在平面直角坐标系xOy的(-9,0)、(9,0)两点处固定着电荷量分别为+q、-4q的两个点电荷,根据电场的叠加知x=-3cm处+q和-4q产生的场强都沿x轴正向,合场强不为零,故A错误;
B.+q和-4q在A点产生的场强大且夹角小,因此A点的场强大于B点的场强。由于A、B两点皆为中垂线上两点,且-4q点电荷电荷量大于+q的电荷量,因此可知OA段上的电场强度与y轴正半轴夹角大于90°,且指向于右下,OB段上的电场强度与y轴正半轴夹角小于90°,且指向于右上,因此将正电荷从A点移到B点,电场力先做正功,后做负功,且根据对称性知全过程电场力做负功,所以
即A点的电势小于B点,故B错误;
C.根据点电荷周围电势的特点是以源电荷为圆心的同心圆,且沿着电场线方向,电势逐渐降低的特点可知,只有正电荷时,MNPQ四点电势相等,且大于零;只有负电荷时
电势是标量,合成后为
故C错误。
D.由于在+q电荷单独作用下,MNPQ四点电势相等,两种移动方法电场力皆不做功,因此只需考虑-4q电荷单独作用下的功能变化,而越靠近-4q电场线越密,相等的距离电势差越大,根据
知电场力做功越多,故将某一正电荷从N点移动到M点,电场力所做的功小于将其从P点移动到Q点所做的功,故D正确。
故选D。
4. 、是竖直平面内两根固定的光滑细杆,、、位于同一圆周上,点为圆周的最高点,点为圆周的最低点,现有两个质量与电量均相同的带正电穿孔小球A、分别从处由静止释放,A从点滑到点的时间为,从点滑到点的时间为,不考虑A、之间的静电力,下列判断正确的是( )
A. 若在细杆所在平面再加一个竖直向下的匀强电场,则两小球下滑时间为
B. 若在细杆所在平面再加一个竖直向下的匀强磁场,则两小球下滑时间为
C. 若在细杆所在平面再加一个竖直向下的匀强磁场,则两小球下滑时间为
D. 若题干中光滑细杆换成动摩擦因数相同的粗糙细杆,则两小球下滑时间为
【答案】B
【解析】
【详解】A.若在受重力的同时,细杆所在平面再加一个竖直向下的匀强电场,A小球沿下落加速度与小球沿下滑的加速度之比跟与细杆长度之比相等,故两小球下滑时间相等,故A错误;
BC.所在平面再加一个竖直向下的匀强磁场,A小球不受影响,小球会增加与细杆的弹力,但如果光滑,也不改变下滑的加速度,故两小球下滑时间也相等,故B正确,C错误;
D.若光滑细杆变成粗糙细杆,A小球不受影响,会减少小球的加速度,两小球下滑时间满足,故D错误。
故选B。
5. 如图所示,“羲和号”是我国首颗可24小时全天候对太阳进行观测的试验卫星,该卫星绕地球可视为匀速圆周运动,轨道平面与赤道平面垂直。卫星每天在相同时刻,沿相同方向经过地球表面A点正上方,恰好绕地球运行n圈()。已知地球半径为R,自转周期为T,地球表面重力加速度为g,则“羲和号”卫星运行的( )
A. 线速度大于第一宇宙速度
B. 角速度小于地球同步卫星的角速度
C. 向心加速度大于地球同步卫星的向心加速度
D. 轨道距地面高度
【答案】C
【解析】
【详解】A.第一宇宙速度是以地球半径为轨道半径的卫星的运行速度,是最大的运行速度,故A错误;
B.卫星每天在相同时刻,沿相同方向经过地球表面A点正上方,恰好绕地球运行n圈,则卫星的周期为
其中,由
可知
即“羲和号”角速度大于地球同步卫星,故B错误;
C.根据
解得
可知,由于“羲和号”周期小于地球同步卫星,所以“羲和号”的运行轨道小于地球同步卫星轨道,又因为
可知轨道半径越大,加速度越小,故“羲和号”的向心加速度大于地球同步卫星的向心加速度,故C正确;
D.对于“羲和号”
对于地面上的物体
联立解得
故D错误。
故选C。
6. 如图所示,边长为L、匝数为N,电阻不计的正方形线圈abcd在磁感应强度为B的匀强磁场中绕转轴OO′转动,轴OO′垂直于磁感线,在线圈外接一含有理想变压器的电路,变压器原、副线圈的匝数分别为n1和n2.保持线圈以恒定角速度ω转动,下列判断正确的是( )
A. 在图示位置时线框中磁通量的变化率为零,感应电动势最大
B. 当可变电阻R的滑片P向上滑动时,电压表V2的示数变大
C. 电压表V2示数等于
D. 变压器的输入与输出功率之比为1∶1
【答案】D
【解析】
【详解】A.线圈在如图所示的位置,磁通量为零,磁通量的变化率最大,感应电动势最大,A错误;
B.交流电压表此时测的是交流电的有效值,所以滑动变阻器上下移动的时候,V1、V2的读数不变,B错误;
C.交流电动势最大值
则变压器初级电压有效值
根据变压器的匝数比可得电压表V2的读数是
C错误;
D.变压器的输入输出功率相等,D正确。
故选D
二、选择题(本题共4小题,每小题5分,共20分。每小题有多个选项符合题目要求,全部选对得5分,选对但不全得3分,有选错或不选得0分)
7. 如图所示,一足够长的轻质绸带放在水平光滑桌面上,绸带上放A、B两物块,A物块质量大于B物块,两物块同时分别受到反向等大逐渐增大的力作用,两物块与绸带间的动摩擦因数相同,最大静摩擦力与滑动摩擦力大小相等。下列说法正确的是( )。
A. 两物块所受摩擦力的大小总是相等
B. 两物块不可能同时相对绸带滑动
C. A物块不可能相对绸带发生滑动
D. A物块所受摩擦力一定大于B物块所受摩擦力
【答案】ABC
【解析】
【详解】当A、B两物块同时分别受到反向等大逐渐增大的力作用而保持静止时,两物块受静摩擦力的作用,一定大小相等,方向相反,所以轻质绸带所受的摩擦力一定大小相等,方向相反;
由于A物块质量大,重力大,所受最大静摩擦力较大,故B物块先相对绸带运动;A物块不会发生相对绸带滑动,如果A发生相对滑动,丝绸受到A较大的滑动摩擦力与B对丝绸提供的摩擦力无法平衡,因轻质丝绸的质量为零,因此合力一定为零,此时A受到轻质绸带的摩擦力仍然等于B与轻质绸带之间的摩擦力。
故选ABC。
8. 如图所示,质量为M的滑块可在水平放置的光滑固定导轨上自由滑动,质量为m的小球与滑块上的悬点O由一不可伸长的轻绳相连,绳长为L。开始时,轻绳处于水平拉直状态,小球和滑块均静止。现将小球由静止释放,当小球到达最低点时,滑块刚好被一表面涂有粘性物质的固定挡板粘住,在极短的时间内速度减为零,小球继续向左摆动到绳与竖直方向的夹角为时达到最高点。滑块与小球均视为质点,空气阻力不计,重力加速度为g,则以下说法正确的是( )。
A. 小球从右端点运动到左端点的过程中绳的拉力对小球先做负功后不做功
B. 滑块与小球的质量关系为
C. 释放小球时滑块到挡板的距离为
D. 滑块撞击挡板时,挡板对滑块作用力的冲量大小为
【答案】AC
【解析】
【详解】A.因滑块不固定,绳下摆过程中,绳的拉力对滑块做正功,对小球做负功,滑块固定后,小球做圆周运动,绳的拉力对小球不做功,故A正确;
B.下摆过程,系统机械能守恒
水平方向动量守恒
小球向左摆动最高点,机械能守恒
三式联立,解得:,故B错误;
C.由平均动量守恒
解得,即释放小球时滑块到挡板的距离为,故C正确;
D.滑块撞击挡板时,挡板对滑块作用力的冲量大小为
故D错误。
故选AC。
9. 如图所示,在平面直角坐标系xOy中,Oy竖直向下,Ox水平。在第一象限(空间足够大)存在垂直平面向外磁场区域,磁感应强度大小沿y轴正方向不变,沿x轴正方向按照B=kx(k>0)且为已知常数)规律变化。一个质量为m、边长为L的正方形导线框,电阻为R,初始时一边与x轴重合,一边与y轴重合。将导线框以速度v0沿x轴正方向抛出,整个运动过程中导线框的两邻边分别平行两个坐标轴。从导线框开始运动到速度恰好竖直向下的过程中,导线框下落高度为h,重力加速度为g,则在此过程中,下列说法正确的是( )
A. 导线框受到的安培力总是与运动方向相反
B. 导线框下落高度为h时的速度为
C. 整个过程中导线框中产生的热量为mgh
D. 导线框速度恰好竖直向下时左边框的横坐标为x=
【答案】BD
【解析】
【详解】A.根据右手定则可知,线框将产生顺时针方向的电流,根据左手定则可知左边框产生方向向右的安培力,右边框产生方向向左的安培力,上边框产生方向向下的安培力,下边框产生方向向上的安培力,再根据磁场的分布规律可知左边框产生的安培力小于右边框产生的安培力,上、下边框产生的安培力大小相等,可知导线框受到向左的安培力的作用,即沿x轴负方向的安培力作用,而不是与运动方向相反,故A错误;
B.导线框在竖直方向所受安培力的合力为零,可知导线框在竖直方向做自由落体运动,下落高度为h时的速度满足运动学关系
可得
故B正确;
C.当导线框速度恰好竖直向下时,说明导线框在水平方向速度减小为零,又导线框在竖直方向所受合力与重力大小相等,即导线框在竖直方向满足机械能守恒,所以下落过程中导线框中产生的热量大小等于水平方向动能的损失,大小为,故C错误;
D.设导线框在时间t时的水平分速度大小为,水平位移为x,则在此时刻导线框产生感应电动势大小为
导线框内的感应电流大小为
所以导线框受到安培力的大小为
又根据
可得
导线框速度恰好竖直向下时左边框的横坐标为
故D正确。
故选BD。
10. 如图甲所示,光滑斜面的倾角为30°,一根轻质弹簧一端固定在斜面底端,另一端与滑块A相连,滑块B与A靠在一起(不粘连),两滑块的质量均为m,系统处于静止状态。从零时刻起对滑块B施加一个平行斜面的变力F,两滑块的v-t图象如图乙所示,t0时刻F的大小是零时刻F大小的倍,重力加速度大小为g,弹簧始终处于弹性限度内,则下列说法正确的是( )
A. t0时刻两滑块的速度大小均为gt0
B. t0时刻前两滑块的加速度大小均为
C. 弹簧的劲度系数为
D. 0到t0时间内弹簧弹性势能的减少量为mg2t02
【答案】BC
【解析】
【详解】AB. 由图乙所示图象可知,t0时刻两滑块开始分离,此时它们的加速度大小、速度大小都相等,设此时弹簧的压缩量为x0,t=0时弹簧的压缩量为x,弹簧的劲度系数为k,t=0时刻拉力大小为F0,t0时刻拉力大小为F,由题意可知
施加拉力前,对A、B整体而言,由平衡条件得
kx=2mgsin30°
t=0时刻,对A、B整体,由牛顿第二定律得
F0+kx-2mgsin30°=2ma
t0时刻,对B由牛顿第二定律得
F-mgsin30= ma
解得
由图乙可知,两滑块在t0时间内一起做匀加速运动,故t0时刻两滑块的速度大小为
故A错误,B正确;
C.t0内,A、B两滑块的位移为
由题意可得
t0时刻,对A由牛顿第二定律得
kx0-mgsin30= ma
施加拉力前,对A、B系统,有
kx=2mgsin30°
联立解得
故C正确;
D.由题意可得,0到t0时间内弹簧弹性势能的减少量为
故D错误。
故选BC。
三、实验题(本题共2小题,第11题6分,第12题10分,共16分)
11. 某同学发现用传统的仪器验证机械能守恒定律存在较大误差,他设计了一个实验装置验证机械能守恒定律,如图a所示,用一个电磁铁吸住重物,在重物上固定一挡光片,挡光片正下方有一光电门,可以测出挡光片经过光电门的时间,重物下落过程中挡光片始终保持水平,该同学按照以下步骤进行实验:
(1)给电磁铁通电,将质量为(含挡光片)的重物放在电磁铁下端,并保持静止:
(2)测出挡光片中心到光电门中心(光源处)的竖直距离;
(3)测量时,应___________(选填“A”或“B”,其中A为“先电磁铁断电,让重物由静止开始下落,后接通数字计时器”;B为“先接通数字计时器,后电磁铁断电,让重物由静止开始下落”)。光电门记录挡光片挡光的时间;
(4)测出挡光片的尺寸如图b所示,则挡光片经过光电门时的速度大小可表示为___________(用上述测量的物理量符号表示),根据这个表达式算出的挡光片经过光电门时的速度比挡光片中心通过光电门中心的实际速度偏___________(选填“大”或““小”)
(5)利用实验数据验证机械能守恒定律,已测得当地重力加速度大小为,如果重物的机械能守恒,应满足的关系式为___________(用实验中测得的物理量符号表示)。
【答案】 ①. B ②. ③. 小 ④.
【解析】
【详解】(3)[1]小球下落比较快,先电磁铁断电,让重物由静止开始下落,后接通数字计时器,可能小球通过光电门时,数字计时器没有正常工作,故应先接通数字计时器,后电磁铁断电,让重物由静止开始下落,故选B。
(4)[2]小球通过光电门的时间比较短,可以用挡光片经过光电门时平均速度替代速度则
[3]作出挡光片通过光电门的速度—时间图像如图所示
根据图像可知挡光片经过光电门时的速度比挡光片中心通过光电门中心的实际速度偏小;
(5)[4]以光电门处为零势能,下落时的机械能为,则如果重物的机械能守恒,应满足的关系式为
即
12. 如图甲所示为欧姆表的简易图。
(1)插孔应与___________(填“红”或“黑”)表笔相接。
(2)已知电源的电动势为、内阻为,电流计的内阻为、满偏电流为,在应用该欧姆表进行电阻测量时,应首先将红、黑表笔短接进行欧姆调零,则滑动变阻器的阻值应调节为___________;完成调零后,利用该欧姆表测量某未知电阻时,电流计的示数为,则待测电阻的阻值___________。
(3)为了在电流计的表盘上标记出各电流值所对应的电阻值,通过操作得到了多组数据,则下列关于电流倒数与待测电阻的关系图像正确的是( )
A. B. C. D.
(4)如果将该电流计改为量程为的电压表,指针偏转的角度如图乙所示,则该电压值应为___________。
【答案】 ①. 黑 ②. ③. ④. B ⑤. 33.0
【解析】
【分析】
【详解】(1)[1]欧姆表是由电流表改装的,必须满足电流的方向从正极流入负极流出,因此孔应插入黑表笔;
(2)[2][3]两表笔短接时,说明被测电阻的阻值为零,将电流计的指针调至满偏,则由闭合电路欧姆电路定律得
解得
若用该表测量某未知电阻时,电流计的示数为,则由闭合电路欧姆定律得
解得
(3)[4]由闭合电路的欧姆定律得
整理得
则关于图像中选项B正确,A、C、D错误;
(4)[5]由于量程为,则每一小格所表示的电压值为,则该电压值应为。
四、计算题(本题包含3小题,共40分。其中第13题10分,第14题12分,第15题18分,共40分)
13. 小丽使用一根木杆推动一只用来玩游戏的木盒,时刻,木盘以m/s的经过如图所示的标志线,速度方向垂直标志线,继续推动木盘使它做匀加速运动,在s通过标志线,然后搬去水平推力。木盘可视为质点,停在得分区 即游戏成功。图中与的距离m,与的距离m,与的距离为m已知木盘与底面之间的动摩擦因数是,木盘的质量为kg,求:
(1)木盘在加速阶段的加速度a;
(2)木杆对木盘的水平推力;
(3)木盘能否停在得分区?请计算说明。
【答案】(1);(2)N;(3)木盘能停在得分区
【解析】
【详解】(1)在加速过程中,由位移与时间的关系
代入数据得
(2)由牛顿第二定理知
得
N
(3)通过时木盘的速度
解得
m/s
此后木盘做匀减速运动,加速度
减速到0,发生的位移
可得
故木盘能停在得分区。
14. 如图所示,一个上表面绝缘、质量为 mA=1kg 的不带电小车 A 置于光滑的水平面上,其左端放置一质量为 mB=0.5kg、带电量为 q=1.0×10-2C 的空盒 B,左端开口。小车上表面与水平桌面相平,桌面上水平放置着一轻质弹簧,弹簧左端固定,质量为 mC=0.5kg 的不带电绝缘小物块 C 置于桌面上 O 点并与弹簧的右端接触(不连接),此时弹簧处于原长,现用水平向左的推力将C 缓慢从 O 点推至M 点(弹簧仍在弹性限度内)的过程中,推力做的功为 WF=11 J ,撤去推力后,C 沿桌面滑到小车上的空盒 B 内并与其右壁相碰,碰撞时间极短,且碰后 C 与 B 粘在一起。在桌面右方区域有一方向向左的水平匀强电场,电场强度大小为 E=1×102 N / m ,电场作用一段时间后突然消失,最终小车正好停止,货物刚好到达小车的最右端。已知物块 C 与桌面间动摩擦因数μ1=0.4 ,空盒 B与小车间的动摩擦因数μ2=0.1,OM 间距 s1=5cm,O 点离桌子边沿 N点距离 s2=90cm ,物块、空盒体积大小不计,g取10m / s2.求:
(1)物块C 与空盒B 碰后瞬间的速度 v;
(2)小车的长度L;
(3)电场作用的时间 t。
【答案】(1);(2)1.5m;(3)3s
【解析】
【详解】(1)对物块C由O到M再到N,设物块C运动到N点的速度大小为v0,应用动能定理,可得
解得
物块C与空盒B碰后瞬间,动量守恒,则有
解得
(2)物块C与空盒B碰后可看为一整体,设有
则有BC整体的加速度为
小车的加速度为
BC整体在小车上做减速运动,小车做加速运动,设经时间t1后BC整体与小车A速度相等,此时则有
解得
BC整体运动的位移为
小车的位移为
则有小车的长度为
(3)BC整体与小车A速度相等后,一起做匀减速运动到速度等于零,则有
运动时间为
则有电场作用的时间
15. 如图、长L=1m、电阻r=1Ω的金属棒OA与竖直金属圆环接触良好并能随手柄一起转动,同一水平面内有两条足够长且电阻不计、间距也为L=1m的平行金属导轨、,导轨上PQ两处有极小的断点,导轨左端分别与环和O点相连接。在圆环中有水平向右、PQ左侧有竖直向下磁感应强度大小均为B=1T的匀强磁场,边界PQ右侧有长为2L的光滑区。现有长L=1m、质量m=1kg、电阻R=2Ω的金属杆a垂直于磁场置于导轨上,杆a和导轨间动摩擦因数为μ=0.2。另有边长仍为L=1m,质量为M=3kg、每条边电阻均为R=2Ω的正方形金属框EFGH置于导轨上,其FG边与光滑区右边界对齐,不计金属框的摩擦作用。当杆a能运动后越过PQ后一段时间,与金属框发生瞬间碰撞并粘连在一起,随即杆a与金属框向右再运动2L停在粗糙区。(不考虑框架中的电流产生的磁场影响,最大静摩擦力和滑动摩擦力大小相等,重力加速度为g=10m/s2)。求:
(1)某时刻杆a开始向右运动时,手柄的角速度大小;
(2)杆a碰撞前、后的速度;
(3)杆从PQ离开到最终停下所用时间;
(4)若金属框和杆a碰瞬间后,立即在FG右侧加一竖直向下磁感应强度B1=1T的匀强磁场,碰撞后瞬间整体的加速度大小,和碰后杆a上生成的焦耳热。
【答案】(1)12rad/s;(2),;(3)3.25s;(4),
【解析】
【详解】(1)金属棒OA产生的电动势为
回路电流为
当杆a开始向右运动,有
联立解得
(2)设a杆碰前速度大小为,碰后速度大小为,对框和棒整体碰撞后根据动能定理可得
解得
由动量守恒有
解得
(3)杆a从PQ到碰前做匀速直线运动,则有
杆a碰撞后与框在距离内做匀速直线运动,则有
杆a碰撞后与框在距离内做匀减直线运动,则有
所以,杆从PQ离开到最终停下所用时间为
(4)碰后金属框刚进入磁场时,框的右边切割生电动势为
杆a与金属框形成的总电阻为
框的右边流过电流为
所以整体加速度为
从金属框刚进入磁场到整个框进入磁场过程,根据动量定理有
又
联立解得
之后金属框全部进入磁场不再产生焦耳热,所以根据能量守恒可得
其中杆a的焦耳热为
2022-2023学年湖南省长沙市第一中学高三上学期月考物理试题(三)含解析: 这是一份2022-2023学年湖南省长沙市第一中学高三上学期月考物理试题(三)含解析,共29页。试卷主要包含了选择题,实验题,计算题等内容,欢迎下载使用。
2022-2023学年湖南省长沙市第一中学高三上学期1月期末考试物理试题(word版): 这是一份2022-2023学年湖南省长沙市第一中学高三上学期1月期末考试物理试题(word版),共23页。试卷主要包含了选择题,实验题,计算题等内容,欢迎下载使用。
2022-2023学年湖南省长沙市第一中学高三上学期1月期末考试物理试题(PDF版): 这是一份2022-2023学年湖南省长沙市第一中学高三上学期1月期末考试物理试题(PDF版),共23页。

