高考物理一轮复习课件+讲义 第8章 3 实验八 测定金属的电阻率(同时练习使用螺旋测微器)
展开新高考物理一轮复习策略
1、精练习题。复习时不要搞“题海战术”,应在老师的指导下,选一些源于课本的变式题,或体现基本概念、基本方法的基本题,通过解题来提高思维能力和解题技巧,加深对所学知识的深入理解。在解题时,要独立思考,一题多思,一题多解,反复玩味,悟出道理。
2、揣摩例题。课本上和老师讲解的例题,一般都具有一定的典型性和代表性。要认真研究,深刻理解,要透过“样板”,学会通过逻辑思维,灵活运用所学知识去分析问题和解决问题,特别是要学习分析问题的思路、解决问题的方法,并能总结出解题的规律。
3、重视错题。“错误是最好的老师”,但更重要的是寻找错因,及时进行总结,三五个字,一两句话都行,言简意赅,切中要害,以利于吸取教训,力求相同的错误不犯第二次。
4、加强审题的规范性。每每大考过后,总有同学抱怨没考好,纠其原因是考试时没有注意审题。审题决定了成功与否,不解决这个问题势必影响到高考的成败。那么怎么审题呢? 应找出题目中的已知条件 ;善于挖掘题目中的隐含条件 ;认真分析条件与目标的联系,确定解题思路 。
[学生用书P166]
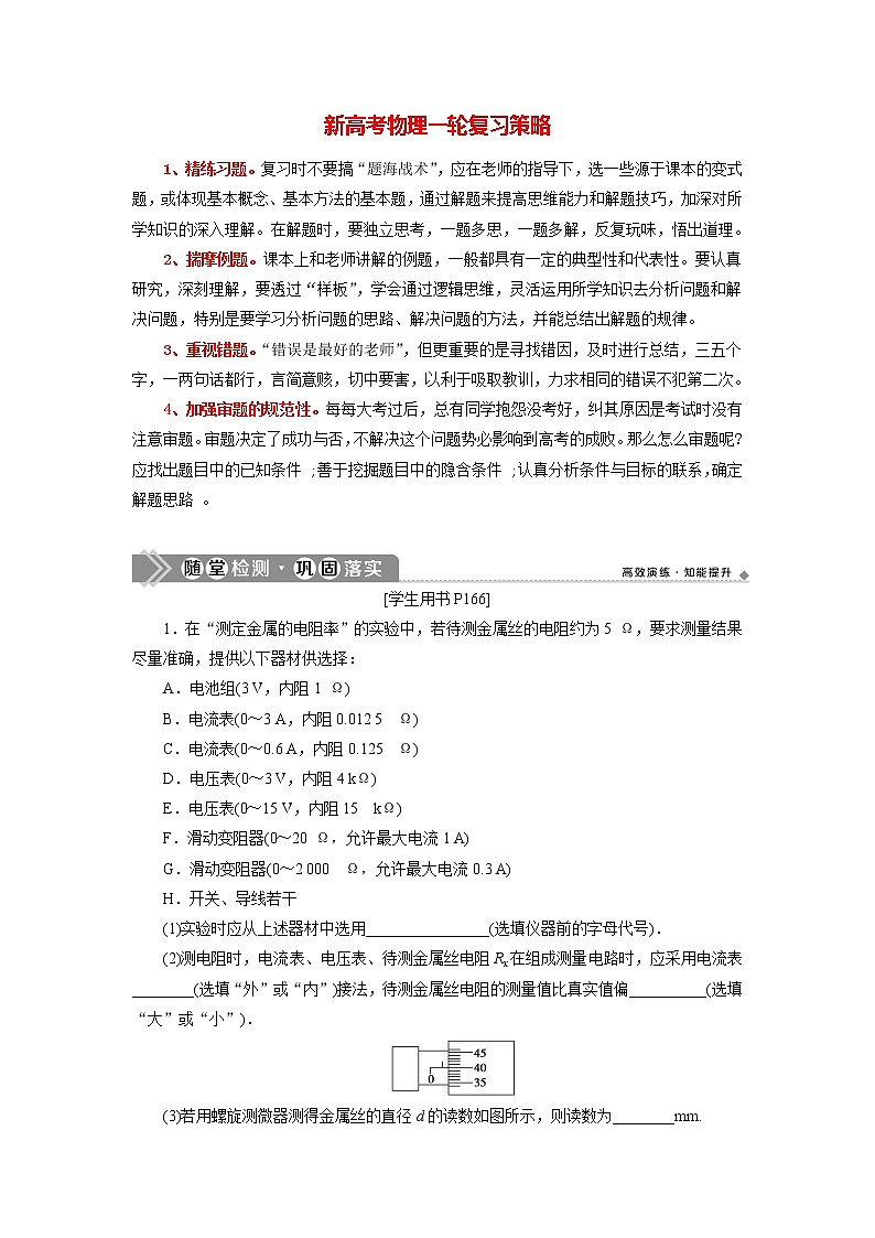
1.在“测定金属的电阻率”的实验中,若待测金属丝的电阻约为5 Ω,要求测量结果尽量准确,提供以下器材供选择:
A.电池组(3 V,内阻1 Ω)
B.电流表(0~3 A,内阻0.012 5 Ω)
C.电流表(0~0.6 A,内阻0.125 Ω)
D.电压表(0~3 V,内阻4 kΩ)
E.电压表(0~15 V,内阻15 kΩ)
F.滑动变阻器(0~20 Ω,允许最大电流1 A)
G.滑动变阻器(0~2 000 Ω,允许最大电流0.3 A)
H.开关、导线若干
(1)实验时应从上述器材中选用________________(选填仪器前的字母代号).
(2)测电阻时,电流表、电压表、待测金属丝电阻Rx在组成测量电路时,应采用电流表________(选填“外”或“内”)接法,待测金属丝电阻的测量值比真实值偏__________(选填“大”或“小”).
(3)若用螺旋测微器测得金属丝的直径d的读数如图所示,则读数为________mm.
(4)若用L表示金属丝的长度,d表示直径,测得电阻为R,请写出计算金属丝电阻率的表达式ρ=________.
解析:(1)电池组电压是3 V,流过金属丝的最大电流Im==0.5 A,故电流表选C,电压表选D;滑动变阻器选最大阻值小的,便于调节,故选F;另外要选导线、开关.
(2)因为=40,=800,故电流表选择外接法,外接法测量值偏小.
(3)根据螺旋测微器的读数规则知,读数是0.5 mm+40.0×0.01 mm=0.900 mm.
(4)由于R=ρ=ρ,解得ρ=.
答案:(1)ACDFH (2)外 小 (3)0.900 (4)
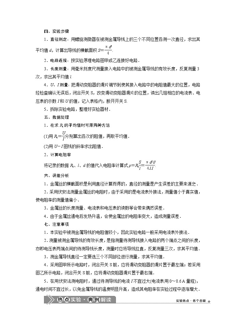
2.小张同学打算测量某种由合金材料制成的金属丝的电阻率ρ.待测金属丝的横截面为圆形.实验器材有毫米刻度尺、螺旋测微器、电压表(内阻为几千欧)、电流表(内阻为几欧)、滑动变阻器、电源、开关、待测金属丝及导线若干.
(1)用毫米刻度尺测量其长度,用螺旋测微器测量其直径,结果分别如图甲和图乙所示.由图可知其长度L=________ cm,直径为D=________ mm;
(2)该同学计划要用图象法求出电阻的阻值,要求电压从0开始变化.请将图丙所示实物电路图中所缺部分补全;
(3)图丁是实验中测得的6组电流I、电压U的值描的点,由图求出的电阻值R=________ Ω.(保留3位有效数字)
解析:(1)金属丝长度测量值为59.40 cm;螺旋测微器的读数为43.4×0.01 mm=0.434 mm,即金属丝直径测量值为0.434 mm.
(2)要求电压从0开始变化,故滑动变阻器采用分压式接法.
(3)用直线拟合各数据点,使直线通过尽量多的点,其他点均匀分布在直线两侧,舍弃离直线较远的点,直线的斜率表示金属丝的电阻,故R=5.80 Ω.
答案:(1)59.40 0.434 (2)如图所示 (3)5.80
3.在“探究导体电阻与其影响因素的定量关系”的实验中:
(1)某实验小组用如图甲所示电路对镍铬合金丝和康铜丝进行探究,a、b、c、d是四种金属丝.
①实验小组讨论时,某同学对此电路提出异议,他认为,电路中应该串联一个电流表,只有测出各段金属丝的电阻,才能分析电阻与其影响因素的定量关系.你认为需不需要串联电流表?并简单说明理由:________________________________________________.
②几根镍铬合金丝和康铜丝的规格如下表所示.电路图中金属丝a、b、c分别为下表中编号为A、B、C的金属丝,则金属丝d应为下表中的____________(用表中编号D、E、F表示).
编号 | 材料 | 长度L/m | 横截面积S/mm2 |
A | 镍铬合金 | 0.30 | 0.50 |
B | 镍铬合金 | 0.50 | 0.50 |
C | 镍铬合金 | 0.30 | 1.00 |
D | 镍铬合金 | 0.50 | 1.00 |
E | 康铜丝 | 0.30 | 0.50 |
F | 康铜丝 | 0.50 | 1.00 |
(2)该实验小组探究了导体电阻与其影响因素的定量关系后,想测定某金属丝的电阻率.
①用毫米刻度尺测量金属丝长度为L=80.00 cm,用螺旋测微器测金属丝的直径如图乙所示,则金属丝的直径d为____________.
②按图丙所示连接好电路,测量金属丝的电阻R.改变滑动变阻器的阻值,获得六组I、U数据描在如图丁所示的坐标系上.由图可求得金属丝的电阻R=____________Ω,该金属丝的电阻率ρ=____________Ω·m(结果保留2位有效数字).
解析:(1)①在串联电路中电流处处相等,串联电阻两端的电压与电阻成正比,不需要测出电流,根据电阻两端电压大小即可比较出电阻大小.
②探究影响电阻大小的因素,应采用控制变量法,实验已选编号为A、B、C的金属丝,根据控制变量法的要求,应控制金属丝的长度与横截面积相等而材料不同,因此d应选表中的E.
(2)①由图示螺旋测微器可知,其示数为1.5 mm+10.0×0.01 mm=1.600 mm.
②根据坐标系内的点作出U-I图线如图所示,由图可知,金属丝的电阻为R== Ω≈0.52 Ω;由电阻定律R=ρ可得,电阻率ρ== Ω·m≈1.3×10-6 Ω·m.
答案:(1)①不需要,串联电路中的电流处处相等,电压与电阻成正比 ②E (2)①1.600 mm ②0.52 1.3×10-6
4.某同学测量一个圆柱体的电阻率,需要测量圆柱体的尺寸和电阻.
(1)分别使用游标卡尺和螺旋测微器测量圆柱体的长度和直径,某次测量的示数如图甲和乙所示,长度为______________________________________cm,直径为________mm.
(2)按图丙连接电路后,实验操作如下:
①将滑动变阻器R1的阻值置于最______处(选填“大”或“小”);将S2拨向接点1,闭合S1,调节R1,使电流表示数为I0.
②将电阻箱R2的阻值调至最________(选填“大”或“小”),S2拨向接点2;保持R1不变,调节R2,使电流表示数仍为I0,此时R2阻值为1 280 Ω.
(3)由此可知,圆柱体的电阻为________ Ω.
解析:(1)游标卡尺的精度为0.1 mm,所以L=(50+1×0.1)mm=5.01 cm,螺旋测微器的读数为d=(5+31.6×0.01)mm=5.316 mm.
(2)①为了保护电流表,在接通电路之前,要使电路中的总电阻尽可能大,然后慢慢减小电路中的电阻.
②为使电路电流较小,使电流表示数逐渐变大,电阻箱阻值也应先调至最大.
(3)将S1闭合,S2拨向接点1时,其等效电路图如图甲所示.
当S2拨向2时,其等效电路图如图乙所示.
由闭合电路欧姆定律知I=,当I相同均为I0时,R2=R圆柱体,所以R圆柱体=1 280 Ω.
答案:(1)5.01 5.316(5.314~5.328)
(2)①大 ②大 (3)1 280
高中物理高考 新课标2020年高考物理一轮总复习实验八测定金属的电阻率同时练习使用螺旋测微器课件: 这是一份高中物理高考 新课标2020年高考物理一轮总复习实验八测定金属的电阻率同时练习使用螺旋测微器课件,共60页。PPT课件主要包含了实验解读·核心探究,实验热点·各个击破,栏目导航,随堂练·知能提升等内容,欢迎下载使用。
高考物理二轮实验复习课件实验八测定金属的电阻率同时练习使用螺旋测微器 (含解析): 这是一份高考物理二轮实验复习课件实验八测定金属的电阻率同时练习使用螺旋测微器 (含解析),共60页。PPT课件主要包含了实验解读·核心探究,实验热点·各个击破,栏目导航,随堂练·知能提升等内容,欢迎下载使用。
2022-2023年高考物理一轮复习 测定金属的电阻率同时练习使用螺旋测微器课件: 这是一份2022-2023年高考物理一轮复习 测定金属的电阻率同时练习使用螺旋测微器课件,共39页。PPT课件主要包含了注意事项,丝连入电路之前测量,用电流表外接法,误差分析,图S7-1,基础自测,图S7-2,答案1400,金属丝的长度,考点1等内容,欢迎下载使用。

