2023年北京海淀高三一模生物试题及答案解析
展开海淀区 2022— 2023 学年第二学期期中练习
高三生物学参考答案
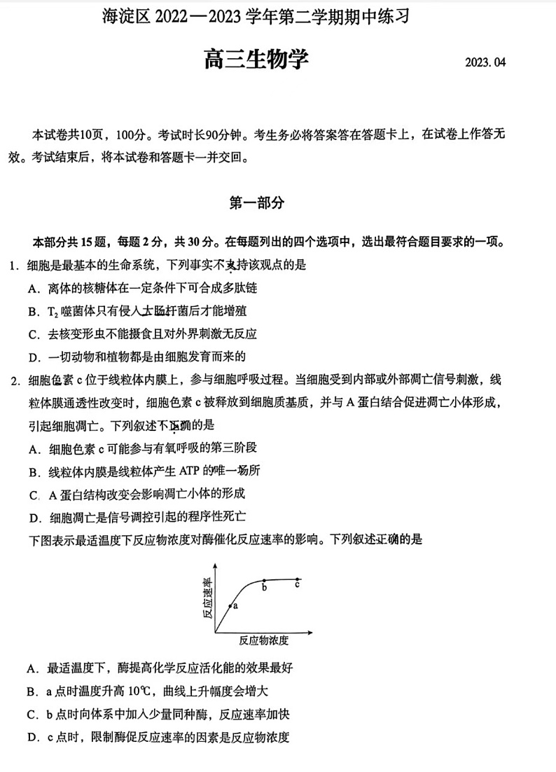
第一部分
2023. 04
每题 2 分,共 30 分。
1.A 2.B 3.C 4.B 5.C 6.B 7.C 8.B 9.C 10.D 11.A
12.D 13.D 14.C 15.D
第二部分
本部分共 6 题,共 70 分。
16.(12 分)
(1)ATP 和NADPH
(2)T-DNA
(3) ①变化的光强;光强变化的规律性;缺乏 PSⅡ复合物
②提高
(4) 不能证实。观察结果为,与野生型相比较 B 基因突变体的淀粉颗粒明显小而少;无法证实 B 蛋白参与 PSⅡ复合物的组装,但支持 PSⅡ复合物帮助适应变化的光强
17.(11 分)
(1) 空间结构
(2) ①b、d
②Gal4-P-F-VP(或“VP-F-P-Gal4”) RNA 聚合
(3) 避免小鼠的免疫系统对移植的受体细胞免疫排斥
(4) 及时监测血糖变化,血糖浓度高于正常时,引发红光照射使受体细胞合成并释放胰岛素降低血糖;血糖降低后,引发远红光照射,停止胰岛素合成;实现血糖的快速、精确调控,维持血糖稳态且避免胰岛素合成过量导致血糖浓度过低
18.(12 分)
(1) 免疫监视
(2) 改造A 基因使 A 酶结构改变,解除L-精氨酸对 A 酶的抑制作用;同时敲除 R 基因,解除复合物对A 酶的抑制作用
(3)T 细胞功能缺陷 T 细胞功能缺陷小鼠的肿瘤体积大于正常小鼠
(4)在低氧的肿瘤组织启动 A 酶表达并利用代谢废物 NH3 合成 L-精氨酸,提升肿瘤微环境的L-精氨酸水平,持续发挥抗肿瘤作用
19.(11 分)
(1) 基因表达调控 溶剂
(2) a、c、d
(3) 干旱刺激时,韧皮部细胞合成脱落酸增加,脱落酸随着水分向外侧细胞转移,引起相关细胞的D 蛋白基因表达量上调,胞间连丝关闭,使生长素无法从外侧细胞向内侧中柱鞘细胞运输,侧根无法产生
(4) 有效利用根系周围分布不均的水资源,减少物质和能量的浪费,增强对水环境变化的适应
20.(12 分)
(1) 互利共生
(2) AM 植物
(3) ①a、d、e
②不同类型菌根和树种丰富度对土壤微生物分解凋落物速率的影响
(4) 热带地区物种丰富度高,有利于 NPP 增加,且氮、磷的吸收效率高,物质循环快
21.(12 分)
(1) 雌性白虎
(2) ①条纹毛发为黑色
②不表达
(3)C 和A 基因见下图
(4)E 基因表达被抑制
2023年北京海淀高三二模生物试题及答案: 这是一份2023年北京海淀高三二模生物试题及答案,共12页。试卷主要包含了 05,C2等内容,欢迎下载使用。
2023年北京海淀高三二模生物试题及答案: 这是一份2023年北京海淀高三二模生物试题及答案,共12页。
2023年北京市海淀区高三一模生物试题及答案: 这是一份2023年北京市海淀区高三一模生物试题及答案,文件包含2023年北京海淀区高三一模生物试题pdf、2023年北京海淀高三一模生物答案pdf等2份试卷配套教学资源,其中试卷共12页, 欢迎下载使用。

