湖北省恩施土家族苗族自治州咸丰春晖学校2022-2023学年高二下学期3月月考历史试题
展开
这是一份湖北省恩施土家族苗族自治州咸丰春晖学校2022-2023学年高二下学期3月月考历史试题,文件包含湖北省咸丰春晖学校2022-2023学年高二下学期3月月考历史试题docx、湖北省咸丰春晖学校2022-2023学年高二下学期3月月考历史试题答案docx、湖北省咸丰春晖学校2022-2023学年高二下学期3月月考历史试题答题卡docx等3份试卷配套教学资源,其中试卷共15页, 欢迎下载使用。
咸丰春晖高级中学3月月考高二历史·答题卡 第I卷(请用2B铅笔填涂) 第II卷(请在各试题的答题区内作答)
相关试卷
这是一份湖北省春晖教育集团2023-2024学年高一上学期12月月考历史试题,共4页。试卷主要包含了选择题,非选择题等内容,欢迎下载使用。
这是一份湖北省咸丰春晖学校2023-2024学年高二上学期9月月考历史试题(含答案),文件包含参考答案-咸丰春晖高级中学高二2023年9月月考历史参考答案docx、湖北省咸丰春晖学校2023-2024学年高二上学期9月月考历史试题docx等2份试卷配套教学资源,其中试卷共10页, 欢迎下载使用。
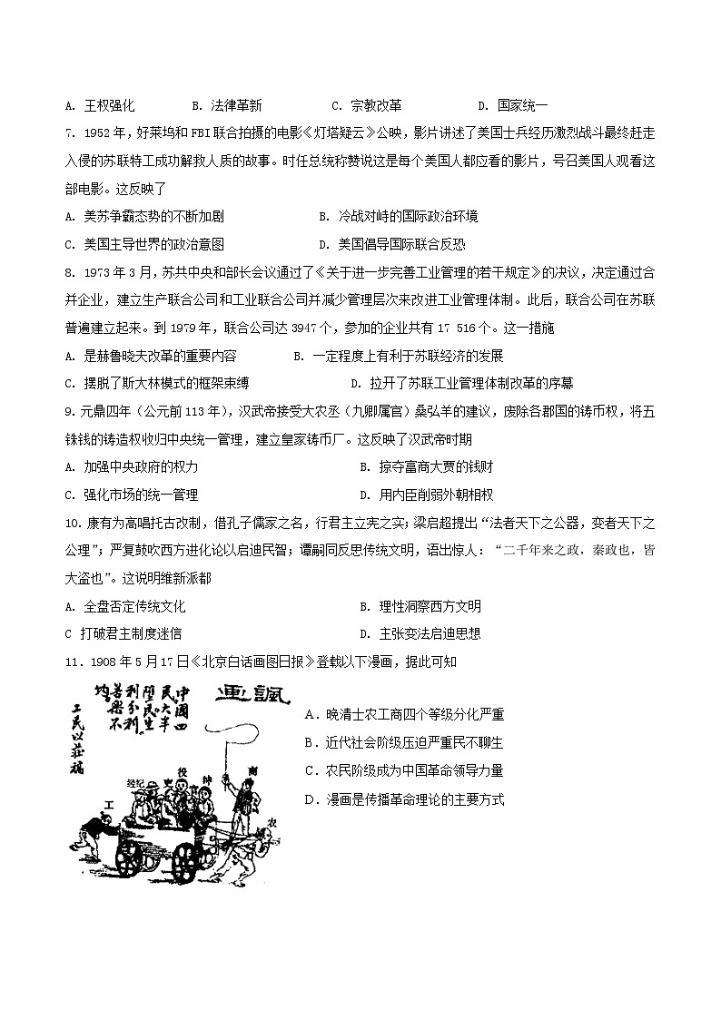
这是一份湖北省恩施土家族苗族自治州巴东县第三高级中学2022-2023学年高二下学期第四次月考历史试题,共7页。试卷主要包含了本试卷分选择题和非选择题两部分,答题前,考生务必用直径0,本卷命题范围,《陕甘宁边区施政纲领》规定等内容,欢迎下载使用。

