江苏省苏州市三年(2020-2022)中考化学模拟题分题型分层汇编-19二氧化碳及其制取
展开这是一份江苏省苏州市三年(2020-2022)中考化学模拟题分题型分层汇编-19二氧化碳及其制取,共16页。试卷主要包含了单选题等内容,欢迎下载使用。
江苏省苏州市三年(2020-2022)中考化学模拟题分题型分层汇编-19二氧化碳及其制取
一、单选题
1.(2022·江苏苏州·二模)下列物质的转化在给定条件下不能实现的是
A.
B.
C.
D.
2.(2020·江苏苏州·统考二模)下列有关CO2的制取、收集、验满、验证性质实验的图示不正确的是
A.制取CO2 B.收集CO2
C.验证CO2已集满 D.验证CO2的性质
3.(2020·江苏苏州·统考二模)下列有关CO2实验的操作或说法正确的是( )
A.实验室常用煅烧石灰石来制取CO2气体
B.CO2气体可用向上排空气法或排水法收集
C.将燃着的木条伸入集气瓶中以检验CO2是否收集满
D.将CO2气体通入CaCl2溶液中,有白色沉淀生成
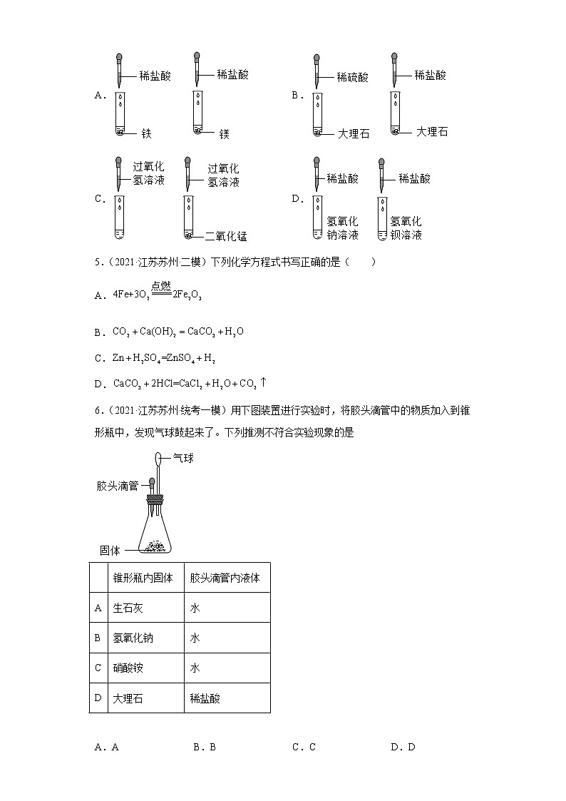
4.(2021·江苏苏州·统考模拟预测)下列四组研究化学反应快慢的对比实验中,各组所用溶液浓度相同且适宜、所用固体表面积相同,其中现象最不明显的一组是
A. B.
C. D.
5.(2021·江苏苏州·二模)下列化学方程式书写正确的是( )
A.
B.
C.
D.
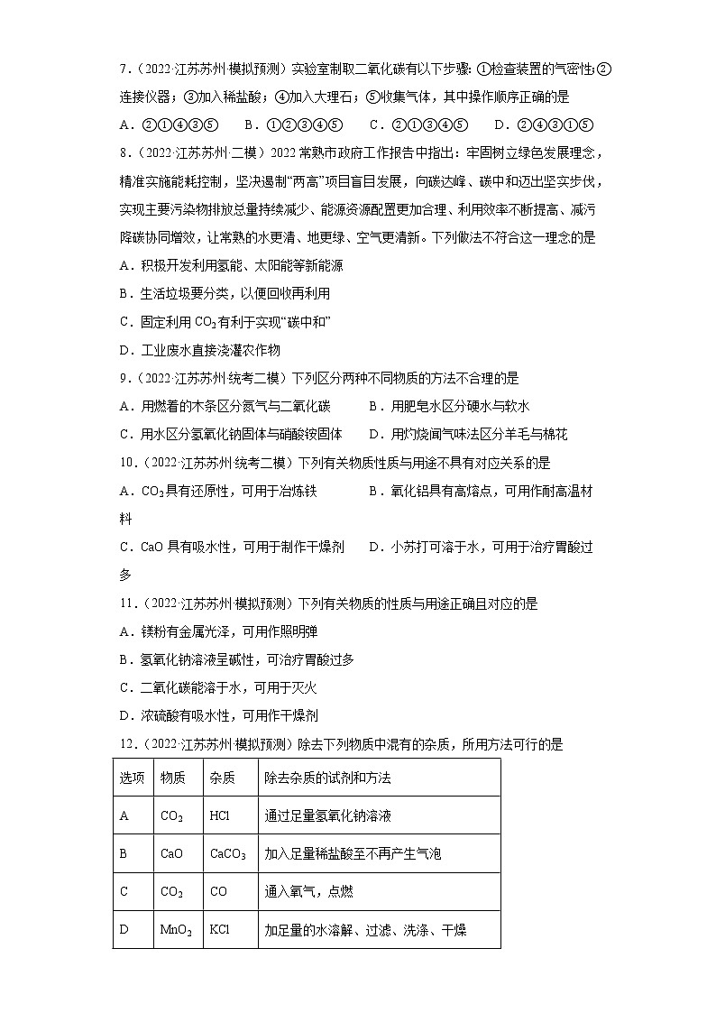
6.(2021·江苏苏州·统考一模)用下图装置进行实验时,将胶头滴管中的物质加入到锥形瓶中,发现气球鼓起来了。下列推测不符合实验现象的是
| 锥形瓶内固体 | 胶头滴管内液体 |
A | 生石灰 | 水 |
B | 氢氧化钠 | 水 |
C | 硝酸铵 | 水 |
D | 大理石 | 稀盐酸 |
A.A B.B C.C D.D
7.(2022·江苏苏州·模拟预测)实验室制取二氧化碳有以下步骤:①检查装置的气密性;②连接仪器;③加入稀盐酸;④加入大理石;⑤收集气体,其中操作顺序正确的是
A.②①④③⑤ B.①②③④⑤ C.②①③④⑤ D.②④③①⑤
8.(2022·江苏苏州·二模)2022常熟市政府工作报告中指出:牢固树立绿色发展理念,精准实施能耗控制,坚决遏制“两高”项目盲目发展,向碳达峰、碳中和迈出坚实步伐,实现主要污染物排放总量持续减少、能源资源配置更加合理、利用效率不断提高、减污降碳协同增效,让常熟的水更清、地更绿、空气更清新。下列做法不符合这一理念的是
A.积极开发利用氢能、太阳能等新能源
B.生活垃圾要分类,以便回收再利用
C.固定利用CO2有利于实现“碳中和”
D.工业废水直接浇灌农作物
9.(2022·江苏苏州·统考二模)下列区分两种不同物质的方法不合理的是
A.用燃着的木条区分氮气与二氧化碳 B.用肥皂水区分硬水与软水
C.用水区分氢氧化钠固体与硝酸铵固体 D.用灼烧闻气味法区分羊毛与棉花
10.(2022·江苏苏州·统考二模)下列有关物质性质与用途不具有对应关系的是
A.CO2具有还原性,可用于冶炼铁 B.氧化铝具有高熔点,可用作耐高温材料
C.CaO具有吸水性,可用于制作干燥剂 D.小苏打可溶于水,可用于治疗胃酸过多
11.(2022·江苏苏州·模拟预测)下列有关物质的性质与用途正确且对应的是
A.镁粉有金属光泽,可用作照明弹
B.氢氧化钠溶液呈碱性,可治疗胃酸过多
C.二氧化碳能溶于水,可用于灭火
D.浓硫酸有吸水性,可用作干燥剂
12.(2022·江苏苏州·模拟预测)除去下列物质中混有的杂质,所用方法可行的是
选项 | 物质 | 杂质 | 除去杂质的试剂和方法 |
A | CO2 | HCl | 通过足量氢氧化钠溶液 |
B | CaO | CaCO3 | 加入足量稀盐酸至不再产生气泡 |
C | CO2 | CO | 通入氧气,点燃 |
D | MnO2 | KCl | 加足量的水溶解、过滤、洗涤、干燥 |
A.A B.B C.C D.D
13.(2021·江苏苏州·统考二模)下列有关二氧化碳的说法正确的是
A.CO2 排放过多是导致酸雨的主要原因
B.压强减小,CO2在水中的溶解能力减弱
C.CO2不可燃、不助燃,因此任何火灾都可以用CO2灭火
D.光合作用把二氧化碳和水转变成氧气和葡萄糖,同时释放能量
14.(2021·江苏苏州·统考一模)下列物质的性质与用途对应关系不正确的是
A.一氧化碳有可燃性,可用作燃料 B.干冰升华吸热,用于冷链运输新冠疫苗
C.石墨有导电性,可用于生产铅笔芯 D.金刚石硬度大,用于切割玻璃
15.(2021·江苏苏州·统考模拟预测)除去下列物质中的杂质,所选方法正确的是
选项 | 物质 | 杂质 | 除去杂质的方法 |
A | CuCl2溶液 | FeCl2溶液 | 加入足量铁粉,过滤 |
B | NaCl | Na2CO3 | 加入足量稀硫酸,蒸发结晶 |
C | CO2 | CO | 通入氧气,点燃 |
D | C | Fe2O3 | 加入足量稀硫酸,过滤、洗涤、干燥 |
A.A B.B C.C D.D
16.(2021·江苏苏州·模拟预测)下列实验现象描述正确的是
A.在加热的条件下,一氧化碳还原氧化铜时黑色粉末逐渐变为红色
B.电解水一段时间后,正负极产生气体的体积比约为2: 1
C.红磷在空气中燃烧生成五氧化二磷
D.二氧化碳能使干燥的紫色石蕊纸花变红
17.(2020·江苏苏州·统考二模)下列物质的性质与用途具有对应关系的是
A.浓硫酸具有吸水性,可用于干燥氧气
B.二氧化碳能与水反应,可用于灭火
C.稀盐酸具有挥发性,可用于金属表面除锈
D.小苏打易溶于水,可用于治疗胃酸过多
18.(2020·江苏苏州·统考二模)下列有关实验方案设计正确的是( )
选项 | 实验目的 | 实验方案 |
A | 配制6%的氯化钠溶液 | 称取6g氯化钠固体溶于100mL水中 |
B | 证明氢氧化钠溶液与稀盐酸能反应 | 取氢氧化钠溶液于烧杯中,滴入几滴酚酞溶液,振荡,再滴入稀盐酸至溶液变为无色 |
C | 除去CaCl2溶液中的少量盐酸 | 加入适量的铁粉 |
D | 除去CO2中含有的少量CO | 点燃 |
A.A B.B C.C D.D
19.(2020·江苏苏州·统考二模)下列物质的性质与用途对应关系错误的是( )
A.干冰升华时吸收大量的热﹣﹣人工降雨
B.小苏打能和胃酸反应﹣﹣治疗胃酸过多
C.生石灰极易和水反应﹣﹣食品干燥剂
D.在鸡蛋清溶液中加入饱和硫酸铵溶液产生沉淀﹣﹣服用鸡蛋清减轻人体重金属中毒
20.(2020·江苏苏州·统考二模)下列有关物质性质与用途的对应关系不正确的是( )
A.CO2不助燃不可燃,用于灭火
B.常温下N2很稳定,用作粮食保护气
C.烧碱呈碱性,用于改良酸性土壤
D.硫酸铜能杀死细菌和病毒,用于配制农药
21.(2020·江苏苏州·统考二模)下列有关生活、环境、能源、资源问题的说法错误的是( )
A.加速石油、煤炭的开采,快速提高人类的生活质量
B.“温室效应”主要是由二氧化碳等气体引起的
C.用压缩天然气代替汽油作为汽车燃料,可减少对空气的污染
D.氢气是21世纪的理想能源
22.(2020·江苏苏州·统考一模)下列除去杂质的方法中,正确的是
选项 | 物质(括号内为少量杂质) | 除去杂质的方法 |
A | CO2(CO) | 通入氧气,点燃 |
B | CaCO3(CaO) | 加过量的盐酸 |
C | KCl固体(MnO2) | 加水溶解、过滤、蒸发滤液 |
D | NaOH溶液(Na2CO3溶液) | 加入过量氯化钙溶液,过滤 |
A.A B.B C.C D.D
23.(2020·江苏苏州·统考一模)下列关于二氧化碳的说法正确的是
A.CO2有毒,是一种污染气体
B.CO2过多排放是导致酸雨的主要原因
C.温度越低,压强越大,CO2在水中的溶解性越强
D.CO2不可燃、不助燃,因此任何火灾都可以用CO2灭火
24.(2020·江苏苏州·统考一模)下列关于能量的说法错误的是
A.光合作用把二氧化碳和水转变成氧气和葡萄糖,同时释放能量
B.氢气能源逐渐开始推广使用,其优点是燃烧放热多,无污染
C.化学电池能将化学能转换为电能的高效装置
D.硝酸铵固体溶于水会吸收能量,温度变低
25.(2020·江苏苏州·统考一模)下列实验方案不能达到实验目的是
选项 | 实验目的 | 实验方法 |
A | 除去CO2气体中混有的少量CO气体 | 点燃 |
B | 鉴别NaOH、NH4NO3、NaCl固体 | 用水检验 |
C | 鉴别棉线、羊毛线 | 点燃后闻气味 |
D | 除去氯化钠溶液中混有的少量盐酸 | 加入适量氢氧化钠溶液 |
A.A B.B C.C D.D
26.(2020·江苏苏州·统考一模)二氧化碳与生产和生活有着广泛的联系,下列关于二氧化碳的认识中,正确的是
A.二氧化碳可用作植物的气态肥料
B.二氧化碳在水中的溶解性随压强增大而减小
C.实验室常用大理石与稀硫酸反应来制取二氧化碳
D.二氧化碳常用来灭火,仅仅是利用了二氧化碳通常不支持燃烧的性质
27.(2020·江苏苏州·统考二模)下列有关物质的性质与用途不具有对应关系的是
A.氮气性质稳定,可用作灯泡填充气
B.铝合金能导电,可用作飞机机身材料
C.干冰升华吸热,可用于冷藏食品
D.金刚石质地坚硬,可用于切割玻璃
参考答案:
1.D
【详解】A.碳充分燃烧生成二氧化碳,二氧化碳与碳在高温条件下反应生成一氧化碳,该选项正确;
B.硫燃烧生成二氧化硫,二氧化硫与水反应生成亚硫酸,该选项正确;
C.氢氧化钠与二氧化碳反应生成碳酸钠,碳酸钠与氯化钙反应生成碳酸钙沉淀和氯化钠,该选项正确;
D.铜在氢元素的后面,不能与稀硫酸反应,则该选项不正确;
故选D。
2.B
【详解】A、实验室制取二氧化碳,药品是石灰石和稀盐酸,长颈漏斗的末端应伸入液面以下,图中所示操作正确。
B、二氧化碳密度比空气大,用向上排空气法收集二氧化碳时,导管应伸入集气瓶的底部,以利于空气的排出,图中所示操作错误。
C、检验二氧化碳是否收集满时,将燃着的木条放在集气瓶口,木条熄灭则满,不能伸入瓶中,图中所示操作正确。
D、向图中装置倾倒二氧化碳时,应从下层蜡烛的一端倾倒,图中所示操作正确。
故选:B。
3.B
【详解】A、实验室采用的是石灰石或大理石与稀盐酸反应制取二氧化碳,高温煅烧石灰石是工业制取二氧化碳方式,选项错误;
B、二氧化碳的密度比空气大,能溶于水但溶于水的程度很小,所以可用向上排气法或排水法收集,选项正确;
C、检验二氧化碳是否集满的方法是将燃着的木条放在集气瓶瓶口,而非瓶内,选项错误;
D、二氧化碳不能与氯化钙反应,所以二氧化碳通入氯化钙溶液,无现象变化,选项错误,故选B。
4.D
【详解】A、镁比铁活泼,分别与盐酸反应,反应速快的是镁,反应慢的是铁,现象明显,此选项正确;
B、稀硫酸与碳酸钙反应生成的硫酸钙微溶于水,覆盖在大理石表面阻止反应的继续进行,随着反应的进行,反应慢慢停止,碳酸钙与稀盐酸反应,反应不会出现这种现象,现象明显,此选项正确;
C、过氧化氢溶液中加入二氧化锰,加快反应速率,反应很快,没有放二氧化锰的反应缓慢,现象明显,此选项正确;
D、氢氧化钠与盐酸反应生成氯化钠和水,没有现象,氢氧化钡与盐酸反应生成氯化钡和水,没有现象,此选项错误。
故选D。
【点睛】解答本题的关键是熟悉反应现象的描述方法。
5.D
【详解】A、铁在氧气中燃烧生成四氧化三铁,该反应的化学方程式为:,不符合题意;
B、氢氧化钙与二氧化碳反应生成碳酸钙和水,该反应的化学方程式为:,不符合题意;
C、锌与稀硫酸反应生成硫酸锌和氢气,该反应的化学方程式为:,不符合题意;
D、碳酸钙与稀盐酸反应生成氯化钙、二氧化碳和水,该反应的化学方程式为:,符合题意。
故选D。
6.C
【详解】气球鼓起来的原因是锥形瓶中温度升高或有气体生成。A、生石灰是氧化钙,与水反应放出大量的热,温度升高,气球鼓起来,正确;B、氢氧化钠溶于水放出大量的热,温度升高,气球鼓起来,正确;C、硝酸铵溶于水吸收大量的热,温度降低,气球变小,错误;D、大理石与稀盐酸反应,生成二氧化碳气体,锥形瓶内压强增大,气球鼓起来,正确。故选C。
7.A
【详解】根据实验步骤中要先连接装置再检查装置的气密性,然后加药品时先固体后液体,再收集气体然后才验满,则顺序为②①④③⑤。
故选:A。
8.D
【详解】A、积极开发利用氢能、太阳能等新能源,能够减少或代替化石燃料的燃烧,能够减少有害气体、烟尘和二氧化碳的排放,能够减缓空气污染和二氧化碳的排放,选项正确;
B、生活垃圾要分类,以便回收再利用,能够提高资源的使用率和减缓污染,选项正确;
C、固定利用CO2有利于实现“碳中和”,可减少空气中二氧化碳,选项正确;
D、工业废水直接浇灌农作物,会导致废水中的污染物污染土壤和水体,选项错误,故选D。
9.A
【详解】A、氮气和二氧化碳都不具有助燃性,所以用燃着的木条检验都会熄灭,现象相同,不能鉴别,故选项说法错误;
B、硬水和软水的区别在于所含的钙镁离子的多少,可用肥皂水来区分硬水和软水,加入肥皂水,若产生泡沫较多,则是软水,若产生泡沫较少,则是硬水,故选项说法正确;
C、取样品,加水溶解,溶液温度升高的是氢氧化钠,溶液温度降低的是硝酸铵,现象不同,可以鉴别,故选项说法正确;
D、取样品,灼烧,有烧焦羽毛气味的气体产生的是羊毛纤维,烧纸味产生的是棉纤维,现象不同,可以鉴别,故选项说法正确。
故选A。
10.A
【详解】A、二氧化碳不具有还原性,不用于冶炼铁,故说法错误;
B、氧化铝具有高熔点,可用作耐高温材料,故说法正确;
C、生石灰(氧化钙)具有吸水性,与水反应,可作为食品的干燥剂,故说法正确;
D、小苏打(碳酸氢钠)能与胃酸中的盐酸反应,可用于治疗胃酸过多,故说法正确。
故选B。
11.D
【详解】A、镁在空气中燃烧,发出耀眼的白光,可用于制造照明弹,与金属光泽无关,故错误;
B、氢氧化钠具有极强的腐蚀性,不能用于治疗胃酸过多,故错误;
C、二氧化碳不能燃烧、不支持燃烧,密度比空气大,可用于灭火,二氧化碳能溶于水,可用于制汽水,故错误;
D、浓硫酸有吸水性,可用作干燥剂,故正确;
故选:D。
12.D
【分析】根据原物质和杂质的性质选择适当的除杂剂和分离方法,所谓除杂(提纯),是指除去杂质,同时被提纯物质不得改变。除杂质至少要满足两个条件:①一般加入的试剂只能与杂质反应,不能与原物质反应;②反应后不能引入新的杂质。
【详解】A、CO2和HCl气体均能与NaOH溶液反应,不但能把杂质除去,也会把原物质除去,不符合除杂原则,故选项所采取的方法错误;
B、CaO和CaCO3均能与稀盐酸反应,不但能把杂质除去,也会把原物质除去,不符合除杂原则,故选项所采取的方法错误;
C、除去二氧化碳中的一氧化碳不能通氧气点燃,这是因为除去气体中的气体杂质不能使用气体,否则会引入新的气体杂质,且二氧化碳中少量的一氧化碳不易点燃,故选项所采取的方法错误;
D、KCl易溶于水,MnO2难溶于水,可采取加水溶解、过滤、洗涤、干燥的方法进行分离除杂,故选项所采取的方法正确。
故选:D。
13.B
【分析】本题考查二氧化碳的性质。
【详解】A、酸雨主要是由二氧化硫引起的,故A不符合题意;
B、压强减小,气体在水中溶解度减小,故B符合题意;
C、金属镁可以和二氧化碳反应,不能用二氧化碳灭金属镁的火,故C不符合题意;
D、光合作用是吸收能量,故D不符合题意;
故选:B。
【点睛】光合作用需要吸收光能。
14.C
【详解】A、一氧化碳具有可燃性,可作燃料,不符合题意;
B、干冰升华吸热,可产生低温环境,用于冷链运输新冠疫苗,不符合题意;
C、石墨质软,容易留下痕迹,可用于生产铅笔,符合题意;
D、金刚石是天然存在的最硬的物质,可用于切割玻璃,不符合题意。
故选C。
15.D
【详解】A、CuCl2溶液中加入足量铁粉,过滤,得到的是FeCl2溶液,将需要保留的物质除去,选项A不正确;
B、因为Na2CO3和稀硫酸反应生成硫酸钠,所以除去NaCl中混有的少量Na2CO3时,如果加入足量稀硫酸,会带入新的杂质,选项B不正确;
C、CO2中含有少量CO,因为二氧化碳不能燃烧也不能支持燃烧,即使通入氧气,一氧化碳也不能被点燃,选项C不正确;
D、因为碳单质不能和稀硫酸反应,Fe2O3能和稀硫酸反应生成可溶的硫酸铁和水,所以碳单质中混有少量氧化铁时,加入足量稀硫酸,过滤、洗涤、干燥,能除去杂质得到纯净的碳单质,选项D正确。故选D。
16.A
【详解】A、一氧化碳具有还原性,在加热的条件下,一氧化碳还原氧化铜时,黑色粉末逐渐变为红色吗,正确;B、电解水一段时间后,正负极产生气体的体积比约为1:2,不是2:1,错误;C、红磷在空气中燃烧生成五氧化二磷,是结论不是现象,错误;D、二氧化碳能与水化和生成了碳酸,二氧化碳能使湿润的紫色石蕊纸花变红,不能使干燥的紫色石蕊纸花变红,错误。故选A。
17.A
【详解】A、浓硫酸具有吸水性,可用于干燥氧气,对应关系正确;
B、二氧化碳的密度比空气大,不能燃烧、也不支持燃烧,所以二氧化碳可用于灭火,对应关系错误;
C、稀盐酸能与金属氧化物反应,所以可用于除铁锈,对应关系错误;
D、小苏打能与胃酸中的盐酸反应,所以可用于治疗胃酸过多,对应关系错误。
故选:A。
18.B
【详解】A、称取6g氯化钠固体溶于100mL水中,形成溶液的溶质质量分数= ,选项A不正确;
B、取氢氧化钠溶液于烧杯中,滴入几滴酚酞溶液,溶液变红色,振荡,再滴入稀盐酸至溶液变为无色,说明氢氧化钠消失,即氢氧化钠和盐酸发生了化学反应,选项B正确;
C、铁和盐酸反应生成氯化亚铁和氢气,除去了盐酸,但带入新杂质氯化亚铁,选项C不正确;
D、二氧化碳中的一氧化碳不能被点燃,且会引进新杂质氧气,选项D不正确。故选B。
19.D
【详解】A、干冰升华时吸收大量的热,所以干冰可用于人工降雨,故A正确;
B、小苏打能与胃酸中的盐酸反应生成氯化钠、水和二氧化碳,所以可用小苏打治疗胃酸过多,故B正确;
C、生石灰极易和水反应生成氢氧化钙,所以生石灰可用作食品干燥剂,故C正确;
D、鸡蛋清溶液中加入饱和硫酸铵溶液发生盐析变浑浊,不属于变性,是饱和硫酸铵溶液可使蛋白质的溶解性变小;鸡蛋白溶液中加入硫酸铅等重金属盐溶液,会发生变性,这才能说明服用鸡蛋清可减轻人体重金属中毒,故D不正确。故选D。
20.C
【详解】A、CO2不助燃不可燃,用于灭火,不符合题意;
B、常温下N2很稳定,用作粮食保护气,不符合题意;
C、烧碱是氢氧化钠的俗称,具有强烈的腐蚀性,且价格较高,不能用于改良酸性土壤,符合题意;
D、硫酸铜是一种重金属盐,所以硫酸铜能杀死细菌和病毒,用于配制农药,不符合题意。
故选C。
21.A
【详解】A.石油、煤炭燃烧会污染环境,且属于不可再生资源,应合理使用,选项A错误;
B.二氧化碳排放过多会造成温室效应,“温室效应”主要是由CO2等气体引起的,选项B正确;
C.天然气完全燃烧只生成二氧化碳和水,与汽油相比减少了污染物的排放,所以用压缩天然气代替汽油作为汽车燃料,可减少对空气的污染,选项C正确;
D.氢气的热值高、原料来源广,且生成物只有水,不会对环境造成任何污染,所以氢气是21世纪的理想能源,选项D正确。故选A。
22.C
【详解】A、除去二氧化碳中的一氧化碳不能够点燃,这是因为当二氧化碳(不能燃烧、不能支持燃烧)大量存在时,少量的一氧化碳是不会燃烧的,故选项所采取的方法错误;
B、CaO和CaCO3均能与稀盐酸反应,不但能把杂质除去,也会把原物质除去,不符合除杂原则,故选项所采取的方法错误;
C、KCl易溶于水,MnO2难溶于水,可采取加水溶解、过滤、蒸发的方法进行分离除杂,故选项所采取的方法正确;
D、Na2CO3能与过量的CaCl2溶液反应生成碳酸钙沉淀和氯化钠,能除去杂质但引入了新的杂质氯化钠和氯化钙,不符合除杂原则,故选项所采取的方法错误。
故选C。
【点睛】除杂质至少要满足两个条件:①加入的试剂只能与杂质反应,不能与原物质反应;②反应后不能引入新的杂质。
23.C
【详解】A、二氧化碳在空气中含量增多会引起温室效应,但二氧化碳不属于空气污染物,故错误;
B、导致酸雨的主要气体是二氧化硫,不是二氧化碳,故错误;
C、气体的溶解度随压强的增大而增大,温度的降低而增大,故压强越大,温度越低,CO2在饮料中的溶解度越大,故正确;
D、由镁能在二氧化碳中的燃烧,说明了CO2可有条件地支持燃烧,故任何火灾都可以用CO2灭火错误,故错误;
故选C。
24.A
【详解】A、绿色植物进行光合作用时吸收能量,将太阳能转变成化学能的过程,故错误;
B、氢气燃烧放热多、无污染,被称为“绿色能源”,故正确;
C、燃料电池能将化学能转化为电能,且能量转换效率高,故正确;
D、硝酸铵固体溶于水,吸收大量的热,使溶液温度降低,故正确。
故选A。
25.A
【详解】A. 二氧化碳不支持燃烧,少量的一氧化碳在二氧化碳中燃烧不起来,除去CO2气体中混有的少量CO气体不能用点燃的方法,此选项符合题意;
B. NaOH溶于水放出大量的热,温度升高;NH4NO3溶于水放出大量的热,温度显著降低;NaCl固体溶于水温度变化不大,可用水检验NaOH、NH4NO3、NaCl固体三种物质,此选项不符合题意;
C. 羊毛线燃烧时有烧焦羽毛味,棉线燃烧时无烧焦羽毛味,用点燃后闻气味的方法鉴别棉线、羊毛线,此选项不符合题意;
D. 盐酸与氢氧化钠反应生成氯化钠和水,无杂质引入,用加入适量氢氧化钠溶液的方法可除去氯化钠溶液中混有的少量盐酸,此选项不符合题意。
故选A。
26.A
【详解】A、二氧化碳是光合作用的原料,可用作植物的气态肥料,符合题意;
B、二氧化碳在水中的溶解性随压强增大而增大,不符合题意;
C、实验室常用大理石与稀盐酸反应来制取二氧化碳,不符合题意;
D、二氧化碳常用来灭火,利用了二氧化碳本身不燃烧,也不支持燃烧,密度比空气大的性质,不符合题意。故选A。
27.B
【详解】A. 氮气性质稳定,可用作灯泡填充气,选项正确;
B. 铝合金的强度大,可用作飞机机身材料,选项错误;
C. 干冰升华吸热,有制冷作用,可用于冷藏食品,选项正确;
D. 金刚石质地坚硬,硬度大,可用于切割玻璃,选项正确,故选B。
相关试卷
这是一份江苏省扬州市三年(2020-2022)中考化学模拟题分题型分层汇编-37二氧化碳的制取,共8页。试卷主要包含了单选题,多选题等内容,欢迎下载使用。
这是一份江苏省盐城市三年(2020-2022)中考化学模拟题分题型分层汇编-37二氧化碳的制取,共12页。试卷主要包含了单选题,多选题等内容,欢迎下载使用。
这是一份江苏省盐城市三年(2020-2022)中考化学模拟题分题型分层汇编-34氧气的制取,共14页。试卷主要包含了单选题,选择题组等内容,欢迎下载使用。

