2022年7月广东省普通高中学业水平考试生物仿真模拟试卷03(含答案)
展开2022年7月广东省普通高中学业水平合格性考试
生物仿真模拟试卷03
本试卷共6页,23小题,满分100分,考试用时60分钟
一、选择题:本大题共20小题,每小题3分,共60分,在每小题列出的四个选项中,只有一项最符合题目要求。
1.下列关于人体脂质的叙述,正确的是( )
A.组成脂肪与糖原的元素种类不同
B.磷脂水解的终产物为甘油和脂肪酸
C.性激素属于固醇类物质,能维持人体第二性征
D.维生素D是构成骨骼的主要成分,缺乏维生素D会影响骨骼发育
2.由n个氨基酸组成的某蛋白质分子含有3条肽链,下列有关该蛋白质分子的叙述,正确的是( )
A.共含有n个肽键
B.至少含有3个游离的氨基
C.共含有20种氨基酸
D.水解时需要n+3个水分子
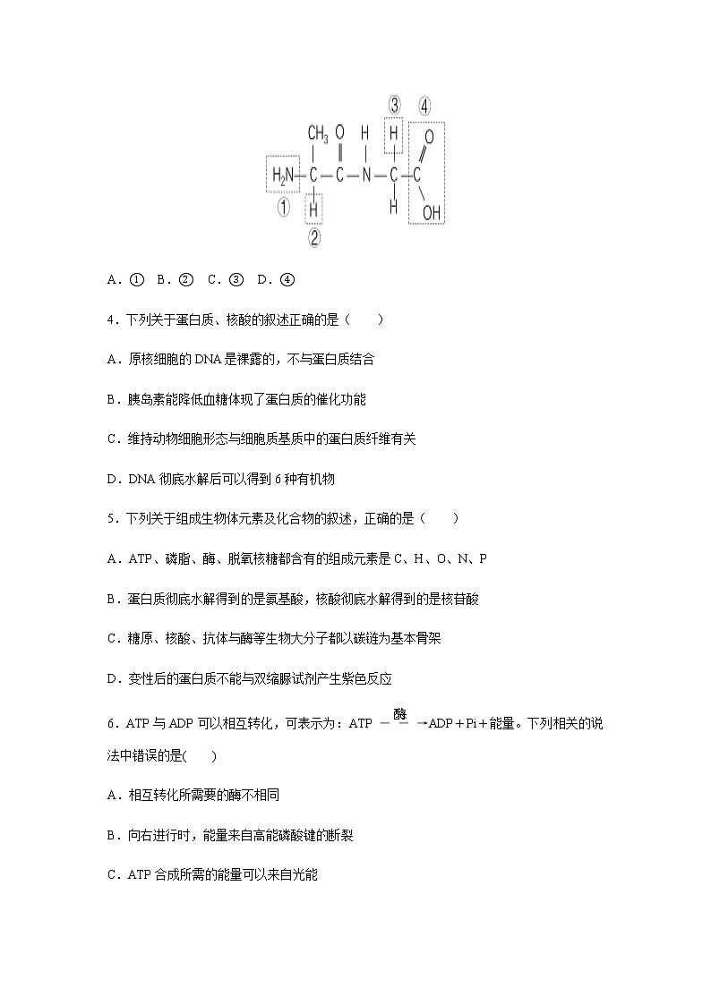
3.如图所示化合物的虚框①~④中,属于某一氨基酸R基的是( )
A.① B.② C.③ D.④
4.下列关于蛋白质、核酸的叙述正确的是( )
A.原核细胞的DNA是裸露的,不与蛋白质结合
B.胰岛素能降低血糖体现了蛋白质的催化功能
C.维持动物细胞形态与细胞质基质中的蛋白质纤维有关
D.DNA彻底水解后可以得到6种有机物
5.下列关于组成生物体元素及化合物的叙述,正确的是( )
A.ATP、磷脂、酶、脱氧核糖都含有的组成元素是C、H、O、N、P
B.蛋白质彻底水解得到的是氨基酸,核酸彻底水解得到的是核苷酸
C.糖原、核酸、抗体与酶等生物大分子都以碳链为基本骨架
D.变性后的蛋白质不能与双缩脲试剂产生紫色反应
6.ATP与ADP可以相互转化,可表示为:ATPADP+Pi+能量。下列相关的说法中错误的是( )
A.相互转化所需要的酶不相同
B.向右进行时,能量来自高能磷酸键的断裂
C.ATP合成所需的能量可以来自光能
D.由反应式可知ATP与ADP的相互转化为可逆反应
7.下列关于生物体内ATP的描述,错误的是( )
①ATP是生物体生命活动的唯一能源物质
②ATP可在线粒体、叶绿体中形成
③ATP在细胞质基质中也能形成
④ATP只能在线粒体中形成
⑤ATP中A代表腺苷也就是腺嘌呤
⑥高等植物体内产生ATP的生理过程有光合作用、细胞呼吸
A.①④⑤ B.②③⑥
C.④⑤⑥ D.①②③
8.有氧呼吸、无氧呼吸和光合作用都有的现象是( )
A.最终合成有机物
B.最终分解有机物
C.气体交换
D.能量转换
9.细胞与外界进行物质交换的效率主要取决于( )
A.细胞的体积
B.细胞的表面积
C.细胞的表面积与体积之比
D.细胞分裂的快慢
10.细胞有丝分裂的过程一般描述为分裂间期—分裂前期—分裂中期—分裂后期—分裂末期,按此描述的分裂过程排列①~⑤显微照片,顺序是( )
A.①→②→③→④→⑤
B.①→④→⑤→②→③
C.③→⑤→④→②→①
D.④→⑤→③→①→②
11.下列细胞中,没有同源染色体的是( )
A.口腔上皮细胞 B.受精卵
C.肝细胞 D.卵细胞
12.与有丝分裂相比,减数分裂最显著的特征是( )
A.染色体的复制
B.纺锤体的形成
C.同源染色体联会和分离
D.着丝点分裂
13.赫尔希和蔡斯的噬菌体侵染大肠杆菌实验,证明了( )
A.蛋白质是遗传物质
B.DNA是遗传物质
C.糖类是遗传物质
D.RNA是遗传物质
14.肺炎双球菌的转化实验中,发生转化的细菌和含转化因子的细菌分别是( )
A.R型细菌和S型细菌
B.R型细菌和R型细菌
C.S型细菌和S型细菌
D.S型细菌和R型细菌
15.用纯种的高茎豌豆与矮茎豌豆做杂交实验时,要( )
A.以高茎作母本,矮茎作父本
B.以矮茎作母本,高茎作父本
C.对母本去雄,授以父本的花粉
D.对父本去雄,授以母本的花粉
16.用豌豆进行遗传实验时,下列操作错误的是( )
A.杂交时,须在开花前除去母本的雄蕊
B.自交时,雌蕊和雄蕊都无须除去
C.杂交时,须在开花前除去母本的雌蕊
D.人工授粉后,应套袋
17.基因突变有可能导致生物遗传特征发生变化,基因突变若发生在以下细胞中,最容易传递给子代的是( )
A.神经细胞 B.心肌细胞
C.精原细胞 D.口腔上皮细胞
18.一种植物在正常情况下只开红花,但偶尔也会出现一朵白花,如果将白花种子种下去,它的后代全部开白花,出现这种现象是因为( )
A.基因突变 B.自然选择
C.自然杂交 D.基因重组
19.下列属于遗传病的是( )
A.孕妇缺碘,导致出生的婴儿得呆小症
B.由于缺少维生素A,父亲和儿子均得了夜盲症
C.一男子40岁发现自己开始秃发,据了解他的父亲在40岁左右也开始秃发
D.一家三口,由于未注意卫生,在同一时间内均患有甲型肝炎病
20.达尔文的自然选择学说的主要观点是( )
A.物竞天择,适者生存 B.物种是不变的
C.用进废退和获得性遗传 D.物种是神创造的
二、非选择题:本大题包括3个小题,共40分。
21.(14分)下图表示洋葱根尖分生组织细胞有丝分裂装片的制作与观察,据图回答下列问题:
(1)A过程叫________,作用是_____________________________________________。
(2)C过程叫________,主要目的是______________________________________。
(3)D过程中需要对载玻片上的根尖进行按压,以促使细胞__________________________________。
(4)E过程中需要先在低倍镜下找到根尖的__________区,才能进行下一步的观察。
(5)观察时,在一个视野里往往找不全有丝分裂过程中各个时期的细胞,此时可以慢慢地移动____________,从邻近的______________区细胞中寻找。该区细胞的特点是________________________。
22.(12分)科学家发现由于某些酶的先天性缺乏,人休会出现氨基酸代谢障碍相关疾病。图6示人体内苯丙氨酸的代谢途径。
(1)酶①~⑥的化学本质是________,由基因转录和________而成。
(2)酶⑤的缺乏会导致人患________病; 已知某表现型正常的女性有一患该病的妹妹,但其父母表现型正常,则该病属于常染色体________ (填 “显性”或“隐性")遗传病,该女性携带致病基因的概率为________
(3)由图可知,缺乏酶________(填酶的序号)会导致人患尿黑酸症;欲探究尿黑酸症的遗传方式,建议选择在________ (填“患者家系中”或“人群中随机”)进行调查。
23.(14分)已知鱼鳞病是受一对等位基因控制的遗传病,但是不知道该病的遗传方式,所以动员全体学生参与该遗传病的调查。为了调查的科学准确,请你完善该校学生的调查步骤,并分析该遗传病的遗传方式。
调查步骤:
①确定要调查的遗传病,掌握其症状及表现型;
②设计记录表格及调查要点如下:
双亲性状 | 调查的家庭个数 | 子女总数 | 子女患病人数 |
母正常×父正常 |
|
|
|
a.____________ |
|
|
|
母患病×父正常 |
|
|
|
母患病×父患病 |
|
|
|
总计 |
|
|
|
③分多个小组调查,获得足够大的群体调查数据;
④数据汇总,统计分析结果。
请回答下列相关问题:
(1)表格中的相应位置可能的双亲性状为:a.________________。
(2)若要获取鱼鳞病的发病率需在________中展开调查,若要确定其遗传方式需在________进行调查。表格中还需补充调查________________,才能确定该遗传病的遗传方式。
(3)调查发现该病在人群中男性发病率大于女性,女性患者的父亲和儿子均患病,据此可推断鱼鳞病的遗传方式是________________。
(4)现有一具有鱼鳞病病史的家庭,一对夫妇及其两个女儿均表现正常。大女儿与一正常男子结婚并生出一个患鱼鳞病的男孩。小女儿与一正常男子结婚,并已怀孕。据此推断,这对夫妇的基因型为________________(基因用B、b表示),小女儿生出患鱼鳞病男孩的概率为________________。
参考答案
1.C【解析】解:A、组成脂肪与糖原的元素种类相同,都是C、H、O,A错误;
B、脂肪的组成单位是甘油和脂肪酸,脂肪水解的终产物是甘油和脂肪酸,B错误;
C、性激素属于固醇类物质,能维持人体第二性征,C正确;
D、维生素D不是构成骨骼的主要成分,但是,维生素D能促进小肠对钙、磷的吸收,缺乏维生素D会影响骨骼发育,D错误。
2.B【解析】解:A、由n个氨基酸组成的某蛋白质分子含有3条肽链,则该蛋白质分子中含有的肽键数=氨基酸数﹣肽链数=n﹣3个,A错误;
B、由n个氨基酸组成的某蛋白质分子含有3条肽链,则该蛋白质分子至少含有的游离的氨基数=肽链数=3个,B正确;
C、由n个氨基酸组成的某蛋白质分子含有3条肽链,则该蛋白质分子至多含有的氨基酸数为20种,C错误;
D、由n个氨基酸组成的某蛋白质分子含有3条肽链,则该蛋白质分子水解时需要的水分子数=肽键数=氨基酸数﹣肽链数=n﹣3个,D错误。 故选:
3.C【解析】解:A、①为氨基,A错误;B、②为H原子,B错误;C、③为R基团,C正确;
D、④为羧基,D错误。
4.C【解析】解:A、原核细胞的DNA是裸露的,但可与蛋白质结合,如DNA复制或转录过程中,DNA会与DNA聚合酶或RNA聚合酶结合,A错误;
B、胰岛素能降低血糖体现了蛋白质的调节功能,B错误;
C、蛋白质纤维组成的细胞骨架能维持动物细胞形态,保存内部结构有序性,C正确;
D、DNA彻底水解后得到6种化合物,即磷酸、四种含氮碱基和脱氧核糖,其中磷酸不是有机物,因此共有5种有机物,D错误。
5.C【解析】解:A、脱氧核糖的组成元素只有C、H、O,另外酶是蛋白质或RNA,其中蛋白质的组成元素一般不含P,A错误;
B、蛋白质彻底水解得到的是氨基酸,核酸彻底水解得到的是磷酸、五碳糖和含氮碱基,B错误;
C、糖原、核酸、抗体与酶等生物大分子都以碳链为基本骨架,C正确;
D、变性后的蛋白质的空间结构被破坏,但其中肽键没有断裂,因此仍能与双缩脲试剂产生紫色反应,D错误。
6.D【解析】ATP和ADP的转化物质可逆,能量不可逆。
7.A【解析】生命活动的能源物质很多,如糖类、ATP等,ATP中的A代表腺苷,ATP在细胞质和线粒体中都能合成。
8.D【解析】有氧呼吸、无氧呼吸释放能量,光合作用储存能量,三个都有的是能量转换。
9.C【解析】细胞体积越小,表面积与体积之比越大,物质交换的效率越快。
10.B【解析】间期细胞核明显,末期细胞一分为二。
11.D【解析】卵细胞经减数分裂后同源染色体分离。
12..C【解析】ABD是有丝分裂和减数分裂的共有特征,同源染色体联会和分离是减数分裂的特有特征。
13.B【解析】噬菌体侵染大肠杆菌实验中,噬菌体的DNA进入到大肠杆菌体内,而蛋白质外壳并没有进入,证明了DNA是遗传物质。
14.A【解析】发生转化的细菌是R型细菌,会转化成S型细菌。含转化因子的细菌是S型细菌。
15.C【解析】豌豆是两性花,故母本要去雄。
16.C【解析】母本去了雌蕊就不能进行杂交实验了。
17.C【解析】基因突变发生在体细胞一般不遗传给子代,发生在生殖细胞会遗传给子代。
18.A【解析】基因突变可以产生新的基因,出现新的性状。
19.C【解析】呆小症是缺碘导致甲状腺激素分泌不足,A错;夜盲症是缺少维生素A,B错;甲型肝炎病属于传染病,D错;父亲和儿子均在40岁左右秃发属于遗传病,C对。
20.A【解析】达尔文的自然选择学说的主要观点是物竞天择,适者生存。
21.【答案】(1)解离 用药液使组织中的细胞相互分离开来
(2)染色 使染色体(染色质)着色
(3)分散开来,有利于观察
(4)分生
(5)载玻片 分生 呈正方形,排列紧密
22.【答案】 (1). 蛋白质 (2). 翻译 (3). 白化 (4). 隐性 (5). 2/3 (6). ③ (7). 患者家系
23.【答案】(1)母正常×父患病 (2)广大人群(社会) 患者家系 男女性患病情况 (3)伴X染色体隐性遗传 (4)XBY 、XBXb 1/8
2022年7月广东省普通高中学业水平考试生物仿真模拟试卷05(含答案): 这是一份2022年7月广东省普通高中学业水平考试生物仿真模拟试卷05(含答案),共12页。试卷主要包含了选择题,非选择题等内容,欢迎下载使用。
2022年7月广东省普通高中学业水平考试生物仿真模拟试卷03(无答案): 这是一份2022年7月广东省普通高中学业水平考试生物仿真模拟试卷03(无答案),共9页。试卷主要包含了选择题,非选择题等内容,欢迎下载使用。
2022年6月福建省普通高中学业水平考试生物仿真模拟试卷03(含答案): 这是一份2022年6月福建省普通高中学业水平考试生物仿真模拟试卷03(含答案),共12页。试卷主要包含了单项选择题,非选择题等内容,欢迎下载使用。

