还剩7页未读,
继续阅读
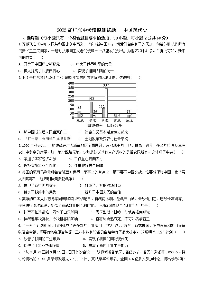
2023年广东省中考中国现代史模拟测试题(含答案)
展开
这是一份2023年广东省中考中国现代史模拟测试题(含答案),共10页。试卷主要包含了选择题,非选择题等内容,欢迎下载使用。
相关试卷
2024年中考历史模拟卷最后压轴集训(三)中国现代史(含答案):
这是一份2024年中考历史模拟卷最后压轴集训(三)中国现代史(含答案),共6页。
中考历史复习阶段测试卷(二)中国近现代史含答案:
这是一份中考历史复习阶段测试卷(二)中国近现代史含答案,共11页。试卷主要包含了单项选择,辨析改错,材料解析,活动与探究等内容,欢迎下载使用。
人教版中考历史复习阶段检测3中国现代史含答案:
这是一份人教版中考历史复习阶段检测3中国现代史含答案,共12页。试卷主要包含了选择题,非选择题等内容,欢迎下载使用。

