新人教版高考地理一轮复习讲义 第4部分 第2章 课时77 中国的能源安全
展开高考地理一轮复习策略建议
高中地理与初中的内容相差很大,初中多为是什么,在哪里,而高中是为什么,尤其高一的自然地理部分,学习时要求学生有较强的理科思维。考生在高三复习中可以在以下方面进展尝试:
1、重书本抓主干
从最原始的概念入手,把这些概念都弄清,千万不要混淆一些概念,根底知识,这点来说就是地理成功的一半掌握了,这些根底东西一定要掌握非常好,才能灵敏运用。
2、重原理抓过程
我们必须从根底知识抓起,扎扎实实,一步一个脚印地过地理原理关。如:气温与气压的关系;海陆热力差异形成的季风与季风气候;生态平衡的条件等。
3、勤归纳会比较
要勤于考虑,注重平时的积累,将知识整理归纳形成主干,构建自己的思维导图。用联络的方法来表达头脑中的概念、思想和理论,把隐性的知识显性化、可视化。
4、多读图勤考虑
地理学习的灵魂是地图的阅读和使用,地图是学习地理必不可少的工具,没有地图就没有地理学,地图是我们获得地理知识的重要工具,地理学习不可以分开地图。
5、重标准有条理
答题标准、有条理是文科综合的得分重要法宝,因此学生在平时就要注重培养标准做题的才能,以进步得分率。
课时77 中国的能源安全
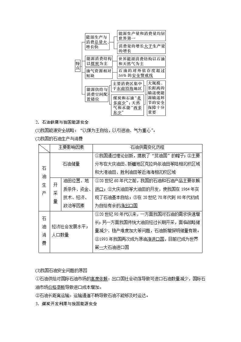
1.中国能源供需特点
2.石油供需与我国能源安全
(1)我国能源安全战略:“以煤为主自给,以引进油、气为重心”。
(2)我国的石油生产与消费
| 主要影响因素 | 石油供需变化历程 | |
石油生产 | 石油储量 | ①我国通过理论创新,摆脱了“贫油国”的帽子;②主要分布在大庆油田、新疆地区克拉玛依油田等陆相沉积区域和大港油田、胜利油田等近海海相沉积区域 | |
开采量 | 油田位置、地质条件、资金、技术、经济、政治等因素 | ①20世纪60年代之前,我国的石油和石油产品主要依赖进口;②大庆油田等大油田的开发,使我国在1964年实现了石油基本自给;③在20世纪70年代到90年代初成为自给有余的净出口国 | |
石油消费 | 经济社会发展水平;人口数量 | ①20世纪90年代以来,一方面我国对石油的需求快速增长;另一方面我国传统大油田经过长期开采,面临战略储量减少、稳产难度加大等问题,石油新增探明储量有限。②1993年我国再次成为原油净进口国,目前已成为世界第一大石油进口国 | |
(3)我国石油安全问题的原因
①石油供给对国际石油市场的高度依赖:出口国社会动荡导致可进口石油数量减少,国际石油市场价格垄断导致进口成本增加。
②石油长距离运输:运输通道不畅导致石油不能够及时运达。
3.煤炭开发利用与我国能源安全
(1)我国煤炭资源丰富,在数量上足以满足保障我国能源安全的需求。
(2)我国煤炭资源供需空间错位,导致运输安全风险。
(3)煤炭开发利用所造成的各种环境问题,成为我国能源安全的重大隐患。
中国与世界能源安全与国家安全关系的共性
(1)化石能源是重要的战略性矿产资源,煤炭、石油、天然气等化石能源提供了现代社会发展所需能源的85%以上的能量,作为非可再生资源,它们可开采的年限是有限的。
(2)化石能源的开发利用是许多现代环境问题产生的直接原因,对环境安全带来了严峻的挑战。
(3)世界上的历次石油危机曾危及许多国家的国家安全,一些国家有意把石油作为处理国际争端的工具,对石油资源的争夺是有些国家间发生冲突的原因。
4.我国未来能源需求与能源安全
(1)世界能源发展趋势
①能源生产、储存、输送等技术创新活跃。
②能源利用向清洁、低碳、高效方向转型,能源需求总量增长变缓。
(2)我国未来的能源消费特点
(3)保障我国未来的能源安全的措施
①充分发掘常规能源的资源潜力。
②改善能源结构,大力发展低碳能源。
③开辟多源、稳定的国际能源供应市场,确保能源运输通道畅通。
④加强国家战略能源储备。
我国建国家石油储备基地的原因
我国的经济逐年增长,石油进口量逐渐加大,对外依存度不断提高,加大了石油供应的风险;石油战略储备是一个国家能源安全体系最重要的一个环节,如果不储存足够的石油,一旦石油通道发生问题或者石油供应发生问题,大量的石油供应就会被切断,一旦我国没有足够的石油,经济就会陷入瘫痪。
1.煤炭资源的开发利用对地理环境的影响
| 生产过程 | 消费过程 |
有利影响 | ①带动相关产业发展,推动当地工业化和城镇化进程;②促进以交通运输为重点的基础设施建设;③增加收入,提高人们生活水平 | 缓解资源紧张状况,促进经济发展 |
不利影响 | ①占用耕地,破坏植被,导致水土流失、地表塌陷;②破坏和污染地下水和地表水,产生粉尘、甲烷等废气,污染大气环境,危害人体健康;③可能诱发滑坡、泥石流等地质灾害;④地下水漏失,废水排放污染水源,加剧水资源紧张 | ①产生一氧化碳、二氧化硫、氮氧化物、粉尘、有毒汞等污染物,造成酸雨和严重雾霾,危害人体健康;②释放大量二氧化碳,导致全球变暖 |
2.能源问题的分析思路
(1)能源消费结构的分析
一般要找出消费比重较大的一种或两种能源资源,并分析能源消费变化趋势。
(2)能源紧张的原因分析
一般要分析能源生产与消费之间的关系。例如,我国能源紧张的原因包括经济发展速度快,尤其是我国耗能大的工业发展快,能源需求量大;能源利用率低,浪费严重;能源勘探、开采满足不了国民经济发展的需要等方面。
(3)解决能源问题的措施
一般从开源和节流两大方面寻找措施。例如,缓解我国东南沿海地区能源紧张问题的对策有:①采取多元化战略进口石油;②建立并完善石油储备体系;③加大能源勘探、开发力度,提高能源产量;④资源跨区域调配;⑤稳妥发展核电;⑥因地制宜利用沼气、太阳能、水能、风能、海洋能等可再生资源;⑦在保证粮食供应的前提下,适度开发、利用乙醇汽油;⑧加大技术革新力度,提高能源的利用率;⑨实现产业升级,适当限制耗能大的工业发展;⑩加强宣传教育,提高公民的节能意识等。(①~⑦为开源措施,⑧~⑩为节流措施)
(2021·6月浙江选考)下图为“我国2007~2017年石油消耗总量和对外依存度(石油净进口量/石油消耗总量×100%)统计图”。完成1~2题。
1.图示时段我国石油( )
A.净进口量逐年攀升 B.生产量大幅提升
C.净进口量逐年下降 D.生产量大幅减少
2.为降低我国石油的对外依存度,下列措施可行的有( )
①加强石油综合利用 ②改善能源消费结构 ③积极寻求新的进口通道 ④加大国内石油开发力度
A.①② B.①③ C.②④ D.③④
答案 1.A 2.C
解析 第1题,根据材料可知,对外依存度=石油净进口量/石油消耗总量×100%,图中显示对外依存度逐年上升,石油消耗总量也是逐年上升,故可得出我国石油净进口量逐年攀升,A正确,C错误。图中反映石油消耗总量、对外依存度的关系,不能直接反映生产量的变化,更不能反映石油生产量大幅提升或者减少,B、D错误。第2题,要降低我国石油的对外依存度,就要减少石油净进口量。改善能源消费结构,提高清洁能源的比重,可以减少石油的消耗,减少石油净进口量;加大国内石油开发力度可以减少石油进口量,降低对外依存度。②④对。加强石油综合利用会加大对石油的需求量,积极寻求新的进口通道不能减少进口量,①③不对。故选C。
(2022·江苏南京模拟)能源足迹是将能源消耗折算成生物生产性土地面积。能源足迹产值(VEF)反映单位能源足迹产生的经济效益;能源足迹强度(EFI)反映万元GDP生产需要占用的能源足迹。下图是“中国1978~2013年人均GDP、VEF和EFI变化图(ghm2为面积单位)”。读图完成1~2题。
1.EFI的变化趋势反映我国能源( )
A.消耗总量不断减少
B.利用效率不断提高
C.消费结构不断优化
D.进口数量逐年降低
2.VEF和EFI变化的主要原因是( )
①产业结构升级 ②人口数量多 ③人均GDP增长 ④单位工业增加值能耗降低
A.①②③ B.①③④ C.②③④ D.①②④
答案 1.B 2.B
解析 第1题,根据材料并读图可知,EFI呈下降趋势表明万元GDP生产需要占用的能源足迹下降,反映我国能源利用效率不断提高,B正确;随着我国社会经济的发展,我国能源消耗总量短时期内不会减少,能源进口数量可能增加,A、D错误;图示信息无法反映我国能源消费结构的变化,C错误,选B。第2题,读图可知,VEF呈上升趋势,表明单位能源足迹产生的经济效益提高,主要原因在于产业结构升级,经济效益提高,①正确;EFI呈下降趋势,表明万元GDP生产需要占用的能源足迹下降,一是由于人均GDP增长,二是由于单位工业增加值能耗降低(能源利用效率不断提高),③④正确;人口数量多,不利于人均GDP的增长,②错误。选B。
我国从20世纪末开始由能源出口国变为能源净进口国,石油进口依赖度达60%以上。为保障能源安全,我国规划建设了三条陆上和一条海上油气进口通道,分别为:东北(中—俄)通道、西北(中国—中亚)通道、西南(中—缅)通道以及经马六甲海峡、南海的海运通道。四大通道都是油气兼备。据此完成3~5题。
3.我国从20世纪末开始由能源出口国变为能源进口国的主要原因是( )
A.国内能源储量减少已近枯竭
B.进口能源的价格比国内要低
C.经济快速发展能源需求量剧增
D.国际市场的能源品质更优
4.我国保障能源进口安全的可行性措施是( )
A.将进口煤炭改为进口石油
B.取消海运,扩大陆地管道运输
C.增加海上石油运输的护卫
D.实施能源进口区域、渠道多元化
5.为保障能源战略供给,我国应该( )
A.加大新能源开发,取代常规能源
B.建立石油储备基地,增加能源储备
C.完善高铁运输网,合理调配能源
D.加强能源保护,禁止国内能源开发
答案 3.C 4.D 5.B
解析 第3题,20世纪80年代以后,我国经济高速发展,对能源的需求量大幅增加,国内能源供应紧张,使我国由能源出口国变为能源进口国,C正确。国内能源储量还没有近枯竭,A错;进口能源运输成本高、价格高,B错;进口不是因为能源品质的差异,D错。第4题,我国目前主要从西亚、北非、中亚、南美等多地进口石油,增加了进口区域,实施能源进口区域、渠道多元化,D正确。我国主要进口石油不是煤炭,故A错;目前国际石油运输仍以海运为主,取消海运不现实,B错;增加海上石油运输的护卫,会大大增加成本,C错。第5题,为保障能源战略供给,我国应该建立石油储备基地,增加能源储备,B正确。新能源不可能完全取代常规能源,A错。高铁以客运为主,C错。完全禁止能源开发,不利于保障能源战略供给,D错。
课时精练
下表示意我国能源生产总量、消费总量重心在经度和纬度上的变化。读图回答1~2题。
1.关于我国能源生产总量、消费总量重心的叙述,正确的是( )
A.1978年以来,能源生产总量的重心向东移动
B.2004年,能源消费总量的重心在东北地区
C.1987~1991年期间,二者的重心大致重合
D.二者相比,能源生产总量的重心较为偏北
2.上图反映出我国的能源问题主要是( )
A.能源消费结构不合理
B.能源生产与消费区域不平衡
C.能源生产供不应求
D.单位产值能耗高,能源使用率低
答案 1.D 2.B
解析 第1题,读图,根据经纬度, 1978 年以来,我国能源生产总量的重心向西移动,A错。2004年,能源消费总量的重心在34°N~35°N,B错。1987~1991年期间,二者的重心经度接近,纬度不重合,C错。二者相比,能源生产总量的重心较为偏北,故选D。第2题,上图反映出我国的能源问题主要是能源生产与消费区域不平衡,B对。
新疆的煤炭资源丰富且集中,呈现“北富南贫”格局。下图为“新疆煤炭外运市场示意图(箭头代表煤炭运向)”。据此完成3~5题。
3.甘肃煤炭资源丰富,但河西走廊仍需从新疆大量购入煤炭,推测其原因有( )
①公路、铁路、水运便利 ②国家经济政策的影响
③区域供给不平衡 ④季节性需求波动大
A.①② B.③④
C.①③ D.②④
4.西南地区水能等能源资源丰富,但仍需要从新疆调运优质煤的直接原因是( )
A.云、贵、川、渝等省市没有优质煤炭
B.水能发电量不能满足需求
C.经济发展对高热值煤的需求增大
D.“一带一路”亚欧通道的带动
5.南疆优质煤炭大量输出后,可能导致煤源相对不足,下列为保持稳定供给西南地区煤炭需求的措施合理的是( )
A.发展集装箱运煤,减少运输损耗
B.实施疆内“北煤南运”,推行置换输出政策
C.国家出台政策,促进两地合作
D.积极发展燃气电力,节省优质煤炭资源
答案 3.B 4.C 5.B
解析 第3题,甘肃位于我国西北地区,公路、铁路便利,水运缺乏,①错误。国家经济政策是将西部能源运输到东部经济发达地区,②错误。甘肃能源丰富,河西走廊依然需从新疆大量购入煤炭有可能是因为甘肃东西跨度大,煤炭资源区域分布不均,③正确。甘肃位于西北地区,受冬季风影响大,煤炭的需求季节性波动大,④正确。故选B。第4题,西南地区水能等能源资源丰富,但仍需要从新疆调运优质煤的直接原因应是市场需求决定的,高热值煤产生的热量值更高,C正确。第5题,把南疆更多的优质煤输送到西南地区,产生的煤炭不足数量由北疆普通煤炭输送给南疆,供南疆使用,这种置换比较合理。选B。
6.阅读图文材料,完成下列要求。(10分)
材料一 克拉玛依油田是中华人民共和国成立后发现的首个大油田。“克拉玛依”系维吾尔语“黑油”的音译,得名于克拉玛依油田发现地——黑油山。黑油山位于克拉玛依东北部,是油田重要油苗露头的地方。黑油山地下油层埋藏很浅,因特殊的地质构造导致原油长年外溢,凝结成一群沥青丘,如下图。
材料二 石油多分布在1 000米以下微米级的岩石缝隙中,就如同海绵当中浸入的水一样。单靠地层自然压力采油,只能采出5%左右。现依靠先进的开采技术,通过注水或聚合物,可以把采出率提高到50%以上。
(1)试从地质构造的角度推测黑油山的形成过程。(6分)
(2)有人认为开采石油会导致地面沉降或塌陷,你是否赞同该观点并说明理由。(4分)
答案 (1)石油储存于背斜构造,岩石受挤压破碎,产生断层,石油在压力作用下沿裂隙不断外溢,其中轻质部分挥发,剩余稠液同沙土凝结堆成黑油山。
(2)不赞同。石油在开采过程中会注水或聚合物,相当于将石油抽出部分进行了“填补”,因此地面不会沉降或塌陷。
解析 (1)由图文材料可知,黑油山是石油泄漏堆积而成。含古生物遗体的沉积层经地质化学作用形成石油,因受水平挤压弯曲变形,石油汇集于背斜顶部。岩石受挤压力过大,发生断裂破碎,产生断层,石油在压力作用下沿裂隙长年不断外溢,轻质部分挥发,剩余的稠液同沙土凝结逐渐堆积形成黑油山。(2)由材料“现依靠先进的开采技术,通过注水或聚合物,可以把采出率提高到50%以上”可知,为了提高开采效率,在开采过程中高压注水或聚合物,相当于将石油抽出部分进行了“填补”,所以地面不会沉降或塌陷。
2023年高考地理一轮复习(新人教版) 第4部分 第2章 课时77 中国的能源安全 (含详解): 这是一份2023年高考地理一轮复习(新人教版) 第4部分 第2章 课时77 中国的能源安全 (含详解),共9页。试卷主要包含了中国能源供需特点,石油供需与我国能源安全,煤炭开发利用与我国能源安全,我国未来能源需求与能源安全,为保障能源战略供给,我国应该,阅读图文材料,完成下列要求等内容,欢迎下载使用。
新人教版高考地理一轮复习讲义 第5部分 第2章 第1讲 课时91 中国自然地理特征: 这是一份新人教版高考地理一轮复习讲义 第5部分 第2章 第1讲 课时91 中国自然地理特征,共14页。试卷主要包含了重书本抓主干,重原理抓过程,勤归纳会比较,多读图勤考虑,重标准有条理等内容,欢迎下载使用。
新人教版高考地理一轮复习讲义 第4部分 第2章 课时78 中国的耕地资源与粮食安全: 这是一份新人教版高考地理一轮复习讲义 第4部分 第2章 课时78 中国的耕地资源与粮食安全,共10页。试卷主要包含了重书本抓主干,重原理抓过程,勤归纳会比较,多读图勤考虑,重标准有条理等内容,欢迎下载使用。

