重难点17 家庭电路-中考物理专练(江苏专用)
展开专项八 电学
重难点17 家庭电路
考点一、家庭电路的组成
1. 家庭电路的组成:两根进户线、电能表、闸刀开关、保险盒、插座、用电器和开关。
2. 保险丝:由电阻率大、熔点低的铅锑合金制成。
① 工作原理:当通过它的电流过大时,保险丝产生较多的热量,使它的温度达到熔点,于是保险丝熔断。
② 接法:保险丝与所保护的电路要串联,且一般只接在火线上。
③ 选择:保险丝在选择的时候应使其额定电流等于或稍大于家庭电路的最大工作电流。越粗的保险丝额定电流越大。
④ 更换原则:保险丝在更换时不能用较粗的或铁丝、铜丝、铝丝代替。
考点二、家庭电路作图
1. 家庭电路中有火线、零线和地线,单根保险丝接在火线上,开关接在火线上。
2. 电灯的安装:零线、火线并排走,零线直接进灯座,火线通过开关进灯座。如果灯泡是螺丝口的,尾部中心接火线,螺旋套接零线。
3. 插座的安装:两孔插座,左孔接零线,右孔接火线;三孔插座的左边的孔接零线,右边的孔接火线,中间的孔接地线,所以称为“左零右火中接地”。如果在插座上接保险丝,保险丝应接在火线上。
4. 插座与插座之间是并联的,插座与电灯之间是并联的,各种电器之间是并联的。
考点三、触电
1. 触电原因:家庭电路的触电都是由于人体直接或间接与火线接触造成的。
2. 低压触电:包括单线触电和双线触电。
3. 高压触电:高压电弧触电和跨步电压触电。
4. 安全用电原则:不接触低压带电体,不靠近高压带电体。
考点四、安全用电
1. 安全用电:主要包括设备安全与人身安全两方面。为了保护家庭电路和设备,防止因电路过热损坏家庭电路或引发火灾,熔断器被应用于电路当中。
2. 安全用电:安全电压不高于36V。
考点五、测电笔 试电笔
1. 结构:两个金属电极(笔尖金属体和笔尾金属体)、氖管、弹簧和一个阻值很大的电阻——高电阻等组成;
2. 作用:辨别火线和零线;
3. 使用方法:手要接触测电笔尾部的金属电极,如笔尖接触的是火线,氖管发光;如接触的是零线,则氖管不发光。
4. 注意:手千万不能接触笔尖金属体,否则可能触电。
考点六、家庭电路故障分析及“检验灯”原理
1. 断路,又叫开路。当电路某处断开,电路中无电流通过,用电器不能工作,就是断路。包括:用电器内部断路、火线断路、零线断路。造成断路的主要原因:电线断开、线头脱落、接触不良、用电器烧坏等等。
2. 短路:电流没有经过用电器而直接构成通路就是短路。包括:用电器外导线的短路和用电器内部的短路。造成短路的主要原因:火线和零线用导线直接连接。
3. 过载:当同时使用的用电器过多,用电器的总功率过大,使电路中的电流过大,超过电路允许通过的电流,致使保险丝熔断或烧坏电能表或造成用电器两端电压低于额定电压而不能正常工作。
家庭电路中电流过大的原因:①发生短路;②接入电路中的总功率过大。
4. 漏电:用电器由于长期使用或接线不当,造成火线和其他不能带电的导体直接或间接接触,就是漏电,容易造成触电事故。如果导线外层或用电器绝缘性能下降,则有电流不经用电器而直接漏入地下,漏电会造成用电器实际功率下降,也能造成人体触电,使用能预防漏电的发生。
考点一:家庭电路组成
【探究重点】
家庭电路中火线和零线之间的电压为220V,在正常情况下,零线和大地之间的电压为零,火线和大地之间的电压为220V。
【真题精讲】
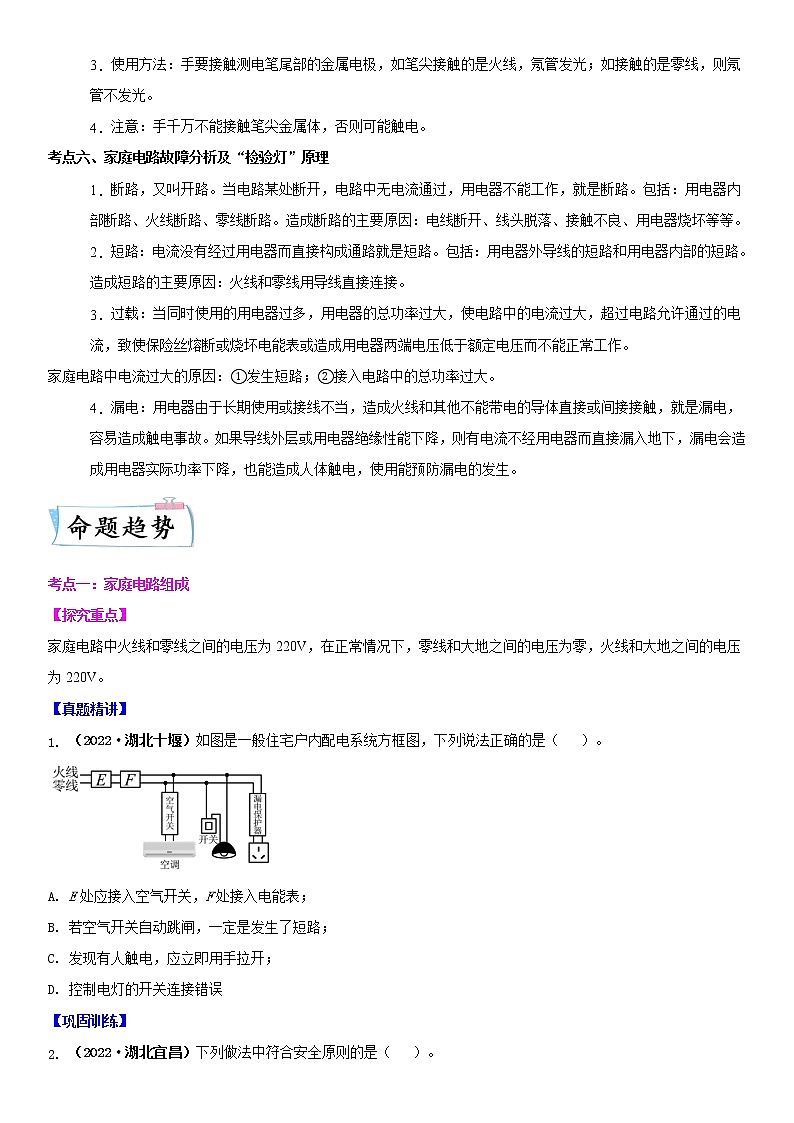
1. (2022·湖北十堰)如图是一般住宅户内配电系统方框图,下列说法正确的是( )。
A. E处应接入空气开关,F处接入电能表;
B. 若空气开关自动跳闸,一定是发生了短路;
C. 发现有人触电,应立即用手拉开;
D. 控制电灯的开关连接错误
【答案】D。
【解析】A.家庭电路中,进户线进入家庭后首先要安装电能表,然后再安装空气开关,故A错误;
B.空气开关自动跳闸的原因是电流过大,引起家庭电路电流过大的原因有两个:一是短路;二是总功率过大,故B错误;
C.当发现有人触电时,首先要做的是切断电源。如果立即用手拉,由于人体导体,拉人者也会触电,故C错误;
D.如图可知,控制灯泡的开关接在了零线上,这样即使开关断开,灯泡仍然带电,非常危险,正确的接法是开关接在火线上,故D正确。故选D。
【巩固训练】
2. (2022·湖北宜昌)下列做法中符合安全原则的是( )。
A. 雷雨时在开阔地带举着雨伞 B. 使用试电笔手指接触笔尾金属
C. 家庭电路的开关接在零线上 D. 空气开关跳闸后立即合上
【答案】B。
【解析】A.为防止雷电伤害,雷雨时不要在高大的树下避雨、不要在开阔地带举着雨伞,容易触发雷电,故A不符合题意;
B.使用试电笔时手要接触笔尾的金属体,使检测物体、试电笔和身体形成通过,这样在物体带电时,试电笔内的氖管才能发光,检验出物体是否带电,故B符合题意;
C.为安全用电,家庭电路的开关要接在火线上,这样在开关断开后,用电器才能和火线脱离,避免触电,故C不符合题意;
D.空气开关跳闸的原因是电路电流过大,引起电流过大的原因可能是短路或者是电路总功率过大,要在找出故障原因并正确解决故障后才可以闭合空气开光,故D不符合题意。故选B。
考点二:家庭电路作图
【探究重点】
熟练掌握火线、零线的接法;注意串并联在家庭电路作图中的应用;注意小灯泡零线与火线的接法
【真题精讲】
3. (2022·四川遂宁)请用笔画线代替导线,按照安全用电的要求,将图中的电灯、控制电灯的开关及插座接入家庭电路中。
【解析】灯泡的接法是火线(相线)与开关串联,开关的另一端再接到灯泡顶端的金属点,零线(中性线)直接接在灯泡的螺旋套上。三孔插座的接法是火线(相线)接三孔插座右孔,地线(保护接地线)直接接三孔插座的上孔,零线(中性线)直接接三孔插座的左孔。电路图如下图所示
【巩固训练】
4. (2020南充)请画出用开关控制灯泡的电路。
【答案】
【解析】
为了电路安全,家庭电路中,开关控制用电器时,开关应该接在火线与用电器的一侧,用电器接在零线的一侧,题中开关控制灯泡的电路如图所示。
考点三:触电
【探究重点】
家庭电路中触电的原因:一是站在地上的人触到火线(单线触电),二是站在绝缘体上的人同时接触到火线和零线(双线触电)。
触电急救常识:发现有人触电,不能直接去拉触电人,应首先切断电源或用绝缘棒使触电人脱离电源。发生火灾时,要首先切断电源,决不能带电泼水救火。为了安全用电,要做到不接触低压带电体,不靠近高压带电体。
【真题精讲】
5. (2022·湖北随州)如图是一个住宅户内的配电系统方框图。下列说法中正确的是( )。
A. 空气开关Q与吊灯灯泡是并联;
B. 当吊灯正常发光时,用试电笔接触P处的导线氖管不会发光;
C. 当站在地上的人不小心用手指接触到插孔M内的金属片时,漏电保护器会迅速切断电流,对人身起到保护作用;
D. 当N处的空气开关跳闸时,一定是空调和吊灯同时使用引起的
【答案】C。
【解析】A.空气开关Q控制吊灯灯泡,所以空气开关Q与吊灯灯泡是串联,故A错误;
B.P处位于火线上,用试电笔接触P处的导线氖管会发光,故B错误;
C.当站在地上的人不小心用手指接触到插孔M内的金属片时,有电流经过人体进入大地,使火线上的电流大于零线上的电流,漏电保护器会迅速切断电流,对人身起到保护作用,故C正确;
D.当N处的空气开关跳闸时,是因为电路电流过大,可能是用电器总功率过大或者某处发生短路引起的,所以不一定是空调和吊灯同时使用引起的,故D错误。故选C。
【巩固训练】
6. (2022·四川成都) 电网连着千万家,安全系着你我他。关于家庭电路及安全用电,下列说法正确的是( )。
A. 控制电灯的开关必须接在火线与电灯之间;
B. 发现空气开关跳闸后,应该立即重新合上;
C. 使用验电笔时,手不必接触笔尾金属部分;
D. 发现有人触电,立即用手把他拉离带电体
【答案】A。
【解析】A.控制电灯的开关应接在火线与电灯之间,这样当电灯出现问题进行维修时,能有效的防止由于人体接触灯口金属部分导致人体与火线连通而发生触电事故,故A正确;
B.空气开关跳闸原因是电路中的电流过大,而导致电路中电流过大的原因有电路的总功率过大和电路中发生短路两个因素,因此,如果立即闭合开关会出现继续跳闸或损毁用电器的情况,所以发现空气开关跳闸后,应先检查电路中发生电流过大的原因,排除故障以后才能闭合开关,故B错误;
C.使用验电笔接触火线时会形成由笔尖→电阻器→氖管→人体→大地的通路,从而使氖管发光,利用此原理可以区分出零线和火线,因此,手和验电笔必须连通才能形成通路,连通的方式是手要接触笔尾金属部分,故C错误;
D.发现有人触电时应先切断电源然后迅速使触电人摆脱带电体,如果找不到电源开关,则需要用绝缘体将触电人与带电体分离,而人体属于导体,若用手把触电人拉离带电体会使营救人员发生触电,故D错误。故选A。
考点四:安全用电
【探究重点】
1. 安全电压:不高于36 V的电压。
2. 不要接触火线或与火线连通的导体,特别注意原来绝缘的物体导了电。
3. 触电处理:有人发生触电事故,绝不能用手拉触电人,应赶快切断电源,或用干燥绝缘体把线挑开;高压触电,宜赶快通知专业人士。
4. 急救:触电人如果昏迷,应做人工呼吸,并送医院;如发生火灾,应先断电,再灭火。
【真题精讲】
7. (2022·四川自贡)关于家庭电路和安全用电,下列说法正确的是( )。
A. 一旦发生触电事故,应先断开电源再进行抢救;
B. 使用试电笔时,手指不能接触笔尾金属体;
C. 选用插座时,所有家用电器都使用两孔插座;
D. 空气开关跳闸后,重新闭合开关就可以了
【答案】A。
【解析】A.电路起火或发生触电事故时,应该先切断电源,避免再次触电,故A正确;
B.使用试电笔时,用手接触笔尾金属体,笔尖接触电线,氖管发光,表明检测的是火线,如果不接触笔尾金属体,氖管不会发光,故B错误;
C.家庭中金属外壳的用电器需使用三孔插座,以避免用电器漏电时引起人体触电,故C错误;
D.空气开关跳闸后,需排除故障后再重新闭合开关,故D错误。故选A
【巩固训练】
8. (2022·四川南充)“珍爱生命,安全用电”,下列操作正确的是( )。
A. 小明用正在滴水的手打开台灯;
B. 虽然家用电线外都有一层绝缘村料,但是也不能在家用电线上晾晒衣服;
C. 家用冰箱三孔插头损坏了,换成两孔插头后只要冰箱能使用也无大碍;
D. 家用照明电路中,开关可以装在零线上
【答案】B。
【解析】A.生活中的水不纯净,是导体,小明用正在滴水的手打开台灯,容易触电,故A错误;
B.在家用电线上晾晒衣服有可能将电线拉断或者使绝缘皮破损,所以虽然家用电线外都有一层绝缘村料,但是也不能在家用电线上晾晒衣服,否则容易发生触电事故,故B正确;
C.家用冰箱的三孔插头可通过三孔插座与地线相连,当家用冰箱外壳带电时将电流导入大地,防止发生触电事故,如果换成两孔插头则在冰箱外壳带电时可能发生触电事故,故C错误;
D.家用照明电路中,开关可以应该接在火线上,断开开关时使灯与火线断开,防止触电事故发生,故D错误。故选B。
考点五:测电笔
【探究重点】
1. 试电笔是用来辨别火线和零线的工具.构造:由笔尖金属体、大电阻、氖管、弹簧和笔尾金属体等组成;
2. 使用时,用手捏住笔尾金属体,将笔尖接触进户线,若碰到的是火线,则氖管发光;若笔尖接触的是零线,氖管就不会发光;
3. 使用试电笔时,切不可用手直接接触笔尖金属体,这样人会触电;
4. 检查电路故障时,用笔尖接触导线,若两根导线都不发光,表明火线断路;若两根导线都发光,表明零线断路.
【真题精讲】
9. (2022·江西省)劳动课上,同学们开展了“使用测电笔辨别火线和零线”的活动。如图所示,测电笔的氖管发光,说明被检测的插孔与______相连,此时,测电笔与人体之间的连接方式是______联。
【答案】①火;②串。
【解析】[1]火线是带电,零线不带电,所以测电笔的氖管发光,说明被检测的插孔与火线相连。
[2] 当测电笔氖管发光时,火线、测电笔、人体和大地形成通路,所以测电笔与人体之间的连接方式是串联。
【巩固训练】
10. (2020株洲)图为试电笔的结构图。下列说法正确的是( )
A.使用试电笔验电时手不能接触笔尖
B.使用试电笔时,若氖管发光,说明接触处与零线是连通的
C.使用试电笔验电时手不要接触笔卡
D.试电笔外壳是导体
【答案】A
【解析】
ABC.使用试电笔时,手不要接触试电笔前端的金属笔尖,必须接触试电笔的金属卡,试电笔的高值电阻和人串联在火线和大地之间,加在两者之间的电压是220V,此时试电笔的高值电阻分担的电压很大,人体分担的电压很小,通过人体的电流很小,氖管发光,不会发生触电事故,故A正确,BC错误;
D.为保证安全,试电笔的外壳需用绝缘材料制作,故D错误。
故选A。
考点六:家庭电路故障分析
【探究重点】
检验灯正常发光,则所在支路有短路;检验灯不发光,则所在支路断路;检验灯发光且偏暗,则所测支路工作正常
【真题精讲】
11. (2022·湖北宜昌) 在如图所示的家庭电路中,闭合开关S,灯泡不能发光,用试电笔检测双孔插座左右两孔,氛管都发光。若电路中只有一处故障,则发生故障的是( )。
A. 插座发生短路 B. 灯泡发生短路
C. de间断路 D. ef间断路
【答案】D。
【解析】AB.若插座发生短路或灯泡发生短路,则保险丝会熔断,故双孔插座左右两孔都没有电,试电笔不发光,故A不符合题意;
C.若de间断路,则灯泡能正常发光,故C不符合题意;
D.若ef间断路,则灯泡不能发光,用试电笔检测双孔插座左右两孔,氛管都发光。故D符合题意。故选D。
【巩固训练】
12. (2021·辽宁辽宁·中考真题)如图所示的电路是家庭电路的一部分,电工师傅按下面的顺序进行检测:①闭合S1,灯L1亮;②再闭合S2,灯L1亮,灯L2不亮;③用试电笔测a、b、c、d四个接线点,试电笔只在c点不发光。若电路中只有一处故障,故障可能是( )
A.灯L2短路 B.c点左侧的零线断路
C.灯L2所在支路断路 D.c、d两点间断路
【答案】D
【解析】
B.闭合S1,灯L1亮,电路中有电流,说明电路为通路,从保险丝aSL1以及c点左侧的零线都没有断路,故B错误;
A.断开S1,闭合S2,灯L2不亮,灯L2不亮的原因有两个:一个是断路、一个是短路;若灯L2短路时,电路的电流会很大,将保险丝烧断,灯泡L1也不会发光,a、b两个接线点上,试电笔的氖管都不会发光,故A错误;
C.若灯L2所在支路开路,d点氖管不发光,故C错误;
D.若c、d两点间开路,灯泡L2与零线不能构成闭合电路,电路中没有电流,灯泡不会发光,但d点会通过灯泡L2与火线间接相连,试电笔的氖管会发光,故D正确。
故选D。
1. (2020柳州)在家里安装螺口灯泡的灯头时,灯头内的螺旋套应连按电源线的( )
A.地线 B.火线 C.零线 D.火线和零线
【答案】C
【解析】
安全用电规范中规定灯头内的螺旋套应连按电源线的零线。
故选C。
2. (2022·湖北武汉) 关于生活用电,下列说法错误的是( )。
A .使用螺丝刀试电笔时要用指尖抵住上端的金属帽;
B. 与三孔插座中标有①的插孔相连的导线和室外的大地相连;
C. 人站在干燥的木凳上同时接触火线和零线,不会触电;
D. 用电器的总功率过大,容易发生火灾
【答案】C。
【解析】A.使用螺丝刀试电笔时要用指尖抵住上端的金属帽,这样接触火线时,形成一个闭合的回路,氖管发光,故A正确,不符合题意;
B.三孔插座中三个孔,①为地线、②为火线、③为零线,因此标有①的插孔相连的导线和室外的大地相连,故B正确,不符合题意;
C.人站在干燥的木凳上同时接触火线和零线,人体连接零线与火线,此时加在人身上的电压为220V,会触电,故C错误,符合题意;
D.用电器的总功率过大,电流会过大,根据焦耳定律可知,产生的热量增加,容易发生火灾,故D正确,不符合题意。故选C。
3. (2020山西)如图所示,志愿者小亮正在为社区老人家里更换灯泡。下列操作流程符合安全用电原则的是( )
A.摘下灯罩更换灯泡切断电源通电测试
B.切断电源摘下灯罩更换灯泡通电测试
C.更换灯泡切断电源摘下灯罩通电测试
D.摘下灯罩切断电源更换灯泡通电测试
【答案】B
【解析】
更换灯泡之前必须断开开关,切断电源,摘下灯罩,更换灯泡,最后通电测试灯泡是否发光,故B正确,ACD错误。
故选B。
4. (2020阜新)如图所示,关于家庭电路和安全用电,下列说法正确的是( )
A.电冰箱接入三孔插座后,灯和电冰箱是串联的
B.电冰箱接入三孔插座后,能使电冰箱的金属外壳接地
C.闭合开关后,用试电笔接触A点时,氖管不发光
D.若空气开关“跳闸”,一定是电路的总功率过大
【答案】B
【解析】
A.电冰箱接入三孔插座后灯与电冰箱是并联的,电冰箱和灯都能正常工作,并且互不影响,故A错误;
B.电冰箱接入三孔插座能使金属外壳接地,防止金属外壳的用电器漏电发生触电事故,故B正确;
C.闭合开关后,A点与火线连接,用试电笔接触A点时,氖管发光,故C错误;
D.若空气开关“跳闸”,可能是电路发生短路,可能是电路的总功率过大,故D错误。
故选B。
5. (2020自贡)一种试电笔的构造如图所示,下列说法正确的是( )
A.使用试电笔时手可以接触笔尖
B.使用试电笔时手不要接触笔卡
C.试电笔中的电阻可以用铁丝代替
D.当氖管发光时有微弱电流通过人体
【答案】D
【解析】
使用试电笔时手不能接触笔尖,否则会发生触电,故A错;使用试电笔时手一定要接触笔卡,氖管才会发光,故B错;试电笔中的电阻不能用铁丝代替,否则会有较大的电流通过人体,发生触电,故C错;当氖管发光时有微弱电流通过人体,故D正确;应选D.
6. (2021郴州模拟)如图电路,若只闭合开关S2,用测电笔测A、B、C、D四点,发现测电笔氖管都发光,已知电路中装有保险丝,当电流过大时,保险丝将被烧断,则下列故障原因判断正确的是( )
A.电灯L1短路 B.电灯L2短路
C.零线F处断路 D.灯L1和L2同时短路
【答案】C。
【解析】解:
若L1或L2有短路时,会造成电路中的电流过大、保险丝烧断,ABCD四个点会与火线断开,用测电笔测A、B、C、D四点,测电笔氖管都不会发光,故ABD不符合题意;
若零线F处断路,若只闭合开关S2,C点与火线相连,能使测电笔的氖管发光;ABD三点通过灯泡L2间接与火线相连,也能使测电笔的氖管发光,故C符合题意。
7. (2020百色)如图为小明家的部分电路示意图,其中灯和插座是______联的,正在发光的电灯突然熄灭,经检查发现:开关闭合,保险丝完好,用测电笔检测三孔插座的左右两孔,氖管均发光。此电路故障可能是______(选填代号)
A.插座短路
B.进户线的火线断路
C.进户线的零线断路
【答案】并 C
【解析】
[1] 插座接用电器,而家庭电路中各用电器并联,灯与插座之间是并联的。
[2] A.插座短路则整个电路短路,保险丝烧毁,故不符合题意;
B.进户线的火线断路,则电路各处氖管均不发光,故不符合题意;
C.进户线的零线断路,则三孔插座左右两孔均与火线相接,氖管发光,保险丝完好,同时电灯不能形成闭合回路,电灯不发光,故符合题意。
故选C。
8. (2021茂名模拟)如图所示的电路中,正常发光的三盏灯突然全部熄灭,经检查保险丝完好,用测电笔插进插座的两孔,氖管均发光。造成这一现象的原因是( )
A.插座发生短路了 B.进户的火线断了
C.进户的零线断了 D.某盏电灯的灯丝断了
【答案】C。
【解析】解:A、插座处发生短路,会使保险丝熔断。故A错误;
B、进户的火线断了,测电笔的氖管不能发光。故B错误;
C、测电笔能亮,说明火线上有电,而零线上本该不亮,但也亮了,说明是进户线的零线开路了。故C正确;
D、因各灯并联,互不影响,某个电灯的灯丝烧断了,其它灯仍还亮。故D错误。
9. (2021乳山模拟)带有金属外壳的家用电器,必须使用三孔插座,这样做的目的是为了让金属外壳与 相连;如图所示,闭合开关S后,发现电灯L不亮,且保险丝没有熔断,用测电笔测试灯头的两端C、D,发现这两处都能使测电笔的氖管发光,再用测电笔测试B处氖管不发光,若电路中只有一处故障,则故障是 。
【答案】大地;BD段某处断路。
【解析】解:
①有金属外壳的用电器,必须使用三孔插座,这是为了让金属外壳与大地相连(即接地),能避免用电器的金属外壳漏电时发生触电事故;
②闭合开关S后,电灯L不亮,如果电路发生短路,则电路中电流过大会把保险丝烧断,而题中保险丝没有问题,所以没有出现短路故障,而是有断路故障;
用测电笔测试灯头的两端C、D,这两处都能使测电笔的氖管发光,说明C、D两处都能与火线连通,则AC间、CD间都没有断路;
当用测电笔测试B处氖管不发光,说明零线是正常的,那么只有BD段某处断路。
10. (2020沈阳)家庭电路进户的两条输电线,火线和零线可以用试电笔判断。正确使用试电笔时,手指干万不能碰到______(选填“笔尖金属体”或“笔尾金属体”),当氖管发光时______(选填“有”或“没有”)电流通过人体。
【答案】笔尖金属体 有
【解析】
[1] 正确使用试电笔时,如果用手接触笔尖金属体,笔尖电压高,较大的电流通过人体,人就触电了;如果用手接触笔尾金属体,由于试电笔中有一个阻值很大的电阻,所以通过试电笔的电流很小,也即通过人体的电流很小,所以没有危险。因此正确使用试电笔时,手指干万不能碰到笔尖金属体。
[2]当氖管发光时,火线、试电笔、人体、大地构成闭合的回路,因此有电流通过人体。
11. 如图为家庭照明电路,请用笔画线代替导线,将开关和灯接入电路中,要求两灯并联,且开关控制两灯。
【答案】
【解析】
根据题意知道,两灯并联,且两盏灯由一个开关控制,即火线首先过开关再入灯泡,开关接在干路上,电路如图
12. (2021上海模拟)如图是一款带有小台灯的多功能插座的内部简化电路图。当闭合开关S和S1时,插座和USB接口能正常工作,小台灯发光;当开关S断开时,各元件都不工作;当闭合开关S断开S1时,小台灯不发光,但USB接口和插座仍能正常使用且互不影响。请你在图中将未完成的电路补充完整。
【答案】
13. (2021鞍山模拟)一间教室要安装2盏“220V 40W”的电灯和插座,要求开关S控制两盏灯,且每盏灯都能正常发光。其中部分电路已经连接,请你用笔画代替导线将电路连接完整。
【答案】解:教室内要安装2盏“220V 40W”的照明灯,开关S控制两盏灯,则说明开关在干路上,两灯泡并联,开关S接火线,然后分别进入两灯泡;零线直接接入灯泡。
两孔插座的接法,左边接零线,右边接火线。由于右边的灯泡与插座的左孔相连,则此线应接零线;如图所示:
1. 关于家庭电路和安全用电的说法中,下列说法正确的是( )
A.正确使用试电笔测量时,人体安全的原因是试电笔与人体之间绝缘
B.空气开关和漏电保护器在家庭电路中起的作用相同
C.用电器的总功率过大是家庭电路中电流过大的原因之一
D.控制电灯的开关要接在零线和灯泡之间
【答案】C
【解析】A.正确使用试电笔测量时,人体安全的原因是试电笔中间有大约4兆欧的电阻,通过人体的电流比较小,故A错误;
B.空气开关是电路中发生短路时,或者电流过大,而跳闸,起保护作用,而漏电保护器是发生触电事故时,有电流流向大地,使干路上火线和零线上的电流不相同,而切断电路,故空气开关和漏电保护器在家庭电路中起的作用不相同,故B错误;
C.当同时使用多个用电器时,用电器的总功率过大,根据可知,家庭电路中干路电流过大,另外造成电流过大的原因是电路中存在短路现象,故C正确;
D.控制电灯的开关要接在火线和灯泡之间,这样能够保证,当断开开关时,没有电流经过灯泡,不会发生触电事故,故D错误。
故选C。
2. (2020绵阳)电冰箱、洗衣机等大功率家用电器的电源插头是三脚插头,如图所示。细心的小敏同学发现标“E”的插脚要稍长些,其作用是
A.插插头时外壳先接地线,拔插头时外壳先离地线
B.插插头时外壳先接地线,拔插头时外壳后离地线
C.插插头时外壳后接地线,拔插头时外壳先离地线
D.插插头时外壳后接地线,拔插头时外壳后离地线
【答案】B
【解析】
标有“E”字的插脚比其他两脚稍长一些,这样在插插头时能使家用电器的金属外壳先接地,拔插头时能使金属外壳后离开地线,即使家用电器因绝缘不好“漏电”,人也不会触电;故B符合题意。
故选B。
3. (2021·内蒙古通辽·中考真题)如图是某家庭电路的一部分,下列说法正确的是( )
A.电冰箱接入三孔插座后其外壳与零线相连
B.断开开关S时,用试电笔接触A点氖管发光,接触B点氖管不会发光
C.闭合开关S时,电灯不亮,保险丝未烧断,可能是电灯短路
D.保险丝烧断后可用铜丝代替
【答案】B
【解析】
A.电冰箱接入三孔插座后其外壳与地线相连,故A错误;
B.断开开关S时,A点带电,B点不带电,用试电笔接触A点氖管,发光,接触B点氖管不会发光,故B正确;
C.闭合开关S时,电灯不亮,保险丝未烧断,可能是电灯开路,故C错误;
D.保险丝烧断后可用铜丝代替,铜丝的熔点较高,电路电流过高时,铜丝可能不会烧断,起不到保护作用,故D错误。
故选B。
4. (2022·贵州黔东南) 如图所示,是某住宅户内配电系统的方框图,结合方框图的情景,下列分析正确的是( )。
A. 空气开关①跳闸时,电路一定发生了短路;
B. 空调电流过大时,漏电保护器会迅速切断电流;
C. 漏电保护器切断电流时,空调和电灯不能工作;
D. 更换电灯的灯泡时,只需断开空气开关③即可
【答案】D。
【解析】A.空气开关①跳闸的原因是干路上电流过大,可能是电路发生短路引起的,也可能是总功率过大引起的,故A错误;
B.空调电流过大时,控制空调的空气开关②迅速切断电流,漏电保护器在另一条支路,互不影响,故B错误;
C.漏电保护器切断电流时,插座不能工作,空调和电灯与插座并联在另外的支路,互不影响,空调和电灯可以正常工作,故C错误;
D.更换电灯的灯泡时,只需断开控制灯泡的空气开关③即可,防止发生触电事故,故D正确。
故选D。
5. (2020武汉)如图所示是现在一般标准住宅户内配电系统方框图。下列说法正确的是( )
A. 电能表用来计量家中所有用电器的总功率
B. 空调正常工作时,吊灯一定发光
C. 如果插座被短路,“漏电保护器”就会切断电流
D. 空气开关“跳闸”,可能是电路发生短路引起的
【答案】D
【解析】
A.电能表是用来计量家中所有用电器消耗的电能的,A错误;
B.空调和吊灯属于并联,他们并不影响互相的工作,B错误;
C.漏电保护器与插座是串联的,插座处发生漏电或有人触电时才会切断电源;如果插座被短路,空气开关就会切断电流,故C错误;
D.电路发生短路,电路中的电流非常大,这时空气开关就会“跳闸”,D正确。
6. (2021郴州模拟)如图电路,若只闭合开关S2,用测电笔测A、B、C、D四点,发现测电笔氖管都发光,已知电路中装有保险丝,当电流过大时,保险丝将被烧断,则下列故障原因判断正确的是( )
A.电灯L1短路 B.电灯L2短路
C.零线F处断路 D.灯L1和L2同时短路
【答案】C。
【解析】解:
若L1或L2有短路时,会造成电路中的电流过大、保险丝烧断,ABCD四个点会与火线断开,用测电笔测A、B、C、D四点,测电笔氖管都不会发光,故ABD不符合题意;
若零线F处断路,若只闭合开关S2,C点与火线相连,能使测电笔的氖管发光;ABD三点通过灯泡L2间接与火线相连,也能使测电笔的氖管发光,故C符合题意。
7. (2021·浙江杭州·中考真题)电给人类的生活带来了极大的方便,了解用电基本常识对我们每个人都很重要。我国家庭电路的电压是 ______V;对于人体,一般情况下不高于 ______V的电压才是安全的。安全用电原则是不接触 ______,不靠近 ______。
【答案】220 336 低压带电体 高压带电体
【解析】
[1]我国家庭电路的电压是220V。
[2]人体安全的电压是不高于36V。
[3][4]安全用电的原则,不接触低压带电体,不靠近高压带电体。
8. (2021肥城模拟)如图所示是小明设计的照明电路。虚线框1和2应连入开关和电灯,则开关应装在虚线框 中;安装完毕后,闭合开关,电灯不亮,用试电笔分别测试a、b、c、d点时,a点氖管不发光,b、c、d点氖管都发光,则电路的故障为 。小明又把一小射灯(正常工作时的电压为20V,电流为0.2A),直接接入家庭电路后,刚通电,小射灯立刻就烧坏了,经检查,发现还有一个配件忘记安装,小代通过研究说明书,明白了其中的道理。没有安装配件导致小射灯被烧坏的原因是小射灯两端的实际电压 正常工作电压(选填“大于”“小于”或“等于”);该配件是一个阻值为 Ω的定值电阻,需要与小射灯 联使其正常工作。
【答案】2;a、b间断开;大于;1000;串。
【解析】解:开关应接在灯与火线之间,因此开关应接在2处;当测电笔分别测试b、c、d点时,测电笔的氖管都发光,说明b、c、d点都与火线相连,a点氖管不发光,a与火线不相连,说明a、b间断开;
家庭电路电压为220V,而小射灯的额定电压为20V,小射灯直接接入家庭电路中时,其两端的实际电压远大于额定电压(正常工作电压),所以小射灯会烧坏;
配件与小射灯串联后使其正常工作,由串联电路特点有:I灯=I配=0.2A,
U配=U﹣U灯=220V﹣20V=200V,
由欧姆定律可得配件的电阻:R配===1000Ω。
9. (2020威海)不能用手拉触电的人,因为人体是______,家里装修时,控制灯泡的开关处于断开状态,灯泡却亮着,原因可能是______。
【答案】导体 开关短路
【解析】
[1]人体能够导电,人体是导体,所以发现有人触电,绝对不能用手拉触电的人,否则也会触电。
[2]灯泡亮着,说明是通路,开关处于断开状态,说明开关被短路。
10. (2020扬州)如图,只闭合开关S,风扇M工作;只闭合开关S1,灯泡和风扇M都不工作;同时闭合开关S,S1风扇M和灯泡都工作。请用笔画线代替导线把电路连接完整。
【答案】
【解析】
由题知,只闭合开关S,风扇能单独工作,灯和风扇为并联;若只闭合开关S1,灯泡不亮,由此可知S1在灯所在支路上,S在干路上,如图所示。
11. (2021乐山五通桥区模拟)如图中甲是插线板,请将乙图的内部电路连接完整。要求:在开关断开时插线板上的指示灯不发光,插孔不能提供工作电压;在开关闭合时指示灯发光,插孔可提供工作电压,若指示灯损坏,开关闭合时插孔也能提供工作电压。
【答案】解:
分析题意可知,说明指示灯和插座之间是并联的,开关同时控制指示灯和插座,接线时要注意:①开关接在指示灯、插座和火线之间使用更安全;②发光二极管长脚为正极,接火线,短脚为负极,接零线;③三孔插座的接线是左孔接零线,右孔接火线,上孔接地线,如图所示:
12. (2022·四川内江)如图所示是验电笔正确使用的示意图。当正确使用验电笔时,由被测带电体(电源)、验电笔、人体和大地构成串联闭合电路。若其中验电笔的电阻取为,人体的电阻取为,其它电阻不计,则当正确使用验电笔来检测家庭电路的相线(俗称火线)时:
(1)流过人体的电流为多少;(结果保留到小数点后两位)
(2)验电笔和人体消耗的电功率之比是多少?
【答案】(1);(2)。
【解析】(1)测量电路两端电压,闭合电路的总电阻根据欧姆定律
(2)根据电功率的公式,功率之比解得。
1. 关于家庭电路和安全用电,下列说法正确的是( )
A.我国家庭电路的电压值为 380V
B.可以用湿布擦拭正在工作的台灯
C.绝缘皮破损的电线可以继续使用
D.家庭电路中必须安装有保险装置
【答案】D
【解析】A.我国家庭电路的电压值为220V,动力用电的电压为380V,故A错误;
B.用湿布擦灯具,水是导体,会使人触电,故B错误;
C.绝缘皮破损的电线继续使用,很容易发生触电事故,故C错误;
D.家庭电路中必须要有保险丝或空气开关,这样在电流过大时可自动切断电源,对电路起到保护作用,故D正确。
故选D。
2. (2020衢州)开关是电路的重要元件,既可确保安全用电,又能方便控制电路。学校的STEM课堂上,小科在家庭电路图中设置了五处开关(如图所示)。小江觉得该电路设计不合理,因为有几处开关必须处于常闭状态,所以无需设置,这几处开关是( )
A.1、2 B.1、4 C.2、4 D.3、5
【答案】C
【分析】
在家庭电路中,为了用电的安全,开关应该控制火线,据此分析。
【解析】
在家庭电路中,电路的总开关应该接在干路中,在电能表之后,故1合理;三孔插座中,中间的孔接地,不要开关控制,故2是不合理的;三孔插座的右孔接的是火线,开关3控制的是火线,故3合理;控制灯泡的开关应该接在火线和灯泡之间,不能接在零线与灯泡之间,故4不合理,5合理。综上所述,无需设置的是2、4。
故选C。
3. 如图是小科家的部分电路和电热水壶内部电路,正在烧水的电热水壶突然停止工作,但电灯仍正常发光,则下列说法正确的是( )
A.插座和电热水壶串联
B.故障一定是ab两点间断路了
C.电热水壶导线②与接地线相连
D.故障可能是电热水壶内电阻丝断了
【答案】D
【解析】A.插座和电热水壶独立与火线、零线组成通路,彼此不影响,所以是并联。故A错误;
B.正在烧水的电热水壶突然停止工作,说明电路存在断路,但具体位置不能确定,可能是导线ab间断路,也可能是电壶内部电热丝断路。故B错误;
C.为防止漏电,电热水壶的外壳要接地,所以导线①与接地线相连。故C错误;
D.电热水壶内电热丝断了,电流无法通过电热水壶,所以停止工作;对电路其他部分无影响,所以灯泡正常发光。故D正确。
故选D。
4. (2022·湖南常德) 如图所示为家庭电路的简化电路图,若该电路中各处的连接都是正确的,则关于该家庭电路下列说法中正确的是( )。
A. 电能表是测量家庭电路中用电器总功率的仪表;
B. a线是零线,b线是火线;
C. 开关是串联在火线与灯泡L之间的;
D. 电视机与电风扇是串联在电路的
【答案】C。
【解析】A.电能表是测量家庭电路中用电器消耗的总电能的仪表,故A错误;
B.开关接在火线与用电器之间,且两孔插座的接法是左零右火,故a为火线,b为零线,故B错误;
C.开关是串联在火线与灯泡L之间的,保证了开关断开后,没有电流经过灯泡,避免断开开关后,人接触到灯泡而触电,故C正确;
D.电视机与电风扇独立工作,互不影响,故是并联关系,故D错误。故选C。
5. (2021泉州七中模拟)如图所示,将吹风机的插头插入插座,闭合它的开关,吹风机不工作;闭合灯泡开关,灯泡亮。保持灯泡开关闭合,拔出插头,用测电笔分别接触插座的B、C两孔,发现接B时氖管不发光,接C时发光。若电路中只有一处故障,则故障可能是( )
A. 零线上保险丝熔断 B. AB间电路断路
C. 插座短路 D. CD间电路断路
【答案】B
【解析】A.若零线上保险丝熔断,闭合灯泡开关,灯泡不会亮,故A不符合题意;
B.闭合灯泡开关,灯泡亮,说明A点左侧的零线没故障,保持灯泡开关闭合,拔出插头,用测电笔分别接触插座的B、C两孔,发现接C时发光,说明火线与C点之间是通的,无故障,接B时氖管不发光,说明AB间的电路发生了断路,故B符合题意;
C.若插座短路,灯不会亮,因电路中电流过大,空气开关会“跳闸”,故C不符合题意;
D.若CD间电路断路,用测电笔接触插座的C孔时,氖管不发光,故D不符合题意。
故选B。
6. (2020云南)小明家正在进行新房装修,需要安装一盏在一楼和二楼都能控制的楼梯灯,他设计了如图甲所示的电路,S1和S2是单刀双掷开关,图乙是已经安装的电能表。为保证安全用电,下列说法正确的是( )
A.若用电器消耗5kW·h的电能,电能表的转盘转900转
B.若熔断器的熔丝熔断了,可以用铁丝代替
C.a端应该接零线,b端接火线
D.a端应该接火线,b端接零线
【答案】D
【解析】
A.乙图中电能表参数为3000r/kW·h,即用电器每消耗1kW·h电能,转盘转3000r。若用电器消耗5kW·h的电能,则电能表的转盘应转15000转。故A错误;
B.熔断器中熔丝熔断后应更换相同规格的熔丝,严禁用铜丝或铁丝代替。故B错误;
CD.为保证安全用电,家庭电路中开关应接在火线上,灯泡接在零线上。所以甲图中a端应该接火线,b端接零线。故C错误,D正确。
故选D。
7. (2020锦州)在使用试电笔时手必须接触______(填“笔尖”或“笔尾”)金属体,如图所示的电路,开关闭合后,灯不亮,用试电笔接触A、B、C三点,氖管均发光,接触D点氖管不发光,则故障可能是______。
【答案】笔尾 CD断路
【解析】
[1]使用试电笔时,手必须接触笔尾金属体才能构成通路,但手不能接触笔尖金属体。
[2]用试电笔接触A、B、C三点,氖管均发光,所以A点到C点之间没有问题,接触D点氖管不发光,所以故障在CD之间,所以故障可能是CD断路。
8. (2020自贡)生活中有一种插线板,在使用中发现:插线板上的指示灯在开关断开时不发光,插孔不能提供工作电压;而在开关闭合时指示灯发光,插孔可以提供工作电压;如果指示灯损坏,开关闭合时插孔也能提供工作电压。根据上述现象,请在图中画出开关、指示灯、电阻和插孔的连接方式,并与电源线接通。
【答案】
【解析】
插线板上的指示灯在开关闭合时会发光,插孔正常通电,说明开关同时控制灯泡和插座,灯泡和插座之间可能是串联,也可能是并联,如果两者并联,开关应该在干路上;由题可知,如果指示灯损坏,开关闭合时插孔也能正常通电,说明指示灯和插座之间是并联的;开关接在指示灯、插座和火线之间控制火线使用更安全;由于指示灯的工作电压较小,所以需要给指示灯串联一个电阻来分担电源的电压;三孔插座的接法是左零右火上接地,如图所示。
9. (2020青岛)教室中有一台空调和多盏标有“220V 18W”的电灯,其中黑板前方的电灯L1和L2由一个开关S单独控制,如图所示。
(1)请用笔画线表示导线,将电灯L1、L2和开关S接入电路中,使两灯都能正常发光。
(2)当打开空调时,空气开关“跳闸”。出现这种现象的原因可能是______。
【答案】 用电器总功率过大
【解析】
(1)[1]教室的电灯之间互不影响是并联的,且电灯L1和L2由一个开关S单独控制,为了电路安全,控制电灯的开关接在火线一侧,如图所示;
(2)[2]当电路电流过大时,为了保护电路,空气开关跳闸,造成电路电流过大的原因可能是电路某处短路或者用电器总功率过大;当打开空调时,空气开关“跳闸”,出现这种现象的原因可能是电路用电器总功率过大。
10. (2022•海南)小明是家务小能手,经常用挂烫机熨烫衣服。挂烫机是通过电热丝加热水箱中的水,产生水蒸气来熨烫衣服。它的正常工作电压为220V,水箱最多装水0.2kg,加热功率有大、小两个挡位,其工作原理图如图甲所示。其中电热丝R1=60Ω,R2=40Ω。
(1)熔断器在电路中起到 作用。
(2)若将水箱中0.2kg的水从20℃加热到100℃,水吸收多少热量?[水的比热容c=4.2×103J/(kg•℃)]
(3)挂烫机在大挡位工作时的额定功率是多大?
(4)小明是一个爱思考的孩子,他把电路原理图改为乙图,也设有两个挡位。已知熔断器允许通过的最大电流为8A,请判断乙图电路是否合理,通过计算说明原因。
【答案】(1)保护电路;(2)水吸收6.72×104J的热量;(3)挂烫机在大挡位工作时的额定功率是1210W;(4)计算过程见解析;不合理。
【解答】解:(1)当家庭电路中电流过大时,熔断器会自行熔断,从而切断电路,起到保护电路的作用。
(2)水吸收的热量=6.72×104J。
(3)当电路中只有R2工作时为大挡位,其额定功率。
(4)R1、R2并联时,电路总电流最大,
,。
I总=I1+I2=3.67A+5.5A=9.17A>8A,
所以不合理。
重难点17 家庭电路-2023年中考物理【热点·重点·难点】专练(江苏专用): 这是一份重难点17 家庭电路-2023年中考物理【热点·重点·难点】专练(江苏专用),文件包含重难点17家庭电路解析版docx、重难点17家庭电路原卷版docx等2份试卷配套教学资源,其中试卷共50页, 欢迎下载使用。
重难点14 电路与电阻-中考物理专练(江苏专用): 这是一份重难点14 电路与电阻-中考物理专练(江苏专用),文件包含重难点14电路与电阻解析版docx、重难点14电路与电阻原卷版docx等2份试卷配套教学资源,其中试卷共42页, 欢迎下载使用。
重难点11 浮力-中考物理专练(江苏专用): 这是一份重难点11 浮力-中考物理专练(江苏专用),文件包含重难点11浮力解析版docx、重难点11浮力原卷版docx等2份试卷配套教学资源,其中试卷共42页, 欢迎下载使用。

