还剩3页未读,
继续阅读
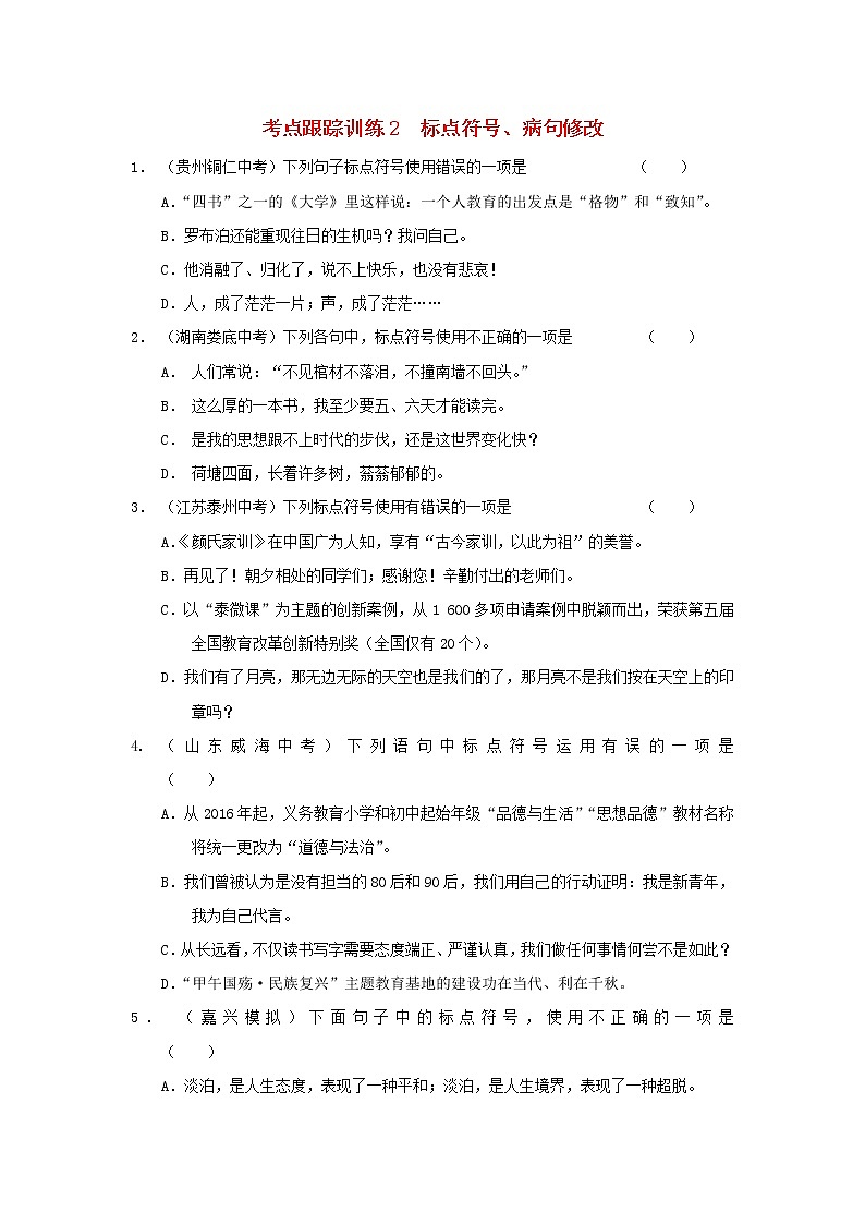
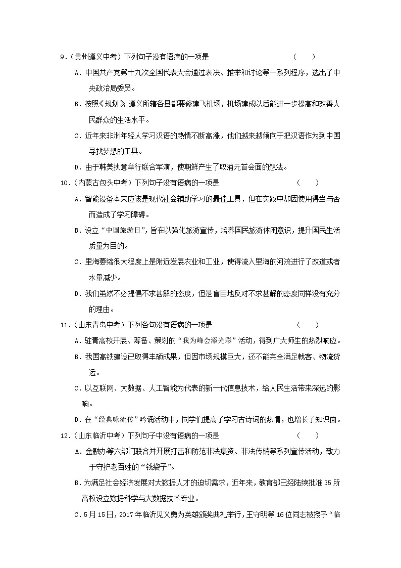
浙江省中考语文复习考点跟踪训练2标点符号
展开相关试卷
浙江省中考语文复习考点跟踪训练1字音字形:
这是一份浙江省中考语文复习考点跟踪训练1字音字形,共5页。试卷主要包含了 读下面诗句,完成题目, 读下面文字,根据拼音写出汉字, 簇 砚 踱 忍俊不禁等内容,欢迎下载使用。
浙江省中考语文复习考点跟踪训练3词语运用:
这是一份浙江省中考语文复习考点跟踪训练3词语运用,共6页。
浙江省中考语文复习考点跟踪训练4名著常识:
这是一份浙江省中考语文复习考点跟踪训练4名著常识,共21页。试卷主要包含了 名著阅读, 从下列题目中选一个作答等内容,欢迎下载使用。

