2023人教版四年级数学下册期末复习试卷(附答案)
展开这是一份2023人教版四年级数学下册期末复习试卷(附答案),共6页。试卷主要包含了填空题,判断题,选择题,计算题,作图题,统计图表,解决问题等内容,欢迎下载使用。
2023年人教版小学四年级数学下册-期末复习卷
(时间:60分钟 分数:100分)
班级: 姓名: 分数:
一、填空题。(每题2分,共20分)
1、160度角比平角少( )度.
2、625-127-73与625-127+73的得数相差( )。
3、一个数和25相乘的积是15000,如果这个数缩小100倍,积变成( )
4、最大的三位数与最小的两位数的积是( ).
5、一个三角形中,至少有( )个锐角,最多有( )个钝角,最多有( )个直角.
6、填上合适的单位:教室的面积大约为30( );课桌的面积大约为15( )。
7、线段有( )个端点,射线有( )个端点,直线( )端点。
8、如果A×8=120,那么A×16=( ),A×( )=15.
9、在18×3÷6中应该先算( )法,在45÷(12﹣3)中应该先算( )法,在42÷7+28中应该先算( )法。
10、射线有( )个端点,直线( )端点,线段有( )个端点.
二、判断题(对的打“√”,错的打“×”。每题2分,共10分)
1、小亮班的平均身高是1.43米,小强班的平均身高是1.48米,所以小强比小亮高。( )
2、4个7相加与7个4相加的计算结果相等.( )
3、一个三角形三条边的长分别为lcm、 2cm、3cm,它的周长是6cm。( )
4、小数点后面去掉零或添上零,小数大小不变。( )
5、全世界有65亿人口,这里的65亿是一个近似数。( )
三、选择题。(每题1分,共5分)
1、一亿零七十五万四千写作( )。
A.107540000 B.100754000 C.107504000
2、把一个数改写成以“万”为单位的数,这个数与原数相比( ).
A.变大了 B.变小了 C.不变
3、进率不是100的两个面积单位是( ).
A.平方米和平方分米
B.平方分米和平方厘米
C.平方米和公顷
4、一块占地2公顷的果园中,种了5000棵果树,平均每棵果树占地( )平方米.
A.400 B.40 C.4
5、把( )扩大到它的100倍,再把小数点向左移动一位是0.68。
A.6.8 B.0.68 C.0.068
四、计算题。(共28分)
1、直接写出得数.(每小题1分,共10分)
15×6= 14×50= 60×30= 26×5=
900÷30= 12×5+40= 0.7+1.28= 5.3-3=
4.1-2.08= 0.38+5.52=
2、列竖式计算(每小题3分,共18分)
28×306= 60×350= 189×67=
116×26= 105×42= 280×60=
五、作图题。(每题4分,共8分)
1、画一个75°的角。
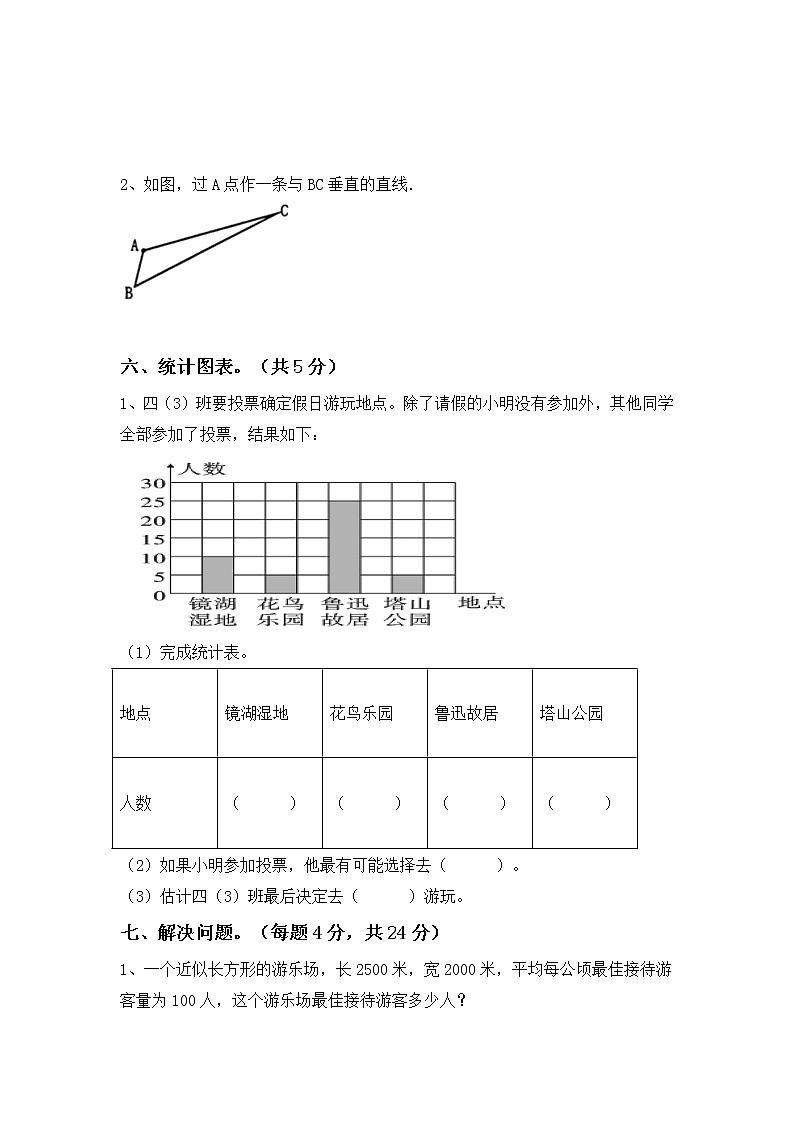
2、如图,过A点作一条与BC垂直的直线.
六、统计图表。(共5分)
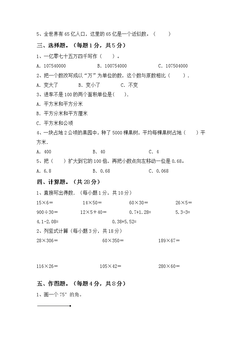
1、四(3)班要投票确定假日游玩地点。除了请假的小明没有参加外,其他同学全部参加了投票,结果如下:
(1)完成统计表。
地点 | 镜湖湿地 | 花鸟乐园 | 鲁迅故居 | 塔山公园 |
人数 | ( ) | ( ) | ( ) | ( ) |
(2)如果小明参加投票,他最有可能选择去( )。
(3)估计四(3)班最后决定去( )游玩。
七、解决问题。(每题4分,共24分)
1、一个近似长方形的游乐场,长2500米,宽2000米,平均每公顷最佳接待游客量为100人,这个游乐场最佳接待游客多少人?
2、有一只蜗牛要从地面爬到一棵高11.5米的树顶。它白天能爬3.5米,但是每到晚上又下滑1.5米,这只蜗牛第几天才能爬到树顶?
3、四年级一班42名同学去划船,公园里有大船:限坐4人,每条6元;小船:限坐3人,每条5元.怎样租船最省钱?
4、一辆汽车每小时行驶90千米,行驶了900千米,需要几小时?
5、体育李老师带1000元钱去商场买篮球,买了15个,还剩40元钱,每个篮球的价钱是多少?
6、科学家研究表明,10000平方米的森林在生长季节每周可吸收6.3吨二氧化碳.城市森林公园有60000平方米森林,7月份这片森林一共可以吸收多少二氧化碳?
参考答案
一、填空题。(每题2分,共20分)
1、20
2、146
3、150
4、9990
5、2 1 1
6、平方米 平方分米
7、两 一 没有
8、240 1
9、乘 减 除
10、一 无 两
二、判断题(对的打“√”,错的打“×”。每题2分,共10分)
1、×
2、√
3、×
4、×
5、√
三、选择题。(每题1分,共5分)
1、B
2、C
3、C
4、C
5、C
四、计算题。(共28分)
1、90 700 1800 130
21 4 30 0
2、8568 21000 12663
五、作图题。(每题4分,共8分)
1、
2、
六、统计图表。(共5分)
1、10 5 25 5 鲁迅故居 鲁迅故居
七、解决问题。(每题4分,共24分)
1、50000人
2、第5天
3、租9条大船、2条小船最省钱
4、900÷90=10(小时)
5、64元
6、167.4吨
相关试卷
这是一份最新人教版四年级数学下册期末复习模拟测试卷(一)附答案,共5页。试卷主要包含了填空题,选择题,判断题,计算题,解决问题等内容,欢迎下载使用。
这是一份最新人教版四年级数学下册期末复习模拟测试卷(五)附答案,共5页。试卷主要包含了填空题,选择题,判断题,计算题,解决问题等内容,欢迎下载使用。
这是一份最新人教版四年级数学下册期末复习模拟测试卷(十)附答案,共5页。试卷主要包含了选择题,填空题,判断题,解答题等内容,欢迎下载使用。

