2022天津南开区高三上学期期末考试政治试题含解析
展开天津市南开区2023-2024学年高三上学期质量检测(二)政治试题: 这是一份天津市南开区2023-2024学年高三上学期质量检测(二)政治试题,文件包含南开区2023-2024第一学期高三质量检测二-政治学科pdf、南开区2023-2024第一学期高三质量检测二-政治答案pdf等2份试卷配套教学资源,其中试卷共6页, 欢迎下载使用。
2024天津南开区高三上学期阶段性质量检测(一)政治含解析: 这是一份2024天津南开区高三上学期阶段性质量检测(一)政治含解析,共22页。
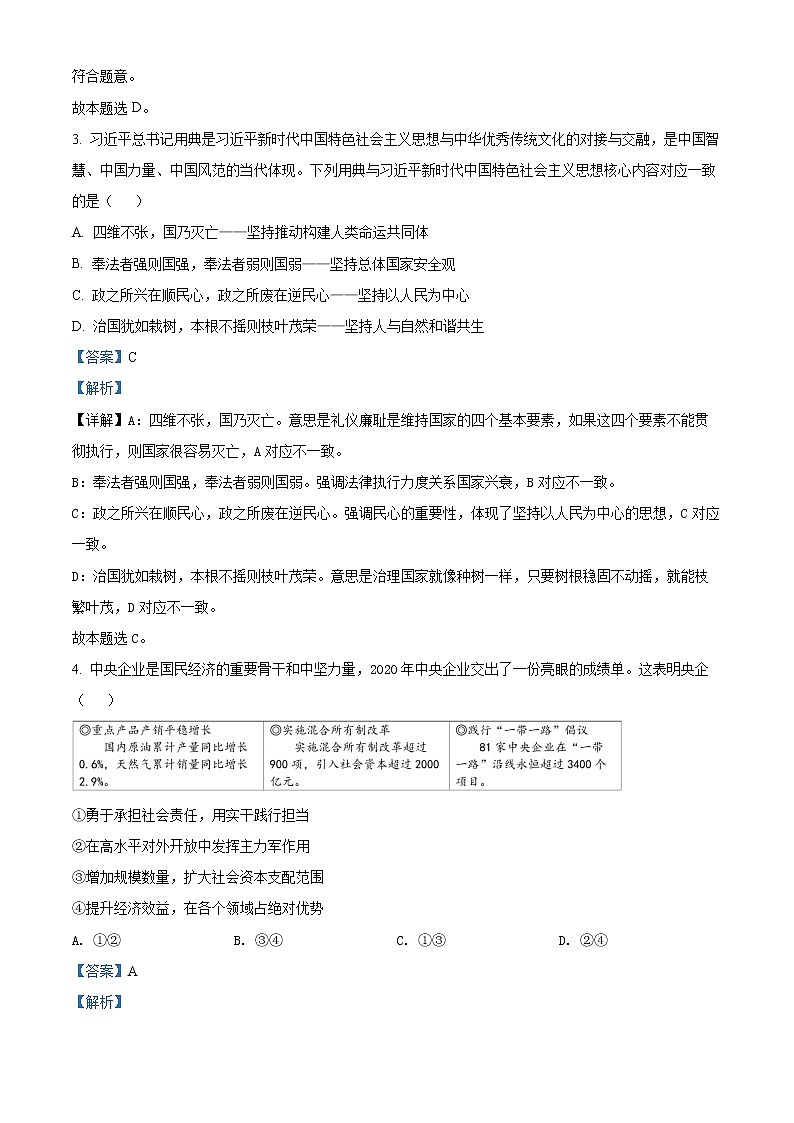
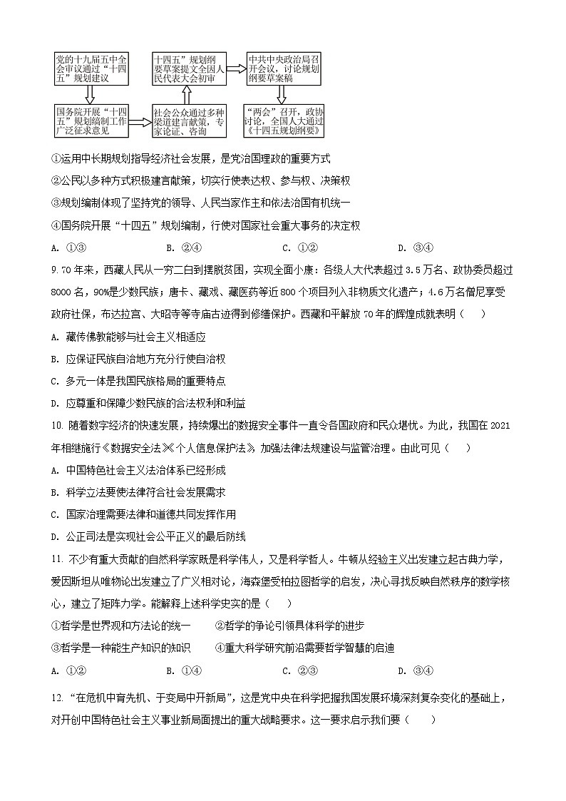
天津市南开区2023届高三下学期质量检测政治试题(二)(含解析): 这是一份天津市南开区2023届高三下学期质量检测政治试题(二)(含解析),共14页。试卷主要包含了单选题,材料分析题,开放性试题等内容,欢迎下载使用。

