河北省迁安市弘毅学校2022-2023学年高一下学期第五次周测历史试题
展开河北省唐山市迁安市弘毅学校2022-2023学年高一下学期第九次周测历史试题: 这是一份河北省唐山市迁安市弘毅学校2022-2023学年高一下学期第九次周测历史试题,共6页。试卷主要包含了选择题,非选择题等内容,欢迎下载使用。
河北省迁安市弘毅学校2022-2023学年高一下学期第七次周测历史试题: 这是一份河北省迁安市弘毅学校2022-2023学年高一下学期第七次周测历史试题,共12页。试卷主要包含了选择题,非选择题等内容,欢迎下载使用。
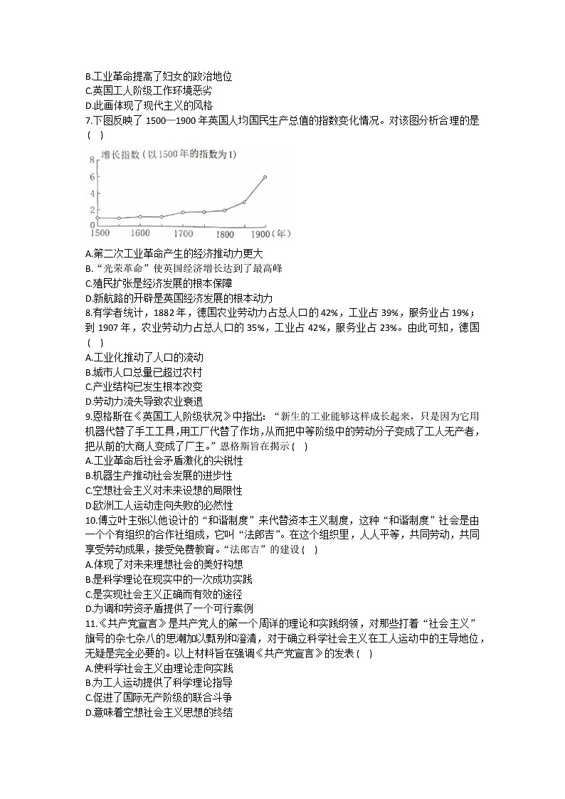
河北省迁安市弘毅学校2022-2023学年高一下学期第六次周测历史试题: 这是一份河北省迁安市弘毅学校2022-2023学年高一下学期第六次周测历史试题,共11页。试卷主要包含了选择题,非选择题等内容,欢迎下载使用。

