高考物理模型全归纳 第66讲 电表的改装
展开高考物理全归纳——模型专题
在高中物理教学中,引导学生认识、理解和建立“物理模型”,是培养学生创造性思维和创新能力的有效途径。
一、什么是物理模型
自然界中事物与事物之间总是存在着千丝万缕的联系,并都处在不断的变化之中。面对复杂多变的自然界,进行科学研究时,总是遵循这样一条重要的原则,即从简到繁,先易后难,循序渐进,逐次深入。
物理模型有三个类型:(1)物理研究对象的理想化(对象模型);(2)物理条件的理想化(条件模型);(3)物理过程的理想化(过程模型)
二、为什么要建立物理模型
1、帮助学生掌握学习方法 2、落实“过程与方法”的教学目标
3、提高学生解决问题能力
三、如何帮助学生的建立物理模型
(一)提高认识,重视过程:
对研究对象建立理想的物理模型和在研究物理过程中选择最简单的物理模型,在教学中是经常涉及到的,但学生总不能从中得到启示。
(二)概括总结,触类旁通:
新课程提出高中阶段应给学生更多的空间,让学生较独立地进行科学探究,培养学生的自主探究、自主学习、自已解决问题的能力。
第66讲 电表的改装
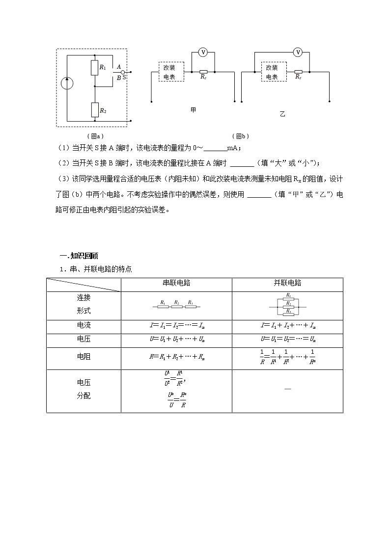
1.(2022•辽宁)某同学要将一小量程电流表(满偏电流为250μA,内阻为1.2kΩ)改装成有两个量程的电流表,设计电路如图(a)所示,其中定值电阻R1=40Ω,R2=360Ω。
(1)当开关S接A端时,该电流表的量程为0~ 1 mA;
(2)当开关S接B端时,该电流表的量程比接在A端时 大 (填“大”或“小”);
(3)该同学选用量程合适的电压表(内阻未知)和此改装电流表测量未知电阻Rx的阻值,设计了图(b)中两个电路。不考虑实验操作中的偶然误差,则使用 乙 (填“甲”或“乙”)电路可修正由电表内阻引起的实验误差。
【解答】解:(1)由图可知当S接A时,R1和R2串联接入电路,和电流表并联,满偏时电流表两端的电压为
此时R1和R2的电流为
所以总电流为
I总=Im+I=0.75mA+0.25mA=1mA
即量程为0~1mA。
(2)当开关S接B端时,由图可知R1和电流表串联再和R2并联,由于和电流表并联的电阻变小,当电流表满偏时,流过R2的电流变大,干路电流变大,即量程变大,所以比接在A端时大。
(3)图甲是电流表的外接法,误差是由于电压表的分流引起的;图乙是电流表的内接法,误差是由于电流表的分压引起的,因为题目中电压表电阻未知,故采用图乙的方法可以修正由电表内阻引起的实验误差。
故答案为:(1)1;(2)大;(3)乙
一.知识回顾
1.串、并联电路的特点
| 串联电路 | 并联电路 |
连接 形式 | ||
电流 | I=I1=I2=…=In | I=I1+I2+…+In |
电压 | U=U1+U2+…+Un | U=U1=U2=…=Un |
电阻 | R=R1+R2+…+Rn | =++…+ |
电压 分配 | =, = | — |
电流 分配 | — | =, = |
功率 分配 | =, = | = = |
2.电流表、电压表的改装
(1)小量程电流表(表头)
①工作原理:主要由磁场和放入其中可转动的线圈组成。当线圈中有电流通过时,线圈在安培力作用下带动指针一起偏转,电流越大,指针偏转的角度越大,从表盘上可直接读出电流值。
②三个参数:满偏电流Ig,表头电阻Rg,满偏电压Ug,它们的关系:Ug=IgRg。
(2)电压表、电流表的改装
电流表、电压表都是由小量程的电流表(表头)改装而成的。它们的改装原理见下表:
| 改装成电压表 | 改装成大量程电流表 |
原理 | 串联较大电阻分压 | 并联较小电阻分流 |
改装 原理图 | ||
分压电 阻或分 流电阻 | U=Ig(Rg+R) 所以R=-Rg =(n-1)Rg n= | IgRg=(I-Ig)·R 所以R== n= |
改装后电 表内阻 | RV=Rg+R=nRg>Rg (n为量程扩大倍数) | RA==<Rg (n为量程扩大倍数) |
二.例题精析
题型一:扩大电压量程
例1.如图所示,是有两个量程的电压表,当使用a、b两个端点时,量程为0~10V.当使用a、c两个端点时,量程为0~100V.已知电流表的内阻Rg为500Ω,满偏电流Ig为1mA,则R1和R2的阻值分别是( )
A.9.5×103Ω,9.0×104Ω B.9×104Ω,9.5×103Ω
C.8.5×103Ω,9.0×103Ω D.9.5×103Ω,9.0×103Ω
【解答】解:接a、b时,为串联的R1,则有:
R1Rg500=9500Ω=9.5×103Ω;
接a、c时,为串联的R1和R2,则有有:
R2Rg﹣R1500﹣9500=90000Ω=9.0×104Ω。
故A正确,BCD错误。
故选:A。
题型二:扩大电流量程与检测
例2.某同学要将一量程为250μA的微安表改装为量程为20mA的电流表。该同学测得微安表内阻
为1200Ω,经计算后将一阻值为R的电阻与该微安表连接,进行改装。然后利用一标准毫安表,根据图(a)所示电路对改装后的电表进行检测(虚线框内是改装后的电表)。
(1)根据图(a)和题给条件,将图(b)中的实物连线。
(2)当标准毫安表的示数为16.0mA时,微安表的指针位置如图(c)所示。由此可以推测出所改装的电表量程不是预期值,而是 C 。(填正确答案标号)
A.18mA
B.21mA
C.25mA
D.28mA
(3)产生上述问题的原因可能是 AC 。(填正确答案标号)
A.微安表内阻测量错误,实际内阻大于1200Ω
B.微安表内阻测量错误,实际内阻小于1200Ω
C.R值计算错误,接入的电阻偏小
D.R值计算错误,接入的电阻偏大
(4)要达到预期目的,无论测得的内阻值是否正确,都不必重新测量,只需要将阻值为R的电阻换为一个阻值为kR的电阻即可,其中k= 。
【解答】解:(1)微安表与分流电阻并联可以改装成电流表,根据图(a)所示电路图连接实物电路图,实物电路图如图所示:
(2)微安表量程为250μA,由图(c)所示表盘可知,其分度值为5μA,其示数为160μA,
电流表示数为16.0mA,电流表示数为微安表示数的100倍,
改装后电流表量程为:250×10﹣6×100=25×10﹣3A=25mA,故C正确;
故选:C;
(3)由(2)可知,改装后电流表量程偏大,则流过分流电阻的电流偏大,由并联电路特点可知,分流电阻阻值偏小,把微安表改装成电流表需要并联分流电阻,并联电阻阻值:R;
AB、如果微安内阻Rg测量值错误,并联分流电阻阻值R偏小,则微安内阻Rg测量值偏小,微安表内阻实际阻值大于测量值1200Ω,故A正确,B错误;
CD、如果R值计算错误,接入的电阻偏小会导致改装后电流表量程偏大,故C正确,D错误;
故选:AC;
(4)把微安表改装成电流表需要并联分流电阻,并联电阻阻值:R,
由(2)可知,流过分流电阻电流为流过微安表电流的99倍,则并联电阻:R,Rg=99R,
把微安表改装成20mA的电流表,并联电阻阻值:R并kR,
则:k;
故答案为:(1)实物电路图如图所示;(2)C;(3)AC;(4)。
题型三:同一表头改装成电流表与电压表
例3.某同学组装一个多用电表,可选用的器材有:微安表头(量程100μA,内阻900Ω);电阻箱R1(阻值范围0~999.9Ω);电阻箱R2(阻值范围0~99999.9Ω);导线若干。要求利用所给器材先组装一个量程为2.5mA的直流电流表,在此基础上再将它改装成量程为3V的直流电压表,组装好的多用电表有电流2.5mA和电压3V两挡。
(1)作为电压表使用时,红、黑表笔应该插入图中哪两个插孔中;
(2)电阻箱R1、R2的阻值分别为多少?
【解答】解:(1)微安表头改装成一个电压表需要串联一个大电阻,作为电压表使用时,红、黑表笔应该插入图中ac两个插孔中。
(2)微安表头改装成电流表需要并联一个小电阻,根据并联电路特点和欧姆定律得:
R1,
代入数据解得:
R1=37.5Ω,
电流表改装成一个电压表应串联一个大电阻,根据串联电路特点和欧姆定律得:
R2,
代入数据解得:
R2=1164Ω。
答:(1)作为电压表使用时,红、黑表笔应该插入图中ac两插孔中;
(2)电阻箱R1、R2的阻值分别为37.5Ω、1164Ω。
三.举一反三,巩固练习
- 如图所示为某实验小组设计的两个量程的电流表,已知表头G的满偏电流为Ig,定值电阻R1、R2的阻值均等于表头的内阻。当使用1和2两个端点时,电流表的量程为I1,当使用1和3两个端点时,电流表的量程为I2。下列说法正确的是( )
A.I1=2Ig
B.I2=3Ig
C.若仅使R1阻值变小,则I1和I2均变大
D.若仅使R2阻值变小,则I1和I2均变大
【解答】解:AB、设R1=R2=RG=R,根据电表改装原理得
I1=Ig
I2=Ig
联立可得:I1=3Ig,I2=1.5Ig,
故AB错误;
CD、由以上分析可知,若仅使R1阻值变小,则I1和I2均变大;若仅使R2阻值变小,则I1减小,I2变大,故C正确,D错误。
故选:C。
- 李伟同学在学习电表改装的原理以后,想找器材实践一下,于是他从学校实验室找来了一个小量程电流计G(表头),查阅说明书,知道了该电流表满偏电流为50μA,内阻为800Ω,他想把该电流计改装成0~1mA和0~10mA的双量程电流表,电路图如下图所示。下列说法正确的是( )
A.改装后开关接2时量程为0~1mA
B.改装后的电流表量程均随电阻R2的阻值增大而减小
C.改装后的电流表量程均随电阻R1的阻值增大而减小
D.改装后开关接2时电流表内阻大于开关接1时的内阻
【解答】解:A、接2时,分流电阻只有R1,分流电阻越小,改装后电流表的量程越大,所以接1时量程为I1=1mA,接2时量程为I2=10mA,故A错误;
B、接1时量程I1=Ig,若其他条件不变,当R2增大时,I1减小,接2时量量程I2=Ig,其他条件不变,当R2增大时,I2也增大,故B错误;
C、接1时量程I1=Ig,若其他条件不变,当R1增大时,I1减小,接2时量量程I2=Ig,其他条件不变,当R1增大时,I2也减小,故C正确;
D、开关接1时,新电流表的内阻Rg1,接2时新电流表的内阻Rg2,由于R1<Rg,所以Rg1>Rg2,故D错误。
故选:C。
- 用两个相同的小量程电流表,分别改装成了两个量程不同的大量程电流表A1、A2,若把A1、A2分别采用并联或串联的方式接入电路,如图所示,则闭合电键后,下列有关电表的示数和电表指针偏转角度的说法正确的是( )
A.图甲中的A1、A2的示数相同
B.图甲中的A1、A2的指针偏角相同
C.图乙中的A1、A2的示数和偏角都不同
D.图乙中的A1、A2的指针偏角相同
【解答】解:A、B图甲中的A1、A2并联,表头的电压相等,电流相等,指针偏转的角度相同,量程不同的电流表读数不同。故A错误,B正确。
C、D图乙中的A1、A2串联,A1、A2的示数相同。由于量程不同,内阻不同,电表两端的电压不同,流过表头的电流不同,指针偏转的角度不同。故CD错误。
故选:B。
- 某同学要将一量程为3V的电压表V1改装成量程为15V的电压表V2。
(1)先将V1直接接到内阻很小的电源两端,读数为2.0V;再将V1与阻值为3000Ω的电阻串联后,接到该电源两端,读数为0.8V,则V1的内阻为 2000 Ω。
(2)要改装成量程为15V的电压表V2,需要将V1表与合适的电阻R 串联 (选填“串联”、“并联”)
(3)将改装后的电压表V2与一标准电压表校对,完成下面的实物连接。
(4)在闭合开关之前,滑动变阻器的滑片P置于最 左 端(选填“左”、“右”)。
(5)闭合开关,移动滑片P,标准表示数为10.5V时,V1表示数为2.5V。要达到预期目的,只需要将阻值为R的电阻换为一个阻值为kR的电阻即可,其中k= 1.25 (保留三位有效数字)。
【解答】解:(1)先将V1直接接到内阻很小的电源两端,读数为2.0V,则电源电压为2V,再将V1与阻值为3000Ω的电阻串联后,接到该电源两端,读数为0.8V,根据串联电路电压规律可知,代入数据解得:RV=2000Ω;
(2)根据电压表改装原理可知应将V1表与合适的电阻串联;
(3)校准电压表时滑动变阻器应选用分压式接法,连接实物图如图:
(4)在闭合开关之前,滑动变阻器的滑片P置于最左端,起保护电路作用;
(5)标准表示数为10.5V时,V1表示数为2.5V,根据闭合电路欧姆定律有:I,则R,代入数据解得:R=6400Ω;
要达到预期即U'V1=3V,此时I',U'=15V
则kR
联立代入数据解得:k=1.25
故答案为:(1)2000;(2)串联;(3)见解析;(4)左;(5)1.25
- 某同学改装和校准双量程电流表的电路图如图1所示,图中虚线框内是电流表的改装电路。
(1)电路改造
已知μA表的量程为200μA、内阻为500Ω,现要改装成量程为1mA和10mA的双量程电流表,设计电路如图1所示。定值电阻R1=500Ω,R2和R3的值待定,S为单刀双掷开关,A、B为接线柱。
①将开关S置于“2”挡时,量程为 1 mA;
②定值电阻的阻值R2= 225 Ω,R3= 25 Ω;
(2)刻度盘改造
利用改装的电流表进行某次测量时,S置于“1”挡,表头指示如图2所示,则所测量电流的值为 7.8 mA;
(3)电路校准
S置于“1”挡时,现用一标准电流表A对改装电流表进行校准。校准时,在闭合开关S1前,滑动变阻器的滑片P应靠近 M (填“M”或“N”)端。标准电流表A(有1.5mA、15mA与150mA三个量程)应选用的量程为 15 mA。
【解答】解:(1)①因为电流计并联电阻越小量程越大,即将开关S置于“2”挡时,量程为小量程,即为1mA;
②由题知,S接1时:
S接2时:
联立解得:R2=225Ω,R3=25Ω;
(2)因为S置于“1”挡时,电流表量程为10mA,即扩大了50倍,所以表头指示如图2所示,则所测量电流的值为:I=156×50μA=7800μA=7.8mA;
(3)为使电路安全,应该使虚线部分分的电压越小越好,即在闭合开关S1前,滑动变阻器的滑片P应靠近M端。
因为S置于“1”挡时,量程为10mA,所以标准电流表A应选用的量程为15mA。
故答案为:(1)①1、②225、25;(2)7.8;(3)M、15
- 将满偏电流Ig=600µA、内阻未知的电流表G改装成电压表。
(1)利用图示的电路测量电流表G的内阻(电动势E=3V):先闭合S1,调节R,使电流表指针偏转到满刻度;再闭合S2,保持R不变,调节R',使电流表指针偏转到满刻度的,读出此时R'的阻值为100Ω,则电流表内阻的测量值Rg= 50 Ω。
(2)将该表改装为量程3V的电压表,需 串联 (选填“串联”或“并联”)阻值为R0= 4950 Ω的电阻。
(3)将改装好的电压表用来测2.5V的电压,测量值 小于 2.5V(选填“大于”“等于”或“小于”)
【解答】解:(1)S2闭合,R和R′并联电压相等,各支路电流之和等于总电流.并联电路两端电压相等,有:IgRg=(1)IgR′
解得:RgR′100Ω=50Ω
(2)把电流表改装成电压表需要串联一个分压电阻,串联电阻阻值:RRg50Ω=4950Ω
(3)改装后的电压表,由于内阻为5000Ω,不是理想的无穷大,接入2.5V的电源后,由于电压表的分流,导致路端电压小于电动势。
故答案为:(1)50;(2)串联、4950;(5)小于
- 为将一只毫安表A(量程3mA,内阻约几十欧姆)改装成量程为1.5V的电压表,实验室提供了下列器材:电源E(电动势约6V,内阻不计);滑动变阻器R1(0~50Ω);滑动变阻器R2(0~5kΩ);电阻箱R(0~999.9Ω);开关两个、导线若干。
某同学先按图示电路连接线路,测量表A的内阻。他的操作步骤如下:
a.将滑动变阻器的阻值调到最大,闭合S1后调节变阻器的阻值,使表A的指针满偏;
b.闭合S2,保持变阻器的阻值不变,调节电阻箱R的阻值,使表A的指针偏转到量程的位置;
c.记下R的阻值为30.0Ω.
(1)上述实验中,滑动变阻器应选用 R2 (选填“R1”或“R2”);
(2)表A的内阻测量值RA= 30 Ω.此测量值 小于 (选填“大于”、“等于”或“小于)表A内阻的真实值。
(3)若取表A内阻的测量值RA进行计算,为达成改装的目的,可将表A与电阻箱R 串联 选填“串联”或“并联”),且将电阻箱R的阻值调到 470 Ω.
【解答】解:(1)豪安表A的量程3mA,则电路中的最大电流为3mA,电路的最小电阻为
RΩ=2000Ω
故滑动变阻器应选用R2;
(2)实验中用半偏法测电表的内阻,所以R的阻值即为电表的测量值,则表A的内阻测量值:RA=30Ω
由于闭合S2,电阻箱R并入电路,电路的总电阻变小,干路电流变大,而流过毫安表的电流为满偏的一半,所以流过电阻箱R的电流大于满偏的一半,根据并联电路的特点,可知电阻箱R的阻值小于毫安表的内阻,即测量值小于表A内阻的真实值;
(3)应把毫安表与电阻箱串联,改装成电压表,量程为1.5V,则有U=Ig (RA+R),则将电阻箱R的阻值调到,R=470Ω
故答案为:(1)R2;(2)30,小于;(3)串联,470
新高考物理一轮复习刷题练习第66讲 电表的改装(含解析): 这是一份新高考物理一轮复习刷题练习第66讲 电表的改装(含解析),共14页。试卷主要包含了电流表、电压表的改装等内容,欢迎下载使用。
高考物理模型全归纳 第67讲 欧姆表的原理与多用电表的使用: 这是一份高考物理模型全归纳 第67讲 欧姆表的原理与多用电表的使用,文件包含第67讲欧姆表的原理与多用电表的使用解析版docx、第67讲欧姆表的原理与多用电表的使用原卷版docx等2份试卷配套教学资源,其中试卷共44页, 欢迎下载使用。
高考物理模型全归纳 第26讲 双星、多星模型: 这是一份高考物理模型全归纳 第26讲 双星、多星模型,文件包含第26讲双星多星模型解析版docx、第26讲双星多星模型原卷版docx等2份试卷配套教学资源,其中试卷共28页, 欢迎下载使用。

