高中生物高考专练05 生物技术实践考点分类 题-2020年高考生物总复习考点必杀800题(原卷版)
展开专练05 生物技术实践考点分类50题
一、微生物的培养与应用
1.(2020·全国高三月考)某学者利用“影印培养法”研究大肠杆菌抗链霉素性状产生的原因,先将原始菌种接种在1号培养基上,培养出菌落后,将灭菌绒布在1号上印模,绒布沾上菌落并进行转印,使绒布上的菌落按照原位接种到2号和3号培养基上。待3号上长出菌落后,在2号上找到对应的菌落,然后接种到不含链霉素的4号培养液中,培养后再接种到5号培养基上,并重复以上步骤。实验过程如右图所示。下列相关叙述正确的是( )
A.大肠杆菌抗链霉素的性状是由链霉素的选择作用引起的
B.1号和5号采用平板划线法将菌种接种在相应选择培养基上
C.4号与8号培养液中,大肠杆菌抗链霉素菌株的比例逐渐增大
D.该实验缺乏对照实验,无法确定抗链霉素性状属于可遗传的变异
2.(2020·浙江省高三月考)下列关于划线分离法和涂布分离法叙述正确的是( )
A.两种方法均可以获得单菌落且以培养皿中有20个以内的单菌落最为合适
B.两种方法中都用到玻璃刮刀
C.筛选某种微生物最简便的方法是划线分离法
D.划线分离法可用于消除污染杂菌,涂布分离法不可以
3.(2020·山东省高三月考)某些土壤细菌可将尿素分解成CO2和NH3,供植物吸收和利用。下列关于土壤中分解尿素的细菌分离和计数的相关叙述,正确的是( )
A.分解尿素的细菌是以尿素的分解产物CO2作为碳源的
B.倒平板时应将打开的培养皿盖放到一边,以免培养基溅到皿盖上
C.培养基中KH2PO4等的作用之一是作为缓冲剂保持pH稳定
D.若实验组菌落平均数为37个/平板,空白对照平板上有3个菌落,则本组菌落数的平 均值为34个/平板
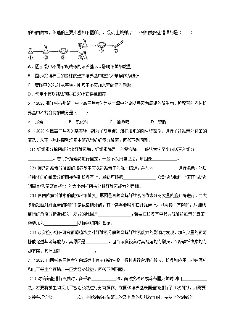
4.(2020·天津高三月考)苯酚是工业生产排放的有毒污染物质,自然界中存在着降解苯酚的微生物。某工厂产生的废水中含有苯酚,为了降解废水中的苯酚,研究人员从土壤中筛选获得只能利用苯酚的细菌菌株,筛选的主要步骤如下图所示,①为土壤样品。下列相关叙述错误的是( )
A.图示②中不同浓度碳源的培养基不会影响细菌的数量
B.图示②培养目的菌株的选择培养基中应加入苯酚作为碳源
C.若图中④为对照实验,则其中不应加入苯酚作为碳源
D.使用平板划线法可以在⑥上获得单菌落
5.(2020·浙江省杭州第二中学高三月考)为从土壤中分离以尿素为氮源的微生物,所配置的固体培养基中不能含有的成分是( )
A.尿素 B.氯化钠 C.葡萄糖 D.琼脂
6.(2020·全国高三月考)某实验小组为了研制促进烟杆堆肥的微生物菌剂,进行了纤维素分解菌的筛选,从不同原料腐熟堆肥中筛选出纤维素分解菌。回答下列问题:
(l)纤维素分解菌能分泌纤维素酶,纤维素酶是一种复合酶,一般认为它至少包括三种组分____________。若将纤维素酶进行固定,一般不采用包埋法,原因是____________。
(2)筛选纤维素分解菌的培养基中应以纤维素作为唯一碳源,并加入____________进行染色,然后将纯化的纤维素分解菌接种到培养基上,最终可根据________________(填“透明圈”、“菌落”或“透明圈直径/菌落直径”)的大小判断菌株分解纤维素能力的强弱。
(3)真菌降解纤维素的能力较细菌强,原因是真菌降解纤维素可依靠分泌大量的胞外酶进行,而大多数细菌对纤维素的降解不是依靠胞外酶,有些甚至要吸附在纤维素上才能缓慢将其降解,从细胞结构的角度分析造成这一差异的原因是________________。若要在培养基中筛选降解纤维素的真菌,需要加入________________以抑制细菌的繁殖。
(4)该实验小组在研究葡萄糖浓度对纤维素分解菌降解纤维素能力的影响时发现,加入少量的葡萄糖能促进其降解能力,其原因是___________,但当浓度较高时其繁殖能力增强,而降解纤维素能力却下降,其原因是________________。
7.(2020·山西省高三月考)自然界里有多种微生物,将其进行合理的筛选、培养和应用,能给医药和化工等生产领域带来巨大经济效益。回答下列问题。
(1)对培养基进行灭菌时,多采取____________法,而对接种环或涂布器灭菌时则用____________法,若要将微生物采用平板划线法进行分离操作,在固体培养基表面连续进行了5次划线,则需要对接种环灼烧____________次。平板划线在做第二次及其后的划线操作时,要从上次划线的____________开始划线,最后一次划的线不能与第一次划的线____________。
(2)将接种后的固体培养基和一个未接种的固体培养基放入恒温箱中____________培养,以减少培养基中的水分挥发。其中,培养未接种的固体培养基是为了____________。长期保存菌种时,应将培养的菌液与____________充分混匀后,放在-20℃的冷冻箱中保存。
(3)甲、乙两组同学用稀释涂布平板法测定某种微生物的数量,在同一稀释倍数下每隔一段时间记录数据(统计时间内微生物总数小于环境容纳量),得到以下结果:
培养时间(小时)
24
48
72
96
甲组菌落均值(个)
18
25
36
32
乙组菌落均值(个)
20
28
38
32
计数时最好取培养____________小时记录的菌落数作为实验结果,一方面是由于培养时间较短,会遗漏菌落数目,另一方面是由于____________。
8.(2020·重庆高三月考)某生物兴趣小组参加当地盛产苹果的乡镇生产苹果酒、苹果醋的调研项目。下面是他们调查之后发现的一系列问题,请回答:
(1)生产苹果醋的菌种是_____,提供碳源的物质主要是_____。
(2)制备高产果酒的酵母菌菌株:
①为测定土壤中酵母菌的数量,一般先将其稀释,用_____法接种上述所得酵母菌稀释液。
②在_____的发酵液中,酵母菌能大量生长繁殖,而绝大多数其他微生物都因无法适应这一环境而受到抑制。
(3)生产苹果酒、苹果醋:
①小组同学在制作果酒的发酵阶段,发酵瓶的瓶盖应_____。
A.一直打开 B.打开并盖上一层纱布 C.定时拧松 D.始终拧紧
②苹果醋生产可在苹果酒生产基础上改变发酵条件进行,其发酵温度应________(填“低于”或“高于”)苹果酒的生产。
(4)经测定酵母菌和醋酸杆菌消耗的碳源中,98%生成了酒精、醋酸及其他发酵产物,其余 2%用 于_____。
9.(2020·重庆一中高三月考)为了调查自来水的质量情况,某研究小组对自来水水样中的细菌含量进行了测定,请回答下列问题:
(1)用锥形瓶取水样前,可采用____法对锥形瓶灭菌。制备固体培养基的步骤是:计算、称量、溶化、灭菌、___ 。
(2)自来水水样需用____进行梯度稀释后再涂布平板,培养结果如图所示,推测该同学可能的操作失误是____。能据菌落数推测样品中的活菌数的原因是____。
(3)测定自来水中细菌的含量除采用上述方法外,还可以用____法对菌落数进行测定。为鉴别水样中大肠杆菌,培养基中还应加入的物质是____。
(4)经基因工程改造后的大肠杆菌可以生产出耐受性较好的碱性蛋白酶,目前可以采用固定化酶技术多次重复使用酶以降低成本。一般来说,酶更适合采用____法固定化。
10.(2020·河北省高三月考)肠出血性大肠杆菌是能导致人体患病的为数不多的几种大肠杆菌中的一种,人体感染该种大肠杆菌后的主要症状是出血性腹泻,感染严重者可出现溶血性尿毒综合征( HUS),危及生命。该大肠杆菌在血平板(培养基中添加适量血液)上生长时,可破坏菌落周围的红细胞,使其褪色,从而形成透明圈。下图为从被肠出血性大肠杆菌污染的食物中分离和提纯该大肠杆菌的操作流程示意图。请回答下列相关问题:
(1)肉汤培养基可为培养的微生物提供的营养成分包括____。
(2)以上操作中在血平板上的接种方法是________;第一次接种操作前和整个接种操作结束后均需要对接种工具进行灼烧灭菌,其目的分别是 ___和____。
(3)为了进一步研究该大肠杆菌的抗原性,常利用 ___法分离其蛋白质,若甲蛋白质比乙蛋白质后洗脱出来,则相对分子质量较大的是____。在装填凝胶柱时,不得有气泡产生,是因为________________
二、酶的研究与应用
11.(2020·浙江省高三月考)a-淀粉酶宜采用吸附法进行固定化,下列关于a-淀粉酶固定化实验叙述错误的是( )
A.淀粉酶柱制作好需要用10倍体积的蒸馏水进行洗涤,目的是洗去没有吸附的a-淀粉酶
B.亲和层析洗脱液加入碘_碘化钾溶液后呈红色,表明产物有糊精
C.淀粉通过反应柱的流速过慢会导致产物变成麦芽糖
D.酶柱使用完后用10倍体积的蒸馏水洗涤反应柱以除去剩余的反应物和产物,放入冰箱中保存
12.(2020·江苏省高三月考)下列有关生物技术应用的叙述,错误的是( )
A.加酶洗衣粉中,用固定化酶技术,可提高酶的利用率
B.果酒制作实验中,用人工培养的菌种,可提升果酒品质
C.探究酵母菌种群数量变化的实验中,用台盼蓝溶液染色,可提高计数的准确性
D.DNA粗提取与鉴定实验中,加冰酒精后用玻璃棒轻缓搅拌,可利于DNA析出
13.(2020·浙江省杭州第二中学高三月考)下列关于酶应用的叙述,错误的是( )
A.固定化酶的主要目的是实现酶的重复利用
B.温度、pH和重金属离子都可能影响固定化酶活性
C.生产上常用枯草杆菌生产果胶酶,其所需的培养基应为中性偏碱
D.若尿液中葡萄糖含量多,则尿糖试纸检测显示棕或深棕色
14.(2020·浙江省高考真题)下列关于淀粉酶的叙述,错误的是
A.植物、动物和微生物能产生淀粉酶
B.固相淀粉酶比水溶液中的淀粉酶稳定性更高
C.枯草杆菌淀粉酶的最适温度比唾液淀粉酶的高
D.淀粉被淀粉酶水解形成的糊精遇碘-碘化钾溶液不显色
15.(2020·福建省高三期末)下列关于酶的叙述,错误的是
A.酶制剂应在低温下保存,最好在最适温度下使用
B.动物细胞的溶酶体中有溶菌酶,能溶解细菌的细胞壁
C.果胶酶可以分解植物细胞壁中的果胶,从而提高果汁产量
D.加酶洗衣粉中的酶不是直接来自生物体,而是经过酶工程改造后的产品
16.(2019·浙江省高三月考)下列关于“果汁中的果胶和果胶酶”实验的叙述,正确的是
A.果胶是一种能使植物细胞粘合在一起的蛋白质
B.加热后果汁澄清度增大的原因是果胶在高温下水解
C.果胶酶在果汁制作中的作用效果可用乙醇进行检验
D.果胶的彻底水解产物是半乳糖醛酸和半乳糖醛酸甲酯
17.(2019·江苏省高三期中)下列关于固定化酵母细胞的叙述,正确的是
A.干酵母用蒸馏水活化之后,酵母中的有机物总量增加
B.海藻酸钠溶液完全溶化后冷却至室温加入活化的酵母细胞
C.包埋材料海藻酸钠与被包埋酵母细胞之间通过共价键结合
D.固定化细胞通常用于生产能分泌到细胞外的产物
18.(2020·江苏省高三月考)下列有关现代生物技术的叙述中,正确的是( )
A.酶制剂是含有酶的制品,可以分为液体和固体两大类
B.果酒、果醋和腐乳制作中利用的微生物,结构上主要差别在于有无核糖体
C.用稀释涂布平板法统计的菌落数往往比活菌实际数目高
D.运用固定化酶和固定化细胞进行生产时,都需要为其提供营养物质
19.(2020·辽宁省高三月考)苹果酒风味清爽,且具有保健养生的功效。用新鲜苹果榨取果汁并制作果酒的简要流程如下:
(1)过程②分离酵母菌应采用________(选择/鉴别)培养基,配制好的培养基灭菌方法为________。扩大培养的目的是__________________________________。
(2)过程③获得固定化酵母细胞常采用________法,选择此方法的原因是_______________。如果反应物是大分子,应采用________技术。
(3)工业生产中,制备固定化酵母细胞的实验步骤是:酵母细胞的活化→配制CaCl2溶液→配制海藻酸钠溶液→海藻酸钠溶液与酵母细胞混合→固定化酵母细胞。
Ⅰ:影响实验成败的关键步骤是_______________________________________。
Ⅱ:该实验中CaCl2溶液的作用是_____________________________________。
20.(2020·安徽省六安一中高三月考)某工厂欲利用固定化酵母细胞生产果酒。请回答下列问题:
(1)若培养液中的营养物质是葡萄糖,写出利用酵母细胞生产果酒的反应式:__________________________。在果酒生产过程中,发酵装置中发酵液不能装满,需留大约1/3空间,原因是________________________________________________________________。
(2)检测果酒中酒精的试剂是_________________________,若果酒制作成功后敞口放置一段时间,发现果酒变酸,原因是____________________________________________。
(3)欲将酵母细胞进行分离纯化,方法有________________________,其中能够用于计数的方法是________________,为保证计数结果准确,一般选择菌落数在__________的平板进行,该方法统计的菌落数往往比活菌的实际数目______________。
三、生物技术在食品加工中的应用
21.(2020·浙江省高三月考)下列实验操作正确的是 ( )
A.在 LB 固体培养基中加入尿素用以分离产脲酶的微生物
B.接种环蘸取菌种在固体培养基上进行分离可用于计数
C.制作葡萄酒时将葡萄汁装满发酵瓶以保证无氧的发酵环境
D.制作泡菜时坛口用水封好,可防止外界空气进入
22.(2020·江苏省高三开学考试)下列叙述中,错误的是( )
A.腐乳制作过程中加入的香辛料也有杀菌作用
B.固定化酶的优势在于能催化一系列的酶促反应
C.醋酸菌在氧气、糖充足条件下可将葡萄汁中的糖分解成醋酸
D.采用不同浓度的NaCl溶液反复溶解与析出DNA的方法可去除蛋白质等杂质
23.(2020·杭州市长河高级中学高三月考)关于果酒、果醋及泡菜制作的叙述中,正确的是( )
A.测定泡菜汁中的亚硝酸盐含量时,若测得光密度值偏小,应增大光波长
B.制作苹果酒时,应在苹果切块后进行再清洗
C.培养醋杆菌的培养基中,甘露醇的主要功能是调节渗透压
D.制作果醋时,通入空气用的直角玻璃管内需塞脱脂棉球
24.(2020·天津高三月考)下列有关果酒果醋制作的说法中正确的是( )
A.在接种酵母菌的新鲜葡萄汁中始终通入无菌空气制作果酒
B.发酵过程中所有材料都需要进行严格的灭菌处理,以免杂菌污染
C.将果酒流经发酵瓶制成果醋,则发酵瓶中 CO2 的产生量是几乎为零
D.在用果汁制果酒的过程中,发酵瓶溶液中 pH 的变化是先减小后增大
25.(2020·嘉祥县第一中学高三月考)图甲为利用酵母菌酿制葡萄酒的实验装置,在其他条件相同且适宜的情況下,测得一段时间内装置中相关物质含量的变化如曲线乙所示,下列关于传统发酵技术的叙述不正确的是( )
A.图乙中曲线①、②可分别表示装置甲中O2浓度、酒精浓度的变化
B.用装置甲进行果醋发酵时,需同时打开阀a、b
C.果酒、果醋和腐乳制作所需的适宜温度均为30℃
D.果酒、果醋和腐乳制作所用的菌种不全是原核生物
26.(2020·天津市宁河区芦台第一中学高三月考)下列有关果酒、果醋和腐乳制作的叙述正确的是( )
A.腐乳制作所需要的适宜温度最高
B.制作果酒时长期通氧可提高酒精产量
C.使用的主要菌种分别是酵母菌、醋酸菌、乳酸菌
D.使用的菌种都具有核糖体、DNA和RNA
27.(2020·江苏省海安高级中学高二月考)家庭制作泡菜并无刻意的灭菌环节,在发酵过程中,乳酸菌产生的乳酸可以抑制其它微生物的生长。当环境中的乳酸积累到一定浓度时,又会抑制乳酸菌自身的增殖。下面对这些现象的描述不正确的是
A.在发酵的初期,种内关系主要表现为互助
B.进入乳酸菌增长的后期,由于代谢废物的积累,种内斗争趋于激烈
C.密闭的发酵环境使乳酸菌在发酵初期种间斗争中占据优势
D.在达到最大环境容纳量(K值)时,泡菜坛内各种生物的抵抗力稳定性维持在较高的水平
28.(2020·江苏省高三期末)腐乳是我国古代劳动人民创造出的一种经过微生物发酵的大豆食品。下图是腐乳制作的流程。下列叙述中,错误的是( )
A.毛霉来自空气中的毛霉孢子
B.加入盐和卤汤的顺序不能颠倒
C.密封不严会导致杂菌感染而腐败变质
D.高温环境下腐乳制作的时间可大大缩短
29.(2020·北京高三期末)我们生活离不开微生物。醋酸杆菌可酿醋,毛霉可制作腐乳,酵母菌可酿酒。下列有关三种微生物的叙述中正确的是
A.三者都可进行有氧呼吸和无氧呼吸并产生乳酸
B.三者都能发生基因突变、基因重组和染色体变异
C.三者合成蛋白质时,mRNA都经核孔进入细胞质
D.三者在发酵过程中所需的最适温度有一定差异
30.(2020·北京高三期末)下列实验程序不正确的是
A.蔬菜加工+泡菜盐水→加调料、装坛无氧发酵泡菜
B.挑选葡萄、冲洗、榨汁→有氧发酵果醋→无氧发酵 果酒
C.动物组织胰蛋白酶制备细胞悬液→原代培养→传代培养
D.离体细胞消毒、接种→脱分化愈伤组织→再分化→试管苗
31.(2019·浙江省高三月考)下列关于“泡菜腌制和亚硝酸盐含量测定”实验的叙述,错误的是
A.加入硫酸锌的目的是析出泡菜汁中的蛋白质
B.样品和标准溶液的OD值测定条件必须相同
C.若将比色杯光程从1cm调整到2cm,则OD值变小
D.泡菜罐水封是为了形成无氧环境,有利于微生物发酵
32.(2020·陕西省高三月考)葡萄除了含有丰富的葡萄糖、果糖、麦芽糖外,还含有果胶、酒石酸、多种维生素和21种花青素。但葡萄不耐储藏,因此除了鲜食,许多家庭都有自制葡萄酒的习惯。请回答下列相关问题:
(1)下面是两个利用葡萄汁发酵酿制葡萄酒的简易装置:
①为了更好进行果酒发酵,必须控制好发酵条件。一方面在装入葡萄汁的发酵瓶中要留出大约_______的空间;另一方面要控制发酵温度在____________和10~12d的发酵时间。
②若用该发酵瓶中得到葡萄酒制作葡萄醋,一是需要接入____________菌种;二是需要不间断的对发酵瓶通入________________________。
(2)①与甲装置相比,乙装置的优点有:避免发酵瓶中气压过高,____________。某同学想用实验探究A、B两个品种的葡萄上野生酵母菌含量的多少,当他将等浓度等量的两种葡萄汁用____________接种于平板上并培养一段时间后,该同学观察到了多种不同的菌落,区别不同菌落的特征有____________(至少答出2点)。
②有人为了增加含糖量在酿制葡萄酒前向发酵瓶中添加了大量的白糖,结果酿出的葡萄酒中几乎检测不到酒精,其失败最可能的原因是____________。
(3)工业生产上为了使优良酵母细胞多次利用,可用固定化酵母细胞进行葡萄酒发酵。固定化酵母细胞常用的包埋剂是____________。不用固定化相关酶进行酒精发酵的主要原因是____________。
33.(2020·湖南省长郡中学高三月考)研究发现沙棘提取物具有抑菌和降解亚硝酸盐的效果。沙棘提取物制备过程如下:沙棘果(叶)→粉碎→加有机溶剂→搅拌→收集滤液→浓缩→加溶剂→萃取→过滤→浓缩→成品。回答下列问题。
(1)提取沙棘果(叶)的有效成分时,对沙棘果(叶)进行粉碎处理的目的是____。粉碎后添加的有机溶剂不宜选用__________(填“甲醇”或“乙醇”),原因是____。为了提升萃取效率需要加热,采用水浴加热而不是直接明火加热,原因是____。
(2)研究者利用滤纸片法初步测定提取物的抑菌效果,将灭菌后的滤纸片分别放入准备好的提取物溶液及________(对照)中浸泡后,取出滤纸片并将其贴在涂布好菌液的平板上,培养一定时间后,通过比较____判断抑菌效果。
(3)若要验证沙棘提取物的浓度与降解亚硝酸盐的效果有关,请写出简要实验思路________________。
34.回答与果胶和果胶酶有关的问题:
(1)在果汁中加入___________,如果能观察到絮状物现象,这说明果汁中仍有果胶。如果絮状物的形成速度越快和数量越多,则可反映______________________。
(2)腐烂柑橘经处理可得到能分泌果胶酶的某微生物培养液,将其稀释涂布到含有___________的选择培养基上培养。培养一段时间后,在某些菌落的周围可观察到透明的水解圈,从中挑选出若干个_________比值小的菌落,即可筛选获得酶活性较高的菌株。
(3)将获得菌株进行液体培养后,通过__________获得的培养基上清液即是粗酶液。将一定量的粗提果胶酶与适量果胶溶液混合,一定时间后测定吸光值来测定其酶活性,进行吸光值测定时,需将_______与等量果胶溶液混合,作为实验的对照。
(4)果胶酶在食品工业中常通过固定化技术进行应用,其主要优点有____________和可连续处理等。在建立和优化固定化酶反应器连续生产工艺研究中,通常要分析汁液中各种成分的浓度和所用酶的活性,然后主要优化各固定化酶反应器中的________________________ (答出2 点即可)、固定化酶的量和酶反应时间等因素。
35.(2020·四川省绵阳南山中学高三月考)桃子味道酸甜,维生素C含量丰富,以桃果实为原料,制成的果汁及经发酵制成的果酒维生素C含量较高。请回答下列问题:
(1)制作果汁时常加入果胶酶,因为果胶酶能将果胶分解成可溶性的____________,从而提高果汁的出汁率和澄清度。由于溶液中的酶很难回收,为了降低成本,使果胶酶能被再次利用,一般采用物理吸附法或_____________将其固定,固定化酶一般不采用包埋法,原因是_________________________。
(2)分离产果胶酶的微生物时,可从富含有机质的土壤中取样,将土壤滤液加入含有果胶的液体培养基中进行选择培养,选择培养的目的是_________________________。通过酶解,法和吸水涨破法制得果胶酶粗提取液,为进一步纯化分离果胶酶,可将样品加入_______中进行洗脱、收集,最先洗脱出来的是样品中分子量___________(填“较大”或“较小”)的蛋白质分子。
(3)判断纯化的果胶酶是否达到要求,需要进行蛋白质纯度的鉴定。在鉴定的方法中,使用最多的是______________。
36.(2020·黑龙江省哈尔滨三中高三期末)为研究果胶酶对室温下贮藏葡萄品质的影响,科研人员以某品种的葡萄为实验材料,进行了相关实验,分析并回答下列问题:
(1)植物细胞壁的主要成分是______________。果胶酶能_______________,从而破坏果皮细胞的完整性,导致葡萄的各项指标出现一系列变化。但果胶酶对纤维素不起作用,说明酶具有__________性。
(2)利用葡萄作为原料,在酵母菌的作用下可以拿来酿制葡萄酒,产酒阶段相关反应式为_____________。检测酒精可以使用________________试剂,其颜色由橙色变为灰绿色。
(3)研究人员用1g/L和2g/L的果胶酶溶液分别喷洒到两组葡萄上,对照组用等量蒸馏水喷洒。将处理好的葡萄晾千,在室温下保存。定期测定葡萄果皮中果胶酶的活性和花色苷的浓度,结果分别见图甲和图乙。
①正常情况下,葡萄果皮细胞中含有果胶酶。据图甲可知,实验组果胶酶的活性_______________________________________________。
②据图甲可知,但随着储藏时间延长,各组果胶酶的活性___________,推测可能与储藏环境中________________改变有关。
③花色苷迅速积累,可导致葡萄果实由绿色变为红色。因此,花色苷含量是评判葡萄成熟和果实品质的重要指标。据图乙可知,喷洒外源果胶酶浓度为________________g/L时,促进葡萄成熟和品质提高效果较显著,且在储藏时间为________________天范围内时葡萄品质最好。
37.(2020·白城市第四中学高三月考)植物芳香油被誉为“液体黄金”,是世界香料工业不可取代的原料,提高其提取效率有很高的经济效益。请回答下列问题:
(1)植物芳香油的提取方法有蒸馏、压榨和_____等。提取玫瑰精油时要求不含有任何添加剂或化学原料,其提取方法主要是_______,原理是______________________________。
(2)在进行蒸馏时,冷凝管的进水口比出水口______ (填高或低)。 提取时玫瑰花瓣与清水的质量比一般为__________,经上述方法提取后可收集到乳白色的乳浊液,应向乳浊液加入_______使其分层。分离出油层后,一般可加人一些________,以吸收油层中的水分。
(3)获取橘皮精油时,若直接压榨新鲜橘皮,出油率较低。为提高出油率可采取的措施是_____________________。提取的橘皮精油需要在黑暗条件下保存,理由是___________________。
38.人类利用微生物发酵制作果酒、果醋的历史,源远流长。如图是某同学设计的制作果酒与果醋的发酵装置,据图回答下列问题:
(1)指出该设计装置中两处明显的缺陷:__________、_____________。
(2)选择新鲜的葡萄,榨汁前先将葡萄冲洗,然后除去枝梗,而不要颠倒,请简述理由:________________。酒精发酵时一般将温度控制在18~25℃,而醋酸发酵时,要将温度严格控制在__________。
(3)针对酵母菌与醋酸菌而言,_________(核糖体/内质网/中心体/)是酵母菌独有的具膜细胞器。
(4)下面是分离优良酵母的培养基配方:酵母膏1%,蛋白胨2%,葡萄糖2%,琼脂2%,另外100mg/L氯霉素(抑制其他杂菌)。该培养基从功能上讲,属于__________培养基。如果某种细菌能在该培养基上生长,说明该细菌的体内具有____________基因。为了进一步纯化优良酵母可采用平板划线法与_______________法。
39.(2020·河南省高三月考)下图所示为茉莉花油的提取过程,请据图并结合所学知识回答下列问题:
(1)茉莉花油不仅挥发性强,而且易______________________,因此常采用______________法提取。
(2)由于担心使用水中蒸馏法会产生_______________________的问题,因此从橘皮中提取橘皮精油通常使用________法。
(3)因为只是对茉莉花油进行粗提取,所以茉莉花瓣与清水的质量比为_______。
(4)图中A表示___________过程,经该过程得到的油水混合物加入NaCl并放置一段时间后,茉莉花油将分布于液体的________层,原因是________________________________________________________________________________________________。
(5)图中B是_____,加入此剂的作用是________________________________。
40.(2020·全国高三月考)从古至今人们广泛利用微生物发酵进行食品加工如酿酒、制醋、制作酸奶和泡菜等,请回答下列相关问题。
(1)传统发酵技术经常采用野生菌种,但现代发酵工业常采用纯化的优良菌种,这样可以___________。
(2)酿酒时,温度应该控制在___________,接种完成后要先向发酵罐中通入一段时间的无菌空气,目的是______________________。酿好的酒未密封保存好容易变酸,原因是______________________(写出反应式)。
(3)制作泡菜时宜选用新鲜的蔬菜或其他原料,原因是______________________;一般含有抗生素的牛奶不能发酵成酸奶,原因是___________。
41.(2020·新疆维吾尔自治区乌市一中高三月考)柠檬油是柠檬的精华,其色黄中带绿。可作食品添加剂,给食品调香调味;作芳香剂,清除轿车、高档衣物、房间居室等的异味;作按摩油,提神醒脑。下图是柠檬油的提取过程,请根据实验流程图回答下列问题:
(1)图中提取柠檬油的方法为_______,柠檬油的提取_______(能/不能)用水中蒸馏法,原因是_________。
(2)图中的A是__________,目的是破坏细胞结构,分解果胶,防止压榨时果皮滑脱,提高出油率;B过程一般加入相当于柠檬果皮质量0.25%的小苏打和5%的硫酸钠,其目的是使柠檬油__________。
(3)实验过程中用到两次过滤:第一次用__________过滤,第二次用__________过滤。
42.(2020·福建省高三月考)漆树种子中的油脂(不溶于水,易溶于脂溶性溶剂)可开发为食用油或转化为生物柴油。目前常用溶剂法萃取漆树种子油脂,其过程为:漆树种子→粉碎→加溶剂→水浴加热→溶剂不断回流提取→蒸发溶剂→收集油脂。回答下列问题:
(1)为了观察漆树种子中的油脂通常可用 ________ 进行染色,染色结果是 _________ 。
(2)对漆树种子油脂进行萃取时,为不影响油脂品质和提取效果,应使用 _________(填“自然晾干”“高温烘干”或“新鲜”)的漆树种子。粉碎漆树种子的目的是 ___________。
(3)利用不同溶剂进行萃取时,对油脂的萃取得率和某些重要理化性质的影响不同,实验结果如表。
丙酮
石油醚
乙醛
正已烷
混合溶剂
萃取得率
23.72%
26.35%
25.30%
26.17%
28.73%
酸值
8.26
7.96
8.12
7.98
8.31
过氧化值
9.82
5.73
5.83
6.13
7.53
(注:酸值高,说明油脂品质差;过氧化物是油脂变质过程中的中间产物,其含量常用过氧化值来表示。)
实验结果表明, ___________作为萃取溶剂较为合理,理由是 ___________________。
(4)萃取过程中,影响萃取的因素除漆树种子和溶剂外,还有____________(写出两点即可)。萃取液的浓缩可直接使用 ___________装置。萃取过程应该避免明火加热,应采用____________加热,原因是__________________________________。
(5)日常化工生产丙酮和石油醚都有用作为漆树种子油脂的萃取剂。但在胡萝卜素的萃取中, ___________不适合作为萃取剂,原因是 ____________________________。
四、DNA和蛋白质技术
43.(2019·四川省高三月考)下图为几种蛋白质通过SDS—聚丙烯酞胺凝胶电泳后的图谱,据图分析,相对分子质量最大的蛋白质以及用凝胶色谱法分离它们时最后流出的蛋白质依次是
A.γ球蛋白,清蛋白
B.γ球蛋白,γ球蛋白
C.清蛋白,清蛋白
D.清蛋白,γ球蛋白
44.(2019·四川省高三月考)过滤是生物实验中经常用到的一种方法,下列相关叙述错误的是
A.血红蛋白样品处理时要用滤纸过滤,目的是除去脂溶性沉淀层
B.橘皮压榨液第一次用普通布袋过滤,目的是除去固体物和残渣
C.橘皮压榨液第二次用单层尼龙布过滤,目的是除去固体Na2SO4
D.胡萝卜素在萃取后要进行过滤,目的是除去萃取液中的不溶物
45.(2020·江苏省高三期末)图1、2分别为“DNA的粗提取与鉴定”实验中部分操作示意图,下列叙述正确的是( )
A.图1、2中加入蒸馏水的目的相同 B.图1、2中搅拌的操作要求不同
C.图1中完成过滤后应弃去滤液 D.图2中完成过滤后要保留滤液
46.(2020·北京人大附中高三开学考试)下列有关“DNA粗提取与鉴定”实验的叙述,正确的是( )
A.向菜花组织中加入蒸馏水并搅拌可释放核DNA
B.该实验中的过滤都是为了得到粘稠物中的DNA
C.向DNA滤液中加入冷酒精缓慢搅拌,可见玻棒上有白色絮状物
D.鉴定DNA时,应将丝状物直接加入到二苯胺试剂中进行沸水浴
47.(2019·江苏省高三期中)下列关于高中生物实验的叙述,正确的是
A.鉴定DNA时,将析出的丝状物与二苯胺试剂混合后进行沸水浴观察颜色变化
B.洋葱鳞片叶内表皮作为实验材料无法观察到植物细胞的质壁分离与复原
C.使用高倍显微镜观察线粒体、叶绿体的实验中,转换高倍镜后应缩小光圈
D.脂肪鉴定实验必须使用显微镜才能观察到细胞内被染成橘黄色或红色的的脂肪颗粒
48.(2019·甘肃省武威十八中高三月考)关于DNA和血红蛋白的提取与分离实验的分析,正确的是( )
A.提取DNA或血红蛋白均可用猪的红细胞或鸡的红细胞
B.提取细胞中的DNA和蛋白质均需要用蒸馏水涨破细胞
C.通过用不同浓度NaCl溶液的反复溶解与析出DNA,可去除蛋白质
D.在蛋白质提取和分离过程中,进行透析可去除溶液中的DNA
49.(2020·衡阳县第一中学高三月考)血红蛋白是人和其他脊椎动物红细胞的主要组成成分,负责血液中O2或CO2的运输。请根据血红蛋白的提取和分离流程图回答问题。
(1)将实验流程补充完整:A为血红蛋白的释放,B为_______。凝胶色谱法是根据____________而分离蛋白质的有效方法。
(2)洗涤红细胞的目的是去除杂蛋白(血浆蛋白),洗涤次数过少,无法除去______;离心速度过高和时间过长会使_________一同沉淀,达不到分离的效果。洗涤干净的标志是_____________。释放血红蛋白的过程中起作用的是___________。
(3)在洗脱过程中加入物质的量浓度为20 mmol/L的磷酸缓冲液(pH为7.0)的目的是_________________。如果红色区带__________,说明色谱柱制作成功。
50.细胞的结构、代谢、遗传等都与蛋白质的结构和功能密切相关,而对蛋白质的研究和应用,首先需要获得高纯度的蛋白质。从红细胞中提取和分离血红蛋白的流程图如下:
回答下列问题。
(1) 流程图中步骤A、B分别是____________,步骤B所用方法的原理是__________。
(2)洗涤红细胞的目的是_________,此过程中若离心速度过高和时间过长会导致________。
(3)在利用凝胶色谱法纯化血红蛋白的过程中,色谱柱不能有气泡存在,原因是__________。在洗脱过程中加入物质的量浓度为20 mmol/L的磷酸缓冲液(pH 为7.0)的目的是______。
(4)在上述实验中利用SDS-聚丙烯酰胺凝胶电泳的目的是_____________________。
(5)下图1、2是某同学利用电泳法和凝胶色谱法分离同一种样品得到的结果,则在图2中与图中蛋白质P对应的是______________________。
高中生物高考专练15 生物技术实践冲刺高考20题-2020年高考生物总复习考点必杀800题(原卷版): 这是一份高中生物高考专练15 生物技术实践冲刺高考20题-2020年高考生物总复习考点必杀800题(原卷版),共13页。试卷主要包含了微生物培养,传统发酵食品工艺,有效成分提取,固定化酶等内容,欢迎下载使用。
高中生物高考专练05 生物技术实践考点分类 题-2020年高考生物总复习考点必杀800题(原卷版): 这是一份高中生物高考专练05 生物技术实践考点分类 题-2020年高考生物总复习考点必杀800题(原卷版),共18页。试卷主要包含了微生物的培养与应用,酶的研究与应用,生物技术在食品加工中的应用,DNA和蛋白质技术等内容,欢迎下载使用。
高中生物高考专练05 生物技术实践考点分类 题-2020年高考生物总复习考点必杀800题(解析版): 这是一份高中生物高考专练05 生物技术实践考点分类 题-2020年高考生物总复习考点必杀800题(解析版),共47页。试卷主要包含了微生物的培养与应用,酶的研究与应用,生物技术在食品加工中的应用,DNA和蛋白质技术等内容,欢迎下载使用。

