2022-2023学年湖南省长沙市雅礼中学高一下学期3月第一次月考物理试题
展开雅礼中学2022年下学期3月考试试卷
高一物理
时量:75分钟 分值:100分
第Ⅰ卷 选择题(共44分)
一、选择题(本题共10小题,单选每题4分,多选每题5分,共44分。其中第1-6题为单选题,只有一个选项符合题目要求。第7-10题为多选题,在每小题给出的四个选项中,有多项符合题目要求,全部选对得5分,选对但不全的得3分,有选错得0分)
1. 下列叙述符合物理学史事实的是( )
A. 1846年,英国剑桥大学学生亚当斯和法国天文学家勒维耶应用万有引力定律,计算并预测到海王星的存在
B. 著名比萨斜塔实验证实了古希腊学者亚里士多德的观点
C. 1798年,英国物理学家牛顿利用扭秤装置比较准确地测出了万有引力常量
D. 1619年,丹麦天文学家第谷经过几十年的观察,在《宇宙和谐》著作中发表了行星运动的周期定律
【答案】A
【解析】
【详解】A.1846年,英国剑桥大学学生亚当斯和法国天文学家勒维耶应用万有引力定律,通过计算并预测到了海王星的存在,故A正确;
B.伽利略通过比萨斜塔实验推翻了古希腊学者亚里士多德的观点,故B错误;
C.卡文迪许利用扭秤装置比较准确地测出了万有引力常量,故C错误;
D.开普勒通过观察并结合丹麦天文学家第谷的数据,发现了行星运动的周期定律,故D错误。
故选A。
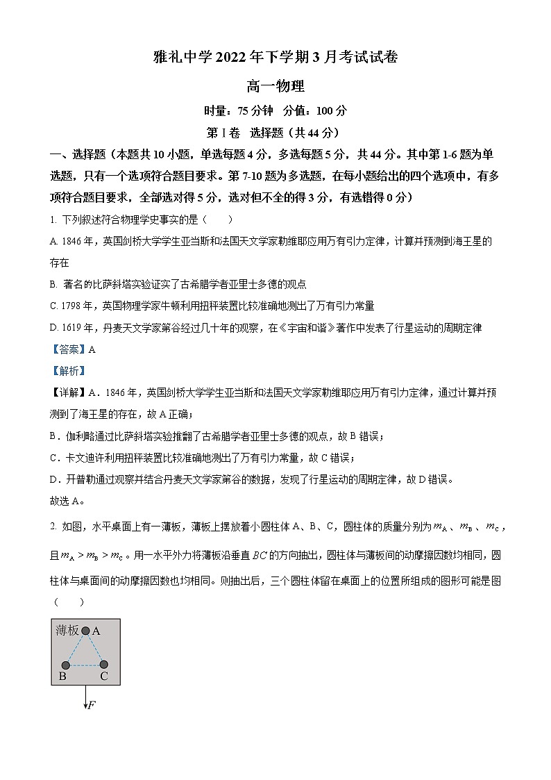
2. 如图,水平桌面上有一薄板,薄板上摆放着小圆柱体A、B、C,圆柱体的质量分别为、、,且。用一水平外力将薄板沿垂直的方向抽出,圆柱体与薄板间的动摩擦因数均相同,圆柱体与桌面间的动摩擦因数也均相同。则抽出后,三个圆柱体留在桌面上的位置所组成的图形可能是图( )
A. B.
C. D.
【答案】A
【解析】
【详解】设圆柱体的质量为m,圆柱体与薄板间的动摩擦因数、圆柱体与桌面间的动摩擦因数均为,则在抽薄板的过程中,圆柱体在薄板摩擦力的作用下做加速运动,离开模板后在桌面摩擦力的作用下做减速运动,根据牛顿第二定律有
可得,加速运动与减速运动时的加速度都为
由于圆柱体A先离开薄板,B、C同时后离开薄板,则根据可知,A离开薄板时的速度小于B、C离开薄板时的速度,同时A加速的位移小于B、C加速的位移。离开薄板后,根据可知,B、C在桌面上滑动的距离相等,且大于A在桌面上滑动的距离。
故选A。
3. 有两根长度不同的轻质细线下面分别悬挂小球a、b,细线上端固定在同一点,若两个小球绕同一竖直轴在水平面内做匀速圆周运动,相对位置关系分别如图所示,则两个摆球在运动过程中,小球a的角速度比小球b的角速度大的是( )
A. B.
C. D.
【答案】B
【解析】
【详解】ABC.设小球与悬挂点的竖直距离为h,绳子与竖直方向的夹角为θ,根据牛顿第二定律得
mgtanθ = mω2htanθ
解得
所以h越小,角速度越大,B正确,AC错误;
D.由于a、b同一根绳子上,属于同一旋转体,角速度相等,D错误。
故选B。
4. 市面上有一种自动计数的智能呼拉圈深受女士们喜爱。如图甲,腰带外侧带有轨道,轨道内有一滑轮,滑轮与细绳连接,细绳的另一端连接配重,其模型简化如图乙所示.已知配重质量0.5kg,绳长为0.4m,悬挂点到腰带中心的距离为0.2m,水平固定好腰带,通过人体微小扭动,使配重在水平面内做匀速圆周运动,计数器显示在1min内圈数为120,此时绳子与竖直方向夹角为θ,配重运动过程中腰带可看做不动,g=10m/s2,sin37°=0.6,cos37°=0.8,下列说法正确的是( )
A. 匀速转动时,配重受到的合力恒定不变
B. 配重的角速度是240πrad/s
C. θ为37°
D. 若增大转速,细绳拉力变大
【答案】D
【解析】
【详解】A.匀速转动时,配重受到的合力大小不变,方向时刻指向圆心而变化,因此是变力,故A错误;
B.计数器显示在1min内显数圈数为120,可得周期为
B错误;
C.配重构成圆锥摆,受力分析,如图
可得
而圆周的半径为
联立解得θ不等于37°,故C错误;
D.若增大转速,配重做匀速圆周运动的半径变大,绳与竖直方向的夹角θ将增大,由
可知配重在竖直方向平衡,拉力T变大,向心力Fn变大,对腰带分析如图
可得
故腰受到腰带的摩擦力不变,腰受到腰带的弹力增大,则D正确。
故选D。
5. 如图,倾角为的斜坡,斜坡高度为h,斜坡底端A点正上方有B和C两点,B点和斜坡等高。甲战斗机以水平速度飞到C点时释放炸弹,准确命中斜坡上的一点P,CP的连线垂直于坡面;乙战斗机以水平速度飞到B点时释放炸弹,也准确命中斜坡上的同一点P,速度方向恰好垂直斜坡。已知两颗炸弹质量相同,则( )
A. C点距离A点的高度为h
B. 甲释放的炸弹和乙释放的炸弹在空中的飞行时间比为
C.
D. 甲战斗机释放的炸弹和乙战斗机释放的炸弹在空中速度变化量之比为
【答案】D
【解析】
【详解】A.设AP水平距离为x,则从B点释放的炮弹运动轨迹如图所示
根据推论可知,该炮弹速度的反向延长线平分水平位移,故
又有
y+x=h
联立解得
根据从C释放的炮弹CP的连线垂直于坡面可得CP间的竖直高度,有
C点距离A点的距离为
故A错误;
B.根据平抛运动的规律得
可得
故B错误;
C.根据
联立以上可得
故C错误;
D.根据公式
因为加速度相等,所以甲战斗机释放的炸弹和乙战斗机释放的炸弹在空中速度变化量之比为
故D正确。
故选D.
6. 如图所示,某同学打水漂,从离水面处以的初速度水平掷出一枚石块。若石块每次与水面接触速率损失50%,弹跳速度与水面的夹角都是,当速度小于就会落水。已知,,不计空气阻力,假设石块始终在同一竖直面内运动,则下列说法错误的是( )
A. 第一次与水面接触后,弹跳速度为
B. 第一个接触点与第二个接触点之间距离为
C. 水面上一共出现5个接触点
D. 落水处离人掷出点的水平距离为
【答案】C
【解析】
【详解】A.从抛出点到第一次接触水面根据平抛运动则有
得
抛出点到第一个入水点的距离为
且
弹跳速度为
A正确,不符合题题;
B.从第一次接触水面到第二次接触水面所用时间为
第一个接触点与第二个接触点之间距离为
B正确,不符合题意;
C.从第二次接触水面到第三次接触水面所用时间为
第二个接触点与第三个接触点之间距离为
同理可得第三个接触点与第四个接触点之间距离为
第四次接触水面后弹跳速度为
由此可知,第四次接触后落入水中,因此一共出现4个接触点,C错误,与题意相符;
D.落水点离掷出点得水平距离
D正确,与题意不符。
故选C。
7. 在光滑水平面上两个质量相等的小球A、B用两根等长的轻绳连接。现让两小球A、B以C为圆心,以相同的角速度做匀速圆周运动,A球的向心加速度为,B球的向心加速度为,AC段绳所受拉力记为,AB段绳所受拉力记为,则下列说法正确的是( )
A. B. C. D.
【答案】BC
【解析】
【详解】AB.设绳长为,角速度相等,对A球有
对B球有
解得
故A错误,B正确;
CD.两球角速度相等,根据,有
故C正确,D错误。
故选BC。
8. 如图所示,三个小球同时从同一高度处的O点向同一方向分别以水平初速度v1、v2、v3抛出,落在水平面上的位置分别是A、B、C,O′是O在水平面上的投影,且O′A∶O′B∶O′C=1∶3∶5。若不计空气阻力,则下列说法正确的是( )
A. v1∶v2∶v3=1∶3∶5
B. 三个小球落到水平面上的速度相同
C. 三个小球落到水平面上的时间相同
D. 三个小球落到水平面上的速度与水平面的夹角相同
【答案】AC
【解析】
【分析】
【详解】AC.三个小球的竖直分位移相同,由
得
则知运动的时间相等,水平分运动为匀速直线运动,由
初速度与水平分位移成正比,故
AC正确;
B.小球落地时竖直方向的速度
t相同,vy相同,根据末速度公式
初速度不同,则末速度不同, C错误;
D.小球落地时竖直方向的速度
t相同,vy相同,则
由于初速度不同,故夹角不同,D错误。
故选AC。
9. 中国科学院紫金山天文台于2022年7月发现两颗小行星和,小行星预估直径约为230m,小行星预估直径约为45m,若两小行星在同一平面内绕太阳做同向的匀速圆周运动(仅考虑小行星与太阳之间的引力),测得两小行星之间的距离随时间变化的关系如图所示,已知小行星距太阳的距离大于小行星距太阳的距离,则以下说法正确的是( )
A. 运动的周期为
B. 运动的周期为
C. 与圆周运动的半径之比为
D. 与圆周运动的线速度之比为
【答案】ACD
【解析】
【详解】C.设小行星的轨道半径为r1和周期为T1,小行星的轨道半径为r2和周期为T2,由图可知
解得
可得与圆周运动的半径之比为
故C正确;
AB.由开普勒第三定律可知
由两小行星之间的距离随时间变化的图像可得
可解得
故A正确,B错误;
D.由牛顿第二定律得
解得
与圆周运动的线速度之比为
故D正确。
故选ACD。
10. 如图,倾角为37°的倾斜传送带AB以的恒定速率逆时针转动,一可视为质点的煤块以的速度从A点沿传送带向下运动直到离开点。已知AB长度,煤块与传送带间的动摩擦因数,不计传送带滑轮的尺寸,最大静摩擦力等于滑动摩擦力,,重力加速度。则( )
A. 0.2s末,煤块速度达到5m/s
B. 煤块即将离开B点时的速度为5m/s
C. 煤块在传送带上的运动时间为2.15s
D. 煤块在传送带上的划痕为2.25m
【答案】AD
【解析】
【详解】A.煤块比传送带慢,煤块所受摩擦力向下,根据牛顿第二定律得
解得
煤块速度达到5m/s所需时间为
A正确;
B.0.2s时间内运动的距离为
煤块继续加速,煤块所受摩擦力向上,根据牛顿第二定律得
解得
煤块即将离开B点时的速度为
解得 ,B错误;
C.加速下滑的时间为
煤块在传送带上的运动时间为
C错误;
D.滑痕长度等于共速后的位移差
D正确。
故选AD。
第Ⅱ卷 非选择题(共56分)
二、实验题(每空2分,共14分)
11. 如图是利用激光测定圆盘圆周运动的原理示意图,图中光源和接收器固定,圆盘绕固定轴匀速转动,圆盘边缘侧面有一小段涂有反光材料(侧面其他部分不反射光)。圆盘转动到图示位置时,接收器开始接收到反光涂层所反射的激光束,接收器第1次刚接收到激光束至第次刚接收到激光束所用时间为,每次接收激光束持续时间为t,圆盘的直径为d,圆周率用π表示。(计算结果用题中所给字母表示)
(1)由实验可知,圆盘转动周期T=______;
(2)圆盘边缘上的点的向心加速度大小=______;
(3)圆盘侧面反光涂层的长度l=______。
【答案】 ①. ②. ③.
【解析】
【详解】(1)[1]由实验可知,圆盘转动周期
(2)[2]圆盘转动角速度为
圆盘边缘上的点的向心加速度大小为
(3)[3]由题意可得
解得
12. 某同学用如图甲所示装置结合频闪照相研究平抛运动。重力加速度g=10m/s。
(1)实验得到平抛小球的运动轨迹,在轨迹上取一些点,以平抛起点O为坐标原点,测量它们的水平坐标x和竖直坐标y,如图中y-x2图象能说明平抛小球运动轨迹为抛物线的是___________。
A.B.
C.D.
(2)让小球从斜槽上合适的位置由静止释放,频闪照相得到小球的位置如图乙所示,A、B、C是相邻三次闪光小球成像的位置,坐标纸每小格边长为5cm,则小球从槽口抛出的初速度大小为v0=___________m/s,小球从抛出点抛出到运动到B点位置所用的时间为t=___________s;B点离抛出点的水平距离x=___________m。
【答案】 ①. C ②. 1.5m/s ③. 0.2s ④. 0.3m
【解析】
【详解】(1)[1]小球运动轨迹为抛物线时小球做平抛运动,当取x轴正方向和y轴负方向坐标系时,此时水平位移和竖直方向位移有
,
联立解得
可得此时y-x2图象为一条过原点的直线。
故选C。
(2)[2]小球在竖直方向为自由落体运动,设频闪照相闪光时间间隔为,根据匀变速运动推论可得竖直方向有
解得
水平方向做匀速直线运动可得初速度大小为
[3]根据匀变速运动推论到达B点时的竖直方向速度为
所以小球从抛出点抛出到运动到B点位置所用的时间为
[4]B点离抛出点的水平距离为
三、计算题(本题共4个小题,共42分,要求有必要的文字说明、方程式和重要的演算步骤,只有结果没有过程的不能得分,有数值计算的必须写出数值和单位)
13. 海鸥捕到外壳坚硬的鸟蛤(贝类动物)后,有时会飞到空中将它丢下,利用地面的冲击打碎硬壳。一只海鸥叼着质量的鸟蛤,在的高度、以某一水平速度飞行时,松开嘴巴让鸟蛤落到水平地面上。在海鸥飞行方向正下方的地面上,有一与地面平齐、长度的岩石,以岩石左端为坐标原点,建立如图所示坐标系。若海鸥水平飞行速度大小在之间,为保证鸟蛤一定能落到岩石上,求释放鸟蛤位置的x坐标范围。取重力加速度,忽略空气阻力。
【答案】
【解析】
【详解】设平抛运动的时间为t,得
若释放鸟蛤的初速度为
设击中岩石左端时,释放点的x轴坐标值为,击中右端时,释放点的x轴坐标值为,
得
,
联立解得
,
若释放鸟蛤的初速度为
设击中岩石左端时,释放点的x轴坐标值为,击中右端时,释放点的x轴坐标值为,
得
,
联立解得
,
综上得x坐标区间为。
14. 如图所示,一水平放置的内表面光滑对称“V”型二面体AB-CD-EF,可绕其竖直中心轴在水平面内匀速转动,置于AB中点P的小物体(视为质点)恰好在ABCD面上没有相对滑动。二面体的二面角为120°。面ABCD和面CDEF的长和宽均为L=20cm,CD距水平地面的高度为h=1.1m,取重力加速度。
(1)求“V”型二面体匀速转动的角速度的大小;
(2)若“V”型二面体突然停止转动,求小物体从二面体上离开的位置距A点的距离。
【答案】(1);(2)y=0.025m
【解析】
【详解】(1)设小物体受到的支持力为F,受力如图所示。
根据牛顿第二定律得
,
解得
(2)“V”型二面体突然停止转动,设小物体在二面体上运动的时间为t,运动的初速度大小为,加速度大小为a,沿AD方向向下运动的距离为y,则
,
小物体沿BA方向的速度为
小物体沿BA方向的位移为
小物体沿AD方向的位移为
代入数据联立解得
y=0.025m
15. 我国成功发射神舟十三号载人飞船,神舟十三号与之前在轨运行的空间站组合体成功对接,航天员进入空间站。空间站绕地球运行的轨道可视为圆轨道,轨道离地面的高度约为地球半径的p倍,同步卫星的轨道离地面的高度约为地球半径的q倍,空间站和同步卫星皆在地球赤道平面内(已知引力常量为G,地球自转周期为T),求:
(1)估算地球的平均密度;
(2)空间站的周期;
(3)空间站每天绕地球的圈数n。
【答案】(1);(2);(3)
【解析】
【详解】(1)设地球的半径为R,同步卫星离地面的高度为h,根据牛顿第二定律得
根据题意
又因
解得
(2)设空间站的周期为T1,根据牛顿第二定律得
解得
(3)空间站每天绕地球的圈数n
解得
16. 如图甲所示,一质量m=5kg的粗细均匀的圆木棒竖直放置,在外力作用下保持静止状态,下端距水平弹性地面的高度为H=5.25m,与地面相碰的物体会以原速率弹回,木棒上有一质量为2m的弹性小环。若t= 0时刻,小环从木棒上某处以竖直向上v0=4m/s的初速度向上滑动,并对小环施加竖直向上的如图乙所示的外力F,与此同时撤去作用在木棒上的外力。当木棒第一次与弹性地面相碰时,撤去施加在小环上的外力。已知木棒与小环间的滑动摩擦力f=1.2mg,小环可以看作质点,且整个过程中小环不会从木棒上端滑出,取g=10m/s2,不计空气阻力,最大静摩擦力等于滑动摩擦力,求:
(1)当小环和木棒最初开始运动时的加速度的大小;
(2)木棒第一次与弹性材料碰撞时的速度的大小;
(3)若木棒恰好与地面第4次碰撞时弹性小环从木棒底端滑落,求小环开始运动时距木棒下端的距离l (结果可以用分数表示)。
【答案】(1);;(2);(3)
【解析】
【详解】(1)最初开始运动时,对小环,根据牛顿第二定律
解得
即加速度大小为,方向竖直向下;
对木棒,根据牛顿第二定律
解得
即加速度大小为,方向竖直向上。
(2)小环初速度v0=4m/s,则两物体第一次共速过程
解得
此时拉力F恰好变为,假设之后两物体共同减速到零,根据牛顿第二定律
解得
则棒受到的摩擦力
棒受到的摩擦力小于滑动摩擦力,故假设成立;
棒和小环在1s后做类竖直上抛运动,回到1s时的位置时,速度均变为竖直向下
回到1s时的位置时,棒相对于初始位置上升的高度
之后棒和小环以加速度向下加速运动,根据
解得木棒第一次与弹性材料碰撞时的速度的大小
(3)木棒第一次与弹性地面相碰时,撤去施加在小环上的外力,此后小环的加速度大小
第一次碰地后,木棒的加速度大小为
小环向下做匀加速直线运动,木棒先向上做匀减速直线运动再向下做匀加速直线运动,假设与小环共速前会再次碰地,则两次碰地时间间隔
再次碰地时木棒的速度仍为,此时环的速度
故假设成立,即之后过程两物体不会再共速;
若木棒恰好与地面第4次碰撞时弹性小环从木棒底端滑落,则从第一次碰撞开始,小环向下加速运动了,相对木棒向下运动距离
1s之前小环相对木棒向上运动距离
故小环开始运动时距木棒下端的距离
湖南省长沙市雅礼中学2023-2024学年高一上学期第一次月考物理试题: 这是一份湖南省长沙市雅礼中学2023-2024学年高一上学期第一次月考物理试题,共8页。试卷主要包含了选择题,非选择题等内容,欢迎下载使用。
湖南省长沙市雅礼中学2022-2023学年高三下学期月考试卷(七)物理试题: 这是一份湖南省长沙市雅礼中学2022-2023学年高三下学期月考试卷(七)物理试题,共12页。
湖南省长沙市雅礼中学2022-2023学年高三下学期适应性月考(八)物理试题: 这是一份湖南省长沙市雅礼中学2022-2023学年高三下学期适应性月考(八)物理试题,文件包含2023长沙市雅礼中学高三物理卷月考8pdf、物理答案雅礼8次pdf等2份试卷配套教学资源,其中试卷共14页, 欢迎下载使用。

