高中生物高考第20讲 染色体变异与育种
展开1.染色体数目变异
(1)类型及实例
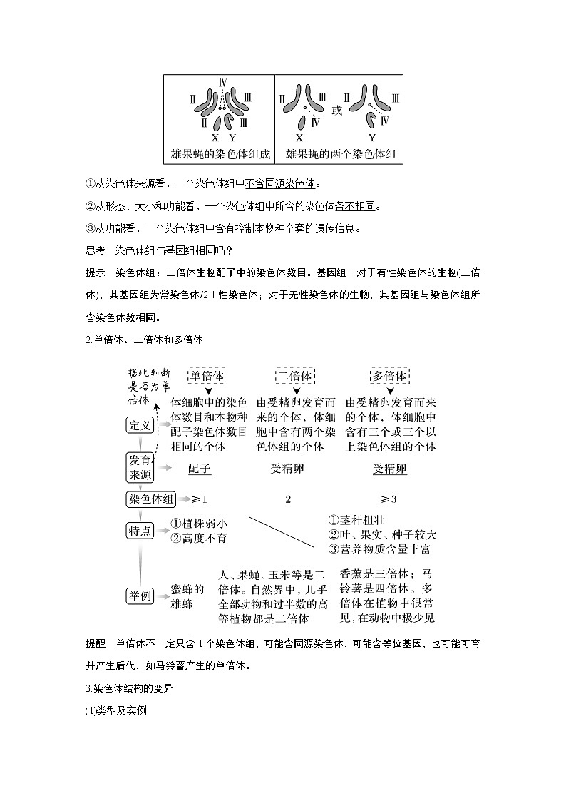
(2)染色体组(根据果蝇染色体组成图归纳)
①从染色体来源看,一个染色体组中不含同源染色体。
②从形态、大小和功能看,一个染色体组中所含的染色体各不相同。
③从功能看,一个染色体组中含有控制本物种全套的遗传信息。
思考 染色体组与基因组相同吗?
提示 染色体组:二倍体生物配子中的染色体数目。基因组:对于有性染色体的生物(二倍体),其基因组为常染色体/2+性染色体;对于无性染色体的生物,其基因组与染色体组所含染色体数相同。
2.单倍体、二倍体和多倍体
提醒 单倍体不一定只含1个染色体组,可能含同源染色体,可能含等位基因,也可能可育并产生后代,如马铃薯产生的单倍体。
3.染色体结构的变异
(1)类型及实例
(2)
1.单倍体一定不育吗?
eq \x(必修② P89“内文信息拓展”)
提示 不一定,若单倍体体细胞中含有奇数个染色体组一般不可育,有偶数个染色体组一般可育。
2.体细胞含四个染色体组的生物不一定为四倍体,原因是确认是四倍体还是单倍体,必须先看发育起点。若由配子发育而来,则为单倍体;若由受精卵发育而来,则为四倍体。
eq \x(必修② P88“内文信息拓展”)
1.(科学思维)基因突变和染色体变异所涉及的碱基对数目不同,前者所涉及的数目比后者少的原因是基因突变是基因结构中碱基的替换、增添或缺失,而染色体变异能改变排列在染色体上的基因的数目和排列顺序。
2.(生产实践)三倍体无子西瓜培育时用一定浓度的秋水仙素溶液处理二倍体西瓜的芽尖的原因是西瓜幼苗的芽尖是有丝分裂旺盛的地方,用秋水仙素处理有利于抑制细胞有丝分裂时形成纺锤体,从而形成四倍体西瓜植株。
1.染色体结构变异与基因突变的区别
提醒 关于“缺失或增添”:DNA分子上若干基因的缺失或重复(增添),基因的数量发生改变属于染色体结构变异;DNA分子上基因中若干碱基的缺失、增添,基因数量不变,属于基因突变。
2.易位与交叉互换的区别
提醒 关于变异的“质”和“量”问题:基因突变改变基因的质,不改变基因的量;基因重组不改变基因的质,一般也不改变基因的量,但转基因技术会改变基因的量;染色体变异不改变基因的质,但会改变基因的量或改变基因的排列顺序。
考向1 结合生物变异类型的推断,考查科学思维能力
1.(2020·山东等级考,6)在细胞分裂过程中,末端缺失的染色体因失去端粒而不稳定,其姐妹染色单体可能会连接在一起,着丝粒分裂后向两极移动时出现“染色体桥”结构,如图所示。若某细胞进行有丝分裂时,出现“染色体桥”并在两着丝粒间任一位置发生断裂,形成的两条子染色体移到细胞两极。不考虑其他变异,关于该细胞的说法错误的是( )
A.可在分裂后期观察到“染色体桥”结构
B.其子细胞中染色体的数目不会发生改变
C.其子细胞中有的染色体上连接了非同源染色体片段
D.若该细胞基因型为Aa,可能会产生基因型为Aaa的子细胞
答案 C
解析 着丝粒分裂后向两极移动时出现“染色体桥”结构,因此可在分裂后期观察到“染色体桥”结构,A正确;进行有丝分裂时,“染色体桥”在两着丝粒间任一位置发生断裂,形成的两条子染色体移到细胞两极,不会改变其子细胞中染色体的数目,B正确;姐妹染色单体连接在一起,着丝粒分裂后出现“染色体桥”结构,因此其子细胞中染色体上不会连接非同源染色体片段,C错误;姐妹染色单体形成的“染色体桥”结构在分裂时,会在两着丝粒间任一位置发生断裂,形成的一条子染色体可能携带有2个相同基因,产生含有2个相同基因的子细胞,若该细胞的基因型为Aa,可能会产生基因型为Aaa的子细胞,D正确。
2.(2021·贵阳市高三监测)下列有关生物遗传和变异的说法,正确的是( )
A.三倍体无子西瓜培育过程中,产生的变异属于不可遗传的变异
B.用抗虫高秆与不抗虫矮秆小麦杂交选育抗虫矮秆小麦的原理是基因重组
C.豌豆淀粉分支酶基因中插入了一段外来DNA序列不属于基因突变
D.在35 ℃环境中,长翅果蝇幼虫变成残翅果蝇属于可遗传的变异
答案 B
解析 三倍体无子西瓜的培育过程是:用秋水仙素处理二倍体西瓜幼苗形成四倍体植株,然后用四倍体植株作母本,二倍体植株作父本进行杂交,产生三倍体种子,将三倍体种子种下后会长出三倍体植株,三倍体植株在开花时,用二倍体西瓜的花粉授粉,刺激子房发育成果实,在三倍体无子西瓜的培育过程中发生了染色体变异,染色体变异为可遗传的变异,A错误;用抗虫高秆与不抗虫矮秆小麦杂交选育抗虫矮秆小麦的原理是基因重组,B正确;在豌豆淀粉分支酶基因中插入一段外来的DNA序列属于基因突变,C错误;在35 ℃环境中,长翅果蝇幼虫变为残翅果蝇是由环境因素引起的,果蝇的遗传物质没有发生改变,不属于可遗传的变异,D错误。
考向2 结合染色体组与染色体数目的变异,考查科学思维能力
3.(2020·全国卷Ⅱ,4)关于高等植物细胞中染色体组的叙述,错误的是( )
A.二倍体植物的配子只含有一个染色体组
B.每个染色体组中的染色体均为非同源染色体
C.每个染色体组中都含有常染色体和性染色体
D.每个染色体组中各染色体DNA的碱基序列不同
答案 C
解析 一个染色体组是指细胞中的一组非同源染色体,它们在形态和功能上各不相同,但又互相协调,共同控制生物的生长、发育、遗传和变异,B、D正确;二倍体植物的配子是经减数分裂产生的,配子中只含有一个染色体组,A正确;雌雄同体的高等植物如水稻、豌豆等没有性染色体,C错误。
4.(2021·东北师大附中质检)如图所示细胞中所含的染色体,下列叙述正确的是( )
A.图a可能是二倍体生物有丝分裂的后期,含有2个染色体组
B.如果图c代表由受精卵发育成的生物的体细胞,则该生物一定是二倍体
C.如果图b表示体细胞,则图b代表的生物一定是三倍体
D.图d中含有1个染色体组,代表的生物一定是由卵细胞发育而成的,是单倍体
答案 B
解析 图a可能是二倍体生物细胞有丝分裂的后期,此时细胞中含4个染色体组,A错误;图c含有2个染色体组,由受精卵发育而来的个体,若体细胞中含有2个染色体组,该个体就一定是二倍体,B正确;图b细胞中含有3个染色体组,该生物若由受精卵发育而来就是三倍体,若由配子发育而来则为单倍体,C错误;含有1个染色体组的个体一定是单倍体,但其不一定是由卵细胞发育而来的,D错误。
“三法”判定染色体组
方法1 根据染色体形态判定
细胞内形态相同的染色体有几条,则含有几个染色体组。
方法2 根据基因型判定
在细胞或生物体的基因型中,控制同一性状的基因(包括同一字母的大、小写)出现几次,则含有几个染色体组。
如果某一细胞中的染色体存在染色单体,不能根据控制同一性状的基因的数目判断染色体组的数目。
方法3 根据染色体数和染色体的形态数推算
染色体组数=染色体数/染色体形态数。如果蝇体细胞中有8条染色体,分为4种形态,则染色体组的数目为2。
考向3 结合变异类型的实验,考查科学探究的能力
5.(2021·黄冈调研)几种性染色体异常果蝇的性别、育性等如图所示。
(1)图示果蝇发生的变异类型是________________________________________________________________________。
(2)白眼雌果蝇(XrXrY)最多能产生Xr、XrXr、________和________四种类型的配子。该果蝇与红眼雄果蝇(XRY)杂交,子代中红眼雌果蝇的基因型为________________________________________________________________________。
(3)用黑身白眼雌果蝇(aaXrXr)与灰身红眼雄果蝇(AAXRY)杂交,F1雌果蝇表现为灰身红眼,雄果蝇表现为灰身白眼。F2中灰身红眼与黑身白眼果蝇的比例为________,从F2灰身红眼雌果蝇和灰身白眼雄果蝇中各随机选取一只杂交,子代中出现黑身白眼果蝇的概率为________________。
(4)用红眼雌果蝇(XRXR)与白眼雄果蝇(XrY)为亲本杂交,在F1群体中发现一只白眼雄果蝇(记为“M”)。M果蝇出现的原因有三种可能:第一种是环境改变引起表型变化,但基因型未变;第二种是亲本果蝇发生基因突变;第三种是亲本雌果蝇在减数分裂时X染色体不分离。请设计简便的杂交实验,确定M果蝇的出现是由哪一种原因引起的。
实验步骤:_____________________________________________________________。
结果预测:
Ⅰ.若________________________________________________________________________,
则是环境改变;
Ⅱ.若________________________________________________________________________,
则是基因突变;
Ⅲ.若________________________________________________________________________,
则是减数分裂时X染色体不分离。
答案 (1)染色体数目变异
(2)XrY Y XRXr、XRXrY
(3)3∶1 1/18
(4)M果蝇与多只正常白眼雌果蝇杂交,分析子代的表型 Ⅰ.子代出现红眼(雌)果蝇 Ⅱ.子代表型全部为白眼 Ⅲ.无子代产生
解析 (1)正常果蝇体细胞中染色体数为8条,有2个染色体组;图示果蝇均发生个别染色体数目的增加或减少,属于染色体数目变异。(2)基因型为XrXrY的白眼雌果蝇最多能产生Xr、XrY、XrXr、Y四种类型的配子,该果蝇与基因型为XRY的红眼雄果蝇杂交,红眼雄果蝇(XRY)可产生含XR的配子,该配子与白眼雌果蝇(XrXrY)产生的四种配子结合,后代的基因型分别为XRXr、XRXrY、XRXrXr、XRY,其中XRXr为雌性个体,XRY为雄性个体,根据图示可知,XRXrY为雌性个体,XRXrXr的个体死亡,因此子代中红眼雌果蝇的基因型为XRXr、XRXrY。(3)黑身白眼雌果蝇(aaXrXr)与灰身红眼雄果蝇(AAXRY)杂交,F1的基因型为 AaXRXr、AaXrY,F2中灰身红眼果蝇所占比例为eq \f(3,4)(A_)×eq \f(1,2)(XRXr、XRY)=eq \f(3,8),黑身白眼果蝇所占比例为eq \f(1,4)(aa)×eq \f(1,2)(XrXr、XrY)=eq \f(1,8),故两者的比例为3∶1。从F2灰身红眼雌果蝇(A_XRXr)和灰身白眼雄果蝇(A_XrY)中各随机选取一只杂交,子代中出现黑身果蝇(aa)的概率为eq \f(2,3)(Aa)×eq \f(2,3)(Aa)×eq \f(1,4)=eq \f(1,9);出现白眼的概率为eq \f(1,2)(XrXr、XrY),因此子代中出现黑身白眼果蝇的概率为eq \f(1,9)×eq \f(1,2)=eq \f(1,18)。(4)由题干信息可知,三种可能情况下,M果蝇的基因型分别为XRY、XrY、XrO,因此,本实验可以用M果蝇与多只正常的白眼雌果蝇(XrXr)杂交,统计子代果蝇的眼色。第一种情况下,XRY与XrXr杂交,子代雌果蝇全部为红眼,雄果蝇全部为白眼;第二种情况下,XrY与XrXr杂交,子代全部是白眼;第三种情况下,由题干所给图示可知,XrO不育,因此其与XrXr杂交,没有子代产生。
变异类型实验探究题的答题模板(以本题为例)
几种常考类型产生配子的分析方法
注 分析三体产生的配子类型时,为了避免混淆,可以进行标号,如AAa,可以记为A1A2a,则染色体的三种分离方式为1A1A2、1a,1A1、1A2a,1A2、1A1a,最后把A合并即可得到各种配子的比例。
考点二 变异在育种中的应用
育种方法的比较
(1)诱变育种与杂交育种
(2)单倍体育种与多倍体育种
包括花药离体培养和秋水仙素处理两个过程
提醒 ①单倍体育种一般应用于二倍体植物,因为若为四倍体植物,通过单倍体育种形成的个体不一定是纯合子。
②用秋水仙素处理植株使染色体数目加倍,若操作对象是单倍体植株,属于单倍体育种;若操作对象为正常植株,叫多倍体育种,不能看到“染色体数目加倍”就认为是多倍体育种。
③单倍体育种和多倍体育种都需用秋水仙素处理,使染色体数目加倍。单倍体育种在幼苗期处理,多倍体育种在种子萌发期或幼苗期处理。
考向1 结合变异在育种中的应用,考查社会责任
1.(2021·江苏盐城期末)如图为二倍体玉米花粉培育成植株的过程。下列有关叙述错误的是( )
A.过程①是花药离体培养
B.过程②若正常培养,则植株B是单倍体
C.过程②若使用秋水仙素处理幼苗使其染色体加倍,则植株B是二倍体纯合子
D.若该过程为单倍体育种,则育种原理是基因重组
答案 D
解析 图中所示为单倍体育种,过程①为花药离体培养,A正确;过程②若正常培养,则植株B为单倍体植株,B正确;过程②若使用秋水仙素处理使其染色体加倍,则植株B为二倍体纯合子,C正确;若该过程为单倍体育种,育种原理为染色体数目变异,D错误。
2.(2021·江西吉安一中期中)如图表示无子西瓜的培育过程,下列叙述错误的是( )
A.秋水仙素处理二倍体西瓜幼苗的茎尖,植株所有细胞的染色体组数均加倍
B.四倍体植株所结的西瓜,果肉细胞内含有4个染色体组
C.三倍体西瓜无子形成的原因是减数分裂时,同源染色体联会紊乱,不能产生正常的配子
D.培育无子西瓜通常需要年年制种,用植物组织培养技术可以快速进行无性繁殖
答案 A
解析 秋水仙素处理的只是茎尖,只有茎尖发育成的那部分细胞的染色体组数才可能加倍,A错误;果肉细胞由四倍体植株的体细胞(子房壁)发育而来,B正确;三倍体减数分裂过程中同源染色体联会紊乱,不能产生正常的配子,C正确;无子西瓜不能产生种子,通常需要年年制种,D正确。
(1)三倍体无子西瓜培育过程中两次传粉目的不同:①第一次传粉:杂交获得三倍体种子;②第二次传粉:刺激子房发育成果实。
(2)三倍体西瓜无子的原因:三倍体西瓜在减数分裂过程中,由于染色体联会紊乱,不能产生正常配子。
3.(2020·全国卷Ⅲ,32)普通小麦是目前世界各地栽培的重要粮食作物。普通小麦的形成包括不同物种杂交和染色体加倍过程,如图所示(其中A、B、D分别代表不同物种的一个染色体组,每个染色体组均含7条染色体)。在此基础上,人们又通过杂交育种培育出许多优良品种。回答下列问题:
(1)在普通小麦的形成过程中,杂种一是高度不育的,原因是________________________________________________________________________
________________________________________________________________________。
已知普通小麦是杂种二染色体加倍形成的多倍体,普通小麦体细胞中有________条染色体。一般来说,与二倍体相比,多倍体的优点是________________________________________________________________________
________________________________________________________________________(答出2点即可)。
(2)若要用人工方法使植物细胞染色体加倍,可采用的方法有________________________________________________________________________(答出1点即可)。
(3)现有甲、乙两个普通小麦品种(纯合体),甲的表型是抗病易倒伏,乙的表型是易感病抗倒伏。若要以甲、乙为实验材料设计实验获得抗病抗倒伏且稳定遗传的新品种,请简要写出实验思路。
答案 (1)无同源染色体,不能进行正常的减数分裂 42 营养物质含量高、茎秆粗壮 (2)秋水仙素处理 (3)甲、乙两个品种杂交得F1,F1自交,选取F2中既抗病又抗倒伏、且自交后代不发生性状分离的植株。
解析 (1)杂种一(AB)含有一粒小麦的一个染色体组(A)和斯氏麦草的一个染色体组(B),由于杂种一无同源染色体,不能进行正常的减数分裂,故其高度不育。普通小麦(AABBDD)有6个染色体组,结合题干信息“A、B、D分别代表不同物种的一个染色体组,每个染色体组均含7条染色体”可知,普通小麦体细胞中有42条染色体。一般来说,与二倍体植株相比,多倍体植株茎秆粗壮,叶片、果实和种子都比较大,糖类和蛋白质等营养物质的含量增加。(2)人工诱导多倍体的方法有:用秋水仙素处理萌发的种子或幼苗,低温处理等。(3)若要以甲(抗病易倒伏)和乙(易感病抗倒伏)小麦纯种为实验材料,获得抗病抗倒伏且稳定遗传的新品种,可通过杂交育种或单倍体育种的方法来实现。
方法一:P 甲(抗病易倒伏) × 乙(易感病抗倒伏)
↓
F1
↓⊗
F2 抗病易倒伏、抗病抗倒伏、易感病易倒伏、易感病抗倒伏
↓
筛选出抗病抗倒伏小麦植株进行连续自交,自交后代不发生性状分离的植株即为目标植株
方法二:P 甲(抗病易倒伏) × 乙(易感病抗倒伏)
↓
F1
↓花药离体培养
单倍体幼苗
↓用秋水仙素处理
F2 抗病易倒伏、抗病抗倒伏、易感病易倒伏、易感病抗倒伏
↓
从中选择抗病抗倒伏的小麦植株即可
考点三 实验:低温诱导植物细胞染色体数目的变化
1.实验原理有丝分裂前期形成,低温并非抑制着丝粒分裂
低温抑制纺锤体的形成,以致影响染色体被拉向两极,细胞不能分裂成两个子细胞,于是染色体数目加倍。
2.实验步骤
3.实验现象
视野中既有正常的二倍体细胞,也有染色体数目发生改变的细胞。
4.实验中的试剂及其作用
5.考纲圈定教材实验中“酒精”及其作用
1.(2021·山西康杰中学联考)下列有关“低温诱导植物染色体数目的变化”实验的分析,错误的是( )
A.有利于细胞分散开来的两个关键步骤是解离和压片
B.视野中染色体数目已加倍的细胞占多数
C.用卡诺氏液浸泡洋葱根尖的目的是固定细胞的形态
D.染色体数目变化的原因是低温抑制了纺锤体的形成
答案 B
解析 解离和压片是有利于细胞分散开来的两个关键步骤,A正确;低温诱导染色体数目加倍的原理是低温可抑制有丝分裂前期纺锤体的形成从而使染色体数目加倍,而大多数细胞是处于分裂间期的,因此视野中染色体数目已加倍的细胞占少数,B错误、D正确;用卡诺氏液浸泡洋葱根尖的目的是固定细胞的形态,C正确。
2.(2021·湖北孝感一中质检)低温诱导植物(洋葱根尖)染色体数目变化的实验,以下相关叙述正确的是( )
A.在低倍镜视野中既有正常的二倍体细胞,也有染色体数目发生改变的细胞
B.洋葱根尖在冰箱的低温室内诱导48 h,可抑制细胞分裂中染色体的着丝粒分裂
C.用卡诺氏液固定细胞的形态后,用甲紫溶液对染色体染色
D.低温处理洋葱根尖分生组织细胞,作用的时期是细胞有丝分裂中期
答案 A
解析 低温能抑制细胞有丝分裂前期纺锤体的形成,使细胞染色体数目加倍,又大多数细胞处于间期,因此多数细胞染色体数未加倍,少数细胞的染色体数目加倍,所以在低倍镜视野中既有正常的二倍体细胞,也有染色体数目加倍的细胞,A正确,D错误;低温能够抑制纺锤体的形成,但不影响着丝粒分裂,B错误;用甲紫溶液染色前,需要用95%酒精冲洗卡诺氏固定液,然后再解离,漂洗,C错误。
重温真题 经典再现
1.(2020·江苏卷,8)下列叙述中与染色体变异无关的是( )
A.通过孕妇产前筛查,可降低21三体综合征的发病率
B.通过连续自交,可获得纯合基因品系玉米
C.通过植物体细胞杂交,可获得白菜-甘蓝
D.通过普通小麦和黑麦杂交,培育出了小黑麦
答案 B
解析 连续自交获得纯合基因品系玉米的过程中不涉及染色体变异,B符合题意;21三体综合征属于染色体变异遗传病,植物体细胞杂交获得白菜—甘蓝的过程中发生了染色体变异,普通小麦和黑麦杂交培育出小黑麦属于多倍体育种,原理是染色体变异,A、C、D不符合题意。
2.(2018·海南卷,14)杂合体雌果蝇在形成配子时,同源染色体的非姐妹染色单体间的相应片段发生对等交换,导致新的配子类型出现,其原因是在配子形成过程中发生了( )
A.基因重组 B.染色体重复
C.染色体易位 D.染色体倒位
答案 A
解析 在减数分裂过程中,同源染色体上的非姐妹染色单体之间对应片段的交换导致基因重组;在减数第一次分裂的后期,非同源染色体的自由组合也能导致基因重组。染色体重复、染色体易位、染色体倒位属于染色体变异。
3.(2015·全国卷Ⅱ,6)下列关于人类猫叫综合征的叙述,正确的是( )
A.该病是由于特定的染色体片段缺失造成的
B.该病是由于特定染色体的数目增加造成的
C.该病是由于染色体组数目成倍增加造成的
D.该病是由于染色体中增加某一片段引起的
答案 A
解析 人类猫叫综合征是人的第5号染色体部分缺失引起的,A正确。
4.(2015·海南卷,21)关于基因突变和染色体结构变异的叙述,正确的是( )
A.基因突变都会导致染色体结构变异
B.基因突变与染色体结构变异都导致个体表型改变
C.基因突变与染色体结构变异都导致碱基序列的改变
D.基因突变与染色体结构变异通常都能用光学显微镜观察
答案 C
解析 基因突变只是基因中碱基对的替换、增添、缺失,导致基因结构的改变,A错误;基因突变中若发生碱基对的替换,可能因为密码子的简并性,不会改变氨基酸的种类,进而表型也不会改变,B错误;基因突变是染色体的某个位点上基因的改变,这种改变在光学显微镜下是无法直接观察到的,而染色体结构变异是可以用光学显微镜直接观察到的,D错误。
5.(2016·江苏卷,14)如图中甲、乙两个体的一对同源染色体中各有一条发生变异(字母表示基因)。下列叙述正确的是( )
A.个体甲的变异对表型无影响
B.个体乙细胞减数分裂形成的四分体异常
C.个体甲自交的后代,性状分离比为3∶1
D.个体乙染色体没有基因缺失,表型无异常
答案 B
解析 个体甲的变异属于染色体结构变异中的缺失,缺失了e基因对表型可能有影响,A错误;个体乙发生的变异是倒位,减数分裂形成的四分体异常,B正确;含缺失染色体的配子一般是败育的,故其后代一般不会发生性状分离,C错误;个体乙染色体没有基因缺失,但发生倒位,表型异常,D错误。
课后·分层训练
(时间:35分钟)
1.(2021·福建三明期中)下列有关染色体变异的叙述,正确的是( )
A.染色体变异可能会使种群的基因频率发生改变
B.个体发生染色体变异,其表型也一定改变
C.染色体变异都对生物体不利,但有利于生物进化
D.所有细胞发生的染色体变异都可用显微镜观察到
答案 A
解析 染色体变异可能导致基因的数量发生变化,从而影响种群的基因频率,A正确;个体发生染色体变异,其表型不一定改变,B错误;染色体变异多数是不利的,也可能产生少数有利的变异,C错误;若发生染色体变异的细胞没有进行细胞分裂,则染色质不发生螺旋,不能用显微镜观察到染色体的变化,D错误。
2.(2021·安徽宿州期末)下列关于染色体组的叙述,正确的是( )
A.染色体组内不存在同源染色体
B.体细胞中的一半染色体是一个染色体组
C.配子中的全部染色体是一个染色体组
D.染色体组在减数分裂过程中消失
答案 A
解析 染色体组内的染色体在形态和功能上各不相同,不存在同源染色体,A正确;四倍体生物的体细胞中的一半染色体是两个染色体组,B错误;一般情况下,配子中的全部染色体是体细胞中染色体数目的一半,但不一定是一个染色体组,C错误;染色体组在有丝分裂和减数分裂过程中都不会消失,D错误。
3.(2020·山东省等级考试模拟,4)果蝇的性别决定是XY型,性染色体数目异常会影响果蝇的性别特征甚至使果蝇死亡,如:性染色体组成XO的个体为雄性,XXX、OY的个体胚胎致死。果蝇红眼和白眼分别由基因R和r控制。某同学发现一只异常果蝇,该果蝇左半侧表现为白眼雄性,右半侧表现为红眼雌性。若产生该果蝇的受精卵染色体组成正常,且第一次分裂形成的两个细胞核中只有一个细胞核发生变异,则该受精卵的基因型及变异细胞核产生的原因可能是( )
A.XRXr;含基因R的X染色体丢失
B.XrXr;含基因r的X染色体丢失
C.XRXr;含基因r的X染色体结构变异
D.XRXR;含基因R的X染色体结构变异
答案 A
解析 由题干可知,白眼雄果蝇的基因型为XrY或XrO,红眼雌性的基因型为XRXr或XRXR,因该异常果蝇左半侧表现为白眼雄性,右半侧表现为红眼雌性,可推知该受精卵基因型为XRXr,含基因R的X染色体丢失后左半侧为XrO的白眼雄性,A正确。
4.下列关于单倍体、二倍体、多倍体及染色体组的表述,正确的是( )
A.单倍体生物的体细胞中都没有同源染色体
B.唐氏综合征患者的体细胞中有三个染色体组
C.多倍体生物的体细胞中含有3个或3个以上的染色体组
D.单倍体植株都不育,多倍体植株长得较粗壮
答案 C
解析 多倍体生物形成的单倍体生物的体细胞中存在同源染色体,A错误;唐氏综合征患者的体细胞中有2个染色体组,B错误;多倍体生物的体细胞中含有3个或3个以上的染色体组,C正确;单倍体植株一般不育,但四倍体植株的单倍体植株可育,D错误。
5.(2020·重庆七校联考)如图表示发生在常染色体上的变化,下列叙述不正确的是( )
A.该变异能通过显微镜观察到
B.该变异发生在两条非同源染色体之间
C.该过程导致的变异属于基因重组
D.该变异导致染色体上基因的排列顺序发生改变
答案 C
解析 题图中两条非同源染色体之间发生染色体片段的移接,导致原来染色体上基因的排列顺序发生改变,该变异属于染色体结构变异中的易位,不属于基因重组,该染色体变异能通过显微镜观察到,A、B、D正确,C错误。
6.(2021·黑龙江重点中学联考)下列关于染色体变异的叙述,正确的是( )
A.四倍体植物的花药通过离体培养长成的植株是二倍体
B.三体是指由受精卵发育而来,体细胞中含有三个染色体组的个体
C.染色体的结构变异都能使染色体上基因的数目和排列顺序发生改变
D.同源染色体的非姐妹染色单体间发生片段不等交换会导致缺失或重复
答案 D
解析 四倍体植物的花药通过离体培养长成的植株是单倍体,A错误;三体是指由二倍体受精卵发育而来,体细胞中某对染色体多了一条的个体,B错误;倒位可使染色体上基因的排列顺序发生改变,但染色体上基因的数目没有发生改变,C错误;同源染色体的非姐妹染色单体间发生片段不等交换会导致缺失或重复,D正确。
7.(2020·广州市调研)某一年生植物开两性花,其花非常小,杂交育种时去雄困难。其花粉可育与不育由细胞核基因A/a(A、a基因仅在花粉中表达)和线粒体基因(N、S,每一植株只具其中一种基因)共同控制,花粉不育的机理如图所示(P蛋白的存在是S基因表达的必要条件):
a基因―→P蛋白
↓
S基因―→S蛋白―→花粉不育(不具受精能力)
(1)上述基因中,遵循孟德尔遗传规律的是____________________________________________________。
(2)基因型可用“线粒体基因(核基因型)”的形式表示,如植株N(aa)、花粉N(a)。现有植株N(aa)、S(aa)、S(AA)、N(AA),要培育出植株S(Aa)。
①选用的父本是________,母本是________。
②植株S(Aa)产生的花粉中可育花粉的基因型及所占比例是________。该植株自交后代的基因型及比例是________________________。
答案 (1)细胞核基因A、a (2)①N(AA)或S(AA) S(aa) ②S(A),1/2 S(AA)∶S(Aa)=1∶1
解析 (1)只有细胞核基因A/a的遗传遵循孟德尔遗传规律。(2)①根据题中信息可知,S基因为线粒体基因,且含a基因的个体花粉不育,若要培育出基因型为S(Aa)的个体,母本中一定含有S基因和a基因,结合题中信息可知可选择的母本的基因型是S(aa),父本基因型是N(AA)或S(AA)。②植株S(Aa)产生的花粉有S(A)和S(a)两种,其中可育花粉的基因型为S(A),所占比例为1/2。植株S(Aa)自交,其产生的可育花粉的基因型为S(A),产生的卵细胞的基因型为S(A)和S(a),因此,该个体自交后代的基因型及比例为S(AA)∶S(Aa)=1∶1。
8.(2020·华大新高考联盟)家蚕的性别决定为ZW型,雄蚕对桑叶的利用率和产丝率都高。已知家蚕第10号染色体为常染色体,其上有卵壳颜色基因B/b,基因B决定黑卵壳,基因b决定白卵壳。现有Bb和bb雌、雄家蚕若干,要培育可以鉴别雌、雄的品系,并在该品系杂交的后代中,可用光学显微镜将黑卵与白卵区分,以达到专养雄蚕的目的。下列处理和杂交,能达到预期目的的是( )
A.用X射线处理雄蚕,使B基因移接到Z染色体上,再与白卵雌蚕杂交
B.用X射线处理雌蚕,使B基因移接到W染色体上,再与白卵雄蚕杂交
C.用X射线处理雄蚕,使b基因移接到Z染色体上,再与黑卵雌蚕杂交
D.用X射线处理雌蚕,使b基因移接到W染色体上,再与黑卵雄蚕杂交
答案 B
解析 据题意,雄蚕为ZZ型,雌蚕为ZW型。根据伴性遗传的特点,控制家蚕卵壳颜色的基因位于第10号染色体上,显性基因B决定黑卵壳,隐性基因b决定白卵壳。可用X射线处理黑卵雌蚕,将第10号常染色体上的显性基因B易位到W染色体上,从而获得染色体结构变异的雌蚕,该品系与白卵雄蚕的杂交后代中,黑卵孵出的个体肯定含有WB,全为雌蚕,白卵孵出的个体全为雄蚕。故本题正确的选项是B。杂交图解如下:
9.(2021·山东潍坊统考)人们目前所食用的香蕉均来自三倍体香蕉植株,如图所示为三倍体香蕉的培育过程。下列叙述正确的是( )
A.无子香蕉的培育过程主要运用了基因重组的原理
B.图中染色体加倍的主要原因是有丝分裂中期纺锤体不能形成
C.二倍体与四倍体杂交能产生三倍体,它们之间不存在生殖隔离
D.三倍体香蕉无子的原因是其在减数分裂过程中同源染色体联会紊乱
答案 D
解析 四倍体有子香蕉、二倍体野生香蕉经减数分裂分别形成含两个染色体组、一个染色体组的配子,二者结合后形成的无子香蕉即含三个染色体组的三倍体,该培育方法为多倍体育种,主要运用的是染色体变异原理,A错误;图中染色体加倍的主要原因是有丝分裂前期纺锤体的形成受阻,B错误;二倍体与四倍体杂交虽然能产生后代(三倍体无子香蕉),但三倍体是不育的,所以它们之间仍然存在生殖隔离,C错误;三倍体香蕉之所以无子是因为其体细胞中含有三个染色体组,在其有性生殖器官内的减数分裂过程中同源染色体联会紊乱,不能产生正常配子,因而也就不能形成种子,D正确。
10.某生物兴趣小组的同学将生长旺盛的蒜不定根置于4 ℃的冰箱冷藏室中培养48~72 h后,剪取根尖制成临时装片,然后用显微镜观察染色体形态较好的分裂图像。下列叙述正确的是( )
A.低温处理能阻断蒜根尖细胞中DNA的复制
B.用甲紫溶液处理根尖可使染色体着色
C.制作临时装片前可用卡诺氏液维持细胞的活性
D.视野中所有细胞染色体数都已发生改变
答案 B
解析 低温作用于细胞分裂前期,能抑制蒜根尖细胞中纺锤体的形成,A错误;甲紫溶液是碱性染料,可使根尖细胞中的染色体着色,B正确;经卡诺氏液固定后细胞已经死亡,C错误;低温作用于细胞分裂前期,而细胞周期中间期时间最长,故视野中间期细胞数目应最多,大多数细胞染色体数未发生改变,D错误。
11.(2020·江苏南京六校联合体联考)下列有关生物变异的叙述,正确的是( )
A.所有生物都可能发生基因突变、基因重组和染色体变异
B.染色体上部分基因缺失而引起性状的改变,属于基因突变
C.基因中个别碱基对的替换可能不影响蛋白质的结构和功能
D.基因型为Dd的豌豆自交后代出现矮茎豌豆属于基因重组
答案 C
解析 基因突变具有普遍性,所有生物都可能发生基因突变,原核生物一般不能发生基因重组,也不能发生染色体变异,A错误;染色体上部分基因缺失而引起性状的改变,属于染色体结构变异,B错误;因密码子具有简并性(多个密码子可编码同一种氨基酸),所以基因中个别碱基对的替换可能不影响蛋白质的结构和功能,C正确;基因型为Dd的豌豆自交后代出现矮茎豌豆属于基因分离,D错误。
12.(2021·江西重点中学六校联考)如图表示利用二倍体西瓜(2N)培育出三倍体无子西瓜(3N)过程中染色体数目变化的情况,下列说法不正确的是( )
A.①过程中染色体复制两次细胞分裂一次
B.②过程可能产生突变和基因重组
C.图中只包含有两个不同的物种
D.三倍体无子西瓜可能产生极少量可育的配子
答案 A
解析 ①过程中染色体复制一次,细胞未分裂,导致染色体数目加倍,A错误;②过程为杂交,减数分裂产生配子过程中可能产生突变和基因重组,B正确;图中二倍体西瓜和四倍体西瓜杂交产生不可育的三倍体,故图中有二倍体西瓜和四倍体西瓜两个物种,C正确;三倍体植株减数分裂时,由于联会紊乱,一般不能产生正常配子,但也有可能产生极少量可育的配子,D正确。
13.(2020·福州市调研)IGF-2是小鼠正常发育所必需的一种蛋白质,缺乏时小鼠个体矮小。小鼠细胞中A1基因可控制IGF-2的合成,若突变为A2基因,则表达失效。有研究发现,DNA存在如图所示的甲基化现象,已知甲基化不导致碱基序列的改变。小鼠卵细胞形成时,若A1基因特定区域发生甲基化,会阻断该基因的转录,精子形成时无此现象。
(1)据题可知,A1基因和A2基因是一对________。A2是A1发生碱基对________等变化所致。
(2)A1基因的甲基化是否属于基因突变?________。为什么?________________________________________________________________________
____________________________________________________。
(3)用A1基因制成基因探针,________(填“能”或“不能”)在A1基因特定区域发生甲基化的卵细胞中检测到A1基因的mRNA。基因型为A1A2的小鼠可能表现为个体矮小,请解释原因:________________________________________________________________________
____________________________________________________。
答案 (1)等位基因 替换、缺失或增添
(2)不属于 因为甲基化不导致碱基(序列)的改变
(3)不能 A1基因来自母本,因特定区域发生了甲基化而不能表达
14.(2021·河南顶级名校联考)菠菜是雌雄异株植物。某品种菠菜株型分为直立型、半直立型和开张型(由常染色体上基因A、a控制),叶形有平叶、皱叶(由常染色体上基因D、d控制)。现有一株直立型皱叶雌株,与一株开张型平叶雄株杂交,F1表型及比例为:半直立型平叶∶半直立型皱叶=1∶1,F1两种菠菜杂交,F2的表型及比例为:直立型平叶∶半直立型平叶∶开张型平叶∶直立型皱叶∶半直立型皱叶∶开张型皱叶=1∶2∶1∶1∶2∶1。回答下列问题:
(1)根据上述实验结果,________(“能”或“不能”)判断菠菜叶片皱叶性状的显隐性,理由是____________________________________________________。
决定菠菜叶形和株型的基因遵循________定律,理由是____________________________________________________。
(2)现有若干纯合直立型菠菜种子(AA表现为直立型,只含一个A表现为半直立型),经电离辐射处理后,获得了1株半直立型雄株菠菜。科研人员提出该植株产生的假设:①基因突变导致;②含有该基因染色体片段的缺失(一对等位基因都缺失时幼胚死亡)导致。请利用该植株,设计实验证明上述哪个假设成立?简单写出实验设计思路、预期实验结果和结论。
注:若采用杂交或自交实验,则只能进行一次实验;现有的实验材料:普通直立型、半直立型和开张型雌株。
答案 (1)不能 无论皱叶性状是显性还是隐性,F1和F2中平叶和皱叶的表型及比例都是1∶1 基因的自由组合 根据F2的表型及比例可知,两对等位基因位于两对同源染色体上
(2)答案1:取该半直立型雄株菠菜的花粉进行离体培养,用秋水仙素处理后,培养一段时间,观察后代的表型及比例。
若所得后代的表型为直立型和开张型植株,则该植株发生了基因突变
若所得后代全部为直立型植株,则该植株发生了染色体片段缺失引起的基因缺失。
答案2:取该半直立型雄株菠菜的花粉进行离体培养,观察后代的表型及比例。
若所得后代的表型为半直立型和开张型植株,则该植株发生了基因突变;若所得后代全部为半直立型植株,则该植株发生了染色体片段缺失引起的基因缺失。
解析 (1)根据题述实验结果,无论皱叶性状是显性还是隐性,F1和F2中平叶和皱叶的表型比例都是1∶1,因此不能判断菠菜叶片皱叶性状的显隐性。根据F2的表型及比例可知,控制菠菜叶形和株型的基因不可能位于一对同源染色体上,决定菠菜叶形和株型的基因遵循基因的自由组合定律。(2)由题意可知,该株半直立型雄株菠菜的基因型可能为Aa或A_。若采用一代杂交实验,该半直立型雄株菠菜与普通菠菜雌株杂交实验结果相同,无法鉴定出该植株产生的原因。思路1:取该半直立型雄株菠菜的花粉进行单倍体育种(含秋水仙素处理过程),观察后代二倍体植株的表型。若所得后代的表型为直立型和开张型植株,则该植株发生基因突变;若所得后代全部为直立型植株,则该植株发生了染色体片段缺失引起的基因缺失。思路2:取该半直立型雄株菠菜的花药离体培养,观察单倍体的表型。若所得后代的表型为半直立型和开张型植株,则该植株发生基因突变;若所得后代全部为半直立型植株,则该植株发生了染色体片段缺失引起的基因缺失。
内容比较——知考向
核心素养——提考能
内容要求
1.举例说明染色体结构变异和数目变异
2.阐明生物变异在育种上的应用
3.实验:低温诱导染色体数目加倍
生命观念
染色体变异会影响生物性状,即结构与功能观
科学思维
通过三种可遗传变异的比较,培养归纳与概括能力
科学探究
低温诱导染色体数目变化,培养实验设计与结果分析的能力
与旧教
材对比
增:染色体变异概念。
改:①二倍体概念;②染色体组的概念。
淡化:单倍体育种改为小字内容。
项目
染色体易位
互换
图解
区别
位置
发生于非同源染色体之间
发生于同源染色体的非姐妹染色单体之间
原理
染色体结构变异
基因重组
观察
可在显微镜下观察到
在光学显微镜下观察不到
高中生物高考2022年高考生物一轮复习 第7单元 第21讲 染色体变异与育种): 这是一份高中生物高考2022年高考生物一轮复习 第7单元 第21讲 染色体变异与育种),共25页。
高中生物高考2 第七单元 第21讲 染色体变异与育种: 这是一份高中生物高考2 第七单元 第21讲 染色体变异与育种,共24页。试卷主要包含了染色体结构变异,染色体数目变异,番茄是二倍体植物等内容,欢迎下载使用。
高中生物高考2022年高考生物一轮复习 第7单元 第21讲 染色体变异与育种): 这是一份高中生物高考2022年高考生物一轮复习 第7单元 第21讲 染色体变异与育种),共25页。

