初中化学一轮复习【讲通练透】专题12 化学式与化学用语(讲通)
展开中考化学第一轮复习策略
初中化学总复习一般采用四轮复习法。第一轮按章节复习,强化基础知识;第二轮为专题复习,即将所学知识分为身边的化学物质、物质构成的奥秘、物质的化学变化、化学与社会发展、科学探究5个大专题,每个大专题下再分别有细化的小专题,目的在于将所学知识综合,增强知识结构化、网络化的程度,突出综合能力的提升,第三轮为模拟训练阶段,旨在增强应试能力;第四轮回归教材。
策略1:明确目标,强化基础
第一轮的复习一定要做到:一手抓理解,一手抓应用;一边捋知识点,一边将分散繁杂的知识点进行分类整理,使其系统化。
策略2:构建体系,突破难点
通过第一阶段的复习,考生对所学过的知识已经有了初步的了解,这时可以进行专题复习。
策略3:联系实际,关注热点
社会关注的热点问题很多都是中考的热点问题,如环境保护与水污染问题,包括大污气污染、臭氧空洞、酸雨、温室效应、白色污染;能源危机与开发新能源问题等。
策略4:关注实验,总结规律
随着新课程改革的深入,化学实验已成为中考化学命题的热点,除实验基本技能如仪器辨别、基本操作、气体的发生与收集、混合物分离、常见物质的检验等仍为必考的内容外,探究型实验题已成为近几年中考的热点。
专题十二 化学式与化学用语
【复习目标】
1、了解化学式的概念及涵义,掌握一些简单化学式的写法和读法,理解化学式前和化学式中有关数字的不同涵义;
2、掌握化合价中元素化合价的一些规律,熟记一些常见的化合价,并学会根据化学式计算化合价的方法,能利用化合价推求化学式;
3、了解相对分子质量的涵义,并能利用相对原子质量和相对分子质量计算物质的组成;
4、掌握不同位置的数字的含义。
【命题解读】
1、化学式的意义及相关计算:本考点常以选择题和计算题的形式进行考查,考查的命题点有:该化学式的元素组成、原子构成、物质的分类、相对分子质量、原子个数比、元素质量比、某元素质量分数。通常在物质类别上借助有机物的化学式来考查意义及相关计算。
2、化合价的计算:本考点常以选择题和填空与简答题的形式进行考查,考查的命题点有:结合新信息,直接计算出化学式中某元素的化合价、判断化合价的正误等。
3、化学用语:本考点常以选择题和填空题的形式进行考查,考查的命题点有:根据给出的信息,描述化学符号所表示的意义;判断化学符号与所描述的意义是否对应等。
【考点梳理】
考点1:化学式
定义 | 用 和 表示物质组成的式子。 | ||
书写 | 单质 | 由原子构成的物质:用 表示化学式。 | |
由分子构成的物质:用 和右下角的 表示。 | |||
化合物 | 常见的化学式,熟记。 | ||
根据化合价书写化学式。 | |||
意义 | 由分子构成的物质的化学式 | 宏观 | 表示一种 ; 表示该物质由什么 组成。 |
微观 | 表示一个 ; 表示一个分子由什么 构成。 | ||
由原子构成的物质的化学式 | 宏观 | 表示一种 ; 表示物质由什么 组成; 表示一种 。 | |
微观 | 表示一个 。 | ||
注意 | 化学式前面出现数字,只表示 意义,例如2H2O。 | ||
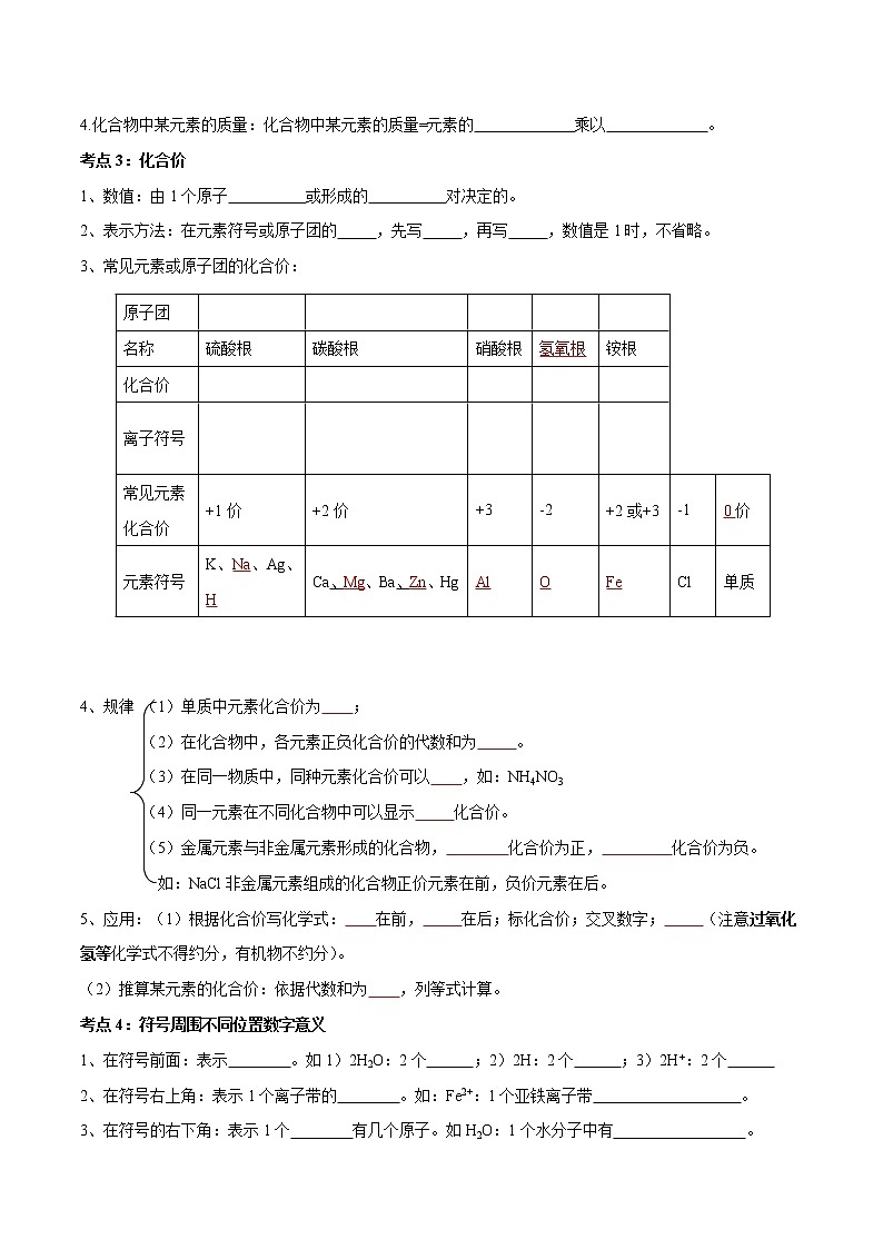
考点2:化学式的计算
1.化学式量(相对分子质量):化学式量=化学式中各原子的 的总和。
2.元素的质量比:化合物中各元素的质量比=各元素原子的 乘以 的比值。
3.元素的质量分数:某化合物中某元素的质量分数=某元素原子的 除以 。
4.化合物中某元素的质量:化合物中某元素的质量=元素的 乘以 。
考点3:化合价
1、数值:由1个原子 或形成的 对决定的。
2、表示方法:在元素符号或原子团的 ,先写 ,再写 ,数值是1时,不省略。
3、常见元素或原子团的化合价:
原子团 |
|
|
|
|
| ||
名称 | 硫酸根 | 碳酸根 | 硝酸根 | 氢氧根 | 铵根 | ||
化合价 |
|
|
|
|
| ||
离子符号 |
|
|
|
|
| ||
常见元素化合价 | +1价 | +2价 | +3 | -2 | +2或+3 | -1 | 0价 |
元素符号 | K、Na、Ag、H | Ca、Mg、Ba、Zn、Hg | Al | O | Fe | Cl | 单质 |
4、规律 (1)单质中元素化合价为 ;
(2)在化合物中,各元素正负化合价的代数和为 。
(3)在同一物质中,同种元素化合价可以 ,如:NH4NO3
(4)同一元素在不同化合物中可以显示 化合价。
(5)金属元素与非金属元素形成的化合物, 化合价为正, 化合价为负。
如:NaCl非金属元素组成的化合物正价元素在前,负价元素在后。
5、应用:(1)根据化合价写化学式: 在前, 在后;标化合价;交叉数字; (注意过氧化氢等化学式不得约分,有机物不约分)。
(2)推算某元素的化合价:依据代数和为 ,列等式计算。
考点4:符号周围不同位置数字意义
1、在符号前面:表示 。如1)2H2O:2个 ;2)2H:2个 ;3)2H+:2个
2、在符号右上角:表示1个离子带的 。如:Fe2+:1个亚铁离子带 。
3、在符号的右下角:表示1个 有几个原子。如H2O:1个水分子中有 。
4、在符号的正上方:表示元素的 。如: 氧化镁中镁元素的化合价是 。
【解题方法指导】
1、化学式的意义及相关计算
①物质由元素组成,分子由原子构成。元素 物质 分子 原子。
②相对分子质量的单位是1,一般省略不写。
③元素质量比=相对原子质量与原子个数乘积之比。(注意元素质量比≠原子个数比)。
④某化合物中某元素的质量分数=某元素原子的相对原子质量总和除以化学式量。
2、化合价的计算
①熟记常见常用元素的化合价,根据化合价规则:化合物中正负化合价的代数和为零,列等式进行计算。
②单质中元素化合价为零。
3、化学用语
符号周围不同位置数字意义
①在符号前面:表示几个粒子。如1)2H2O:2个水分子;2)2H:2个氢原子;3)2H+:2个氢离子
②在符号右上角:表示1个离子带的电荷数。如:Fe2+:1个亚铁离子带2个单位的正电荷。
③在符号的右下角:表示1个分子中有几个原子。如H2O:1个水分子中有2个氢原子。
④在符号的正上方:表示元素的化合价。如: 氧化镁中镁元素的化合价是+2价。
【题型典例聚焦】
题型一 化学式
【经典例题】【2021广西北海】下列物质的俗称与化学式,不对应的是( )
A.水银——Hg B.酒精——C2H5OH
C.生石灰——CaO D.熟石灰——CaCO3
【经典例题】【2021山东济宁】下面对于过氧化氢(H2O2)组成的说法,正确的是( )
A.过氧化氢由氢气和氧气组成
B.过氧化氢由氢分子和氧分子构成
C.过氧化氢由氢元素和氧元素组成
D.过氧化氢由氢原子和氧原子构成
【趁热打铁】
1、【2021湖北宜昌】下列物质含有氢分子的是( )
A. H2 B. H2O2 C. H2CO3 D. H2O
2、【2020山东滨州】下列化学用语既能表示一种元素,又能表示一个原子,还能表示一种物质的是( )
A.O B.Cu C.N2 D.CO2
3、【2021陕西】下列关于H2、H2O、H2O2三种物质的说法正确的是( )
A. 均含有1个氢分子 B. 均含有2个氢原子
C. 均含有氢元素 D. 均含有2个氢离子
4、【2021黑龙江伊春】下列物质的名称、化学式、俗称不一致的是( )
A. 碳酸钠、Na2CO3、纯碱 B. 乙醇、C2H5OH、酒精
C. 氧化钙、CaO、消石灰 D. 氢氧化钠、NaOH、烧碱
5、【2021四川凉山】写出一种由空气中含量最多的元素、地壳中含量最多的元素、人体中含量最多的金属元素组成的化合物的化学式______。
题型二 化合价
【经典例题】【2021广西玉林】已知Fe2SiO4中硅元素的化合价为+4,则其中铁元素的化合价是( )
A.﹣3 B.﹣2 C.+2 D.+3
【趁热打铁】
1、【2021湖北鄂州】笑气是人类最早应用于医疗的麻醉剂之一,如果长期过量吸入笑气,就会对人体造成不可逆的伤害。笑气是氮的一种氧化物,该氧化物中氮元素的化合价为+1价,笑气的化学式是( )
A. N2 B. N2O C. N2O3 D. NO2
2、【2021山西晋中】不同元素在相互结合形成化合物时,呈现的化合价有所不同。在以下四个选项中,元素表现+3价的是( )
A. SO2 B. Al2O3 C. NaCl D. NH3
3、【2021内蒙呼伦贝尔】下列物质中氮元素化合价最低的是( )
A. N2 B. NO2 C. HNO3 D. NH3
4、【2021湖南邵阳】有NH3、N2、NO、X、HNO3五种物质,均含氮元素,且氮元素的化合价按一定的顺序排列,则物质X是( )
A. NO2 B. N2O C. N2O5 D. NaNO3
题型三 有关化学式的计算
【经典例题】【2021天津】丙烯酸乙酯(C5H8O2)存在于菠萝等水果中。计算:
(1)丙烯酸乙酯由 种元素组成(填数字);
(2)丙烯酸乙酯中碳、氢元素质量比为 (填最简比);
(3)丙烯酸乙酯中氧元素的质量分数为 。
【趁热打铁】
1、【2020湖北荆州】地瑞那韦(化学式为C27H37N3O7S)对新冠肺炎病毒有一定的抑制作用。地瑞那韦中质量分数最大的元素是( )
A.碳 B.氮 C.氧 D.硫
2、【2021辽宁营口】防控新冠肺炎期间,很多医院使用来苏水进行杀菌消毒,来苏水的主要成分之一是对甲基苯酚(化学式为:C7H8O)下列有关对甲基苯酚的叙述正确的是( )
A. 对甲基苯酚的相对分子质量为108g B. 对甲基苯酚中碳元素的质量分数最大
C. 对甲基苯酚由16个原子构成 D. 对甲基苯酚中碳、氢、氧元素的质量比为7:8:1
3、【2021广西北海】传统中药“金银花”的有效成分中含有一种名为绿原酸(C16H18O9) 的物质,下列说法正确的是( )
A.绿原酸由三种元素组成
B.绿原酸的相对分子质量为354g
C.绿原酸中氢元素的质量分数最大
D.绿原酸由16个碳原子、18个氢原子和9个氧原子构成
4、【2021湖南益阳】 疫情期间,使用到的过氧乙酸(CH3COOOH)是国家卫健委公布的消毒剂之一。请计算:
(1)过氧乙酸的相对分子质量是 。
(2)过氧乙酸中各元素质量的最简整数比m(C):m(H):m(O)=________。
5、【2021黑龙江七台河】抗击新型冠状病毒疫情的过程中,发现药物法匹拉韦安全性好、疗效明确,已知法匹拉韦的化学式为C5H4FN3O2,请回答下列问题:
(1)法匹拉韦的相对分子质量为 。
(2)法匹拉韦分子中碳原子和氧原子的个数比为 。
(3)15.7g法匹拉韦中碳元素的质量为 g。
题型四 不同位置数字的含义
【经典例题】【2021贵州黔东南】在化学世界里没有生命的阿拉伯数字也变得鲜活起来,它们在不同的位置表示着不同的含义。下列化学符号中数字“2”:表示的意义不正确的是( )
A. O2中的“2”:表示一个氧气分子由两个氧原子构成
B. 中的“-2”:表示氧化镁中氧元素的化合价为负二价
C. Fe2+中的“2+”:表示一个铁离子带两个单位的正电荷
D. 2CO中的“2”:表示两个一氧化碳分子
【趁热打铁】
1、【2021广西北海】下列有关化学用语的叙述,正确的是( )
A.Ne:表示氖气 B.C60:表示60个碳原子
C.2N:表示2个氮分子 D.Fe3+:表示3个铁离子
2、【2021湖北襄阳】化学用语是学习和研究化学的工具。下列化学用语表示正确的是( )
A. 汞元素:HG B. 镁离子:Mg2+
C. 高锰酸钾:K2MnO4 D. 2个氮原子:N2
3、【2021辽宁营口】请用化学用语回答:
(1)两个汞原子________。
(2)天然气的主要成分________。
(3)亚铁离子________。
(4)人体胃液中含有的酸_________。
4、【2021湖北鄂州】下列化学符号中,数字“3”可表示不同的意义。
①3O2 ②NH3 ③Al3+
用数字序号填空。
(1)表示分子个数的是___________。
(2)表示一个离子所带的电荷数的是___________。
(3)表示一个分子中所含某元素原子个数的是___________。
初中化学二轮复习【讲通练透】专题03 化学用语专题(练透): 这是一份初中化学二轮复习【讲通练透】专题03 化学用语专题(练透),文件包含专题03化学用语专题专题跟踪检测教师版docx、专题03化学用语专题专题跟踪检测学生版docx等2份试卷配套教学资源,其中试卷共23页, 欢迎下载使用。
初中化学二轮复习【讲通练透】专题03 化学用语专题(讲通): 这是一份初中化学二轮复习【讲通练透】专题03 化学用语专题(讲通),文件包含专题03化学用语专题精讲讲义教师版docx、专题03化学用语专题精讲讲义学生版docx等2份试卷配套教学资源,其中试卷共30页, 欢迎下载使用。
初中化学一轮复习【讲通练透】专题20 化学计算(讲通): 这是一份初中化学一轮复习【讲通练透】专题20 化学计算(讲通),文件包含专题20化学计算讲通练透-教师版docx、专题20化学计算讲通练透-学生版docx等2份试卷配套教学资源,其中试卷共25页, 欢迎下载使用。

