高中生物高考2023年高考生物一轮复习(新人教新高考) 第5单元 第2课时 基因分离定律重点题型突破
展开
这是一份高中生物高考2023年高考生物一轮复习(新人教新高考) 第5单元 第2课时 基因分离定律重点题型突破,共19页。试卷主要包含了根据子代性状判断,根据遗传系谱图进行判断,合理设计杂交实验进行判断等内容,欢迎下载使用。
应用导学 水稻的有芒和无芒是一对相对性状,依据下列四组杂交实验中②③,能判断显性性状是有芒。
①有芒×有芒→有芒 ②有芒×有芒→有芒215+无芒70 ③有芒×无芒→有芒 ④有芒×无芒→有芒101+无芒97
总结提升
1.根据子代性状判断
2.根据遗传系谱图进行判断
3.合理设计杂交实验进行判断
题型突破
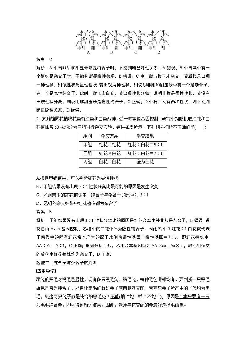
1.(2022·吉林长春高三模拟)玉米的甜和非甜是一对相对性状,随机取非甜玉米和甜玉米进行间行种植,其中一定能够判断甜和非甜的显隐性关系的是( )
答案 C
解析 A中当非甜和甜玉米都是纯合子时,不能判断显隐性关系,A错误;B中当其中有一个植株是杂合子时,不能判断显隐性关系,B错误;C中非甜与甜玉米杂交,若后代只出现一种性状,则该性状为显性性状;若出现两种性状,则说明非甜和甜玉米中有一个是杂合子,有一个是隐性纯合子,此时非甜玉米自交,若出现性状分离,说明非甜是显性性状,若没有出现性状分离,则说明非甜玉米是隐性纯合子,C正确;D中若后代有两种性状,则不能判断显隐性关系,D错误。
2.某雌雄同花植物花色有红色和白色两种,受一对等位基因控制。研究小组随机取红花和白花植株各60株均分为三组进行杂交实验,结果如表所示,下列相关推断不正确的是( )
A.根据甲组结果,可以判断红花为显性性状
B.甲组结果没有出现3∶1性状分离比最可能的原因是发生突变
C.乙组亲本的红花植株中,纯合子与杂合子的比例为3∶1
D.乙组的杂交结果中红花植株都为杂合子
答案 B
解析 甲组结果没有出现3∶1性状分离比的原因是红花亲本中并非都是杂合子,B错误;设花色由A、a基因控制,乙组中的白花个体为隐性纯合子,因此F1中7红花∶1白花就代表了亲代中的所有红花亲本产生的配子比例为显性基因∶隐性基因=7∶1,即红花植株中AA∶Aa=3∶1,C正确;根据分析可知,乙组亲本基因型为AA×aa、Aa×aa,故乙组杂交的后代中红花植株均为杂合子,D正确。
题型二 纯合子与杂合子的判断
应用导学
家兔的黑毛对褐毛是显性,现有多只黑毛兔、褐毛兔,每种毛色雌雄均有,要判断一只黑毛雄兔是否为纯合子,能否让黑毛的雌雄兔子两两相互交配,若两只兔子所产生的子代均为黑毛,则这两只兔子就是纯合的黑毛兔?不能(填“能”或“不能”),原因是亲本只要有一只为黑毛纯合兔,即可得到题述结果。因此,选用与它交配的兔最好是褐毛雌兔。
总结提升
[提醒] 鉴定某生物个体是纯合子还是杂合子,当被测个体是动物时,常采用测交法;当被测个体是植物时,上述四种方法均可,其中最简便的方法为自交法。
题型突破
3.玉米(2n=20)是雌雄异花、雌雄同株的作物。自然状态下的玉米可以在植株间相互传粉,也可以同株异花传粉(自交)。请回答:
(1)在杂交过程中,玉米相对于豌豆可以省去__________________________________环节,在开花前直接对雌、雄花序进行__________________________________________处理即可。
(2)玉米的高茎对矮茎为显性。为研究一纯合高茎玉米植株的果穗上所结籽粒是全为纯合子、全为杂合子还是既有纯合子又有杂合子,某同学选取了该玉米果穗上两粒种子作为亲本,单独隔离种植,观察、记录并分别统计子一代植株的性状,子一代全为高茎,他就判断该玉米果穗所有籽粒均为纯合子,可老师认为他的结论不科学,理由是
________________________________________________________________________。
请以该果穗为实验材料,写出科学的实验思路:_______________________________
________________________________________________________________________。
预期现象及结论:
①________________________________________________________________________;
②________________________________________________________________________;
③________________________________________________________________________。
答案 (1)去雄 套袋
(2)选择样本太少,实验有一定的偶然性,不能代表全部籽粒的遗传因子组成 让该纯合高茎玉米植株的果穗上所结籽粒全部作为亲本,单独隔离种植,观察、记录并分别统计子一代植株的性状
①如果后代全是高茎,则该纯合高茎玉米植株的果穗上所结籽粒是全为纯合子
②如果后代有高茎、矮茎,且高茎∶矮茎=3∶1,则该纯合高茎玉米植株的果穗上所结籽粒全为杂合子
③如果后代有高茎、矮茎,且高茎∶矮茎>3∶1,则该纯合高茎玉米植株的果穗上所结籽粒既有纯合子又有杂合子
题型三 一对相对性状遗传中亲子代基因型和表型的推断
1.亲代推子代类
2.子代推亲代类
3.亲子互推类
题型突破
4.番茄果实的颜色由一对等位基因A、a控制,下表是关于番茄果实颜色的3个杂交实验及其结果。下列分析正确的是( )
A.番茄的果实颜色中,黄色为显性性状
B.实验1的亲本基因型:红果为AA,黄果为aa
C.实验2的后代红果番茄均为杂合子
D.实验3的后代中黄果番茄的基因型可能是Aa或AA
答案 C
解析 从实验2中可以看出,红果与黄果杂交,后代只出现红果,说明黄果为隐性性状,红果为显性性状,由实验3也可得出红果为显性性状,A错误;实验1的子代红果∶黄果≈1∶1,则亲本基因型:红果为Aa,黄果为aa,B错误;实验2的亲本基因型:红果为AA,黄果为aa,则F1中红果番茄均为杂合子,C正确;因为黄果为隐性性状,所以其基因型为aa,D错误。
5.Alagille综合征(ALGS)是一种累及多器官的遗传病,肝脏、心脏、骨骼、眼睛异常等是该病最常见的临床表现。下图是某ALGS患者家族遗传图谱,其中Ⅱ-3是纯合子。对家系的致病基因分析得知,由于基因突变导致患者体内JAGGED1蛋白从第807位氨基酸发生改变,并且在819位氨基酸处提前终止。以下判断不正确的是( )
A.ALGS的遗传方式是常染色体显性遗传
B.异常的基因最可能因一个碱基替换引起
C.若相关基因为A/a,Ⅱ-10的基因型是Aa
D.胚胎基因检测可避免Ⅱ-10夫妇生出ALGS患儿
答案 B
解析 家系中存在女性患者,一定不是伴Y遗传;Ⅱ-3是纯合子而Ⅲ-12患病,该病一定是显性遗传病;Ⅰ-2患病,而Ⅱ-7正常,说明一定不是伴X染色体显性遗传病,因此,ALGS的遗传方式是常染色体显性遗传病,A正确。由于基因突变导致患者体内JAGGED1蛋白从第807位氨基酸发生改变,由此造成异常。则造成这种异常的基因突变类型最可能是基因中插入或缺失一个碱基,会引起多个氨基酸的改变,并提前终止,B错误。由于19号表现正常,基因型为aa,故10号个体一定含有a,又因为10号个体患病,故基因型为Aa,C正确。
题型四 分离定律的概率计算(含自交与自由交配)
1.用经典公式或分离比计算某表型或基因型所占比例
(1)概率=eq \f(某性状或基因型数,总组合数)×100%。
(2)根据分离比计算
AA、aa出现的概率各是eq \f(1,4),Aa出现的概率是eq \f(1,2),显性性状出现的概率是eq \f(3,4),隐性性状出现的概率是eq \f(1,4),显性性状中杂合子的概率是eq \f(2,3)。
2.根据配子概率计算
(1)先计算亲本产生每种配子的概率。
(2)根据题目要求用相关的两种(♀、♂)配子的概率相乘,即可得出某一基因型的个体的概率。
(3)计算表型概率时,将相同表型的个体的概率相加即可。
3.自交的概率计算
(1)杂合子Dd连续自交n代过程(如图1):
由图1可推测:杂合子比例为(eq \f(1,2))n,纯合子比例为1-(eq \f(1,2))n,显性纯合子比例=隐性纯合子比例=[1-(eq \f(1,2))n]×eq \f(1,2)。
纯合子、杂合子所占比例的坐标曲线如图2所示:
(2)杂合子Aa连续自交,且逐代淘汰隐性个体,自交n代后,显性个体中,纯合子比例为eq \f(2n-1,2n+1),杂合子比例为eq \f(2,2n+1)。如图所示:
4.自由交配的概率计算
(1)若杂合子Aa连续自由交配n代,杂合子比例为eq \f(1,2),显性纯合子比例为eq \f(1,4),隐性纯合子比例为eq \f(1,4);若杂合子Aa连续自由交配n代,且逐代淘汰隐性个体后,显性个体中,纯合子比例为eq \f(n,n+2),杂合子比例为eq \f(2,n+2)。(①自由交配若符合遗传平衡条件,则无论交配多少代,子代基因频率不发生改变;②自由交配过程中若有淘汰,需要每一代淘汰后,重新换算基因型比例,再进行计算。)
(2)自由交配问题的两种分析方法:如某种生物基因型AA占eq \f(1,3),Aa占eq \f(2,3),个体间可以自由交配,求后代中AA的比例。
解法一:列举法
解法二:配子法——最直接的方法
eq \f(1,3)AA个体产生一种配子A;eq \f(2,3)Aa个体产生两种数量相等的配子A和a,所占比例均为eq \f(1,3),则A配子所占比例为eq \f(2,3),a配子所占比例为eq \f(1,3)。
由表可知:F1基因型的比例为AA∶Aa∶aa=eq \f(4,9)∶eq \f(4,9)∶eq \f(1,9)=4∶4∶1;F1表型的比例为A_∶aa=eq \f(8,9)∶eq \f(1,9)=8∶1。
题型突破
6.(2022·吕梁市高三模拟)闭花受粉植物甲,高茎和矮茎分别受A和a基因控制(完全显性);雌雄同株异花植物乙,其籽粒的颜色黄色与白色分别由Y和y基因控制(完全显性)。两者的遗传均遵循孟德尔定律。自然状态下,间行种植基因型为AA、Aa的植物甲(两者数量之比是1∶2)和间行种植基因型为YY、Yy的植物乙(两者数量之比是1∶2)。下列叙述不正确的是( )
A.植物甲的F1中杂合子所占的比例为1/3
B.植物乙的F1中白色籽粒所占的比例为1/9
C.植物乙的F1黄色籽粒中纯合子所占的比例为1/2
D.若植物甲含有a的配子1/2致死,则F1中矮茎个体所占的比例为1/9
答案 D
解析 植物甲闭花受粉,自然状态下为自交,间行种植基因型为AA、Aa的植物甲(两者数量之比是1∶2),F1中杂合子所占的比例为2/3×1/2=1/3,A正确;植物乙为雌雄同株异花,间行种植基因型为YY、Yy的植物乙(两者数量之比是1∶2),植物乙为自由交配,种群中产生y雌雄配子的概率均为1/3,植物乙的F1中白色籽粒所占的比例为1/9,B正确;植物乙自由交配,种群中产生Y雌雄配子的概率均为2/3,种群中产生y雌雄配子的概率均为1/3,植物乙的F1中YY占4/9,表现为黄色,Yy占4/9,表现为黄色,yy占1/9表现为白色,所以,黄色籽粒中纯合子所占的比例为1/2,C正确;若植物甲含有a的配子1/2致死,则Aa产生配子A∶a=2∶1,则F1中矮茎个体aa占2/3×1/3×1/3=2/27,D错误。
7.黄瓜植株中含有一对等位基因E和e,其中E基因纯合的植株不能产生卵细胞,而e基因纯合的植株产生的花粉不能正常发育,杂合子植株完全正常。现以若干基因型为Ee的黄瓜植株为亲本,下列有关叙述正确的是( )
A.如果每代均自由交配直至F2,则F2植株中EE植株所占比例为eq \f(1,2)
B.如果每代均自由交配直至F2,则F2植株中正常植株所占比例为eq \f(4,9)
C.如果每代均自交直至F2,则F2植株中正常植株所占比例为eq \f(1,2)
D.如果每代均自交直至F2,则F2植株中ee植株所占比例为eq \f(1,2)
答案 C
解析 基因型为Ee的个体自交后代F1的基因型及比例是EE∶Ee∶ee=1∶2∶1,F1进行自由交配时,由于E基因纯合的植株不能产生卵细胞,则产生的雌配子的基因型及比例是E∶e=1∶2,由于ee植株产生的花粉不能正常发育,则产生的雄配子的基因型及比例是E∶e=2∶1,则F2中,ee的基因型频率=eq \f(2,3)×eq \f(1,3)=eq \f(2,9),EE的基因型频率=eq \f(1,3)×eq \f(2,3)=eq \f(2,9),正常植株Ee所占比例为1-eq \f(2,9)-eq \f(2,9)=eq \f(5,9),A、B错误;E基因纯合的植株不能产生卵细胞,而e基因纯合的植株花粉不能正常发育,因此每代中只有Ee可以自交,因此F2植株中正常植株Ee所占比例为eq \f(1,2),C正确;如果每代均自交直至F2,则F2植株有EE∶Ee∶ee=1∶2∶1,其中ee植株所占比例为eq \f(1,4),D错误。
重温高考 真题演练
1.(2020·江苏,7)有一观赏鱼品系体色为桔红带黑斑,野生型为橄榄绿带黄斑,该性状由一对等位基因控制。某养殖者在繁殖桔红带黑斑品系时发现,后代中2/3为桔红带黑斑,1/3为野生型性状,下列叙述错误的是( )
A.桔红带黑斑品系的后代中出现性状分离,说明该品系为杂合子
B.突变形成的桔红带黑斑基因具有纯合致死效应
C.自然繁育条件下,桔红带黑斑性状容易被淘汰
D.通过多次回交,可获得性状不再分离的桔红带黑斑品系
答案 D
解析 杂合子自交后代会出现性状分离,A项正确;由于后代桔红带黑斑∶野生型=2∶1,不符合分离定律中3∶1的性状分离比,说明桔红带黑斑基因具有纯合致死效应,B项正确;由于桔红带黑斑基因具有纯合致死效应,自然繁育条件下,该显性基因的频率会逐渐下降,则桔红带黑斑性状容易被淘汰,C项正确;由以上分析可知,桔红带黑斑为显性性状,桔红带黑斑个体的基因型显性纯合时致死,因此通过多次回交,得不到性状不再分离的纯合子,D项错误。
2.(2021·河北,20)我国科学家利用栽培稻(H)与野生稻(D)为亲本,通过杂交育种方法并辅以分子检测技术,选育出了L12和L7两个水稻新品系。L12的12号染色体上带有D的染色体片段(含有耐缺氮基因TD),L7的7号染色体上带有D的染色体片段(含有基因SD),两个品系的其他染色体均来自于H(图1)。H的12号和7号染色体相应片段上分别含有基因TH和SH。现将两个品系分别与H杂交,利用分子检测技术对实验一亲本及部分F2的TD/TH基因进行检测,对实验二亲本及部分F2的SD/SH基因进行检测,检测结果以带型表示(图2)。
回答下列问题:
(1)为建立水稻基因组数据库,科学家完成了水稻______条染色体的DNA测序。
(2)实验一F2中基因型TDTD对应的是带型______。理论上,F2中产生带型Ⅰ、Ⅱ和Ⅲ的个体数量比为________________________________________________________________。
(3)实验二F2中产生带型α、β和γ的个体数量分别为12、120和108,表明F2群体的基因型比例偏离______________定律。进一步研究发现,F1的雌配子均正常,但部分花粉无活性。已知只有一种基因型的花粉异常,推测无活性的花粉带有________(填“SD”或“SH”)基因。
(4)以L7和L12为材料,选育同时带有来自D的7号和12号染色体片段的纯合品系X(图3)。主要实验步骤包括:①__________________________________________________;
②对最终获得的所有植株进行分子检测,同时具有带型______的植株即为目的植株。
(5)利用X和H杂交得到F1,若F1产生的无活性花粉所占比例与实验二结果相同,雌配子均有活性,则F2中与X基因型相同的个体所占比例为______。
答案 (1)12 (2)Ⅲ 1∶2∶1 (3)(基因)分离 SD (4)①将L7和L12杂交,获得F1后自交 ②α和Ⅲ (5)1/80
解析 (1)水稻为雌雄同株的植物,没有性染色体和常染色体之分,分析题图可知,水稻含有12对同源染色体,即有24条染色体,故对水稻基因组测序,需要完成12条染色体的DNA测序。
(2)实验一是将L12(基因型TDTD)与H(基因型THTH)杂交,F1的基因型为TDTH,F2的基因型及比例分别为TDTD∶TDTH∶THTH=1∶2∶1,其中TDTD对应的是带型与亲本L12对应的条带相同,即条带Ⅲ,理论上,F2中产生带型Ⅰ∶Ⅱ∶Ⅲ的个体数量比为1∶2∶1。
(3)实验二是将L7(基因型SDSD)与H(基因型SHSH)杂交,F1的基因型为SDSH,理论上F2的基因型及比例分别为SDSD∶SDSH∶SHSH=1∶2∶1,其中SDSD对应的带型与亲本L7对应的条带相同,即条带α,SDSH对应条带为β,SHSH对应条带为γ,理论上,F2中产生带型α∶β∶γ的个体数量比为1∶2∶1。实际上F2中产生带型α、β、γ的个体数量分别为12、120和108,表明F2群体的基因型比例偏离分离定律;进一步研究发现,F1的雌配子均正常,但部分花粉无活性;已知只有一种基因型的花粉异常,而带型α,即SDSD的个体数量很少,可推测无活性的花粉带有SD基因。
(4)已知TD与TH,SD与SH两对基因分别位于12号和7号染色体上,两对等位基因遵循自由组合定律,以L7和L12为材料,选育同时带有来自D的7号和12号染色体片段的纯合品系X,基因型为SDSDTDTD;同时考虑两对等位基因,可知L7的基因型为SDSDTHTH,L12的基因型为SHSHTDTD,①将L7和L12杂交,获得F1(SDSHTDTH)后自交,②对最终获得的所有植株进行分子检测,同时具有带型α和Ⅲ的植株即为目的植株。
(5)实验二中SDSD∶SDSH∶SHSH=12∶120∶108=1∶10∶9,可知花粉中SD∶SH=1∶9,利用X(基因型为SDSDTDTD)和H(基因型为SHSHTHTH)杂交得到F1,基因型为SDSHTDTH,若F1产生的无活性花粉所占比例与实验二结果相同,即雄配子类型及比例为SDTD∶SDTH∶SHTD∶SHTH=1∶1∶9∶9,雌配子均有活性,类型及比例为SDTD∶SDTH∶SHTD∶SHTH =1∶1∶1∶1,则F2中基因型为SDSDTDTD的个体所占比例为1/4×1/20=1/80。
课时精练
一、选择题
1.(2022·湖北高三模拟)采用下列哪组方法,可以依次解决①~④中的遗传问题( )
①鉴定一只白羊是否是纯种
②在一对相对性状中区别显隐性
③不断提高小麦抗病品种的纯合度
④检验杂种F1的基因型
A.杂交、自交、测交、测交
B.测交、杂交、自交、测交
C.测交、测交、杂交、自交
D.杂交、杂交、杂交、测交
答案 B
2.小鼠的体色灰色与白色是由常染色体上的一对等位基因控制的相对性状,某校生物科研小组的同学饲养了8只小鼠(编号①~⑧),同时进行了一次杂交实验。下表是各杂交组合及子代鼠的体色情况。
该小组同学认为,根据上述实验结果不能确定哪个性状是显性性状,需重新设计杂交组合,以确定这对性状的显隐性。请选出最合理的实验方案( )
A.让①与⑥杂交,③与⑧杂交,观察后代体色情况
B.让⑤与⑧杂交,⑥与⑦杂交,观察后代体色情况
C.让①与④杂交,②与③杂交,观察后代体色情况
D.让③与⑥杂交,④与⑤杂交,观察后代体色情况
答案 C
解析 根据后代表型及比例推测,若灰色对白色是显性,则①④为杂合子,②③⑦⑧为隐性纯合子,⑤⑥中至少有一方为显性纯合子;若白色对灰色是显性,则②③为杂合子,①④⑤⑥均为隐性纯合子,⑦⑧中至少有一方为显性纯合子。通过①与④杂交、②与③杂交,根据后代是否发生性状分离即可对上述显隐性进行确定。如果①与④杂交的后代中既有灰鼠又有白鼠,②与③杂交的后代全为白鼠,则灰色为显性性状;如果①与④杂交的后代全为灰鼠,②与③杂交的后代中既有灰鼠又有白鼠,则白色为显性性状。
3.(2022·南京高三模拟)下图是某单基因遗传病的系谱图,表是对该家系中1~4号个体进行相关基因检测(先用某种限制酶切割样品DNA,再进行电泳)得到的电泳结果(电泳时不同大小的DNA片段移动速率不同)。已知编号a对应的样品来自图中4号个体,下列有关叙述错误的是( )
A.由图可知该病属于常染色体隐性遗传病
B.由图、表可知致病基因内部存在相关限制酶的酶切位点
C.8号个体基因检测的电泳结果可能是编号b或c的条带类型
D.9号与该病基因携带者结婚生一个正常男孩的概率为5/6
答案 D
解析 假设相关基因用A、a表示,题图中4号为患者,其父母1和2号正常,可判断该病是常染色体隐性遗传病,A正确;a、b、c、d中a、b、d都具有条带2和3,4号患病,是隐性纯合子,却有两个条带,故致病基因内部存在相关限制酶的切点,B正确;1号基因型为Aa,2号基因型为Aa,5号是A_,由于5号和6号生了一个患者7号(aa),故可推知5号基因型为Aa,8号的基因型是1/3AA、2/3Aa,8号个体基因检测的电泳结果可能是编号b或c的条带类型,C正确;9号的基因型是1/3AA、2/3Aa,与Aa结婚,生一个正常男孩的概率是eq \f(1,3)×eq \f(1,2)+eq \f(2,3)×eq \f(3,4)×eq \f(1,2)=eq \f(5,12),D错误。
4.豌豆高茎对矮茎为显性,由一对等位基因控制。多株高茎豌豆与矮茎豌豆杂交,F1表现为高茎∶矮茎=9∶7,若亲本中所有的高茎豌豆自交,子一代表型及比例为( )
A.高茎∶矮茎=25∶7
B.高茎∶矮茎=3∶1
C.高茎∶矮茎=1∶3
D.高茎∶矮茎=13∶3
答案 A
解析 多株高茎(A_)豌豆与矮茎(aa)豌豆杂交,F1表现为高茎∶矮茎=9∶7。可知亲本高茎豌豆产生的配子中a所占比例为7/16,求得亲本高茎豌豆基因型为AA∶Aa=1∶7。若亲本中所有的高茎豌豆自交,由于只有Aa自交后代中有矮茎aa且比例占1/4,因此子一代中矮茎个体=1/4×7/8=7/32,高茎(A_)个体=1-7/32=25/32,高茎∶矮茎=25∶7。
5.假设羊的毛色遗传由一对基因控制,黑色(B)对白色(b)为显性。一个随机交配多代的羊群中,白毛和黑毛的基因频率各占一半,现需对羊群进行人工选择,逐代淘汰白色个体。下列说法错误的是( )
A.淘汰前,该羊群中黑色个体数量多于白色个体数量
B.白色羊至少要淘汰2代,才能使b基因频率下降到25%
C.白色个体连续淘汰2代,羊群中Bb的比例为2/3
D.若每代均不淘汰,不论交配多少代,羊群中纯合子的比例均为1/2
答案 C
解析 淘汰前,该羊群中白毛和黑毛的基因频率各占一半,黑色个体数量(B_)所占比例为eq \f(1,2)×eq \f(1,2)+2×eq \f(1,2)×eq \f(1,2)=eq \f(3,4),多于白色个体数量,A正确;淘汰一次后,BB∶Bb=1∶2,再自由交配一次,BB∶Bb∶bb=4∶4∶1,淘汰掉bb,BB∶Bb=1∶1,b的基因频率是1/2×1/2=1/4,羊群中Bb的比例为1/2,B正确、C错误;若每代均不淘汰,不论交配多少代,基因频率不变,羊群中纯合子的比例均为1/2,D正确。
6.某雌雄同株二倍体植物含有一对等位基因A和a,其中A基因纯合时该植物不能产生雌配子,a基因纯合时该植物不能产生雄配子,基因型为Aa的植株完全正常。现以若干基因型为Aa的植株为亲本交配得到F1。理论上,通过下列各交配方式所得F2植株中,完全正常植株所占比例不为1/2的是( )
A.让F1全部植株自交
B.让F1全部植株自由交配
C.让F1中基因型为AA、Aa的植株自由交配
D.让F1中基因型为Aa、aa的植株自由交配
答案 B
解析 基因型为Aa的植株交配,所得F1的基因型及比例为AA∶Aa∶aa=1∶2∶1,其中基因型为AA、aa的个体均不能自交产生后代,只有基因型为Aa的个体可自交产生后代,F1全部植株自交,F2植株基因型及比例为:1/4AA、1/2Aa、1/4aa,其中完全正常植株Aa所占比例为1/2,A不符合题意;F1全部植株自由交配,F1产生的雌配子基因型及比例为A∶a=1∶2,雄配子基因型及比例为A∶a=2∶1,由此可得F2中AA∶Aa∶aa=(1/3×2/3)∶[(1/3×1/3)+(2/3×2/3)]∶(2/3×1/3)=2∶5∶2,故F2植株中完全正常植株Aa所占比例为5/9,B符合题意;F1中基因型为AA、Aa的植株自由交配,F1产生的雌配子基因型及比例为A∶a=1∶1,雄配子基因型及比例为A∶a=2∶1,由此可得F2中AA∶Aa∶aa=(1/2×2/3)∶[(1/2×1/3)+(1/2×2/3)]∶(1/2×1/3)=2∶3∶1,所以F2植株中完全正常植株Aa所占比例为1/2,C不符合题意;F1中基因型为Aa、aa的植株自由交配,F1产生的雌配子基因型及比例为A∶a=1∶2,雄配子基因型及比例为A∶a=1∶1,由此可得F2中AA∶Aa∶aa=(1/3×1/2)∶[(1/3×1/2)+(2/3×1/2)]∶(2/3×1/2)=1∶3∶2,所以F2植株中完全正常植株Aa所占比例为1/2,D不符合题意。
7.已知基因型为Aa的大花瓣花的植株自交,其子代中大花瓣花∶小花瓣花∶无花瓣花=2∶1∶1。现有一个该植物种群,随机传粉若干代,Fn的花瓣表型及数量关系如图所示,下列说法中正确的是( )
A.该相对性状中,大花瓣是显性
B.Fn中各种表型的出现是基因重组的结果
C.Fn中A的基因频率为1/3
D.其他条件不变的情况下,该植物种群的Fn+1中三种表型的比例保持不变
答案 D
解析 根据题意可知,基因型为Aa的个体表现为大花瓣花,Aa自交,其子代中大花瓣花∶小花瓣花∶无花瓣花=2∶1∶1,不能判断该相对性状中大花瓣的显隐性,A错误;本题只涉及一对等位基因,不存在基因重组,Fn中各种表型的出现是雌雄配子随机结合的结果,B错误;假设一:无花瓣花的基因型为AA,小花瓣花的基因型为aa,根据图中信息可知,Fn的花瓣的基因型及比例为Aa∶AA∶aa=4∶4∶1,即Aa和AA的基因型频率均为4/9,aa的基因型频率为1/9,则Fn中A的基因频率为4/9×1/2+4/9=2/3;假设二:无花瓣花的基因型为aa,小花瓣花的基因型为AA,根据图中信息可知,Fn的花瓣的基因型及比例为Aa∶aa∶AA=4∶4∶1,即Aa和aa的基因型频率均为4/9,AA的基因型频率为1/9,则Fn中A的基因频率为1/9+4/9×1/2=1/3,由此可知,Fn中A的基因频率为1/3或2/3,C错误;由于随机传粉后代基因频率保持不变,其他条件不变的情况下,Fn+1中A的基因频率也为1/3或2/3,故该植物种群的Fn+1中三种表型的比例保持不变,D正确。
8.果蝇的灰体和黑檀体是一对相对性状,分别由基因A、a控制,但是基因A的外显率为75%,即具有A基因的个体只有75%是灰体,其余25%的个体为黑檀体。现将一对相对性状的亲本果蝇杂交,下列判断正确的是( )
A.亲本的杂交组合方式有2种
B.只考虑控制体色的基因,F1黑檀体都是纯合子
C.若F1灰体与黑檀体之比为9∶7,亲本的基因型一定相同
D.F1自由交配,获得的F2灰体和黑檀体的比例与F1相同
答案 C
解析 结合题意分析可知,灰体的基因型有两种,而黑檀体的基因型有三种,因此,相对性状的亲本的杂交组合方式有6种,A错误;若F1灰体与黑檀体之比为9∶7,则亲本的基因型均为Aa,即亲本基因型一定相同,C正确;若题中相对性状的亲本的基因型为AA和aa,则F1的基因型为Aa,表型的比例为灰体∶黑檀体=3∶1,若F1自由交配,F2的基因型为AA∶Aa∶aa=1∶2∶1,因为具有A基因的个体只有75%是灰体,其余25%的个体为黑檀体,则F2中表型的比例为灰体∶黑檀体=9∶7,D错误。
9.某动物的耳型有圆耳和长耳两种类型,受常染色体上的一对等位基因控制,且圆耳对长耳为显性。由于受雌激素的影响,在雌性个体中都表现圆耳。已知该动物一窝能产生很多后代,且雌雄比例相等,成活率相同。现有一对均表现圆耳的个体交配,后代圆耳和长耳之比不可能出现( )
A.全表现圆耳 B.7∶1
C.4∶1 D.3∶1
答案 C
解析 若交配的一对圆耳个体中有显性纯合子,则后代全表现圆耳,A正确;若交配的一对圆耳个体都是杂合子,后代雄性个体中圆耳和长耳之比为3∶1,雌性个体都表现为圆耳,则后代圆耳和长耳之比为7∶1,B正确;若交配的一对圆耳个体是杂合子和隐性个体进行测交,则后代圆耳和长耳之比为3∶1,D正确。
10.玉米植株的宽叶与窄叶是由单基因控制的一对相对性状。将宽叶与窄叶两种纯合亲本间行种植(玉米间受粉机会均等)得F1,其中窄叶亲本所结籽粒发育成的植株中宽叶和窄叶均有。现选取F1中部分宽叶植株与窄叶植株杂交,所得F2中宽叶∶窄叶=7∶5。下列叙述不正确的是( )
A.玉米植株的窄叶为隐性性状
B.F1玉米植株中宽叶所占的比例为7/12
C.上述选取F1中部分宽叶植株与窄叶植株杂交所得F2窄叶基因的频率为17/24
D.若将F1中选取的那部分宽叶玉米种植,则后代玉米植株宽叶∶窄叶=119∶25
答案 B
解析 由题意可知,将宽叶与窄叶两种纯合亲本间行种植得F1,F1中窄叶亲本所结籽粒发育成的植株中宽叶和窄叶均有,故窄叶对宽叶为隐性性状,A正确;假设控制玉米叶形的基因为A/a,宽叶玉米AA与窄叶玉米aa间行种植,玉米植株自由交配,F1中AA∶Aa∶aa=1∶2∶1,故宽叶所占比例为3/4,B错误;由题意知,部分宽叶植株与窄叶植株杂交所得F2中宽叶∶窄叶=7∶5,可知宽叶均为Aa,窄叶为aa,故a的基因频率为eq \f(7×1+5×2,7×2+5×2)=eq \f(17,24),C正确;现选取F1中部分宽叶植株与窄叶植株杂交,所得F2中宽叶∶窄叶=7∶5,设F1中选取的那部分宽叶玉米AA占x,则Aa占1-x,与窄叶aa杂交,得到窄叶子代eq \f(1,2)(1-x)=eq \f(5,12),可得x=eq \f(1,6),取该部分宽叶玉米种植,这些玉米自由交配,A配子占eq \f(1,6)+eq \f(5,6)×eq \f(1,2)=eq \f(7,12),a配子占1-eq \f(7,12)=eq \f(5,12),故后代中窄叶aa占比为eq \b\lc\(\rc\)(\a\vs4\al\c1(\f(5,12)))2=eq \f(25,144),宽叶占比为1-eq \f(25,144)=eq \f(119,144),即后代玉米植株宽叶∶窄叶=119∶25,D正确。
二、非选择题
11.通常母鸡的羽毛宽、短、钝且直,叫母羽;雄鸡的羽毛细、长、尖且弯曲,叫雄羽。所有的母鸡都只具有母羽,而雄鸡可以是母羽也可以是雄羽。鸡的这种羽毛性状由位于常染色体上的一对等位基因控制(用H、h表示)。现用一对母羽亲本进行杂交,发现子代中的母鸡都为母羽,而雄鸡中母羽∶雄羽=3∶1,请回答:
(1)亲本都为母羽,子代中出现雄羽,这一现象在遗传学上称为________。母羽和雄羽中显性性状是________。
(2)在子代中,母羽鸡的基因型为________________。将子代的所有母鸡分别和雄羽鸡杂交,理论上后代雄鸡的表型及比例是________________________。
(3)现有各种表型鸡的品种,为进一步验证亲本中的母鸡是杂合子,请另行设计一杂交实验,用遗传图解表示(需写出配子)。
答案 (1)性状分离 母羽 (2)HH、Hh、hh 母羽∶雄羽=1∶1 (3)如图所示
解析 (1)亲本都为母羽,子代中出现雄羽,这一现象在遗传学上称为性状分离,说明母羽对雄羽是显性,亲本都是杂合子,即Hh。(2)在子代中,由于所有的母鸡都为母羽,所以母羽鸡的基因型为HH、Hh、hh。由于雄羽为隐性性状,所以雄羽鸡的基因型为hh。母鸡的基因型有HH、Hh、hh,比例为1∶2∶1,将子代的所有母鸡分别和雄羽鸡hh杂交,理论上后代雄鸡的基因型有Hh和hh,比例为1∶1,所以表型及比例是母羽∶雄羽=1∶1。(3)为进一步验证亲本中的母鸡是杂合子,可用母羽母鸡(Hh)与雄羽雄鸡(hh)杂交,遗传图解见答案。
12.(2022·宁波高三模拟)欧洲麦粉蛾中野生型幼虫皮肤有色,成虫的复眼为褐色;突变型幼虫皮肤无色,成虫复眼为红色。研究发现,野生型麦粉蛾的细胞质中含有犬尿素,能使幼虫皮肤着色,并影响成虫复眼颜色,犬尿素的合成受基因A控制;同时欧洲麦粉蛾肤色的遗传还存在短暂的母性影响,即基因型为Aa的雌蛾形成卵细胞时,细胞质中都含有足量的犬尿素使幼虫皮肤着色,生长发育到成虫阶段时犬尿素会消耗殆尽。某实验小组做了相关实验,其实验和结果如下图所示:
回答下列问题:
(1)由实验结果可知,欧洲麦粉蛾成虫复眼的颜色中属于显性性状的是____________。
(2)短暂的母性影响与细胞质遗传有本质的区别。由细胞质基因控制的性状,正交和反交的后代遗传表现______________(填“相同”或“不同”),若某动物中一正常雄性个体和患细胞质遗传病的雌性个体杂交,则子代雄性个体中,患病的概率是____________。而短暂的母性影响,只能影响某动物子代的早期生长发育阶段,最终欧洲麦粉蛾成虫的眼色___________(填“会”或“不会”)出现孟德尔分离比。
(3)实验3的子一代幼虫皮肤出现无色的原因是
________________________________________________________________________
________________________________________________________________________。
(4)若实验3为正交,请写出实验3反交的结果,并分析说明子代出现相应结果的原因。[要求:通过遗传图解写出子代基因型及表型(幼虫肤色和成虫眼色)。]
答案 (1)褐色 (2)不同 1(或100%) 会 (3)实验3子一代中,基因型为aa的个体自身不会产生犬尿素使皮肤着色,也没有由卵细胞质传递下来的犬尿素使皮肤着色
(4)如图所示
以Aa个体为母本,其产生的卵细胞中储存有大量的犬尿素,子代个体的基因型无论是Aa还是aa,幼虫阶段都能以卵细胞传递下来的犬尿素合成色素,所以两种基因型幼虫个体皮肤都是有色的;成虫阶段,基因型为aa个体的犬尿素已消耗完,色素不能继续形成,眼色表现为突变型的红色,基因型Aa个体的复眼颜色则仍为野生型的表型(褐色)。组别
杂交方案
杂交结果
甲组
红花×红花
红花∶白花=9∶1
乙组
红花×白花
红花∶白花=7∶1
丙组
白花×白花
全为白花
亲本
子代基因型
子代表型
AA×AA
AA
全为显性
AA×Aa
AA∶Aa=1∶1
全为显性
AA×aa
Aa
全为显性
Aa×Aa
AA∶Aa∶aa=1∶2∶1
显性∶隐性=3∶1
Aa×aa
Aa∶aa=1∶1
显性∶隐性=1∶1
aa×aa
aa
全为隐性
后代显隐性关系
亲代基因型组合
亲代表型
显性∶隐性=3∶1
Aa×Aa→3A-∶1aa
都是杂合子
显性∶隐性=1∶1
Aa×aa→1Aa∶1aa
一方为杂合子,一方为隐性纯合子
只有显性性状
AA×AA或AA×Aa或AA×aa
至少一方为显性纯合子
只有隐性性状
aa×aa→aa
一定都是隐性纯合子
实验
亲本表型
F1的表型和植株数目
红果(个)
黄果(个)
1
红果×黄果
492
504
2
红果×黄果
997
0
3
红果×红果
1 511
508
♂
后代
♀
eq \f(1,3)AA
eq \f(2,3)Aa
eq \f(1,3)AA
eq \f(1,9)AA
eq \f(1,9)AA、eq \f(1,9)Aa
eq \f(2,3)Aa
eq \f(1,9)AA、eq \f(1,9)Aa
eq \f(1,9)AA、eq \f(2,9)Aa、eq \f(1,9)aa
子代基因型及概率为eq \f(4,9)AA、eq \f(4,9)Aa、eq \f(1,9)aa
子代表型及概率为(eq \f(4,9)+eq \f(4,9))A_、eq \f(1,9)aa
♀(配子)
♂(配子)
eq \f(2,3)A
eq \f(1,3)a
eq \f(2,3)A
eq \f(4,9)AA
eq \f(2,9)Aa
eq \f(1,3)a
eq \f(2,9)Aa
eq \f(1,9)aa
题后反思 在没有任何干预的条件下,自交和自由交配都不改变基因频率,但连续自交能降低杂合子Aa的基因型频率,自由交配不改变各基因型的频率。
杂交组合
亲本
子代
雌
雄
灰
白
Ⅰ
①灰
②白
5
6
Ⅱ
③白
④灰
4
6
Ⅲ
⑤灰
⑥灰
11
0
Ⅳ
⑦白
⑧白
0
9
编号
a
b
c
d
条带1
条带2
条带3
相关试卷
这是一份新高考生物一轮复习考点梳理讲义 第5单元 第3课时 基因分离定律拓展题型突破(含解析),共15页。试卷主要包含了A+a等内容,欢迎下载使用。
这是一份新高考生物一轮复习考点梳理讲义 第5单元 第2课时 基因分离定律基础题型突破(含解析),共17页。试卷主要包含了根据子代性状判断,根据遗传系谱图进行判断,合理设计杂交实验进行判断,自由交配的概率计算等内容,欢迎下载使用。
这是一份高中生物高考2023年高考生物一轮复习(新人教新高考) 第6单元 第5课时 基因表达与性状的关系,共14页。

