(寒假班)人教版高中生物选择性必修二同步讲义第01讲 种群及其动态(解析版)
展开第01讲 种群及其动态
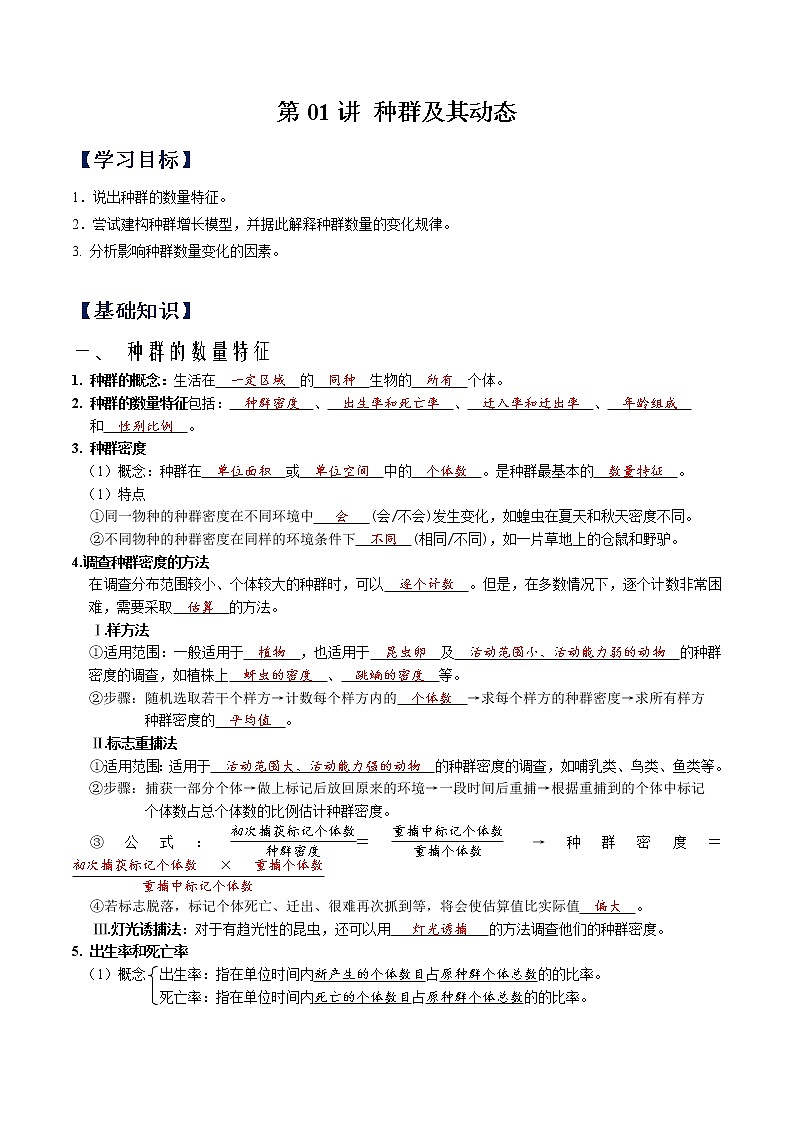
【学习目标】
1.说出种群的数量特征。
2.尝试建构种群增长模型,并据此解释种群数量的变化规律。
3. 分析影响种群数量变化的因素。
【基础知识】
一、 种群的数量特征
1. 种群的概念:生活在 一定区域 的 同种 生物的 所有 个体。
2. 种群的数量特征包括: 种群密度 、 出生率和死亡率 、 迁入率和迁出率 、 年龄组成
和 性别比例 。
3. 种群密度
(1)概念:种群在 单位面积 或 单位空间 中的 个体数 。是种群最基本的 数量特征 。
(1)特点
①同一物种的种群密度在不同环境中 会 (会/不会)发生变化,如蝗虫在夏天和秋天密度不同。
②不同物种的种群密度在同样的环境条件下 不同 (相同/不同),如一片草地上的仓鼠和野驴。
4.调查种群密度的方法
在调查分布范围较小、个体较大的种群时,可以 逐个计数 。但是,在多数情况下,逐个计数非常困难,需要采取 估算 的方法。
Ⅰ.样方法
①适用范围:一般适用于 植物 ,也适用于 昆虫卵 及 活动范围小、活动能力弱的动物 的种群密度的调查,如植株上 蚜虫的密度 、 跳蝻的密度 等。
②步骤:随机选取若干个样方→计数每个样方内的 个体数 →求每个样方的种群密度→求所有样方
种群密度的 平均值 。
Ⅱ.标志重捕法
①适用范围:适用于 活动范围大、活动能力强的动物 的种群密度的调查,如哺乳类、鸟类、鱼类等。
②步骤:捕获一部分个体→做上标记后放回原来的环境→一段时间后重捕→根据重捕到的个体中标记
个体数占总个体数的比例估计种群密度。
③公式:= →种群密度=
④若标志脱落,标记个体死亡、迁出、很难再次抓到等,将会使估算值比实际值 偏大 。
Ⅲ.灯光诱捕法:对于有趋光性的昆虫,还可以用 灯光诱捕 的方法调查他们的种群密度。
5. 出生率和死亡率
(1)概念:出生率:指在单位时间内新产生的个体数目占原种群个体总数的的比率。
(1)概念:死亡率:指在单位时间内死亡的个体数目占原种群个体总数的的比率。
练习:某种群年初时的个体数为100,年末时个体数为110,其中新生个体数为20,死亡个体数为10,
则该种群的年出生率为 20% ,死亡率为 10% 。
(2)意义:是种群大小和种群密度的 决定 因素。繁殖能力强的种群出生率 高 ,种群增长 快 。
注:增长率= 出生率 - 死亡率 ,差值最大时,种群增长率最大,种群数量增长最快。
(3)与社会的联系:要控制人口过度增长,关键是降低人口 出生率 。
6. 迁入率和迁出率
(1)概念:种群中在单位时间内 迁入或迁出 的个体数,占原种群 个体总数 的比率。
(2)意义:是种群大小和种群密度的 决定 因素。
7. 年龄结构
(1)概念:指一个种群中 各年龄期 的个体数目的比例。
(2)类型(模式图如下)
A图 增长型 :幼年个体 多 ,老年个体 少 ,出生率 > 死亡率,种群密度会越来越 大 。
B图 稳定型 :各年龄期个体数比例 适中 ,出生率 ≈ 死亡率,种群密度 基本不变 。
C图 衰退型 :老年个体 多 ,幼年个体 少 ,死亡率 < 出生率,种群密度会越来越 小 。
由分析可知,年龄组成通过影响种群的 出生率 和 死亡率 ,从而间接影响种群密度(数量)。
(3)意义:是种群密度的影响因素,研究年龄组成可预测种群密度(数量)的 变化趋势 。
(4)变式图辨析:
曲线图中:A图表示 增长型 B图表示 衰退型
柱形图中:A图表示 衰退型 B图表示 增长型 C图表示 稳定型
8. 性别比例
(1)概念:指种群中 雌雄个体数目 的比例。
(2)意义:对 种群密度 有一定的影响。性别比例通过影响种群的 出生率 来间接影响种群密度。
(3)应用:用人工合成的性引诱剂(信息素)诱杀害虫的雄性个体,破坏害虫种群正常的 性别比例 ,使很多雌性个体不能完成交配,使 出生率 降低,从而使害虫的种群密度明显 降低 。
(4)相同年龄组成情况下
性别比例 ♀>♂→种群密度增长 快
性别比例 ♀≈♂→种群密度 基本不变
性别比例 ♀<♂→种群密度增长 慢
8. 种群数量特征之间的关系
年龄组成 性别比例 迁入率 迁出率
出生率 死亡率
9. 种群的空间特征
(1)概念:组成种群的个体,在其生活空间中的 位置状态或布局 。
(2)类型(判断)
①水稻的空间分布—— 均匀分布 。
②某种杂草的空间分布—— 随机分布 。
③瓢虫的空间分布—— 集群分布 。
二、种群数量的变化
1. 构建种群增长模型
(1)数学模型:是用来描述一个系统或它的性质的 数学形式 。
(2)构建方法
①观察对象,提出问题 —— 细菌每20min分裂一次
②提出 合理的假设 —— 在条件(资源和空间)充足情况下,增长不受密度影响
③用适当的 数学形式 表达 —— Nn=2n
④检验或修正 —— 观察、统计细菌数量
(3)数学模型的表达形式
①数学方程式:优点是 科学、准确 ,但不能看出种群的数量变化趋势。
②曲线图:优点是能 直观 地反映出种群数量的变化趋势,但数据不能直接给出。
2. 种群数量增长的“J”型曲线
(1)形成条件: 食物 和 空间条件 充裕; 气候 适宜;没有 敌害 等条件。(理想条件)
(2)数量变化:种群的数量每年以 一定的倍数 增长,第二年的数量是第一年的 λ倍 。
(3)建立模型
①数学公式:t年后种群数量为: Nt=N0λt (条件:λ>1,且为常数)。
模型中各参数意义:N0为该种群的 起始数量 ,t为 时间 ,Nt表示t年后该种群的 数量 ,
λ表示该种群数量是一年前种群数量的 倍数 。(注:增长率= λ-1 )
②曲线图(以 时间 为横坐标,以 种群数量 为纵坐标)
画出“J”型曲线的增长率和增长速率曲线,可知“J”型曲线增长率 不变 ,增长速率 逐渐增大 。
定义:增长率:指种群在单位时间内净增加的个体数占原个体总数的比率。
增长率=(现有个体数-原有个体数)/原有个体数×100%=出生率—死亡率
增长速率:指种群在单位时间内增加的个体数量。增长速率=(现有个体数-原有个体数)/增长时间×100%
(4)种群数量呈“J”型增长的情形
① 实验室 条件下;②种群迁入到一个新的 适宜环境 。
(5)λ值的应用分析(注:λ-1表示增长率)
①当λ>1时,出生率 > 死亡率,种群数量 增加 ,种群的年龄组成为 增长型 。
②当λ=1时,出生率 = 死亡率,种群数量 基本不变 ,种群的年龄组成为 稳定型 。
③当0<λ<1时,出生率 < 死亡率,种群数量 减少 ,种群的年龄组成为 衰退型 。
3. 种群数量增长的“S”型曲线
(1)含义:种群经过一定时间的增长后,数量 趋于稳定 的曲线,称为“S”型曲线。
(2)形成条件:自然界的 资源 和 空间 是有限的;有 敌害 。(条件有限)
(3)形成原因:当种群密度增大时, 种内竞争 就会加剧,天敌数量也会 增加 ,这就会使种群的出生率 降低 ,死亡率 增高 。当死亡率等于出生率时,种群的增长就会 停止 ,有时会 稳定在一定的水平 。
(4)环境容纳量:在 环境条件 不受破坏的情况下,一定空间中所能维持的种群 最大数量 称为环境容纳量,又称 K值 。K值不是固定不变的,K值可以随 环境条件 的变化而变化。
(5)建立模型:曲线图(以 时间 为横坐标,以 种群数量 为纵坐标)
①画出“S”型曲线的增长率和增长速率曲线,可知“S”型曲线增长率 逐渐减小 , K 值时增长率0;增长速率 先增大,后减小,最后为0 , K/2 值时增长速率最大, K 值时增长速率为0,
K 值时种群出生率等于死亡率,种群数量最大且保持相对稳定。 K 值时种内竞争最剧烈。
②图中t1时对应的种群数量为 K/2 ,t2时对应的种群数量为 K 。
(5)适用条件:生存条件 有限 的自然种群。
(6)“S”型曲线在生产中的应用
①野生生物资源的保护:应保护生物的 生存环境 ,使K值 增大 (增大/降低),如大熊猫的保护。
有害生物的防治:如鼠害防治,应设法使K值 降低 (增大/降低),通过引入天敌等措施将种群数量控制在较低水平。
②资源开发与利用:捕捞、采伐应该在种群数量达到 K/2 值以上时进行,而且剩余种群数量应保持在 K/2 值左右,因为此时种群增长速率 最快 ,再生能力 最强 ,可保证持续获取高产量。
③草场放牧,最大载畜量不能超过 K 值;鱼的养殖也不能超过 K 值,否则,生态系统的稳定性破坏,导致K值 降低 (增大/降低)。
4. 种群增长的“J”型曲线和“S”型曲线比较
项目
图示模型
前提条件
特点
(增长率和增长速率)
K值
(有/无)
联系
“J”型曲线
环境资源
无限
增长率: 不变
增长速率: 逐渐增大
无
“J”型曲线
环境↓阻力
“S”型曲线
“S”型曲线
环境资源
有限
增长率: 逐渐减小
增长速率:先 增 后
减 ,最后为 0
有
5. 用曲线图表示K/2值、K值的方法(见右图)
(1)图中 A′、C′、D′ 时间所对应的种群数量为K/2值。
(2)图中 A、B、C、D 时间所对应的种群数量为K值。
6. 种群数量的变化包括: 增长、稳定、波动、下降 等。
7.【探究】培养液中酵母菌种群数量的变化
(1)实验原理:①用液体培养培养基培养酵母菌,种群的增长
受培养液的 成分 、 空间 、pH、 温度 等因素的影响。
②理想环境中,酵母菌种群的增长呈 J 型曲线;有限环境下,酵母菌种群的增长呈 S 型曲线。
(2)计数:对培养液中酵母菌种群数量进行计数时,常采用 抽样检测 法。
(3)操作方法:先将盖玻片放在计数室(血球计数板)上,用吸管吸取培养液,滴于盖玻片边缘,让培养液自行渗入。多余培养液用滤纸吸去。稍待片刻,待酵母菌细胞全部沉降到计数室底部,将计数板放在显微镜载物台的中央,计数一个小方格内的酵母菌数量,再以此为根据,估算试管中的酵母菌总数。
(4)从试管中吸出培养液进行计数前,需将试管轻轻振荡几次,目的是 使培养液中的酵母菌均匀分布,以保证估算值的准确性 。若不振荡,会导致估算值 偏大或偏小 。
三、影响种群数量变化的因素
1. 非生物因素:如 光、温度、降水、日照长度 、 食物 、 传染病 等。
非生物因素对种群数量变化的影响往往是__综合性的__
2. 生物因素: 种群外部生物因素----其他生物的影响:天敌 ;种群内部生物因素:种内斗争。
3. 人为因素: 人类活动 的影响。
4. 种群研究的应用
(1) 濒危动物保护方面
(2) 渔业合理捕捞量的确定
(3) 有害生物的防治
【考点剖析】
考点一:种群的概念和特征
例1.下面为种群特征的概念图,有关叙述错误的是( )
A.c表示种群密度,是种群最基本的数量特征
B.种群密度完全能反映种群数量的变化趋势
C.若种群的增长为“S”型曲线,则在种群数量达到K值前,种群的年龄组成一直是增长型
D.除了图中所示特征外,种群还具有空间特征
解析:选B 分析题图可知,c取决于迁入率和迁出率、出生率和死亡率,因此c表示种群密度,是种群最基本的数量特征,A正确;种群密度能反映种群数量的大小, 年龄组成能反映种群数量的变化趋势,B错误;种群的增长为“S”型曲线,则在种群数量达到K值前,出生率大于死亡率,种群的年龄组成是增长型,C正确;图中显示的特征是种群的数量特征,除此以外,种群还有空间特征,D正确。
考点二:种群密度及其调查方法
例2.下列关于调查种群密度的实验的叙述,正确的是( )
A.调查种群密度时,一般选择丛生的单子叶植物作为调查的对象
B.若用标志重捕法调查种群密度时,被标记的对象易被天敌捕食,则实际种群密度低于计算结果
C.调查某山坡上樟树的种群密度,应选择种群密度较大的区域进行调查
D.调查蒲公英种群密度,只计数样方内的个体数求平均值即可
解析:选B 调查种群密度时,一般选择易辨别的双子叶植物作为调查对象,不能选择蔓生或丛生的单子叶植物,A错误;若用标志重捕法调查种群密度时,被标记的对象易被天敌捕食,则会导致重捕中被标记的个体数变小,估算值偏大,即实际种群密度低于计算结果,B正确;调查某山坡上樟树的种群密度,应随机调查取样,C错误;调查蒲公英种群密度,除计数样方内的个体数外,还要计数相邻两边及其夹角上的个体数,D错误。
考点三:种群数量的变化曲线
例3.研究人员在对森林内甲、乙两种鸟类的种群数量进行了调查之后,又开展了连续4年的跟踪调查计算其λ值(当年末种群个体数量/上一年末种群个体数量),结果如图所示。下列相关叙述错误的是( )
A.调查鸟类种群数量常用的方法为标志重捕法
B.无法推断a点时甲、乙种群数量是否相等
C.乙种群数量在第3年末达到了最大值
D.4年中甲种群每年增加的数量是相等的
解析:选D 鸟类种群数量的调查一般采用标志重捕法,A正确。从曲线上看a点时甲、乙种群的增长率是相同的,但无法判断两者的数量是否相等,B正确。乙种群在第3年末增长率为1,表示此时出生率和死亡率相等,但前期增长率都大于1,此后种群增长率又小于1,因此此时乙种群数量达到调查期间的最大值,C正确。λ=当年末种群个体数量/上一年末种群个体数量;4年中甲种群的λ=1.5,种群数量快速增长,虽然增长率相等,但每年的基数在变化,因此4年中甲种群每年增加的数量是不相等的,D错误。
考点四:影响种群数量变化的因素
例4.下列关于种群“S”型数量增长曲线中K值及K/2的说法,错误的是( )
A.鼠害的控制应该严防其种群密度达到K/2
B.有益动物的保护可以通过改善其生活环境来提高种群的K值
C.养殖业中捕捞或出栏个体一般不会是年幼个体,以提高种群的K值
D.维持鱼类资源的种群数量在K/2时,既有较大收获量又可保持种群高速增长
解析:选C 种群数量在K/2时的增长速率最快,种群数量在短时间内能迅速恢复,因此对鼠害的控制应该严防其种群密度达到K/2,A正确;生活环境改善,有利于种群数量增加,因此有益动物的保护可以通过改善其生活环境来提高其种群的K值,B正确;养殖业中一般不捕捞或不出栏年幼个体,主要是为了维持种群年龄组成为增长型,有利于种群数量增加,并不能提高种群的K值,C错误;种群数量在K/2时增长速率最快,能在短时间内恢复种群数量,D正确。
【真题演练】
1.(2021年山东卷)某种螺可以捕食多种藻类,但捕食喜好不同。L、M 两玻璃缸中均加入相等数量的甲、乙、丙三种藻,L 中不放螺,M 中放入 100 只螺。一段时间后,将 M 中的螺全部移入 L 中,并开始统计 L、M 中的藻类数量,结果如图所示。实验期间螺数量不变,下列说法正确的是( )
A.螺捕食藻类的喜好为甲藻>乙藻>丙藻
B.三种藻的竞争能力为乙藻>甲藻>丙藻
C.图示 L 中使乙藻数量在峰值后下降的主要种间关系是竞争
D.甲、乙、丙藻和螺构成一个微型的生态系统
【答案】A
【解析】AB 、结合两图可知,在放入螺之前,甲藻数量多,乙藻数量其次,丙藻数量较少,放入螺之后,甲藻的数量减少明显,乙藻其次,丙藻数量增加,说明螺螺捕食藻类的喜好为甲藻>乙藻>丙藻,且三种藻的竞争能力为甲藻>乙藻>丙藻,A正确,B错误;C、图示 L 中使乙藻数量在峰值后下降主要原因是引入了螺的捕食使数量下降,C错误;D、生态系统是由该区域所有生物和生物所处的无机环境构成,甲、乙、丙藻只是该区域的部分生物,D错误。故选A。
3.(2021年山东卷)调查一公顷范围内某种鼠的种群密度时,第一次捕获并标记 39 只鼠,第二次捕获 34 只鼠,其中有标记的鼠 15 只。标记物不影响鼠的生存和活动并可用于探测鼠的状态,若探测到第一次标记的鼠在重捕前有 5 只由于竞争、天敌等自然因素死亡,但因该段时间内有鼠出生而种群总数量稳定,则该区域该种鼠的实际种群密度最接近于( )(结果取整数)
A.66 只/公顷
B.77 只/公顷
C.83 只/公顷
D.88 只/公顷
【答案】B
【解析】分析题意可知:调查一公顷范围内某种鼠的种群密度时,第一次捕获并标记 39 只鼠中有 5 只由于竞争、天敌等自然因素死亡,故可将第一次标记的鼠的数量视为39-5=34只,第二次捕获 34 只鼠,其中有标记的鼠 15 只,设该区域该种鼠的种群数量为X只,则根据计算公式可知,(39-5)/X=15/34,解得X≈77.07,面积为一公顷,故该区域该种鼠的实际种群密度最接近于77 只/公顷。B正确。
3.(2021年湖南卷)某草原生态系统中植物和食草动物两个种群数量的动态模型如图所示。下列叙述错误的是( )
A.食草动物进入早期,其种群数量增长大致呈“J”型曲线
B.图中点a的纵坐标值代表食草动物的环境容纳量
C.该生态系统的相对稳定与植物和食草动物之间的负反馈调节有关
D.过度放牧会降低草原生态系统的抵抗力稳定性
【答案】B
【解析】A、早期食草动物进入草原生态系统,由于空间、资源充足,又不受其他生物的制约,所以食草动物的种群数量的增长大致呈“J”型曲线增长,A正确;B、环境容纳量是指在相当长一段时间内,环境所能维持的种群最大数量,即该种群在该环境中的稳定平衡密度。而图中a点的纵坐标对应的数量为该食草动物的最大数量,所以环境容纳量应小于a,B错误;C、从图中可以看出,食草动物过多会导致植物数量的下降,食草动物数量的下降又会导致植物数量的增多,属于典型的负反馈调节, C正确;D、生态系统有自我调节能力,但有一定的限度,过度放牧使得草原生物的种类和数量减少,降低了草原生态系统的自动调节能力,致使草原退化,D正确。故选B。
4.(2021年广东卷)图示某S形增长种群的出生率和死亡率与种群数量的关系。当种群达到环境容纳量(K值)时,其对应的种群数量是( )
A.a B.b C.c D.d
【答案】B
【解析】分析题图可知,在b点之前,出生率大于死亡率,种群密度增加;在b点时,出生率等于死亡率,种群数量不再增加,表示该种群数量已达到环境容纳量(K值),B正确。故选B。
【过关检测】
一、单选题
1.种群在理想环境中,呈“J”型曲线增长,如图甲;在有环境阻力条件下,呈“S”型曲线增长,如图乙。下列有关种群增长曲线的叙述正确的是( )
A.若该图表示草履虫种群曲线增长,当种群数量达到e点后,增长速率极低甚至为0
B.种群中出现环境阻力是在d点之后
C.若该图表示蝗虫种群增长曲线,则虫害的防治必须在c点之后进行
D.若该图表示海洋中某种鱼的生长曲线,则最佳捕捞时间在c点
【答案】A
【分析】c点时,种群数量为K/2,增长速率最快;e点时,种群数量为K,增长速率为0。
【详解】
若表示草履虫的种群增长曲线,e点之后,增长速率为0,种群数量不再增加,A正确;d点之前有环境阻力,B错误;防治虫害应该在b之前,此时种群数量比较少,增长速率较慢,容易控制,C错误;捕鱼的最佳时期是在c点之后,剩余量维持在c点,D错误。故选A。
2.随着我国人口生育政策的放开,某些地区的人口数量有所增长,下列有关人口种群特征的叙述,错误的是( )
A.人口自然增长率的大小与出生率和死亡率有关
B.人口种群具有年龄结构性别比例等特征
C.一个地区的人口数量反映了该地人口密度的大小
D.年龄结构较稳定的人群出生率与死亡率相差较小
【答案】C
【分析】种群指同一时间生活在一定自然区域内,同种生物的所有个体。种群是进化的基本单位。种群特征包括:出生率与死亡率、迁入率与迁出率、种群密度、性别比例与年龄结构。
【详解】
A、自然增长率=出生率-死亡率,因此人口自然增长率的大小与出生率和死亡率有关,A正确;
B、种群特征有种群密度、出生率、死亡率、年龄组成和性别比例,因此人口种群具有年龄结构性别比例等特征,B正确;
C、人口数量作为单一指标不能反映人口密集程度,即人口密度的大小,应结合区域面积大小进行判断,C错误;
D、年龄结构稳定的人群,其出生率与死亡率相差较小,能够保持自然增长率趋于0,保持人群年龄结构稳定,D正确。
故选C。
3.科学工作者为了检测和预报某草原(2hm2)鼠害的发生情况,采用标志重捕法对田鼠种群数量进行调查,第一次捕捉了50只,标记之后放回,一段时间后,第二次捕捉了20只,其中被标记的个体有5只。下列分析错误的是( )
A.标记方法要适宜,不能影响田鼠的正常生活
B.田鼠种群的出生率等于死亡率时,是防治鼠害的最佳时期
C.若已被标记的田鼠标志物容易脱落,则估算的数值会偏大
D.该地区田鼠的种群密度为100只/hm2
【答案】B
【分析】标记重捕法:①调查期间没有大量迁入和迁出、出生和死亡的现象;②标志物不能过于醒目;③不能影响被标志对象的正常生理活动;④标志物不易脱落,能维持一定时间。标志重捕法只适用于运动能力较强和活动范围广的动物,种群中的个体数=第一次捕获数×第二次捕获数÷标志后重新捕获数。
【详解】
A、标记方法要适宜,不能影响被标志对象的正常生理活动,A正确;
B、防治鼠害的最佳时期是该种群数量远低于K/2的时期,B错误;
C、种群中的个体数=第一次捕获数×第二次捕获数÷标志后重新捕获数,若已被标记的田鼠标志物容易脱落,则会使标志后重新捕获数减小,那么估算的数值会偏大,C正确;
D、该地区田鼠的种群密度=50×(20/5)/2=100只/hm2,D正确。
故选B。
4.下列叙述符合种群密度概念的是( )
A.卧龙保护区大熊猫每年新增的个体数 B.农田中一亩水稻的年产量
C.每平方米草地中杂草的数量 D.池塘中每立方米水中鱼的数量
【答案】D
【分析】种群的特征有种群密度、出生率和死亡率、迁入率和迁出率、年龄组成、性别比例,种群密度是种群最基本的数量特征,是指在一定空间范围内同种生物个体同时生活着的个体数量或作为其参数的生物量,不同的种群密度差异很大,同一种群密度在不同条件下也有差异。
【详解】
A、卧龙保护区大熊猫每年新增的个体数为出生率的范畴,不属于种群密度,A错误;
B、一亩水稻的年产量不是种群密度,B错误;
C、杂草不一定是同一个物种,不是一个种群,C错误;
D、根据分析,某湖泊每平方米水面鲫鱼的数量为种群密度,D正确。
故选D。
5.科研人员连续多年调查研究某地牛蛙的种群数量,绘制出了如图曲线。下列叙述错误的是( )
A.第10年牛蛙种群数量达到最小值
B.第1至第5年间牛蛙种群的年龄组成属于稳定型
C.第15年牛蛙种群的增长速率达到最大值
D.第20至第30年间牛蛙种群的出生率=死亡率
【答案】B
【分析】
分析题图:前10年小于1,种群数量减少;10-20年λ大于1,种群数量增加;20年后λ等于1,种群数量不变。
【详解】
A、前10年λ<1,种群数量一直下降,第10年达到最小值,A正确;
B、第1至第5年间λ<1,种群数量下降,年龄组成属于衰退型,B错误;
C、第15年牛蛙种群的λ大于1且到达最高点,因此增长速率达到最大值,C正确;
D、第20至30年间牛蛙种群λ=1,种群数量维持不变,所以出生率=死亡率,D正确。
故选B。
6.如图为种群数量增长的几种曲线模型。下列相关叙述错误的是( )
A.种群数量增长呈“J”型曲线时,符合的数学模型
B.在一封闭的培养体系中,酵母菌的数量最终呈曲线③增长
C.图中的阴影部分用达尔文的观点解释是自然选择的结果.
D.a点时,种群的出生率约等于死亡率,种群数量相对稳定
【答案】B
【分析】自然界中有类似细菌在理想条件下种群数量增长的形式,若以时间为横坐标,种群数量为纵坐标画出曲线来表示,曲线大致呈J型。
种群经过一段时间的增长后,数量趋于稳定的增长曲线,称为S型曲线。
【详解】
A、种群数量增长呈“J”型曲线时,符合 Nt=N0λt 的数学模型,t表示增长倍数,A正确;
B、在一封闭的培养体系中,酵母菌的数量可能会由于营养物质的消耗和代谢废物的积累而出现下降,B错误;
C、图中的阴影部分表示因自然选择而被淘汰的个体,C正确;
D、a点时,种群的出生率约等于死亡率,种群数量维持相对稳定,再K值上下波动,D正确。
故选B。
7.血细胞计数板是对细胞进行计数的重要工具,下列有关叙述正确的是( )
A.血细胞计数板可以用于调查酵母菌、病毒、细菌等生物的种群密度
B.需在盖玻片一侧滴加样液,在另一侧用吸水纸吸引,使样液充分渗入计数室
C.防止观察细胞沉降到计数室底部影响计数,加样后需立即在显微镜下观察计数
D.使用后用自来水冲洗、晾干并镜检,若有残留或沉淀物需要重新清洗
【答案】D
【分析】血细胞计数板的构造血细胞计数板被用以对人体内红、白血细胞进行显微计数之用,也常用于计算一些细菌、真菌、酵母菌等微生物的数量,是一种常见的生物学工具。
【详解】
A、病毒只能寄生在活细胞体内,没法用血细胞计数板统计数量,A错误;
B、需在盖玻片一侧滴加样液,使样液自行渗入计数室,B错误;
C、滴加培养液后,要等酵母菌沉降到计数室底部再计数,C错误;
D、使用后用自来水冲洗、晾干并镜检,若有残留或沉淀物需要重新清洗,D正确;
故选D。
8.下列关于种群特征的叙述,正确的是( )
A.死亡率高的种群遗传多样性低
B.存活曲线不是决定生物防治或不防治的依据
C.种群的雌雄个体数比值增大,种群密度将变大
D.年龄结构通常分为生殖前期、生殖期和生殖后期
【答案】B
【分析】种群数量特征之间的关系:
(1)种群密度是种群最基本的数量特征;
(2)出生率和死亡率以及迁 入率和迁出率是决定种群大小和种群密度的直接因素;
(3)年龄组成和性别比例不直接决定种群数量和种群密度,而是通过影响出生率和死亡率而间接影响种群密度和种群数量的,所以能够用来预测和影响种群密度的变化趋势。
【详解】
A、遗传多样性低可能是因为死亡率高,但死亡率高的种群遗传多样性不一定低,A错误;
B、是否进行生物防治要看是否对人类的生产生活造成影响 ,存活曲线不是决定生物防治或不防治的依据,B正确;
C、性别比例会影响种群密度,但种群密度是否增大,还与死亡率、迁入率、迁出率有关,C错误;
D、年龄结构通常分为增长型、稳定型、衰退型三种类型,D错误。
故选B。
二、综合题
9.图甲是草原中的鼠数量变化曲线图;图乙表示某同学进行“探究酵母菌数量变化”实验得到的曲线图。该同学的具体操作为:先向试管中加入10mL无菌马铃薯培养液,再向试管中接种酵母菌,之后将试管置于适宜环境中连续培养,每天定时取样,计数,并绘制曲线图。请回答下列问题:
(1)若某草原中鼠的数量变化如图甲中的曲线I,每年鼠的种群数量比去年增加1.8%,n年后鼠的种群数量为___________(初始种群数量为100只)。
(2)草原上的鼠对生态环境破坏极大,若在图甲曲线b时刻进行防治,效果___________(“较好”或“较差”),理由是___________。若甲中曲线Ⅱ表示在草原中投放了一定数量的蛇之后鼠的数量变化,曲线Ⅱ表明蛇发挥明显生态效应的时间段是___________(填字母)。若投放的蛇的数量适当增多,则图中α的角度将会___________(填“变大”“变小”或“不变”)。
(3)为了绘制得到图乙的曲线图,可采取___________的方法每天对酵母菌数量进行调查,该计数方法得到的值与实际活菌相比___________(填“偏大”“偏小”或“相同”)。
【答案】(1)100×1.018n
(2) 较差 b时刻种群增长速率最大,种群数量很容易恢复 ef 变小
(3) 抽样检测 偏大
【分析】
1、图甲中曲线I为“J”型曲线。
2、“J”型增长的种群数量公式:Nt=N0λt,其中N0表示初始种群数量,t表示时间,λ表示每年的种群数量是上一年种群数量的倍数。
3、估算培养液中酵母菌种群密度的常用方法称为抽样检测法。酵母菌在计数时,计数原则为“计上不计下,计左不计右”,且已经死亡的酵母菌也需要计数。
(1)由题可知,某草原中鼠的数量变化呈“J”型增长,且每年的种群数量是上一年的1.018倍,即λ=1.018,又已知N0=100,结合“J”型增长的种群数量公式可知,n年后鼠的种群数量为100×1.018n。
(2)草原上的鼠在b时刻种群数量为K/2,此时增长速率最快,种群数量很容易恢复,因此在b时刻进行防治,效果较差,要想达到较好的效果,最好在b时刻前进行防治。
由图可知,在草原中投放一定数量的蛇后,草原鼠的数量增加一段时间后维持稳定后又下降,蛇是鼠的天敌,因此蛇发挥明显效应的时间段是草原鼠数量下降这段时间,为ef段。
若投放的蛇的数量适当增多,则草原鼠数量降低速度加快,因此a角度变小。
(3)调查酵母菌数量的方法为抽样检测法。因该计数方法统计了已死亡的酵母菌,故该计数方法得到的值比活菌数偏大。
第01讲 种群及其动态-【寒假衔接讲义】高二生物寒假讲义练习(选择性必修2): 这是一份第01讲 种群及其动态-【寒假衔接讲义】高二生物寒假讲义练习(选择性必修2),文件包含第01讲种群及其动态-寒假衔接讲义高二生物寒假讲义练习选择性必修2教师卷docx、第01讲种群及其动态-寒假衔接讲义高二生物寒假讲义练习选择性必修2学生卷docx等2份试卷配套教学资源,其中试卷共51页, 欢迎下载使用。
(寒假班)人教版高中生物选择性必修三同步讲义第01讲 发酵工程(解析版): 这是一份(寒假班)人教版高中生物选择性必修三同步讲义第01讲 发酵工程(解析版),共1页。
(寒假班)人教版高中生物选择性必修二同步讲义第04讲 人与环境(解析版): 这是一份(寒假班)人教版高中生物选择性必修二同步讲义第04讲 人与环境(解析版),共14页。

