还剩5页未读,
继续阅读
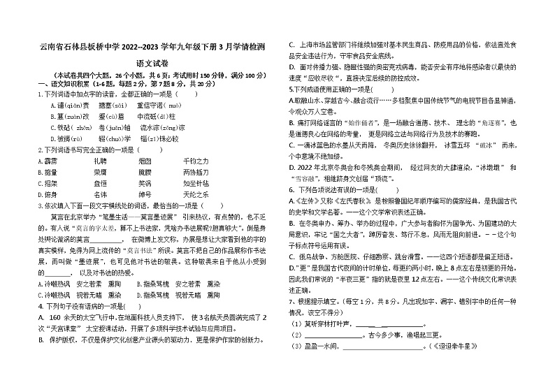
云南省石林县板桥中学2022--2023学年九年级下学期3月学情检测语文试卷(含答案)
展开相关试卷
云南省石林县板桥中学2023--2024学年九年级下学期5月检测语文卷及答案:
这是一份云南省石林县板桥中学2023--2024学年九年级下学期5月检测语文卷及答案,共6页。试卷主要包含了积累与运用,综合性学习,阅读,作文等内容,欢迎下载使用。
云南省石林县板桥中学2022--2023学年八年级上册期中测试语文卷及答案:
这是一份云南省石林县板桥中学2022--2023学年八年级上册期中测试语文卷及答案,文件包含第23章小结与复习上课课件pptx、第23章小结与复习教案doc、第23章旋转单元测试docx等3份课件配套教学资源,其中PPT共36页, 欢迎下载使用。
云南省石林县板桥中学2022--2023学年七上期中测试语文卷及答案:
这是一份云南省石林县板桥中学2022--2023学年七上期中测试语文卷及答案,共7页。试卷主要包含了积累与运用,综合性学习,阅读,作文等内容,欢迎下载使用。

