还剩18页未读,
继续阅读
人教统编版必修4 哲学与文化世界是永恒发展的学案
展开
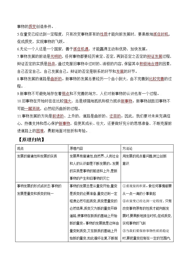
这是一份人教统编版必修4 哲学与文化世界是永恒发展的学案,共21页。学案主要包含了目标导航,知识精讲,原理归纳,探究与分享,高考真题,随堂练习等内容,欢迎下载使用。
相关学案
高中政治 (道德与法治)人教统编版必修4 哲学与文化文化发展的基本路径学案及答案:
这是一份高中政治 (道德与法治)人教统编版必修4 哲学与文化文化发展的基本路径学案及答案,共14页。学案主要包含了目标导航,知识精讲,知识拓展,探究与分享,高考真题,随堂练习等内容,欢迎下载使用。
高中政治 (道德与法治)价值的创造和实现学案:
这是一份高中政治 (道德与法治)价值的创造和实现学案,共14页。学案主要包含了目标导航,知识精讲,知识拓展,探究与分享,高考真题,随堂练习等内容,欢迎下载使用。
高中政治 (道德与法治)社会历史的主体学案设计:
这是一份高中政治 (道德与法治)社会历史的主体学案设计,共25页。学案主要包含了目标导航,知识精讲,探究与分享,高考真题,高考模拟等内容,欢迎下载使用。

