山东省潍坊市2022-2023学年高二生物上学期期末考试试题(Word版附答案)
展开高 二 生 物
一、选择题:本题共15小题,每小题2分,共30分。每小题只有一个选项符合题目要求。
1. 生理学家贝尔纳认为机体生存在两个环境之中:一个是不断变化的外界环境,另一个是比较稳定的内环境。下列有关说法正确的是( )
A. 内环境包括血浆、组织液和淋巴液,其中血浆含量最多
B. 内环境稳态的实质就是其理化性质保持相对稳定
C. 细胞膜存在使细胞外液和细胞内液的成分有很大差异
D. 内环境受外界环境的影响,机体依靠神经系统、内分泌系统就能维持其相对稳定
2. 排尿反射、膝跳反射都是比较低级的反射活动。正常人都会产生膝跳反射,但在某些紧张状态下,受到刺激后膝跳反射却不会发生。下列说法错误的是( )
A. 排尿反射和膝跳反射的低级中枢均在脊髓
B. 膝跳反射仅靠一个神经元即可完成
C. 脊髓通过支配副交感神经兴奋,使膀胱缩小
D. 紧张状态下不能完成膝跳反射,说明神经系统对躯体运动存在分级调节
3. 神经元兴奋时,突触小泡前移并释放神经递质。乙酰胆碱是兴奋性神经递质,能与各类乙酰胆碱受体特异性结合。当人体被银环毒蛇咬伤时,α-银环蛇毒会影响兴奋的传递,过程如图。下列有关说法正确的是( )
A. 多个结构①可以同时释放神经递质.保证了突触后膜兴奋的产生
B. 结构②实现了由电信号到化学信号再到电信号的传递过程
C. 乙酰胆碱在突触间隙与受体结合,需要线粒体能
D. 有机磷农药能使乙酰胆碱酯酶失活。与α-银环蛇毒的作用效果相同
4. 人体水盐平衡的调节离不开抗利尿激素(九肽激素)和醛固酮(类固醇激素)的作用。下列说法错误的是( )全科试题免费下载公众号《高中僧课堂》
A. 人体水盐平衡主要是通过调节尿量和尿的成分实现的
B. 长期食盐摄入不足,会导致血钠含量降低,醛固酮分泌量增加
C. 若肾脏相应细胞缺乏抗利尿激素受体,患者体内该激素含量与正常人相比偏高
D. 抗利尿激素和醛固酮都通过与靶细胞内的相应受体结合后发挥作用
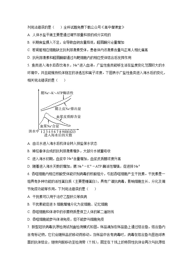
5. 鱼类进入海水后吞饮海水,Na+进入血液。广盐性鱼类能够生活在盐度变化范围较大的水环境中,并且能维持机体稳定的渗透压和离子浓度。下图表示广盐性鱼类进入海水后的变化,相关说法错误的是( )
A. 由淡水进入海水后机体会转入排盐保水状态
B. 神经垂体合成的抗利尿激素增多,大部分水被重吸收
C. 进入海水初期,血浆中Na+含量增加,血浆皮质醇浓度升高
D. 随着进入海水天数的增加,腮Na+-K+-ATP酶活性增强,促进排Na+
6. 吞噬细胞内相应核酸受体能识别病毒的核酸组分,引起吞噬细胞产生干扰素。干扰素是一组具有多种功能的活性蛋白质(主要是糖蛋白),具有广谱抗病毒,影响细胞生长、分化及调节免疫功能等作用。下列说法错误的是( )
A. 干扰素可以用于治疗乙型肝炎等疾病
B. 干扰素能促进B细胞增殖分化为浆细胞、记忆细胞
C. 吞噬细胞和体液中的杀菌物质是保卫人体的第二道防线
D. 吞噬细胞能参与体液免疫,但不能参与细胞免疫
7. 新型冠状病毒抗原检测试剂盒检测模式如图。样品滴加在样品垫上通过结合垫,结合垫内含有标记物,它们会随样品的移动而移动。当样品中含有病毒时,病毒在结合垫与显色球表面的抗体结合,继续向前移动至检测带(T线),固定在T线上的特异性抗体会再次与抗原结合,并将显色球固定在这个位置,然后T线就会变红。过量的显色球会穿过T线继续向前运动,到达质检带(C线)时与该处的包被抗体(可将显色球上的抗体作为抗原)结合并固定显色组分,因此C线变红,吸水垫是最后多余液体的吸收处。下列相关说法错误的是( )
A. 该方法利用了抗原和抗体高度特异性结合的原理
B. 该抗原检测的准确性低于核酸检测
C. 若C线显示红色,则被检测样品为阳性
D. 抗原阳性结果不一定代表感染状态
8. 植物的形态建成与植物激素和环境条件密不可分。下列相关说法错误的是( )
A. 生长素在细胞水平上通过促进细胞伸长生长、诱导细胞分化等方面起作用
B. 茎的背地性体现了生长素低浓度促进生长,高浓度抑制生长的特点
C. “淀粉—平衡石假说”认为平衡石细胞将重力信号转变成运输生长素的信号
D. 植物的生长发育过程始终在环境因素的影响和调节下完成
9. 关于生长素(IAA)极性运输的机制可用化学渗透说来解释。在酸性环境中,IAA的羧基不易解离,主要呈非解离型(IAAH),较亲脂。分析图示过程,相关说法正确的是( )
A. IAAH与IAA-都能通过细胞膜进入细胞质且速度基本一致
B. 若图中受体琼脂块能收集到生长素,则证明生长素存在极性运输
C. 要证明该运输与重力无关,需再加一组实验,且两组受体琼脂块中都能检测到生长素
D. PIN蛋白协助IAA被动转运出细胞
10. 下列关于影响种群数量的生物因素和非生物因素的说法,错误的是( )
A. 生物因素就是指不同种生物之间的竞争、捕食等
B. 生物因素的影响一般与种群密度大小相关,故又称为密度制约因素
C. 植物可以是生物因素,作为栖息地也可看作是非生物因素
D. 光照虽然是非生物因素,对绿色植物的影响却与植物密度相关
11. 在我国传统文化的璀璨长河中,有许多关于生物种间关系的描述。下列对应关系不妥当的是( )
A. 螳螂捕蝉,黄雀在后——捕食
B. 种豆南山下,草盛豆苗稀——种间竞争
C. 桑间可种田禾,农家有云:桑发黍,黍发桑——原始合作
D. 煮豆燃豆式,豆在釜中泣——互利共生
12. 生态位表示生态系统中每种生物生存所必需的生存环境最小阈值。在没有任何竞争或其它敌害情况下,可利用的整组资源称为原始生态位。因种间竞争,一种生物不可能利用其全部原始生态位,所占据的只是现实生态位。下列说法错误的是( )
A. 群落中生物占据相对稳定的生态位是协同进化的结果
B. 能量来源相同的生物,占据的生态位不一定相同
C. 理论上来讲,现实生态位的阈值要高于原始生态位
D. 立体种植(养殖)体现了劳动人民对生态位的理解和运用
13. 生态农业园需要人工投入较多的物质和能量,研究者对某个生态农业园各营养级能量流动情况进行了定量分析(单位:103KJ/(m2·a),如下表。下列说法正确的是( )
自身呼吸消耗的能量 | 甲 | 未被利用的能量 | 流入下一营养级能量 | 有机物输入的能量 | |
第一营养级 | 605 | 128 | 1466 | 434 | — |
第二营养级 | 126 | 44 | 282 | A | 96 |
第三营养级 | 32 | 13 | B | 9 | 34 |
A. 由于存在有机物输入的能量,该生态系统能量金字塔为倒置的金字塔
B. 表中“甲”代表流向分解者的能量,“B”的数值为44
C. 第二营养级流向第三营养级的能量传递效率约为14.7%
D. 每个营养级呼吸作用产生的能量不会用于自身的生长发育和繁殖
14. 棉铃虫是棉田常见的害虫,在产卵时会释放出一种信息素。赤眼蜂能通过这些信息素很快找到棉铃虫的卵,将自身的卵产于其中并繁衍后代。下列说法正确的是( )
A. 信息素的信息源和信息受体可以相互交换
B. 上述事例主要体现了生物体的生命活动离不开信息传递
C. 喷洒高效农药可以迅速杀死棉铃虫,属于机械防治害虫
D. 赤眼蜂虽不能彻底消灭棉铃虫,但能将其种群数量控制在较低水平
15. 桉树林是我国西南地区重要的经济林,某团队对不同经营措施人工校树林下灌木物种的多样性进行了研究。结果如下表。实验中4种不同的经营措施为:高度集约经营(定期追肥并抚育)、中等集约经营(定期追肥不抚育)、一般经营(只施一次肥并抚育)、粗放经营(只施一次肥不抚育);抚育是指清除杂草和定期疏松土壤。下列说法正确的是( )
不同经营措施校树林下灌木物种组成
处理措施 | 物种数量 | 个体数量 |
高度集约经营 | 20 | 48 |
中等集约经营 | 17 | 68 |
一般经营 | 20 | 59 |
粗放经营 | 3 | 73 |
对照(当地天然林) | 22 | 85 |
A. 中等集约经营生物多样性较低,主要是因为杂草限制了灌木的生长空间
B. 粗放经营灌木个体数量较多,说明更有利于灌木物种的多样性
C. 一般经营与高度集约经营两组对照,说明施肥更有利于灌木物种多样性
D. 与天然林相比,高度集约经营的人工树林生态系统的抵抗力稳定性较高
二、选择题:本题共5小题,每小题3分,共15分。每小题有一个或多个选项符合题目要求,全部选对得3分,选对但不全的得1分,有选错的得0分。
16. 甲状腺激素几乎对机体所有的器官和组织都有作用,其分泌的主要调节系统为下丘脑-垂体-甲状腺轴交感神经系统对其也有调节作用。结合图示,下列说法正确的是( )
A. 临床上可通过抽取血样来检测内分泌系统中甲状腺激素的水平
B. 甲状腺激素几乎作用于体内所有细胞,根本原因是细胞膜表面有其特异性受体
C. 图中垂体的分泌活动直接受两种激素的影响,二者的作用效果相同
D. 与③④相比,过程②更能确保应急情况下机体对甲状腺激素的需求
17. 研究证明,高盐饮食能够在自身免疫环境中调节肠道微生物群,而肠道微生物群的调节与肿瘤进展相关。使用抗生素建构微生物群耗尽(AIMD)小鼠模型,设立对照组,并分别进行高盐饮食喂食。相比之下,AIMD小鼠体内的肿瘤生长没有受到抑制,但对照组小鼠体内肿瘤受到抑制。下列说法正确的是( )
A. 该实验表明肠道微生物群的消融导致高盐饮食诱导的肿癌免疫丧失
B. 机体免疫系统识别和清除突变的细胞,防止肿瘤的发生,属于免疫自稳
C. 在特异性免疫中,细胞毒性T细胞诱导肿瘤细胞死亡属于细胞凋亡
D. 肠液中的溶菌酶发挥免疫作用属于第二道防线
18. 干旱胁迫会提高植物体内ABA(脱落酸)的含量,抑制CTK(细胞分裂素)的合成及运输。叶片和根系中CTK/ABA的比值降低,气孔导度也显著降低。干旱使IAA(生长素)和GA(赤霉素)也有一定程度的减少。下列说法错误的是( )
A. 干旱胁迫抑制CTK的合成进而引起叶绿素合成减少,会导致光合作用速率下降
B. 植物体内IAA含量变化会影响乙烯的合成
C. 根部产生的ABA可被传递给叶片,从而降低叶片气孔导度
D. ABA和CTK可以通过协同作用提高植物抗干旱的能力
19. 某弃耕农田中的植物种类40年的变化情况如图,相关说法错误的是( )
A. 15年内几乎没有乔木生存的主要原因是光照强度不够
B. 25年后灌木种类数开始低于乔木,表明灌木在群落演替中开始占据劣势,种群数量不断下降
C. 40年内,草本植物的物种丰富度相对稳定,体现了该类植物对环境有极强的适应能力
D. 40年间,群落中的生物随食物链不断加长,能量的传递效率越来越高
20. 云南省红河州哈尼梯田,被盛赞为江河—森林—村寨—梯田四位一体的人与自然高度协调、可持续发展的生态系统。近些年来,哈尼梯田部分地区试行稻一鱼一鸭生态种养模式。下列说法错误的是( )
A. 山顶的森林具有涵养水源、保持水土的作用 B. 水稻能吸收鱼和鸭粪中的物质和能量
C. 该稻田与普通稻田相比,能量的利用率更低 D. 该稻田与普通稻田相比,需要使用更多的农药
三、非选择题:本题共5小题,共55分。
21. 兴奋在神经元之间的传递需要经过图1所示的突触结构,经突触前膜释放的神经递质作用于突触后膜,会引起突触后膜电位短暂变化,称为突触后电位。为探究突触后电位的变化特点,科研人员做了如图2所示的实验,图3表示神经元D接收来自不同轴突的信号后所产生的各种突触后电位,其中字母及箭头分别代表轴突类型及刺激时间点。
(1)图1中神经递质的释放方式是___,其释放并与蛋白M结合,会引起下一个神经元的____。
(2)相较于在神经纤维上的传导,兴奋在反射中的传递时间相对较长,推测可能的原因是:___。某种药物X可阻碍兴奋在神经元之间的传递,据图1推测药物X三种可能的作用机制是____、______、______。
(3)由图3可知,神经元的单一冲动___(填“能”或“不能”)使突触后神经元产生一次动作电位。若同时或相继传来数个冲动所引起的总和能达到电位水平,则会使触后神经元兴奋,请据此在下图中绘制出同时刺激A、B轴突末梢引起的突触后电位_____。
(4)已知K+和Cl-通道都参与了突触后电位的形成,在某些突触中,若神经递质与突触后神经元上受体结合后,会使突触后电位负值增大,试分析其产生的原理____。
22. 根据T细胞在免疫应答中的功能不同,可将T细胞分为辅助性T细胞、细胞毒性T细胞和调节性T细胞等类型,其中调节性T细胞是具有免疫抑制功能的T细胞类群。CTLA-4在T细胞表面表达,并调节T细胞早期阶段活化的程度。CTLA-与T细胞表面的协同刺激分子(CD28)具有高度的同源性,拥有相同的配体B7,但功能却相反,CTLA-4与B7分子结合会抑制T细胞的活化。如图所示。
(1)健康的机体离不开免疫调节,其结构与物质基础是___,图中APC细胞的功能是____。
(2)在体液免疫中,辅助性T细胞发挥的作用是___,在细胞免疫中,细胞毒性T细胞活化的条件是需要___的刺激,若调节性T细胞的功能减弱,机体免疫失调,可导致___病。
(3)经过长期进化,肿瘤细胞能逃避免疫系统的“追杀”,根据题意推测免疫逃逸的机制是肿瘤细胞能增强T细胞___(填“CTLA-4基因”或“CD28基因”)的表达,进而抑制T细胞的活化。现提供注射器、接种癌细胞的模型小鼠若干、生理盐水、CD28抗体,CTLA-4抗体等实验材料,请对上述机制进行验证并简要写出实验思路___。
23. 在研究光质对莴苣种子萌发的影响时发现,红光能促进其萌发,而远红光则抑制其萌发,而在进一步用红光(R)和远红光(FR)交替处理时发现,两种光对莴苣种子的萌发会发生如下表所示的影响。
光处理 | 萌发率% | 光处理 | 萌发率% |
黑暗 | 9 | R-FR-R -FR | 42 |
R | 98 | R-FR-R-FR-R | 99 |
R-FR | 52 | R- FR -R-FR-R-FR | 50 |
R-FR-R | 100 | R-FR-R-FR-R-FR-R | 98 |
(1)与莴苣种子萌发密切相关的植物激素有___。
(2)表中的实验结果说明,当用红光(R)和远红光(FR)交替处理时,莴苣种子的萌发率主要取决于___,从红光(R)和远红光(FR)相互作用的角度,你可以得出的结论是___。
(3)光敏色素可直接或者间接的影响着植物从种子萌发到开花、结果及衰老。已知接受光的光敏色素有两种类型:红光吸收型(Pr)和远红光吸收型(Pfr),Pr吸收红光后,转变为Pfr,而Pfr吸收远红光后,逆转为Pr,Pr是生理失活型,而Pfr是生理激活型,光敏色素控制植物的开花主要取决于pfr与pr的比值。光照结束时,光敏色素的类型主要呈Pfr型;进入黑暗后,pfr转化为pr,在连续的黑暗中,pfr/pr的值降低到一定的水平就可以促进短日照植物开花。
①Pfr和Pr之间发生的可逆转化是光引起光敏色素的___改变导致的。
②根据光敏色素的种类和作用,请对上表中红光(R)和远红光(FR)交替处理的实验结果做出解释___。
③菊花为短日照植物,为使菊花在国庆期间提前开花,可以采取___的措施。
24. 逻辑斯蒂曲线最早用于表征生物学中种群数量的动态变化,其变化过程为:一开始增长速度较慢,中间阶段增长速度加快,以后增长速度下降并且趋于稳定。
(1)图1中符合逻辑斯蒂曲线变化的是___(用图中罗马数字表示),阴影部分可以表示___。水葫芦作为一种观赏植物引入我国,在没有天敌制约的情况下泛滥成灾对渔业造成了严重威胁,图1中曲线___(用图中罗马数字表示符合水葫芦初期疯狂蔓延趋势。
(2)依据逻辑斯蒂曲线的变化特点,在进行渔业捕捞时,捕捞后的数量应选择处于图中的___(用图1中字母表示)对应的点,理由是___。按照生态学原理,若地球环境对人类的容纳量为100亿,则全球人口的最适数量为___。
(3)某地植保部门研究了近30年蝗虫数量的变化,得到图2所示曲线。据图2分析,第5年时,蝗虫种群的年龄结构是___,第___年蝗虫种群的数量降到最低。
25. 崇明东滩位于长江口,每年冬季有大量的越冬水鸟在此栖息。现有一种叫互花米草的外来植物在崇明东滩的滩涂湿地快速扩展,排斥鸟类的主要食源植物海三棱蘸草(也是浮游动物、底栖无脊椎动物和鱼类的重要食物来源)及芦苇;互花米草植株密度非常高,鸟类无法栖息。入侵植物形成的这种生物多样性匮乏的区域,被形象地称为“绿色沙漠”。
(1)崇明东滩生态系统的组成成分除上述材料中提及的动植物外,还应有的生物成分是___,越冬水鸟在该生态系统中的作用是___。
(2)图1表示该生态系统中某两个营养级(甲、乙)的能量流动示意图,其中a-e表示能量值,则乙粪便中食物残渣的能量包含在___(填图1中字母)中,乙用于生长、发育及繁殖的能量值可表示为___(用图I中字母和计算符号表示)。
(3)崇明东滩鸟类多样性丧失的原因是___。为恢复当地生物多样性,最好种植海三棱蘸草和芦苇等,芦苇还是一种经济价值较高的经济植物,采取此项措施遵循的生态工程原理是___。
(4)以“海三棱藨草”为例,探究湿地生态系统的部分功能,据图2分析,海三棱藨草能净化水质的原因是___。
高 二 生 物
一、选择题:本题共15小题,每小题2分,共30分。每小题只有一个选项符合题目要求。
【1题答案】
【答案】C
【2题答案】
【答案】B
【3题答案】
【答案】A
【4题答案】
【答案】D
【5题答案】
【答案】B
【6题答案】
【答案】D
【7题答案】
【答案】C
【8题答案】
【答案】B
【9题答案】
【答案】D
【10题答案】
【答案】A
【11题答案】
【答案】D
【12题答案】
【答案】C
【13题答案】
【答案】C
【14题答案】
【答案】D
【15题答案】
【答案】A
二、选择题:本题共5小题,每小题3分,共15分。每小题有一个或多个选项符合题目要求,全部选对得3分,选对但不全的得1分,有选错的得0分。
【16题答案】
【答案】AD
【17题答案】
【答案】AC
【18题答案】
【答案】D
【19题答案】
【答案】ABD
【20题答案】
【答案】BCD
三、非选择题:本题共5小题,共55分。
【21题答案】
【答案】(1) ①. 胞吐 ②. 兴奋或抑制
(2) ①. 反射过程一般会经过多个突触,突触处兴奋的传递需要经过信号的转换过程 ②. 使蛋白M失活 ③. 阻断神经递质的释放 ④. 与神经递质竞争结合蛋白M
(3) ① 不能 ②.
(4)K+通道开放导致K+外流,CI-通道开放导致CI-内流
【22题答案】
【答案】(1) ①. 免疫器官,免疫细胞和免疫活性物质 ②. 摄取和加工抗原,并且可以将抗原信息暴露在细胞表面,以便呈递给其他免疫细胞
(2) ①. 与B细胞结合作为激活B细胞的第二个信号,分泌细胞因子促进B细胞的分裂和分化 ②. 靶细胞和细胞因子 ③. 自身免疫病
(3) ①. CTLA-4基因 ②. 实验思路:将接种癌细胞的模型小鼠随机均分为两组,分别注射等量的CTLA-4抗体和生理盐水,一段时间后测量并比较小鼠肿瘤组织的面积
【23题答案】
【答案】(1)赤霉素和脱落酸(油菜素内酯)
(2) ①. 最后照射的光质类型 ②. 红光可以促进莴苣种子的萌发,而远红光能逆转红光的作用
(3) ①. (空间)结构 ②. Pr吸收红光后转变为有生理效应的Pfr,而Pfr吸收远红光后,可逆转为没有生理活性的Pr,所以用红光(R)和远红光(FR)交替处理时,最后照射的光质类型,将直接决定光敏色素的生理活性,进而决定定种子的萌发率 ③. 白天遮阴处理或用远红光处理等
【24题答案】
【答案】(1) ①. Ⅱ ②. 由于环境阻力被淘汰的个体数 ③. Ⅰ
(2) ①. b ②. b点对应的种群数量增长速率最大,可以使产量快速恢复 ③. 50亿
(3) ①. 增长型 ②. 20
【25题答案】
【答案】(1) ①. 分解者 ②. 加快生态系统的物质循环
(2) ①. c ②. a-b
(3) ①. 某些鸟类的栖息地丧失或碎片化 ②. 协调和整体
(4)海三棱藨草具有吸附氮磷作用,使水体中氮磷含量减少,从而净化水质
山东省潍坊市2022-2023学年高三生物下学期二模试题(Word版附答案): 这是一份山东省潍坊市2022-2023学年高三生物下学期二模试题(Word版附答案),共7页。
2022-2023学年山东省潍坊市高二上学期期末考试生物试题Word版含答案: 这是一份2022-2023学年山东省潍坊市高二上学期期末考试生物试题Word版含答案,共18页。试卷主要包含了选择题,非选择题等内容,欢迎下载使用。
山东省潍坊市2023届高三上学期1月期末考试生物试题word版含解析: 这是一份山东省潍坊市2023届高三上学期1月期末考试生物试题word版含解析,共23页。试卷主要包含了选择题,非选择题等内容,欢迎下载使用。

