所属成套资源:【备考2023】高考化学真题重组卷(山东专用)(含解析)
卷01——【备考2023】高考化学真题重组卷(山东专用)(含解析)
展开这是一份卷01——【备考2023】高考化学真题重组卷(山东专用)(含解析),文件包含卷01备考2023高考化学真题重组卷山东专用解析版docx、卷01备考2023高考化学真题重组卷山东专用原卷版docx、卷01备考2023高考化学真题重组卷山东专用参考答案docx等3份试卷配套教学资源,其中试卷共35页, 欢迎下载使用。
山东专用(解析版)
本卷满分100分,考试时间90分钟。
注意事项:
1.答卷前,考生务必将自己的姓名、考生号等填写在答题卡和试卷指定位置上。
2.回答选择题时,选出每小题答案后,用铅笔把答题卡对应题目的答案标号涂黑。如需改动,用橡皮擦干净后,再选涂其他答案标号。回答非选择题时,将答案写在答题卡上。写在本试卷上无效。
3.考试结束后,将本试卷和答题卡一并交回。
可能用到的相对原子质量:H 1 C 12 N 14 O 16 Na 23 Fe 56 Cu 64 Ag 108 Ba 137
一、选择题:本题共10小题,每小题2分,共20分。每小题只有一个选项符合题目要求。
1.发射中心按照预定时间精准点火发射,这是中国空间站关键技术验证阶段第六次飞行。下列叙述错误的是
A.火箭箭体采用的高强度新型钛合金结构属于金属材料
B.航天员航天服上的橡胶属于有机高分子材料
C.二氧化硅是飞船搭载的太阳能电池板的核心材料
D.航天员手臂“延长器”——操纵棒中的碳纤维材料属于新型材料
【答案】C
【解析】A.钛合金强度大,适合用作火箭箭体材料,故A正确;
B.合成橡胶由各种单体经聚合反应而得,橡胶制品广泛应用于工业或生活,属于有机高分子材料,故B正确;
C.晶体硅为良好的半导体材料,是制造太阳能电池板的核心材料,二氧化硅不具有此性质,故C错误;
D.碳纤维是新型无机非金属材料,故D正确;
故选:C。
2.(2022·全国乙卷)生活中处处有化学,下列叙述正确的是
A.HB铅笔芯的成分为二氧化铅B.碳酸氢钠可做食品膨松剂
C.青铜和黄铜是不同结构的单质铜D.焰火中红色来源于钠盐灼烧
【答案】B
【解析】A.铅笔芯的主要成分为石墨,不含二氧化铅,A错误;
B.碳酸氢钠不稳定,受热易分解产生二氧化碳,能使面团松软,可做食品膨松剂,B正确 ;
C.青铜是在纯铜(紫铜)中加入锡或铅的合金,黄铜为是由铜和锌所组成的合金,两者均属于混合物,不是铜单质,C错误;
D.钠元素灼烧显黄色,D错误;
故选B。
3.(2022·湖南卷)化学实验操作是进行科学实验的基础。下列操作符合规范的是
【答案】A
【解析】A.碱式滴定管排气泡时,把橡皮管向上弯曲,出口上斜,轻轻挤压玻璃珠附近的橡皮管可以使溶液从尖嘴涌出,气泡即可随之排出,A符合规范;
B.用试管加热溶液时,试管夹应夹在距离管口的处,B不符合规范;
C.实验室中,盐酸和NaOH要分开存放,有机物和无机物要分开存放,C不符合规范;
D.用滴管滴加溶液时,滴管不能伸入试管内部,应悬空滴加,D不符合规范;
故选A。
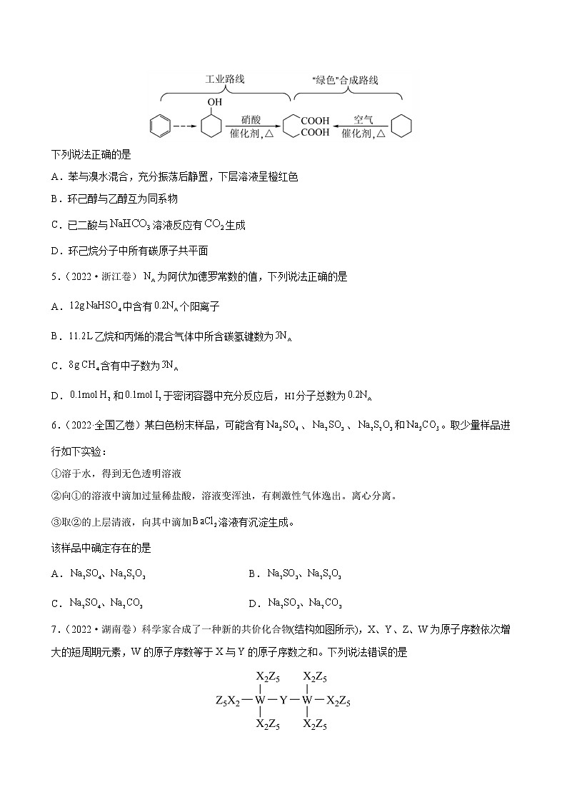
4.(2021·湖南)已二酸是一种重要的化工原料,科学家在现有工业路线基础上,提出了一条“绿色”合成路线:
下列说法正确的是
A.苯与溴水混合,充分振荡后静置,下层溶液呈橙红色
B.环己醇与乙醇互为同系物
C.已二酸与溶液反应有生成
D.环己烷分子中所有碳原子共平面
【答案】C
【解析】A.苯的密度比水小,苯与溴水混合,充分振荡后静置,有机层在上层,应是上层溶液呈橙红色,故A错误;
B.环己醇含有六元碳环,和乙醇结构不相似,分子组成也不相差若干CH2原子团,不互为同系物,故B错误;
C.己二酸分子中含有羧基,能与NaHCO3溶液反应生成CO2,故C正确;
D.环己烷分子中的碳原子均为饱和碳原子,与每个碳原子直接相连的4个原子形成四面体结构,因此所有碳原子不可能共平面,故D错误;
答案选C。
5.(2022·浙江卷)为阿伏加德罗常数的值,下列说法正确的是
A.中含有个阳离子
B.乙烷和丙烯的混合气体中所含碳氢键数为
C.含有中子数为
D.和于密闭容器中充分反应后,分子总数为
【答案】C
【解析】A. 由钠离子和硫酸氢根离子构成,其中的阳离子只有钠离子,的物质的量为0.1ml,因此,其中只含有个阳离子,A说法不正确;
B.没有指明气体的温度和压强,无法确定乙烷和丙烯的混合气体的物质的量是多少,因此,无法确定其中所含碳氢键的数目,B说法不正确;
C.分子中有6个中子,的物质的量为0.5ml,因此,含有的中子数为,C说法正确;
D.和发生反应生成,该反应是可逆反应,反应物不能完全转化为生成物,因此,和于密闭容器中充分反应后,分子总数小于,D说法不正确。
综上所述,本题选C。
6.(2022·全国乙卷)某白色粉末样品,可能含有、、和。取少量样品进行如下实验:
①溶于水,得到无色透明溶液
②向①的溶液中滴加过量稀盐酸,溶液变浑浊,有刺激性气体逸出。离心分离。
③取②的上层清液,向其中滴加溶液有沉淀生成。
该样品中确定存在的是
A.B.
C.D.
【答案】A
【解析】由题意可知,①取少量样品溶于水得到无色透明溶液,说明固体溶于水且相互之间能共存,②向①的溶液中滴加过量稀盐酸,溶液变浑浊,有刺激性气体放出,说明固体中存在Na2S2O3,发生反应S2O+2H+=S↓+H2O+SO2↑,离心分离,③取②的上层清液,向其中滴加BaCl2溶液,有沉淀生成,则沉淀为BaSO4,说明固体中存在Na2SO4,不能确定是否有Na2SO3和Na2CO3,Na2SO3与过量盐酸反应生成二氧化硫,Na2CO3与过量盐酸反应生成二氧化碳,而这些现象可以被Na2S2O3与过量盐酸反应的现象覆盖掉,综上分析,该样品中确定存在的是:Na2SO4、Na2S2O3,
答案选A。
7.(2022·湖南卷)科学家合成了一种新的共价化合物(结构如图所示),X、Y、Z、W为原子序数依次增大的短周期元素,W的原子序数等于X与Y的原子序数之和。下列说法错误的是
A.原子半径:
B.非金属性:
C.Z的单质具有较强的还原性
D.原子序数为82的元素与W位于同一主族
【答案】C
【解析】由共价化合物的结构可知,X、W形成4个共价键,Y形成2个共价键,Z形成1个共价键,X、Y、Z、W是原子序数依次增大的短周期元素,W的原子序数等于X与Y的原子序数之和,则X为C元素、Y为O元素、Z为F元素、W为Si元素。
A.同周期元素,从左到右原子半径依次减小,则C、O、F的原子半径大小顺序为C>O>F,故A正确;
B.同周期元素,从左到右元素的非金属性依次增强,同主族元素,从上到下元素的非金属性依次减弱,则C、O、Si的非金属性强弱顺序为O>C>Si,故B正确;
C.位于元素周期表右上角的氟元素的非金属性最强,单质具有很强的氧化性,故C错误;
D.原子序数为82的元素为铅元素,与硅元素都位于元素周期表ⅣA族,故D正确;
故选C。
8.(2022·广东卷)以熔融盐为电解液,以含和等的铝合金废料为阳极进行电解,实现的再生。该过程中
A.阴极发生的反应为B.阴极上被氧化
C.在电解槽底部产生含的阳极泥D.阳极和阴极的质量变化相等
【答案】C
【解析】根据电解原理可知,电解池中阳极发生失电子的氧化反应,阴极发生得电子的还原反应,该题中以熔融盐为电解液,含和等的铝合金废料为阳极进行电解,通过控制一定的条件,从而可使阳极区Mg和Al发生失电子的氧化反应,分别生成Mg2+和Al3+,Cu和Si不参与反应,阴极区Al3+得电子生成Al单质,从而实现Al的再生,据此分析解答。
A.阴极应该发生得电子的还原反应,实际上Mg在阳极失电子生成Mg2+,A错误;
B.Al在阳极上被氧化生成Al3+,B错误;
C.阳极材料中Cu和Si不参与氧化反应,在电解槽底部可形成阳极泥,C正确;
D.因为阳极除了铝参与电子转移,镁也参与了电子转移,且还会形成阳极泥,而阴极只有铝离子得电子生成铝单质,根据电子转移数守恒及元素守恒可知,阳极与阴极的质量变化不相等,D错误;
故选C。
9.(2022·湖南卷)铝电解厂烟气净化的一种简单流程如下:
下列说法错误的是
A.不宜用陶瓷作吸收塔内衬材料
B.采用溶液喷淋法可提高吸收塔内烟气吸收效率
C.合成槽中产物主要有和
D.滤液可回收进入吸收塔循环利用
【答案】C
【解析】烟气(含HF)通入吸收塔,加入过量的碳酸钠,发生反应,向合成槽中通入NaAlO2,发生反应,过滤得到和含有的滤液。
A.陶瓷的成分中含有SiO2,SiO2能与烟气中的HF发生反应,因此不宜用陶瓷作吸收塔内衬材料,故A正确;
B.采用溶液喷淋法可增大反应物的接触面积,提高吸收塔内烟气吸收效率,故B正确;
C.由上述分析可知,合成槽内发生反应,产物是和,故C错误;
D.由上述分析可知,滤液的主要成分为,可进入吸收塔循环利用,故D正确;
答案选C。
10.(2022·全国乙卷)由实验操作和现象,可得出相应正确结论的是
【答案】C
【解析】A.向NaBr溶液中滴加过量氯水,溴离子被氧化为溴单质,但氯水过量,再加入淀粉KI溶液,过量的氯水可以将碘离子氧化为碘单质,无法证明溴单质的氧化性强于碘单质,A错误;
B.向蔗糖溶液中滴加稀硫酸,水浴加热后,应加入氢氧化钠溶液使体系呈碱性,若不加氢氧化钠,未反应的稀硫酸会和新制氢氧化铜反应,则不会产生砖红色沉淀,不能说明蔗糖没有发生水解,B错误;
C.石蜡油加强热,产生的气体能使溴的四氯化碳溶液褪色,说明气体中含有不饱和烃,与溴发生加成反应使溴的四氯化碳溶液褪色,C正确;
D.聚氯乙烯加强热产生能使湿润蓝色湿润试纸变红的气体,说明产生了氯化氢,不能说明氯乙烯加聚是可逆反应,可逆反应是指在同一条件下,既能向正反应方向进行,同时又能向逆反应的方向进行的反应,而氯乙烯加聚和聚氯乙烯加强热分解条件不同,D错误;
答案选C。
二、选择题:本题共5小题,每小题4分,共20分。每小题有一个或两个选项符合题目要求,全部选对得4分,选对但不全的得2分,有选错的得0分。
11.(2022·全国甲卷)辅酶具有预防动脉硬化的功效,其结构简式如下。下列有关辅酶的说法正确的是
A.分子式为
B.分子中含有14个甲基
C.分子中的四个氧原子不在同一平面
D.可发生加成反应,不能发生取代反应
【答案】B
【解析】A.由该物质的结构简式可知,其分子式为C59H90O4,A错误;
B.由该物质的结构简式可知,键线式端点代表甲基,10个重复基团的最后一个连接H原子的碳是甲基,故分子中含有1+1+1+10+1=14个甲基,B正确;
C.双键碳以及与其相连的四个原子共面,羰基碳采取sp2杂化,羰基碳原子和与其相连的氧原子及另外两个原子共面,因此分子中的四个氧原子在同一平面上,C错误;
D.分子中有碳碳双键,能发生加成反应,分子中含有甲基,能发生取代反应,D错误;
答案选B。
12.(2022·浙江卷改编)通过电解废旧锂电池中的可获得难溶性的和,电解示意图如下(其中滤布的作用是阻挡固体颗粒,但离子可自由通过。电解过程中溶液的体积变化忽略不计)。下列说法不正确的是
A.电极A为阴极,发生氧化反应
B.电极B的电极发应:
C.电解一段时间后溶液中浓度保持不变
D.电解结束,可通过调节除去,再加入溶液以获得
【答案】AC
【解析】A.由电解示意图可知,电极B上Mn2+转化为了MnO2,锰元素化合价升高,失电子,则电极B为阳极,电极A为阴极,得电子,发生还原反应,A错误;
B.由电解示意图可知,电极B上Mn2+失电子转化为了MnO2,电极反应式为:2H2O+Mn2+-2e-=MnO2+4H+,B正确;
C.电极A为阴极, LiMn2O4得电子,电极反应式为:2LiMn2O4+6e-+16H+=2Li++4Mn2++8H2O,依据得失电子守恒,电解池总反应为:2LiMn2O4+4H+=2Li++Mn2++3MnO2+2H2O,反应生成了Mn2+,Mn2+浓度增大,C错误;
D.电解池总反应为:2LiMn2O4+4H+=2Li++Mn2++3MnO2+2H2O,电解结束后,可通过调节溶液pH将锰离子转化为沉淀除去,然后再加入碳酸钠溶液,从而获得碳酸锂,D正确;
答案选AC。
13.(2022·湖南卷)为探究的性质,进行了如下实验(和溶液浓度均为)。
依据上述实验现象,结论不合理的是
A.实验①说明加热促进水解反应
B.实验②说明既发生了水解反应,又发生了还原反应
C.实验③说明发生了水解反应,但没有发生还原反应
D.整个实验说明对的水解反应无影响,但对还原反应有影响
【答案】D
【解析】铁离子水解显酸性,亚硫酸根离子水解显碱性,两者之间存在相互促进的水解反应,同时铁离子具有氧化性,亚硫酸根离子具有还原性,两者还会发生氧化还原反应,在同一反应体系中,铁离子的水解反应与还原反应共存并相互竞争,结合实验分析如下:实验①为对照实验,说明铁离子在水溶液中显棕黄色,存在水解反应Fe3++3H2O Fe(OH)3+3H+,煮沸,促进水解平衡正向移动,得到红褐色的氢氧化铁胶体;实验②说明少量亚硫酸根离子加入铁离子后,两者发生水解反应得到红褐色的氢氧化铁胶体;根据铁氰化钾检测结果可知,同时发生氧化还原反应,使铁离子被还原为亚铁离子,而出现特征蓝色沉淀;实验③通过反滴操作,根据现象描述可知,溶液仍存在铁离子的水解反应,但由于铁离子少量,没检测出亚铁离子的存在,说明铁离子的水解反应速率快,铁离子的还原反应未来得及发生。
A.铁离子的水解反应为吸热反应,加热煮沸可促进水解平衡正向移动,使水解程度加深,生成较多的氢氧化铁,从而使溶液显红褐色,故A正确;
B.在5mLFeCl3溶液中滴加2滴同浓度的Na2SO3溶液,根据现象和分析可知,Fe3+既发生了水解反应,生成红褐色的氢氧化铁,又被亚硫酸根离子还原,得到亚铁离子,加入铁氰化钾溶液后,出现特征蓝色沉淀,故B正确;
C.实验③中在5mL Na2SO3溶液中滴加2滴同浓度少量FeCl3溶液,根据现象和分析可知,仍发生铁离子的水解反应,但未来得及发生铁离子的还原反应,即水解反应比氧化还原反应速率快,故C正确;
D.结合三组实验,说明铁离子与亚硫酸根离子混合时,铁离子的水解反应占主导作用,比氧化还原反应的速率快,因证据不足,不能说明亚硫酸离子对铁离子的水解作用无影响,事实上,亚硫酸根离子水解显碱性,可促进铁离子的水解反应,故D错误。
综上所述,答案为D。
14.(2022·湖南卷)科学家发现某些生物酶体系可以促进和的转移(如a、b和c),能将海洋中的转化为进入大气层,反应过程如图所示。
下列说法正确的是
A.过程Ⅰ中发生氧化反应
B.a和b中转移的数目相等
C.过程Ⅱ中参与反应的
D.过程Ⅰ→Ⅲ的总反应为
【答案】C
【解析】A.由图示可知,过程I中NO转化为NO,氮元素化合价由+3价降低到+2价,NO作氧化剂,被还原,发生还原反应,A错误;
B.由图示可知,过程I为NO在酶1的作用下转化为NO和H2O,依据得失电子守恒、电荷守恒和原子守恒可知,反应的离子方程式为:NO+2H++e-NO+H2O,生成1mlNO,a过程转移1mle-,过程II为NO和NH在酶2的作用下发生氧化还原反应生成H2O和N2H4,依据得失电子守恒、电荷守恒和原子守恒可知,反应的离子方程式为:2NO+8NH2H2O+5N2H4+8H+,消耗1mlNO,b过程转移4ml e-,转移电子数目不相等,B错误;
C.由图示可知,过程II发生反应的参与反应的离子方程式为:2NO+8NH2H2O+5N2H4+8H+,n(NO):n(NH)=1:4,C正确;
D.由图示可知,过程III为N2H4转化为N2和4H+、4e-,反应的离子方程式为:N2H4= N2+4H++4e-,过程I-III的总反应为:2NO+8NH=5N2↑+4H2O+24H++18e-,D错误;
答案选C。
15.(2022·海南卷)某元素M的氢氧化物在水中的溶解反应为:、,25℃,-lgc与pH的关系如图所示,c为或浓度的值,下列说法错误的是
A.曲线①代表与pH的关系
B.的约为
C.向的溶液中加入NaOH溶液至pH=9.0,体系中元素M主要以存在pH=9.0,体系中元素M主要以存在
D.向的溶液中加入等体积0.4ml/L的HCl后,体系中元素M主要以存在
【答案】BD
【解析】由题干信息,M(OH)2(s)M2+(aq)+2OH-(aq),M(OH)2(s)+2OH-(aq)M(OH)(aq),随着pH增大,c(OH-)增大,则c(M2+)减小,c[M(OH)]增大,即-lg c(M2+)增大,-lg c[M(OH)]减小,因此曲线①代表-lg c(M2+)与pH的关系,曲线②代表-lg c[M(OH)]与pH的关系,据此分析解答。
A.由分析可知,曲线①代表-lg c(M2+)与pH的关系,A正确;
B.由图象,pH=7.0时,-lg c(M2+)=3.0,则M(OH)2的Ksp=c(M2+)·c2(OH-)=1×10-17,B错误;
C.向c(M2+)=0.1ml/L的溶液中加入NaOH溶液至pH=9.0,根据图像,pH=9.0时,c(M2+)、c[M(OH)]均极小,则体系中元素M主要以M(OH)2(s)存在,C正确;
D.c[M(OH)]=0.1ml/L的溶液中,由于溶解平衡是少量的,因此加入等体积的0.4ml/L的HCl后,体系中元素M仍主要以M(OH)存在,D错误;
答案选BD。
三、非选择题:本题共5小题,共60分。
16.(12分)(2022·全国乙卷)卤素单质及其化合物在科研和工农业生产中有着广泛的应用。回答下列问题:
(1)氟原子激发态的电子排布式有_______,其中能量较高的是_______。(填标号)
a. b. c. d.
(2)①一氯乙烯分子中,C的一个_______杂化轨道与Cl的轨道形成_______键,并且Cl的轨道与C的轨道形成3中心4电子的大键。
②一氯乙烷、一氯乙烯、一氯乙炔分子中,键长的顺序是_______,理由:(ⅰ)C的杂化轨道中s成分越多,形成的键越强:(ⅱ)_______。
(3)卤化物受热发生非氧化还原反应,生成无色晶体X和红棕色液体Y。X为_______。解释X的熔点比Y高的原因_______。
(4)晶体中离子作体心立方堆积(如图所示),主要分布在由构成的四面体、八面体等空隙中。在电场作用下,不需要克服太大的阻力即可发生迁移。因此,晶体在电池中可作为_______。
已知阿伏加德罗常数为,则晶体的摩尔体积_______(列出算式)。
【答案】(1) ad d
(2) sp2 σ 一氯乙烷>一氯乙烯>一氯乙炔 Cl参与形成的大π键越多,形成的C-Cl键的键长越短
(3) CsCl CsCl为离子晶体,ICl为分子晶体
(4) 电解质
【解析】(1)F的原子序数为9,其基态原子电子排布式为1s22s22p5,
a.1s22s22p43s1,基态氟原子2p能级上的1个电子跃迁到3s能级上,属于氟原子的激发态,a正确;
b.1s22s22p43d2,核外共10个电子,不是氟原子,b错误;
c.1s22s12p5,核外共8个电子,不是氟原子,c错误;
d.1s22s22p33p2,基态氟原子2p能级上的2个电子跃迁到3p能级上,属于氟原子的激发态,d正确;
答案选ad;
而同一原子3p能级的能量比3s能级的能量高,因此能量最高的是1s22s22p33p2,答案选d。
(2)①一氯乙烯的结构式为,碳为双键碳,采取sp2杂化,因此C的一个sp2杂化轨道与Cl的3px轨道形成C-Clσ键。
②C的杂化轨道中s成分越多,形成的C-Cl键越强,C-Cl键的键长越短,一氯乙烷中碳采取sp3杂化,一氯乙烯中碳采取sp2杂化,一氯乙炔中碳采取sp杂化,sp杂化时p成分少,sp3杂化时p成分多,因此三种物质中C-Cl键键长顺序为:一氯乙烷>一氯乙烯>一氯乙炔,同时Cl参与形成的大π键越多,形成的C-Cl键的键长越短,一氯乙烯中Cl的3px轨道与C的2px轨道形成3中心4电子的大π键( ),一氯乙炔中Cl的3px轨道与C的2px轨道形成2套3中心4电子的大π键( ),因此三种物质中C-Cl键键长顺序为:一氯乙烷>一氯乙烯>一氯乙炔。
(3)CsICl2发生非氧化还原反应,各元素化合价不变,生成无色晶体和红棕色液体,则无色晶体为CsCl,红棕色液体为ICl,而CsCl为离子晶体,熔化时,克服的是离子键,ICl为分子晶体,熔化时,克服的是分子间作用力,因此CsCl的熔点比ICl高。
(4)由题意可知,在电场作用下,Ag+不需要克服太大阻力即可发生迁移,因此α-AgI晶体是优良的离子导体,在电池中可作为电解质;每个晶胞中含碘离子的个数为8+1=2个,依据化学式AgI可知,银离子个数也为2个,晶胞的物质的量n=ml=ml,晶胞体积V=a3pm3=(50410-12)3m3,则α-AgI晶体的摩尔体积Vm===m3/ml。
17.(12分)(2022·广东卷)稀土()包括镧、钇等元素,是高科技发展的关键支撑。我国南方特有的稀土矿可用离子交换法处理,一种从该类矿(含铁、铝等元素)中提取稀土的工艺如下:
已知:月桂酸熔点为;月桂酸和均难溶于水。该工艺条件下,稀土离子保持价不变;的,开始溶解时的pH为8.8;有关金属离子沉淀的相关pH见下表。
(1)“氧化调pH”中,化合价有变化的金属离子是_______。(2)“过滤1”前,用溶液调pH至_______的范围内,该过程中发生反应的离子方程式为_______。
(3)“过滤2”后,滤饼中检测不到元素,滤液2中浓度为。为尽可能多地提取,可提高月桂酸钠的加入量,但应确保“过滤2”前的溶液中低于_______(保留两位有效数字)。
(4)①“加热搅拌”有利于加快溶出、提高产率,其原因是_______。
②“操作X”的过程为:先_______,再固液分离。
(5)该工艺中,可再生循环利用的物质有_______(写化学式)。
(6)稀土元素钇(Y)可用于制备高活性的合金类催化剂。
①还原和熔融盐制备时,生成1ml转移_______电子。
②用作氢氧燃料电池电极材料时,能在碱性溶液中高效催化的还原,发生的电极反应为_______。
【答案】(1)Fe2+
(2) 4.7pH<6.2
(3)4.010-4
(4) 加热搅拌可加快反应速率 冷却结晶
(5)MgSO4
(6) 15 O2+4e-+2H2O=4OH-
【解析】由流程可知,该类矿(含铁、铝等元素)加入酸化MgSO4溶液浸取,得到浸取液中含有、、、、、等离子,经氧化调pH使、形成沉淀,经过滤除去,滤液1中含有、、等离子,加入月桂酸钠,使形成沉淀,滤液2主要含有MgSO4溶液,可循环利用,滤饼加盐酸,经加热搅拌溶解后,再冷却结晶,析出月桂酸,再固液分离得到RECl3溶液。
(1)由分析可知,“氧化调pH”目的是除去含铁、铝等元素的离子,需要将Fe2+氧化为Fe3+,以便后续除杂,所以化合价有变化的金属离子是Fe2+,故答案为:Fe2+;
(2)由表中数据可知,沉淀完全的pH为4.7,而开始沉淀的pH为6.2~7.4,所以为保证、沉淀完全,且不沉淀,要用溶液调pH至4.7pH<6.2的范围内,该过程中发生反应的离子方程式为,故答案为:4.7pH<6.2;;
(3)滤液2中浓度为,即0.1125ml/L,根据,若要加入月桂酸钠后只生成,而不产生,则==410-4,故答案为:410-4;
(4)①“加热搅拌”有利于加快溶出、提高产率,其原因是加热搅拌可加快反应速率,故答案为:加热搅拌可加快反应速率;② “操作X”的结果是分离出月桂酸,由信息可知,月桂酸熔点为,故“操作X”的过程为:先冷却结晶,再固液分离,故答案为:冷却结晶;
(5)由分析可知,该工艺中,可再生循环利用的物质有MgSO4,故答案为:MgSO4;
(6)①中Y为+3价,中Pt为+4价,而中金属均为0价,所以还原和熔融盐制备时,生成1ml转移15电子,故答案为:15;②碱性溶液中,氢氧燃料电池正极发生还原反应,发生的电极反应为O2+4e-+2H2O=4OH,故答案为:O2+4e-+2H2O=4OH-。
18.(12分)(2022·湖南卷)某实验小组以溶液为原料制备,并用重量法测定产品中的含量。设计了如下实验方案:
可选用试剂:晶体、溶液、浓、稀、溶液、蒸馏水
步骤1.的制备
按如图所示装置进行实验,得到溶液,经一系列步骤获得产品。
步骤2,产品中的含量测定
①称取产品,用水溶解,酸化,加热至近沸;
②在不断搅拌下,向①所得溶液逐滴加入热的溶液,
③沉淀完全后,水浴40分钟,经过滤、洗涤、烘干等步骤,称量白色固体,质量为。
回答下列问题:
(1)Ⅰ是制取_______气体的装置,在试剂a过量并微热时,发生主要反应的化学方程式为_______;
(2)Ⅰ中b仪器的作用是_______;Ⅲ中的试剂应选用_______;
(3)在沉淀过程中,某同学在加入一定量热的溶液后,认为沉淀已经完全,判断沉淀已完全的方法是_______;
(4)沉淀过程中需加入过量的溶液,原因是_______;
(5)在过滤操作中,下列仪器不需要用到的是_______(填名称);
(6)产品中的质量分数为_______(保留三位有效数字)。
【答案】(1) HCl H2SO4(浓)+NaClNaHSO4+HCl↑
(2)防止倒吸 CuSO4溶液
(3)静置,取上层清液于一洁净试管中,继续滴加硫酸溶液,无白色沉淀生成,则已沉淀完全
(4)使钡离子沉淀完全
(5)锥形瓶
(6)97.6%
【解析】装置I中浓硫酸和氯化钠共热制备HCl,装置II中氯化氢与BaS溶液反应制备BaCl2·2H2O,装置III中硫酸铜溶液用于吸收生成的H2S,防止污染空气。
(1)由分析可知,装置I为浓硫酸和氯化钠共热制取HCl气体的装置,在浓硫酸过量并微热时,浓硫酸与氯化钠反应生成硫酸氢钠和氯化氢,发生主要反应的化学方程式为:H2SO4(浓)+NaClNaHSO4+HCl↑。
(2)氯化氢极易溶于水,装置II中b仪器的作用是:防止倒吸;装置II中氯化氢与BaS溶液反应生成H2S,H2S有毒,对环境有污染,装置III中盛放CuSO4溶液,用于吸收H2S。
(3)硫酸与氯化钡反应生成硫酸钡沉淀,因此判断沉淀已完全的方法是静置,取上层清液于一洁净试管中,继续滴加硫酸溶液,无白色沉淀生成,则已沉淀完全。
(4)为了使钡离子沉淀完全,沉淀过程中需加入过量的硫酸溶液。
(5)过滤用到的仪器有:铁架台、烧杯、漏斗、玻璃棒,用不到锥形瓶。
(6)由题意可知,硫酸钡的物质的量为:=0.002ml,依据钡原子守恒,产品中BaCl2·2H2O的物质的量为0.002ml,质量为0.002ml244g/ml=0.488g,质量分数为:100%=97.6%。
19.(12分)(2022·海南卷)黄酮哌酯是一种解痉药,可通过如下路线合成:
回答问题:
(1)A→B的反应类型为_______。
(2)已知B为一元强酸,室温下B与NaOH溶液反应的化学方程式为_______。
(3)C的化学名称为_______,D的结构简式为_______。
(4)E和F可用_______(写出试剂)鉴别。
(5)X是F的分异构体,符合下列条件。X可能的结构简式为_______(任马一种)。
①含有酯基 ②含有苯环 ③核磁共振氢谱有两组峰
(6)已知酸酐能与羟基化合物反应生成酯。写出下列F→G反应方程式中M和N的结构简式_______、_______。
(7)设计以为原料合成的路线_______(其他试剂任选)。已知:+CO2
【答案】(1)取代反应或磺化反应
(2)+NaOH→+H2O
(3) 苯酚
(4)(溶液)或其他合理答案
(5)或
(6)
(7)
【解析】根据合成路线,A()在浓硫酸加热的条件下发生苯环上的取代反应生成B(),B依次与NaOH熔融、HCl反应生成C(),C先与NaOH反应生成,和CO2在一定条件下反应,再与HCl反应生成D,D的分子式为C7H6O3,则D为,D再与CH3CH2COCl发生取代反应生成E,E与AlCl3反应生成F,F与苯甲酸肝在一定条件下生成G,G经一系列反应生成黄铜哌酯,据此分析解答。
(1)由分析可知,A()在浓硫酸加热的条件下发生苯环上的取代反应生成B(),即反应类型为取代反应(或磺化反应);
(2)B为一元强酸,室温下B与NaOH溶液反应生成和H2O,反应的化学方程式为+NaOH→+H2O;
(3)C的结构简式为,则化学名称为苯酚,根据分析可知,D的结构简式为;
(4)由E、F的结构简式可知,F含有酚羟基,而E没有,因此可用FeCl3溶液鉴别二者,前者溶液变成紫色,后者无明显现象;
(5)F的分子式为C10H10O4,X是F的同分异构体,X含有苯环和酯基,其核磁共振氢谱有两组峰,说明X只有2种不同环境的H原子,则满足条件的X的结构简式为:或;
(6)酸酐能与羟基化合物反应生成酯,则F与苯甲酸肝反应可生成G、苯甲酸和水,故M和N的结构简式为和H2O;
(7)已知+CO2,则以为原料合成时,可先将与浓硫酸在加热的条件下发生取代反应生成,再依次与NaOH熔融条件下、HCl反应生成,再与CH3COCl发生取代反应生成,氧化可得到,再与AlCl3反应可得到。
20.(12分)(2021·广东卷)我国力争于2030年前做到碳达峰,2060年前实现碳中和。CH4与CO2重整是CO2利用的研究热点之一。该重整反应体系主要涉及以下反应:
a)CH4(g)+CO2(g)2CO(g)+2H2(g) ∆H1
b)CO2(g)+H2(g)CO(g)+H2O(g) ∆H2
c)CH4(g)C(s)+2H2(g) ∆H3
d)2CO(g)CO2(g)+C(s) ∆H4
e)CO(g)+H2(g)H2O(g)+C(s) ∆H5
(1)根据盖斯定律,反应a的∆H1=_______(写出一个代数式即可)。
(2)上述反应体系在一定条件下建立平衡后,下列说法正确的有_______。
A.增大CO2与CH4的浓度,反应a、b、c的正反应速率都增加
B.移去部分C(s),反应c、d、e的平衡均向右移动
C.加入反应a的催化剂,可提高CH4的平衡转化率
D.降低反应温度,反应a~e的正、逆反应速率都减小
(3)一定条件下,CH4分解形成碳的反应历程如图所示。该历程分_______步进行,其中,第_______步的正反应活化能最大。
(4)设K为相对压力平衡常数,其表达式写法:在浓度平衡常数表达式中,用相对分压代替浓度。气体的相对分压等于其分压(单位为kPa)除以p0(p0=100kPa)。反应a、c、e的ln K随(温度的倒数)的变化如图所示。
①反应a、c、e中,属于吸热反应的有_______(填字母)。
②反应c的相对压力平衡常数表达式为K=_______。
③在图中A点对应温度下、原料组成为n(CO2):n(CH4)=1:1、初始总压为100kPa的恒容密闭容器中进行反应,体系达到平衡时H2的分压为40kPa。计算CH4的平衡转化率,写出计算过程_______。
(5)CO2用途广泛,写出基于其物理性质的一种用途:_______。
【答案】∆H2+∆H3-∆H5或∆H3-∆H4 AD 4 4 ac 68% 做冷冻剂
【分析】根据盖斯定律计算未知反应的反应热;根据影响化学反应速率和化学平衡的因素判断反应速率的变化及转化率的变化;根据图像及曲线高低判断反应进程和活化能的相对大小;根据平衡时反应物的分压计算平衡转化率;根据CO2的物理性质推测CO2的用途。
【解析】(1)根据题目所给出的反应方程式关系可知,a=b+c-e=c-d,根据盖斯定律则有∆H1=∆H2+∆H3-∆H5=∆H3-∆H4;
(2)A.增大CO2和CH4的浓度,对于反应a、b、c来说,均增大了反应物的浓度,反应的正反应速率增大,A正确;
B.移去部分C(s),没有改变反应体系中的压强,反应的正逆反应速率均不变,平衡不移动,B错误;
C.催化剂可以同等条件下增大正逆反应速率,只能加快反应进程,不改变反应的平衡状态,平衡转化率不变,C错误;
D.降低温度,体系的总能量降低,正、逆反应速率均减小,D正确;
故答案选AD;
(3)由图可知,反应过程中能量变化出现了4个峰,即吸收了4次活化能,经历了4步反应;且从左往右看4次活化能吸收中,第4次对应的峰最高,即正反应方向第4步吸收的能量最多,对应的正反应活化能最大。
(4)①随着温度的升高,反应a和c的ln K增大,说明K的数值增大,反应向正反应方向进行,反应a和c为吸热反应,同理反应e的ln K减小,说明K的减小,反应向逆反应方向进行,反应e为放热反应,故答案为ac;②用相对分压代替浓度,则反应c的平衡常数表达式K=;③由图可知,A处对应反应c的ln K=0,即K==1,解方程的p2(H2)=p(CH4),已知反应平衡时p(H2)=40kPa,则有p(CH4)=16kPa,且初始状态时p(CH4)=×100kPa=50kPa,故CH4的平衡转化率为×100%=68%;
(5)固态CO2即为干冰,干冰用于制冷或人工降雨均是利用其物理性质。
【点睛】本题难点在于K与关系曲线的判断,在曲线中斜率为正为放热反应,斜率为负为吸热反应。A.碱式滴定管排气泡
B.溶液加热
C.试剂存放
D.溶液滴加
实验操作
现象
结论
A
向NaBr溶液中滴加过量氯水,再加入淀粉KI溶液
先变橙色,后变蓝色
氧化性:
B
向蔗糖溶液中滴加稀硫酸,水浴加热,加入新制的悬浊液
无砖红色沉淀
蔗糖未发生水解
C
石蜡油加强热,将产生的气体通入的溶液
溶液红棕色变无色
气体中含有不饱和烃
D
加热试管中的聚氯乙烯薄膜碎片
试管口润湿的蓝色石蕊试纸变红
氯乙烯加聚是可逆反应
实验
操作与现象
①
在水中滴加2滴溶液,呈棕黄色;煮沸,溶液变红褐色。
②
在溶液中滴加2滴溶液,变红褐色;
再滴加溶液,产生蓝色沉淀。
③
在溶液中滴加2滴溶液,变红褐色;
将上述混合液分成两份,一份滴加溶液,无蓝色沉淀生;
另一份煮沸,产生红褐色沉淀。
离子
开始沉淀时的pH
8.8
1.5
3.6
6.2~7.4
沉淀完全时的pH
/
3.2
4.7
/
相关试卷
这是一份卷01——【备考2023】高考化学真题重组卷(浙江专用)(含解析),文件包含卷01备考2023高考化学真题重组卷解析版docx、卷01备考2023高考化学真题重组卷原卷版docx、卷01备考2023高考化学真题重组卷参考答案docx等3份试卷配套教学资源,其中试卷共36页, 欢迎下载使用。
这是一份卷01——【备考2023】高考化学真题重组卷(江苏专用)(含解析),文件包含卷01备考2023高考化学真题重组卷江苏专用解析版docx、卷01备考2023高考化学真题重组卷江苏专用原卷版docx、卷01备考2023高考化学真题重组卷江苏专用参考答案docx等3份试卷配套教学资源,其中试卷共29页, 欢迎下载使用。
这是一份卷05——【备考2023】高考化学真题重组卷(山东专用)(含解析),文件包含卷05备考2023高考化学真题重组卷山东专用解析版docx、卷05备考2023高考化学真题重组卷山东专用原卷版docx、卷05备考2023高考化学真题重组卷山东专用参考答案docx等3份试卷配套教学资源,其中试卷共37页, 欢迎下载使用。

