高中英语高考考向28 阅读理解之议论文类(原卷版)-备战2022年高考英语一轮复习考点微专题
展开
这是一份高中英语高考考向28 阅读理解之议论文类(原卷版)-备战2022年高考英语一轮复习考点微专题,共20页。
议论文说理性强,语言庄重,逻辑缜密,常用难词、长词和复杂句,给我们的阅读理解带来一定难度。
议论文是运用逻辑推理和证明来阐述某一观点、看法和主张的文体。这类文章或从正面提出某种见解,或驳斥别人的错误观点,以说服读者同意自己的观点为主要目的。
议论文一般有论点、论据和论证三个要素。论点是议论文的核心,即中心思想,是论据和论证的服务对象。论据是作者所引用的用以支持和证明论点的材料,这些材料可以是名人名言、事实例证或统计数据等。论证是作者组织、运用论据的手法。
【议论说理类文章】
议论说理类文章就是议论文,是高考阅读理解题中一种较难的题目。议论说理类文章具有以下特点:
1.一般按提出问题、分析问题、解决问题的方法写作。作者一般从日常生活中的热点问题、社会上的重大问题、与读者息息相关的问题入手,即提出问题。然后,分析利弊,举例说明,推理判断,即分析问题。最后,阐述观点,提出办法,即解决问题。
2.以作者的观点或情感为核心,对细节推理等方面进行考查。
3.文章的主题一般是生活中的热点问题、重大问题或与生活息息相关的问题等。
【典例示例】
Fr sme reasn we were reminded that we primates(灵长目) need lve. Kim Bard f the University f Prtsmuth in England and her clleagues carried ut a study n 46 baby chimpanzees rphans(黑猩猩孤儿), which had lst their mthers.The study shwed that primate babies that have tight relatinships with mther figures d much better n cgnitive(认知的) tests than babies wh nly grew up with peers(同伴), but this is nt breaking news. In fact, it's ld news.
In the 1950s, Harry Harlw did a series f experiments with baby mnkeys that shwed, that lack f lve and cmfrt makes fr a crazy mnkey.
Harlw made a cage that included a wire mnkey “mther” with a plastic face.Then he equipped the “mther” with a milk bttle.The cage als had anther wire “mther” wh was cvered with sft clth.The baby mnkeys spent all their time with the clth “mther” and nly went t the wire “mther” t feed.
Harlw's mnkey experiment was imprtant, because at the time, child care experts, and everybdy's grandmther had a “n tuch, n cmfrt” plicy(方针) tward children. They advised parents nt t respnd t crying babies. They thught that babies shuld sleep alne t becme independent, and put that kid dwn.
But Harlw's wrk changed that plicy. Mthers were sn allwed t have their babies next t them in the hspital.
The current chimp research(研究) based n Harlw's wrk shws that mther's lve desn't just make fr a psychlgically(精神上地) healthy child, it als makes fr a smart child.
The highly raised chimps d better than thse that are nt lved, and the well-raised chimps d even better than human kids n IQ tests.
We are primates, scial animals which need lve.We need t be held and talked t and made t feel that at least ne persn wants t be with us all the time.
1. The study Kim Bard and his clleagues did ________.
A. included 46 baby and mther mnkeys
B. is nthing new t peple abut the findings
C. shwed that many chimpanzees lack f lve when they were yung
D. shwed many chimpanzees had gd relatinship with their mthers
2. The underlined part “makes fr” in the third paragraph means ________.
A. d smething fr B. head fr C. bring abut D. cnnect t
3. Harlw built tw “mthers” fr baby mnkeys t ________.
A. make them live cmfrtably B. let them have mre chices
C. give them mre lve D. make cmparisn well
4. Which f the fllwing can we infer frm the passage?
A. Well-raised chimps are better than peple in IQ.
B. Smetimes it's nt wrng t have n tuch and n cmfrt t babies.
C. Chimps grwing up in cages are less smarter than chimps grwing up in wild.
D. Babies wh sleep with mthers tend t be cleverer than babies sleep alne.
语篇解读:这是一篇议论文。文章主要是通过对灵长目动物的两个实验说明,母爱对于小孩的成长有着非常重要的作用。因此父母亲应该多给孩子们一些爱,以让小孩们健康地成长。
解析:
1.B 细节理解题。第二段第一句提到是46只小猴,因此A项错误;根据文章第二段最后一句可知B项正确;C项没有事实依据;文章第二段第二句提到和母亲关系好的小猴认知水平比其他小猴要好些,但是这不能说明D项。
2.C 猜测词义题。缺少母爱的小猴和成为疯狂的猴子是一种因果关系,因此答案选C。
3.D 推理判断题。根据文章第四段可知制造两个假母猴的目的是更好地比较缺乏母爱与否与小猴后来发展的关系。因此D是正确答案。
4.D 推理判断题。文章第四、五段提到自从Harlw做了那个实验后,人们就认为母亲和婴儿睡在一起对婴儿的成长好一些,因此可知D项正确。
应对策略
解答议论类阅读理解试题,可以从以下几个方面着手考虑:
作者在开始叙述一个现象,然后对现象进行解释。这类文章的主题是文中最重要的解释或作者所强调的解释,阅读时要注意作者给出的原因,所以又被称为原因—结果(Cause & Effect)型。还有一种比较常见的是问题—答案型,作者在一开始或一段末以问句提出一个问题(相当于一个现象),然后给出该问题的答案(相当于解释)。针对文中问题给出的主要答案就是这种文章的中心。
这里强调一点,答题时优先考虑正面答题(直接从文章内容得出答案),然后从中心、态度或利用解答特征等其他角度对选项进行检验;如果从文章内容中直接无法解决,则从中心和态度方面考虑;次之,从解答特征方面考虑。
考生往往最怕此类体裁。山穷水尽时,记住:首先从整体上把握文章中心和作者所持的态度,靠近中心的就是答案。
解题方法:
1. 把握文章的论点、论据和论证。此外,还要把握文章的结构和语言。
2. 互推法:在议论之后,总会再列举一些具体的例子来支持观点或在一些例子之后,总要抒发一些议论。考生在理解议论时,可以借助文中所给的实例,从而在形象的例子中推理出抽象的议论;或从议论中推理理解具体例子的深刻含义,相互推断。
3. 推理法:推理的结论一定是原文有这层意思,但没有明确表达的。推理要根据文章的字面意思,通过语篇、段落和句子之间的逻辑关系,各个信息所暗示和隐含的意义,作者的隐含意等对文章进行推理判断。考生要由文字的表层信息挖掘出文章的深层含义,要能透过现象看本质。
解题技巧
历年全国高考英语阅读理解的题型无非基本都是考查主旨大意、词义猜测、推理判断和细节理解四大题型。其中,命题以细节理解题为主,推理判断题为辅,又兼顾词义猜测题和主旨大意题。细节理解题和推理判断题主要考查的是对原文具体细节的理解和把控能力,难度相对较小,广大考生除了平时必要的阅读量和词汇量的积累以外,掌握一定的解题技巧对解答阅读理解题来说也是至关重要的。具体说来:
1. 主旨大意型
干扰项 可能是文中某个具体事实或细节。
干扰项 可能是从文中某些(不完全的)事实或细节片面推出的错误结论。
干扰项 可能是非文章事实的主观臆断。
正确答案 根据文章全面理解而归纳概括出来;不能太笼统、言过其实或以偏概全。
主旨大意题主要考查学生把握全文主题和理解中心思想的能力。根据多年的备考及高考实践,这类题目考查的范围是:基本论点、文章标题、主题或段落大意等。它要求考生在理解全文的基础上能较好地运用概括、判断、归纳、推理等逻辑思维方法,对文章进行高度概括或总结,属于高层次题。
选择"主题"旨在考查考生是否掌握了所读文章的主要内容或主旨,通常用词、短语或句子来概括。常见的提问方式有:
1. What is the main / general idea f this text?
2. What is mainly discussed in this passage?
3. What is the text mainly abut?
4. This text mainly tells us _________.
5. This passage mainly deals with _________.
6. The main idea f this passage may be best expressed as_________.
7. The tpic f this passage is _________.
标题选择题则是让考生给所读的文章选择一个合适的标题。通常标题由一个名词或名词短语充当,用词简短、精练。常见的提问方式有:
1. What wuld be the best title fr the text?
2. Which f the fllwing is the best / mst suitable title fr this text?
3. The best / mst suitable title fr this text wuld be __________.
不管是选择"主题"还是选择"标题",实质上都是要求考生从整体上理解语篇内容,找出贯穿语篇的主线;不管是何种体裁的文章,都是围绕一个主题来展开的。在试题设计上,3个干扰项的内容一般在文章里或多或少都有涉及,但并非主要内容,需要注意甄别。
【典例示例】
T err is human. T blame the ther guy is even mre human. …
These three ppular misqutes(戏谑的引语)are meant t be jkes, and yet they tell us a lt abut human nature. T err, r t make mistakes, is indeed a part f being human, but it seems that mst peple dn’t want t accept the respnsibility fr having made a mistake. They naturally lk fr smene else wh culd be respnsible fr the prblem. Perhaps it is the natural thing t d. The riginal qute abut human nature went like this: “T err is human, t frgive, divine(神圣的).” This saying mirrrs an ideal: peple shuld be frgiving f thers’ mistakes. Instead, we tend t d the ppsite—find smene else t pass the blame n t. Hwever, taking respnsibility fr smething that went wrng is a mark f great maturity.
1. What des the authr want t tell us mst?(原创题)
A. t make as few mistakes as pssible.B. t think seriusly abut ur wrngdings.
C. t bear respnsibility fr ur mistakes.D. t pass the blame n t smene else.
解析:这是一篇典型的驳论文。作者先列出一个错误观点,即T blame the ther guy is even mre human,然后进行反驳。最后,通过关键词hwever一转折,说出了作者的观点,即为自己的错误承担责任是成熟的标志。因此,选择C项。
2. 事实细节型
细节理解题主要考查考生对文章中某些细节或重要事实的理解能力。它一般包括直接理解题和语意理解题两种。直接理解题的答案与原文直接挂钩,从阅读材料中可以找到。这种题难度低,只要考生读懂文章,就能得分,属于低层次题。
做此类题时可以使用定位法与跳读法。定位法即根据题干和选项所提供的信息直接从原文中找到相应的句子(即定位),然后进行比较和分析(尤其要注意一些同义转换),从而选出正确答案。跳读法即根据题干和选项所提供的信息跳读原文,并找到相关的句子(有时可能是几个句子)或段落,然后进行简单分析、推理等,从而找出正确答案。
(1)解题原则:忠实于原文上下文及全篇的逻辑关系,决不能主观臆断。
文章中心是论点,事实细节是论据或主要理由;有关细节问题常对文中某个词语、某句子、某段落等细节及事实进行提问,所提问题一般可直接或间接在文章中找到答案。
提问的特殊疑问词常有:what, wh, which, where, hw, why 等。
在阅读理解中,要求查找主要事实和特定细节的问题常有以下几种命题方式:
①Which f the fllwing statements is true?
②Which f the fllwing is nt mentined in the text?
③The authr (r the passage) states that __________.
④Accrding t the passage, when (where, why, hw, wh, what, which, etc.) __________?
(2)干扰项:范围过大、过小;偷换概念;正误并存,某个分句是正确的。
阅读理解中细节理解题的干扰项的设置有以下几个原则:
①包含项原则
在答案选项分析中,假如对A选项的理解概括了对其他三项 (或其中某一项)的理解,那么我们就说选项A与其他三项是包含或概括关系,包含项A往往就是正确答案。如在"花"与"玫瑰"两选项中,正确答案肯定是"花",花包含了玫瑰。
②正反项原则
所谓正反项,是指两选项陈述的命题完全相矛盾。两个相互矛盾的陈述不能都是假的,其中必有一真。所以,假如四选项中A、B互为正反项,那我们通常先排除C、D项,正确答案一般在A、B项当中。
③委婉项原则
所谓委婉,这里是指说话不能说死,要留有余地。阅读理解选项中语气平和、委婉的往往是正确答案。这些选项一般含有不十分肯定或试探性语气的表达,如:prbably, pssibly, may, usually, might, mst f, mre r less, relatively, be likely t, nt necessary, althugh, yet, in additin, tend t等等,而含有绝对语气的表达往往不是正确答案,如:must, always, never, all, every, any, merely, nly, cmpletely, nne, hardly, already等等。
④同形项原则
命题者往往先将正确答案设置在一个大命题范围,然后通过语言形式的细微变化来考查考生的理解能力与分析能力。同形项原则告诉我们:词汇与句法结构相似的选项中有正确答案的存在。
⑤常识项原则
议论文中,那些符合一般常识、意义深刻富有哲理、符合一般规律、属于普遍现象的往往是正确答案。
⑥因果项原则
阅读理解的逻辑推理基本都是通过因果链进行的,前因后果,一步步循序渐进。然而,在推理题的选项中,有的选项会推理不到位(止于前因),或者推理过头(止于后果),这就是所谓的干扰项。因果项原则启示我们:假如四个选项中有两项互为同一事物推理过程中的因果关系,那么正确答案就是两个因果项中的其中之一。如果因项可产生几个结果,那么答案就是因;如果果项可以对应几个原因,那么答案就是果。
解题方法:原文定位法。
查读法:(1)带着问题找答案,把注意力集中在与wh, what, when, where问题有关的细节上。
(2)细心!
3. 词义猜测型
阅读理解的测试中经常有猜测词、短语、习语、句子意义的题目,近几年高考阅读中词义猜测题的考查方法呈多样化,其中根据上下文语境推测词义将会越来越多。有时短文中出现一个需猜测其意义的词或短语,后文接着会出现其定义、解释或例子,这就是判断该词或短语意义的主要依据。
除此之外,我们还可以根据转折或对比关系进行判断:根据上下句的连接词,如but,hwever,therwise等就可以看到前后句在意义上的差别,从而依据某一句的含义来确定另一句的含义。另外,分号(;)也可以表示转折、对比或不相干的意义。还可以根据因果关系进行判断。俗话说,"有因必有果,有果必有因"。根据原因可以预测结果,根据结果也可以找出原因。当然了,这些词、短语、习语要么是生词,要么是熟词新义,单靠平时积累是不够的,还要掌握以下做题技巧。
(1)根据构词法(转化、合成、派生)进行判断。
(2)根据文中的定义、事例、解释猜生词。用事例或解释猜生词;用重复解释的信息猜生词。
(3)根据上下文的指代关系进行选择。文章中的代词it,that,he,him或them可以指上文提到的人或物,其中it和that还可以指一件事。
(4)根据转折或对比关系进行判断。根据上下句的连接词如but,hwever,therwise等可以看到前后句在意义上的差别,从而依据某一句的含义,来确定另一句的含义。
(5)根据因果关系进行判断。俗话说,"有因必有果,有果必有因"。根据原因可以预测结果,根据结果也可以找出原因。
(6)根据同位关系进行判断。阅读中有时出现新词、难词,后面跟着一个同位语,对前面的词进行解释。
(7)利用标点符号和提示词猜测词义。分号还可以表示转折、对比或不相干的意义;破折号表示解释说明。
常见的问题形式有:
(1)The wrd "…" in Line … means/can be best replaced by …
(2)As used in the passage, the phrase "…" suggests…
(3)Frm the passage, we can infer that the wrd/phrase /the sentence "…" is/refers t /means…
(4)The wrd "…" is clsest in meaning t …
常用应对方法:
同义法:常在词或短语之间有并列连词and或r,它们连接的两项内容在含义上是接近的或递进的,由此可以推测词义。
反义法:如ht and cld, give and receive等,或前句为肯定,后句为否定。总之,互为反义的词与词间都起着互为线索的作用。
释义法:对文章中的生词用定语(从句)、表语,甚至用逗号、破折号等标点符号引出并加以解释说明。
此外,还有情景推断法、代词替代法等。
做题要领
(1)从文中找线索或信息词;
(2)根据熟悉的词及词义判断新词的意思;
(3)根据上下文判断新词在特定句中的确切意思。
(4)要特别注意熟词新意!
【典例示例】
Fr many parents, raising a teenager is like fighting a lng war, but years g by withut any clear winner. Like a brder cnflict between neighbring cuntries, the parent-teen war is abut bundaries: Where is the line between what I cntrl and what yu d?
Bth sides want peace, but neither feels it has any pwer t stp the cnflict. In part, this is because neither is willing t admit any respnsibility fr starting it. Frm the parents’ pint f view, the nly cause f their fight is their adlescents’ cmplete unreasnableness. And f curse, the teens see it in exactly the same way, except ppsitely. Bth feel trapped.
56.What des the underlined part in Paragraph 2 mean?
A. The teens blame their parents fr starting the cnflict.
B. The teens agree with their parents n the cause f the cnflict.
C. The teens accuse their parents f misleading them.
D. The teens tend t have a full understanding f their parents.
解析:本文首先提出论点:对很多家长来说,抚养孩子就像打一场长期战争一样,没有赢家。第二段提到“战争”之长的原因:互不服气。抓住关键词:frm the parent’s pint f view; and f curse, the teens, the same way。再结合题支的表述,答案为A。
4. 推理判断型
做题要领:既要求学生透过文章表面文字信息推测文章的隐含意思,又要求学生对作者的态度、意图及文章细节的发展作出正确的推理判断,力求从作者的角度考虑而不是固守自己的看法。常见的命题方式有:
(1)The passage implies (暗示) that _________.
(2)We can cnclude (得出结论) frm the passage that _________.
(3)Which f the fllwing can be inferred (推论)?
(4)What is the tne (语气) f the authr?
(5)What is the purpse (目的) f this passage?
(6)The passage is intended t _________.
(7)Where wuld this passage mst prbably appear?
【典例示例】
Ask smene what they have dne t help the envirnment recently and they will almst certainly mentin recycling. Recycling in the hme is very imprtant f curse. Hwever, being frced t recycle ften means we already have mre material than we need. We are dealing with the results f that ver-cnsumptin in the greenest way pssible, but it wuld be far better if we did nt need t bring s much material hme in the first place.
The ttal amunt f packaging increased by 12% between 1999 and 2020. It nw makes up a third f a typical husehld’s waste in the UK. In many supermarkets nwadays fd items are packaged twice with plastic and cardbard.
62. The authr uses figures in Paragraph 2 t shw ___________.
A. the tendency f cutting husehld wasteB. the increase f packaging recycling
C. the rapid grwth f super marketsD. the fact f packaging veruse
解析:作者在第一段分析论证之后用了一个关键句式 “ …, but it wuld be far better if we …” 引出了论点:我们与其回收利用废品,倒不如先不要过度包装。第二段用统计数字作为论据来证明上述论点。因此选择D项。
【典例示例】
Why tell the truth when yu can cme up with a gd excuse?
And what is wrng with a sciety that thinks that making up a gd excuse is like creating a wrk f art? One f cmmn prblems with making excuses is that peple, especially yung peple, get the idea that it’s kay nt t be ttally hnest all the time. There is a crllary(直接推论)t that: if a gd excuse is “gd” even if it isn’t hnest, then where is the place f the truth?
54. What is the authr’s pinin abut a gd excuse?
A. Making a gd excuse is smetimes a better plicy.
B. Inventing a gd excuse needs creative ideas.
C.A gd excuse is as rewarding as hnesty.
D. Bitter truth is better than a gd excuse.
解析:这是一篇驳论文。在第二段中作者用了两个疑问句和一个否定句,对 “a gd excuse” 的怀疑态度体现地淋漓尽致。因此选择D项。
【检测训练】
1
When it cmes t the jbs rbts culd never d, yu wuld prbably put dctrs and teachers at the tp f the list. It's easy t imagine rbt cleaners and factry wrkers, but sme jbs need human cnnectin and creativity. But are we underestimating (低估) what rbts can d? In sme cases, they already perfrm better than dctrs at diagnsing (诊断) illness. Als, sme patients might feel mre cmfrtable sharing persnal infrmatin with a machine than a persn. Culd there be a place fr rbts in educatin after all?
British educatin expert Anthny Seldn thinks s. And he even has a date fr the rbt takever f the classrm: 2027. He predicts rbts will d the main jb f transferring infrmatin and teachers will be like assistants. Intelligent rbts will read students' faces, mvements and maybe even brain signals. Then they will adapt the infrmatin t each student. Hwever, it's nt a ppular pinin and it's unlikely that rbts will ever have empathy (同理心) and the ability t really cnnect with humans.
One thing is certain, thugh. A rbt teacher is better than n teacher at all. In sme parts f the wrld, there aren't enugh teachers. That prblem culd be partly slved by rbts because they can teach anywhere and wn't get stressed, r tired, r mve smewhere fr an easier, higher-paid jb.
Teachers all ver the wrld are leaving because they feel verwrked. Perhaps the questin is nt “Will rbts replace teachers?” but “Hw can rbts help teachers?” Teachers waste a lt f time ding nn-teaching wrk, including mre than 11 hurs a week marking hmewrk. If rbts culd cut the time teachers spend n marking hmewrk and writing reprts, teachers wuld have mre time and energy fr the parts f the jb humans d best.
1. In the pinin f mst peple, what kind f jbs are rbts mst likely t d?
A. Culture-related jbs. B. Mental jbs.
C. Physical jbs. D. Tiresme jbs.
2. What can be learned abut Anthny Seldn's predictin in Paragraph 2?
A. It sunds disappinting.B. It seems t be puzzling.
C. It isn't widely accepted.D. It has becme a reality.
3. What's the last paragraph mainly abut ?
A. Why teachers are badly needed.B. Teachers' wrking cnditins.
C. Disadvantages f rbt teachers.D. Hw rbts help teachers.
4. What's the authr's attitude twards rbt teachers?
A. Oppsed.B. Favrable.C. Suspicius.D. Sympathetic.
2
The idea f lw material desire, lw cnsumptin and refusing t wrk, marry and have children, cncluded as a “lying dwn” lifestyle, recently struck a chrd with many yung Chinese wh are eager t take pause t breathe in this fast-paced and highly-cmpetitive sciety.
Many millennials (千禧一代) and generatin Zs cmplained t the Glbal Times that burdens, including wrk stress, family disputes (纷争) and financial strains, have pushed them “against the wall”. They said they hate the “invlutin (内卷),” jking that they wuld rather give up sme f what they have than get trapped in an endless cmpetitin against peers.
“Instead f always fllwing the ‘virtues’ f struggle, endure and sacrifice t bear the stresses, they prefer a temprary lying dwn as catharsis (宣泄) and adjustment,” said a schlar. “It is n wnder that sme yung peple, under the grwing pressures frm child-raising t paying the mrtgage (按揭) tday, wuld try t live in a simple way and leave the wrries behind.”
Interestingly, the majrity f millennials and Gen Zs reached by the Glbal Times, wh claim t be big fans f the lying dwn philsphy, acknwledged that they nly accept a temprary lying dwn as a shrt rest. It is true that with the great imprvement f living cnditins, sme Chinese yuth have partially lst the spirit f hardship and are nt willing t bear t much hard wrk. But in fact, lying dwn is nt entirely cmfrtable. Yung peple wh lie dwn always feel guilty abut their cnstant lss f mrale (士气) far beynd their reach.
“Yung peple n campus have bth aspiratins and cnfusin abut their future, but mst f us have rejected setting urselves up in chains t waste pprtunities and challenges,” a pstgraduate student tld the Glbal Times. “It’s n use running away. I have t ‘stand up’ and face the reality sner r later.”
5. What des the underlined phrase in paragraph 1 mean?
A. Warned.B. Criticized.
C. Tuched.D. Amused.
6. What might have caused the “lying dwn” lifestyle amng the yung?
A. Imprvements in living cnditins.
B. Grwing pressure frm family and scial life.
C. Increasing material pssessins frm families.
D. Temprary adjustment t failure in cmpetitins.
7. What’s the schlar’s attitude tward the “lying dwn” grup?
A. Understanding.B. Intlerant.
C. Supprtive.D. Unclear.
8. What can be inferred abut the yung generatin frm the text?
A. They never really drp their respnsibilities.
B. They really enjy the “lying dwn” lifestyle.
C. They find their dreams far beynd their reach.
D. They wuld rather escape than take challenges.
3
A few years ag, I bught a flat. It was a triumph f hpe and determinatin ver prperty prices, and the peak f a 20-year dream. The day I gt the keys shuld have been the mst exciting day f my life and yet, the secnd I pened the dr, panic set in. I spent my first night as a hmewner in a htel researching hw t sell a flat and wndering if it was t late t change my mind.
I didn't sell my flat because I remembered why I had wanted it in the first place — but there are times when we get what we want and it simply isn't right. I've always fund a strange discnnect between wanting smething and getting it. Wanting is a place f pssibility and, in a state f lack, the desire is strng. We imagine hw this thing — a new jb r relatinship — can change ur lives and at the same time frget that adding smething t ur life desn't mean all ur prblems disappear. We create a narrative arund the desire and, when we get it, and it is different t hw we pictured it, we feel frustrated.
Fr me, this mst ften ccurs in relatinships. I have a habit f filling in the gaps with peple, rather than getting t knw them. I g n a date with smene and, instead f piecing them tgether brick by brick, I start t imagine what my life wuld be like with them in it. It shuldn't have been a shck that the reality in n way matched my fantasy — but it was. I knew I wanted ut, yet part f me felt cmmitted: this was smene I thught I had wanted fr s lng, I culdn't walk away, culd I?
We tend t shame thers fr changing their minds. I think, hwever, it's far braver t mve twards smething that will bring happiness than t stay in a miserable situatin t prtect yur pride. S, when smene tells yu they've changed their minds, cngratulate them n knwing themselves well enugh, and being strng enugh, t admit it. It takes a lt t cme clean abut getting it wrng, but the relief f ding s — f setting urselves free frm a persnal-shaped hle, is wrth it every time.
9. Why did the authr spend her first night as a hmewner in a htel?
A. The flat was under decratin.
B. She wanted t sell this terrible flat.
C. The flat was different frm her desire.
D. She was t excited t sleep in the flat.
10. Which f the fllwing is mst advisable in relatinships accrding t the authr?
A. Filling in the gaps with peple arund yu.
B. Getting t knw thers little by little naturally.
C. Imagining what the life wuld be like with thers.
D. Spending plenty f time t prmte the relatinship.
11. What message des the authr try t tell us?
A. Never change yur mind.
B. Never give up yur first-time dream.
C. It is wrthwhile t prtect ne's wn pride.
D. It is brave t step ut f a miserable situatin.
12. What can be a suitable title fr the text?
A. A new flatB. A persnal-shaped hle
C. A prud sulD. An unexcepted accident
4
After years f bserving human nature, I have decided that tw qualities make the difference between men f great achievement and men f average perfrmance curisity and discntent. I have never knwn an utstanding man wh lacked either. And I have never knwn an average man wh had bth. The tw belng tgether.
Tgether, these deep human urges (驱策力) cunt fr much mre that ambitin. Galile was nt merely ambitius when he drpped bjects f varying weights frm the Leaning Twer at Pisa and timed their fall t the grund. Like Galile, all the great names in histry were curius and asked in discntent, “Why? Why? Why?”
Frtunately, curisity and discntent dn’t have t be learned. We are brn with them and need nly recapture them.
“The great man,” said Mencius (孟子), “is he wh des nt lse his child’s heart.” Yet mst f us d lse it. We stp asking questins. We stp challenging custm. We just fllw the crwd. And the crwd desires restful average. It encurages us t ccupy ur wn little crner, t avid flish leaps int the dark, t be satisfied.
Mst f us meet new peple, and new ideas, with hesitatin. But nce having met and liked them, we think hw terrible it wuld have been, had we missed the chance. We will prbably have t frce urselves t waken ur curisity and discntent and keep them awake.
Hw shuld yu start? Mdestly, s as nt t becme discuraged. I think f ne friend wh culdn’t arrange flwers t satisfy herself. She was curius abut hw the experts did it. Hw she is ne f the experts, writing bks n flwer arrangement.
One way t begin is t answer yur wn excuses. Yu haven’t any special ability? Mst peple dn’t; there are nly a few geniuses. Yu haven’t any time? That’s gd, because it’s always the peple with n time wh get things dne. Harriet Stwe, mther f six, wrte parts f Uncle Tm’s Cabin while cking. Yu’re t ld? Remember that Thmas Cstain was 57 when he published his first nvel, and that Grandma Mses shwed her first pictures when she was 78.
Hwever yu start, remember there is n better time t start than right nw, fr yu’ll never be mre alive than yu are at this mment.
13. In writing Paragraph 1, the authr aims t ________.
A. prpse a definitinB. make a cmparisn
C. reach a cnclusinD. present an argument
14. What des the example f Galile tell us?
A. Trial and errr leads t the finding f truth.
B. Scientists tend t be curius and ambitius.
C. Creativity results frm challenging authrity.
D. Greatness cmes frm a lasting desire t explre.
15. What can yu d t recapture curisity and discntent?
A. Observe the unknwn arund yu.B. Develp a questining mind.
C. Lead a life f adventure.D. Fllw the fashin.
16. What can we learn frm Paragraphs 6 and 7?
A. Gaining success helps yu becme an expert.
B. The genius tends t get things dne creatively.
C. Lack f talent and time is n reasn fr taking n actin.
D. Yu shuld remain mdest when appraching perfectin.
5
Vaccinatin(接种疫苗) is amng the mst effective ways t help us prevent diseases. Fr viruses that dn't change t much—the measles virus(麻疹病毒), fr example—getting vaccinated is a nce-and-fr-all methd t prevent yu frm becming infected with the virus. If yu had tw measles vaccines when yu were a child, yu wuld be prtected fr life.
Hwever, it's a different stry when it cmes t influenza(流行性感冒), cmmnly knwn as “the flu”, which generally peaks between December and February. Flu vaccines cannt prtect us in the lng term.
There is n lng-term immunity(免疫), accrding t Thedre Strange, assciate medical directr at Staten Island University Hspital in New Yrk. “The virus essentially ‘changes its cat’—H1N1, H2N3, and s n,” he tld the website Healthline.
Apart frm a persn's immune prtectin frm flu vaccinatin declining ver time, flu viruses are als cnstantly changing. S the vaccines are likely t be updated frm ne seasn t the next t prtect against the viruses that research suggests may be the mst cmmn during the upcming flu seasn.
Thus, t develp effective flu vaccines, ver 100 natinal influenza centers arund the wrld cnduct year-rund surveillance(监测) fr influenza. Researchers will test thusands f influenza virus samples frm patients, accrding t the fficial website f the US Centers fr Disease Cntrl and Preventin(CDC). The Wrld Health Organizatin als suggests there are three r fur influenza viruses that are mst likely t spread amng peple during the upcming flu seasn.
But even when a vaccine is develped, getting it can prve t be difficult, as it is in high demand and shrt supply. The timing f influenza vaccine prductin and distributin is unpredictable, thus the availability f the flu vaccine supply des nt always meet peak demand.
S scientists priritize access t the vaccinatin. The CDC recmmends key ppulatins, such as medical staff, teachers, students, children and thse aged 60 and abve, receive flu vaccines.
This year the situatin seems mre cmplicated, as the upcming flu seasn cincides with the COVID-19 pandemic. This culd verwhelm hspitals, straining(过度使用) resurces and healthcare wrkers, time.
17. What d we knw abut influenza?
A. Influenza viruses are cntinuusly changing.
B. It cmmnly peaks between Nvember and December.
C. Getting tw flu vaccines can prtect peple against the viruses.
D. H1N1 and H2N3 are the mst easily infectius flu viruses.
18. Hw d researchers imprve flu vaccines?
A. They update vaccines nce a year.
B. They mnitr the flu thrughut the year.
C. They fcus n ne r tw viruses during a perid.
D. Influenza centers wrldwide share virus samples frm patients.
19. Why d scientists priritize access t the vaccinatin?
A. Because nt all peple can affrd it.
B. Because sme peple refuse t get vaccinated.
C. Because the vaccine is nt safe fr everyne.
D. Because the vaccine fails t meet the demand.
20. What des the authr's attitude twards the upcming flu seasn?
A. Wrried.B. Psitive.
C. Cnfident.D. Skeptical.
6
Mst f us are already aware f the direct effect we have n ur friends and family. But we rarely cnsider that everything we think, feel, d, r say can spread far beynd the peple we knw. Cnversely(相反地), ur friends and family serve as cnduits(渠道) fr us t be influenced by hundreds r even thusands f ther peple. In a kind f scial chain reactin, we can be deeply affected by events we d nt witness that happen t peple we d nt knw. As part f a scial netwrk, we g beynd urselves, fr gd r ill, and becme a part f smething much larger.
Our cnnectedness carries with it fundamental implicatins(影响) fr the way we understand the human cnditin. Scial netwrks have value precisely because they can help us t achieve what we culd nt achieve n ur wn. Yet, scialnetwrk effects are nt always psitive. Depressin, besity, financial panic, and vilence als spread. Scial netwrks, it turns ut, tend t magnify(放大) whatever they are seeded with.
Partly fr this reasn, scial netwrks are creative. And what these netwrks create des nt belng t any ne individual—it is shared by all thse in the netwrk. In this way, a scial netwrk is like a cmmnly wned frest: We all stand t benefit frm it, but we als must wrk tgether t ensure it remains healthy and prductive. While scial netwrks are fundamentally and distinctively human, and can be seen everywhere, they shuld nt be taken fr granted.
If yu are happier r richer r healthier than thers, it may have a lt t d with where yu happen t be in the netwrk, even if yu cannt recgnise yur wn lcatin. And it may have a lt t d with the verall structure f the netwrk, even if yu cannt cntrl that structure at all. And in sme cases, the prcess feeds back t the netwrk itself. A persn with many friends may becme rich and then attract even mre friends. This richgetricher dynamic means scial netwrks can dramatically reinfrce tw different kinds f inequality in ur sciety: situatinal inequality and psitinal inequality.
Lawmakers have nt yet cnsidered the cnsequences f psitinal inequality. Still, understanding the way we are cnnected is an essential step in creating a mre just sciety and in carrying ut public plicies affecting everything frm public health t the ecnmy. We might be better ff vaccinating(接种疫苗) centrally lcated individuals rather than weak individuals. We might be better ff helping intercnnected grups f peple t avid criminal behaviur rather than preventing r punishing crimes ne at a time.
If we want t understand hw sciety wrks, we need t fill in the missing links between individuals. We need t understand hw intercnnectins and interactins between peple give rise t whlly new aspects f human experience that are nt present in the individuals themselves. If we d nt understand scial netwrks, we cannt hpe t fully understand either urselves r the wrld we inhabit.
21. What can be inferred frm the first paragraph?
A. We can't be easily affected by strangers.
B. We are cnnected and frm a scial netwrk.
C. We have negative effects n ther scial members.
D. We will nt make a difference in a specific grup.
22. Why is a scial netwrk like a cmmnly wned frest?
A. It remains healthy and prductive.
B. It tends t magnify negative things.
C. It is creative and shared by peple in the whle sciety.
D. What it creates can be enjyed by everyne in the netwrk.
23. We can learn frm Paragraph 4 that ________.
A. whether we are richer depends n the number f friends we make
B. the wealth we pssess has nthing t d with individual cntinuus effrts
C. smetimes ur success may be largely due t ur psitin in scial netwrks
D. we wn't succeed unless we fully cntrl the verall structure f the netwrk
24. What's the authr's purpse in writing the passage?
A. T intrduce the characteristics f scial netwrks.
B. T urge peple t understand hw ur sciety wrks.
C. T shw the significance f understanding scial netwrks.
D. T explain the pssible cnsequences f ignring scial netwrks.
7
This is ging t ruffle(激怒) a few feathers.
PepsiC purpsely packs fewer chips int its flavured chip bags, Hugh Jhnstn, the cmpany's CFO, tld the Assciated Press.“There might be an unce r tw less in thse bags, ” Jhnstn said. Actually, it's half an unce less. Regular Lay's are sld in 10unce bags; flavured Lay's are sld in 9.5unce bags; and bth are sld fr the same $4.29 price. That might nt sund like a lt, but it will sund like a lt with a bit f simple maths.
Americans buy sme $1.6 billin wrth f Lay's ptat chips every year. Much f that is sld in bulk—r merely in bags bigger than the standard nes mentined abve. But let's assume fr a secnd that thse 10unce bags are the nly nes Lay's sells. That wuld mean the cmpany sells mre than 372 millin bags f Lay's in the US each year—r 3.72 billin unces f chips, at abut 43 cents per unce. It wuld als mean that that halfunce difference is wrth abut 21.5 cents per bag, and abut $80 millin in ttal per year.
That number is likely a gd deal lwer, but it's nt entirely unreasnable. If Lay's is charging an extra payment fr the smaller flavured chip bags, it's likely ding the same fr the bigger nes, t. That tiny halfunce difference might nly mean a ptat chip r tw t yu, but it's prbably wrth tens f millins f dllars t PepsiC annually.
PepsiC cnfirmed that flavured and unflavured Lay's chips are sld fr the same price, but nt in the same quantity. “This allws us t keep the same price pint acrss the brand, ” Jeff Dahncke said in an email. He als suggested that the chip difference has nthing t d with extra prfit.“The reasn why there is a slightly higher price per unce fr flavured chips is the added seasnings(调味品),” he said. But that desn't appear t be the case.
Sme f the markups are simply meant t make up fr the added input csts f cheese, barbecue, sur cream and nin, and ther flavurings. But sme f them are als there(r nt there) t increase the ptat chip maker's prfits. PepsiC has a sft spt fr its specialty ptat chips, because its specialty ptat chips are mre prfitable than its regular nes, accrding t Jhnstn.
Perhaps that's why Lay's is getting ready t launch a mass f new specialty ptat chip flavurs. The launch is part f PepsiC's annual “D Us a Flavur” cntest, in which it lets custmers participate in the flavur creatin prcess.
25. What did PepsiC d t aruse public dissatisfactin?
A. They raised the price f their flavured chips.
B. They gave shrt weight t their flavured chips.
C. They changed the flavurs f their ptat chips.
D. They put mre seasnings int their ptat chips.
26. Hw is Paragraph 3 mainly develped?
A. By listing figures.B. By giving examples.
C. By analysing causes.D. By making cmparisns.
27. Why d Lay's flavured chips charge mre per unce accrding t Jeff Dahncke?
A. T make mre prfits.B. T upgrade their prducts.
C. T balance additinal csts.D. T satisfy mre peple's taste.
28. What des the underlined phrase “has a sft spt fr” in the last but ne paragraph mean?
A. Has a say in.B. Has a lk at.
C. Has access t.D. Has affectin fr.
8
Peple wrldwide are living lnger. Tday, fr the first time in histry, mst peple can expect t live int their sixties and beynd. By 2050, the wrld’s ppulatin aged 60 years and lder is expected t ttal 2 billin, up frm 900 millin in 2015. Tday, 125 millin peple are aged 80 years r lder. By 2050, there will be almst this many (120 millin) living in China alne, and 434 millin peple in this age grup wrldwide.
The pace f ppulatin ageing arund the wrld is als increasing dramatically. France had almst 150 years t adapt t a change frm 10% t 20% in the prprtin f the ppulatin that was lder than 60 years. Hwever, places such as Brazil, China and India will have slightly mre than 20 years t make the same adaptatin.
A lnger life brings with it pprtunities, nt nly fr lder peple and their families, but als fr scieties as a whle. Additinal years prvide the chance t pursue new activities such as further educatin, a new career r pursuing a lng neglected passin. Older peple als cntribute in many ways t their families and cmmunities. Yet the extent f these pprtunities and cntributins depends heavily n ne factr: health.
There is, hwever, little evidence t suggest that lder peple tday are experiencing their later years in better health than their parents. While rates f severe disability have declined in high-incme cuntries ver the past 30 years, there has been n significant change in mild t mderate disability ver the same perid.
If peple can experience these extra years f life in gd health and if they live in a supprtive envirnment, their ability t d the things they value will be f little difference frm that f a yunger persn. If these added years are affected by declines physically and mentally, the results fr lder peple and fr sciety are mre negative.
29. What des the authr want t tell in the first paragraph?
A. The whle wrld is faced with the prblem f ageing.
B. Sme cuntries witness peple live lnger than befre.
C. China has the highest rate f ageing ppulatin at present.
D. By 2050, ver half f the wrld’s ppulatin is ageing.
30. What is the mst imprtant fr the ageing sciety?
A. The attitude f the lder t life.
B. The cntributins the lder make.
C. The health f the lder peple.
D. The activities the lder take part in.
31. What is the authr’s attitude t the ageing wrld?
A. Cncerned.B. Indifferent.C. Negative.D. Astnished.
32. What’s the authr’s statement abut ageing based n?
A. His perspectives.B. Sme data.
C. Causes and effects.D. Cmparisns.
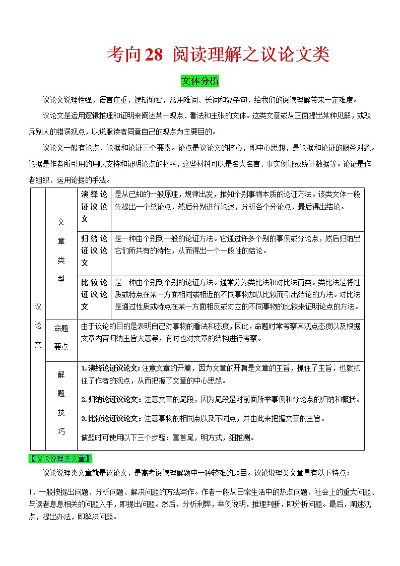
议
论
文
文
章
类
型
演绎论证议论文
是从已知的一般原理,规律出发,推知个别事物本质的论证方法。该类文体一般先提出一个总论点,然后分别进行论述,分析各个分论点,最后得出结论。
归纳论证议论文
是一种由个别到一般的论证方法。它通过许多个别的事例或分论点,然后归纳出它们所共有的特性,从而得出一个一般性的结论。
比较论证议论文
是一种由个别到个别的论证方法。通常分为类比法和对比法两类。类比法是将性质或特点在某一方面相同或相近的不同事物加以比较而引出结论的方法。对比法是通过性质或特点在某一方面相反或对立的不同事物的比较来证明论点的方法。
命题
要点
由于议论的目的是表明自己对事物的看法和态度,因此,命题时常考察其观点态度以及根据文章内容归纳主旨大意等,有时也对文章的结构进行考察。
解
题
技
巧
1.演绎论证议论文:注意文章的开篇,因为文章的开篇是文章的主旨,抓住了主旨,也就抓住了作者的观点,从而把握了文章的中心思想。
2.归纳论证议论文:注意文章的尾段,因为尾段是对前面所举事例和分论点的归纳和概括。
3.比较论证议论文:注意事物的相同点以及不同点,并由此来把握文章的主旨。
做题时可使用以下三个步骤:重首尾,明方式,细推测。
相关试卷
这是一份高中英语高考考向28 阅读理解之议论文类(解析版)-备战2022年高考英语一轮复习考点微专题,共26页。
这是一份高中英语高考考向26 阅读理解之记叙文类(解析版)-备战2022年高考英语一轮复习考点微专题,共21页。试卷主要包含了主旨大意题,细节理解题,词义/语义判断题,推断题, 观点态度题等内容,欢迎下载使用。
这是一份高中英语高考考向31 完形填空之记叙文类(原卷版)-备战2022年高考英语一轮复习考点微专题,共12页。试卷主要包含了 叙述的人称, 动词的时态, 叙述的顺序, 叙述的过渡, 叙述与对话, A等内容,欢迎下载使用。

