2023南阳一中校高二下学期3月月考生物试题Word含答案
展开注意事项:
1.答题前,考生务必将自己的姓名、准考证号填写在答题卡上,并用2B铅笔将准考证号及考试科目在相应位置填涂。
2.选择题答案使用2B铅笔填涂,如需改动,用橡皮擦干净后,再选涂其它答案标号;非选择题答案使用0.5毫米的黑色中性(签字)笔或碳素笔书写,字体工整、笔迹清楚。
3.请按照题号在各题的答题区域(黑色线框)内作答,超出答题区域书写答案无效。
4.保持卡面清洁,不折叠,不破损。
一、选择题(每题1.5分,共45分。每题只有一个正确答案。)
1.下列关于微生物纯培养的叙述,错误的是( )
A.微生物的纯培养包括配制培养基、灭菌、接种、分离和培养等步骤
B.用平板划线法和稀释涂布平板法都能在固体培养基上得到单菌落
C.倒平板操作应等培养基冷却至50℃左右时,在酒精灯火焰附近进行
D.用平板划线法接种时,可将最后一次划线区域与第一次划线区域相连
2.下列关于微生物发酵过程的说法,正确的是( )
A.菌种选育是发酵工程的中心环节
B.只要不断地向发酵罐中通入液体培养基,就能保证发酵的正常进行
C.在发酵过程中,要严格控制温度、pH、溶氧、通气量与转速等发酵条件,否则会影响菌种代谢产物的形成
D.在发酵工程的发酵环节中,发酵条件会影响微生物的生长繁殖,但是不影响微生物的代谢途径
3.长沙臭豆腐是一种传统的发酵食品,下列有关发酵工程及其应用的叙述正确的是( )
A.酱油可以大豆为主要原料,利用黑曲需发酵制得;柠檬酸也可通过黑曲霉发酵制得
B.啤酒的工业化生产流程中糖化的作用是使淀粉分解形成糖浆,并对糖浆灭菌
C.单细胞蛋白是以淀粉或纤维素的水解液等为原料,通过发酵工程生产的微生物菌体,在青贮饲料中添加单细胞蛋白制成的微生物饲料,可以提高动物的免疫力
D.发酵结束后发酵产品采用过滤、沉淀的方法获得
4.在适宜的温度等条件下,某同学利用如图装置中淀粉溶液、酵母菌等进行酒精发酵的研究,其中X溶液用于检测相关的发酵产物。下列相关分析正确的是( )
A.淀粉的水解产物在酵母菌的线粒体基质中分解
B.呼吸作用产生的ATP使发酵液的温度升高
C.连接气阀的管子既可作为进气管,也可作为排气管
D.若X溶液是溴麝香草酚蓝溶液,则可用于检测CO2
5.乳酸链球菌素(Nisin)是一种蛋白质类抗菌素,对许多革兰氏阳性菌,包括对食品造成严重危害的主要腐败菌和某些致病菌有强烈的抑制作用。目前获得Nisin的唯一途径是通过乳酸链球菌发酵生产。下列叙述错误的是( )
A.Nisin的分泌离不开细胞膜、细胞器膜等组成的生物膜系统
B.发酵生产过程中,可用抽样检测法对乳酸链球菌的数量进行监测
C.随发酵时间的延长,菌液的pH下降会抑制菌种的生长
D.理论上,Nisin对人体是无毒无害的,可作为食品防腐剂
6.利用传统的纯粮固态发酵工艺生产高品质白酒过程中有多种微生物参与:将谷物中的大分子物质分解为小分子糖等物质的a类菌种、将糖类发酵产生酒精的b类菌种、将酒精转化为醋酸的c类菌种、将酒精和酸性物质等转化为有香味酯的d类菌种。下列说法正确的是( )
A.可以使用以纤维素为唯一碳源的培养基来筛选a类菌种
B.生产过程中需经常搅拌原料以增加b类菌种发酵所需氧气
C.控制温度低于30~35℃利于减少c类菌种的生长而增加产酒量
D.不同白酒的品质差异只取决于d类菌种
7.根据实验目的,下列实验的对照设置不合理的是( )
选项
实验目的
对照设置
A
使用稀释涂布平板法计数酵母菌
不接种酵母菌的灭菌平板
B
探究淀粉酶是否具有专一性
在淀粉溶液中加入适量的蔗糖酶
C
粗提取DNA的鉴定
将二苯胺试剂加入2ml/L NaCl溶液中,沸水浴加热
D
A.AB.BC.CD.D
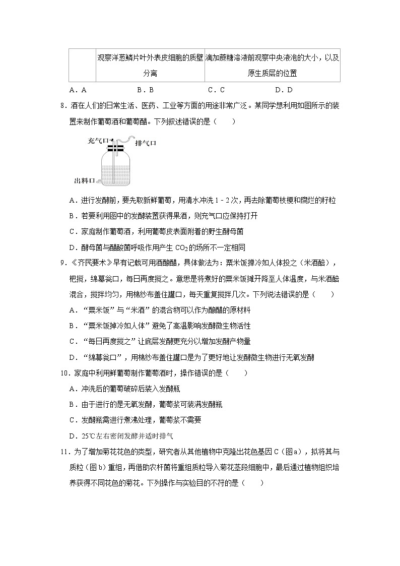
8.酒在人们的日常生活、医药、工业等方面的用途非常广泛。某同学想利用如图所示的装置来制作葡萄酒和葡萄醋。下列叙述错误的是( )
A.进行发酵前,要先取新鲜葡萄,用清水冲洗1﹣2次,再去除葡萄枝梗和腐烂的籽粒
B.若要利用图中的发酵装置获得果酒,则充气口应保持打开
C.家庭制作葡萄酒,利用葡萄皮表面附着的野生酵母菌
D.酵母菌与醋酸菌呼吸作用产生CO2的场所不一定相同
9.《齐民要术》早有记载可用酒酿醋,具体做法为:粟米饭掸冷如人体投之(米酒醅),杷搅,绵幕瓮口,每日再度搅之。意思是将煮好的粟米饭摊开降至人体温度,与米酒醅混合,搅拌均匀,用棉纱布盖住罐口,每天重复搅拌几次。下列说法错误的是( )
A.“粟米饭”与“米酒”的混合物可以作为酿醋的原材料
B.“粟米饭掉冷如人体”避免了高温影响发酵微生物活性
C.“每日再度搅之”让底层发酵更充分以增加发酵产物量
D.“绵幕瓮口”,用棉纱布盖住罐口是为了更好地让发酵微生物进行无氧发酵
10.家庭中利用鲜葡萄制作葡萄酒时,操作错误的是( )
A.冲洗后的葡萄破碎后装入发酵瓶
B.由于进行的是无氧发酵,葡萄浆可装满发酵瓶
C.发酵瓶需进行煮沸处理,葡萄浆不需要
D.25℃左右密闭发酵并适时排气
11.为了增加菊花花色的类型,研究者从其他植物中克隆出花色基因C(图a),拟将其与质粒(图b)重组,再借助农杆菌将重组质粒导入菊花茎段细胞中,最后通过植物组织培养获得不同花色的菊花。下列操作与实验目的不符的是( )观察洋葱鳞片叶外表皮细胞的质壁分离
滴加蔗糖溶液前观察中央液泡的大小,以及原生质层的位置
A.用限制酶EcRⅠ提取目的基因和切割质粒可以构建重组质粒
B.在培养基中添加青霉素,可以筛选出被转化的菊花细胞
C.用含基因C的农杆菌侵染菊花愈伤组织,可将基因C整合到菊花细胞的染色体DNA上
D.用DNA分子杂交方法检测基因C是否导入菊花茎段细胞中
12.克隆猴的诞生标志着我国的克隆技术走在了世界前列,其技术路线如图所示。下列相关叙述错误的是( )
A.遗传背景相同的克隆猴比模型小鼠更适合作为研究人类疾病的模型动物
B.猴乙的卵母细胞应在体外培养到减数分裂Ⅱ,然后再去除其细胞核
C.将一个体细胞直接注入去核卵母细胞后可通过电融合法使两细胞融合
D.甲、乙、丙二只猴对克隆猴遗传物质贡献值大小的排序是甲>乙=丙
13.中国科学院动物研究所首席科学家、动物克隆与受精生物学学科带头人陈大元,曾主持科研攻关项目﹣﹣“攀登”,进行大熊猫的异种克隆。他们将大熊猫的体细胞核放入兔子的去核卵母细胞之中,并使其成功发育成囊胚,标志着异种核质相容的问题得到解决,异种克隆大熊猫迈过了第一道“坎”;然后至关重要的是选择一种合适的“代孕母体”。如图是该研究的理论流程图。下列说法正确的是( )
A.步骤甲、乙分别是指大熊猫体细胞核移植、胚胎收集B.诱导超数排卵需注射只能作用于特定细胞的某种激素
C.重组细胞发育成早期胚胎所需营养主要来源于营养液
D.步骤甲和步骤乙中的供体和受体需要同期发情处理
14.人群中有部分人体内缺乏乳糖分解酶,饮用鲜牛奶后会导致肠胃不适。“低乳糖奶牛”的诞生有望给患有“乳糖不耐症”的人群提供“放心奶”。图是“低乳糖奶牛”的培育过程。下列相关叙述错误的是( )
A.犊牛的核遗传物质全部来自黑白花奶牛
B.卵母细胞需在体外培养到MⅡ期后进行去核操作
C.“低乳糖奶牛”的出生有赖于动物细胞核具全能性
D.可以利用电融合方法促进获得重组细胞2
15.下列关于利用动物细胞工程繁殖良种山羊的操作,叙述正确的是( )
A.通过注射性激素促进卵巢排卵
B.人工采集的精子已具有穿入卵细胞内部的能力
C.胚胎移植中的受体不需进行发情处理
D.囊胚在胚胎分割时只能用切割法,不能用酶解法
16.如图所示为提取胡萝卜素的装置示意图,下列有关叙述正确的是( )
A.装置中1的作用是防止加热时胡萝卜素挥发全科试题免费下载公众号《高中僧课堂》
B.装置中2中加入的是胡萝卜素萃取剂—石油醚
C.萃取时温度高效果好,因此可用酒精灯直接加热
D.萃取后将烧瓶中液体过滤即可得到胡萝卜素粗品
17.如图为胡萝卜素的纸层析结果示意图。下列有关的说法中,正确的是( )
A.图中属于标准样品的是B和C,萃取样品的是A和D
B.点样的要求是快速细致,圆点要大,点样时滤纸要干燥
C.该纸层析结果示意图表明萃取样品中含有胡萝卜素
D.用于层析的层析液是丙酮、石油醚、苯组成的混合液
18.下列有关生物学研究方法(技术)、实验操作和结论(结果)的叙述,错误的是( )
选项
实验方法(技术)
部分实验操作
实验结论(结果)
A
取样器取样法
用取样器对土壤取样后进行小动物采集调查
小动物数量越多,群落结构越复杂
B
建构模型法
沃森和克里克利用金属材料制作模型,并与拍摄的DNA的X射线衍射照片比较
推测DNA的结构为双螺旋
C
SRY﹣PCR技术
根据Y染色体上的SRY基因的一段碱基序列制作引物,对胚胎细胞进行PCR扩增
鉴定出胚胎的性别
D
制备单克隆抗体
获得杂交瘤细胞
A.AB.BC.CD.D
19.单克隆抗体技术在疾病诊断和治疗以及生命科学研究中具有广泛地应用。下列关于单克隆抗体的叙述错误的是( )
A.特异性强、灵敏度高
B.与细胞毒素结合可实现对肿瘤细胞的选择性杀伤
C.体外培养B淋巴细胞可大量分泌单克隆抗体
D.用特定的选择培养基对融合完成的细胞进行筛选,只有B淋巴细胞和骨髓瘤细胞融合的细胞才能生长
20.抗体药物偶联物(ADC)是采用特定技术将具有生物活性的小分子药物连接到单克隆抗体上,实现对肿瘤细胞精准的选择性杀伤。ADC的结构及其发挥作用的机理如图,有关叙述不正确的是( )
A.ADC实现精准杀伤肿瘤细胞的基础是抗体与抗原特异性结合
B.该肿瘤细胞死亡是在ADC诱导下细胞自动死亡的过程
C.将特定抗原注射到小鼠体内,可以从小鼠血清中获得单克隆抗体
D.对特定抗原筛选出的杂交瘤细胞进行克隆化培养可获得单克隆抗体
21.果蝇为XY型性别决定的生物,只有一条X染色体的果蝇为雄性但不能产生子代(即XO雄果蝇不育),已知直毛与分叉毛为一对相对性状,且直毛(A)对分叉毛(a)为显性,现有甲(XAXA)、乙(XaY)、丙(XaXa)果蝇,让甲与乙杂交,F1中出现了一只分叉毛雄果蝇(丁)。该杂交过程未发生X染色体片段的缺失,下列对果蝇直毛与分叉毛遗传的分析,错误的是( )
A.用显微镜检查丁果蝇细胞中的染色体不能推测丁果蝇的基因型
B.果蝇分叉毛基因的遗传存在交叉遗传现象
C.让丁果蝇与丙果蝇杂交可推测丁果蝇的基因型用特定的选样性培养基对诱导融合后的细胞进行筛选
D.丁果蝇的出现可能是染色体数目变异引起的
22.下列关于基因工程和蛋白质工程的叙述,错误的是( )
A.基因工程原则上只能生产自然界已存在的蛋白质
B.蛋白质工程可改造现有蛋白质,但不能制造出新的蛋白质
C.蛋白质工程的基础是蛋白质分子的结构规律及其与生物功能的关系
D.蛋白质工程是第二代基因工程,其基本途径是中心法则的逆向流程
23.干扰素是动物体内合成的一种蛋白质,可以用于治疗病毒感染和癌症,但体外保存相当困难,如果将其分子上的一个半胱氨酸变成丝氨酸,就可以在﹣70℃条件下保存半年,这属于蛋白质工程的范畴。下列相关说法错误的是( )
A.蛋白质工程可以生产自然界不存在的蛋白质
B.蛋白质工程生产干扰素的过程不遵循中心法则
C.对天然干扰素的改造须通过对基因的操作来实现
D.蛋白质空间结构复杂是蛋白质工程实施难度大的重要原因
24.如图为某兴趣小组开展“DNA的粗提取与鉴定”实验过程中的一些操作示意图。下列有关叙述正确的是( )
A.正确的操作顺序是C→B→E→D→A
B.步骤A中加入酒精是为了提高DNA的溶解度
C.步骤C中加入蒸馏水的主要目的是让DNA不溶于水而析出
D.步骤E中加入蒸馏水的量与DNA析出的量成正相关
25.下列关于PCR技术的叙述,正确的是( )
A.PCR技术建立在对扩增的目的基因序列完全已知的基础上
B.该技术需要解旋酶和热稳定的DNA聚合酶
C.该技术需要一对特异性的引物,要求一对引物的序列是互补的
D.该技术应用体内DNA双链复制原理,也需要模板、原料、能量、酶等条件
26.关于基因工程的叙述,错误的是( )A.利用体外DNA重组技术定向改造生物的遗传性状
B.在细胞水平上设计施工,需要限制酶、DNA连接酶和运载体
C.打破物种界限获得人们需要的生物类型或生物产品
D.抗虫烟草的培育种植降低了生产成本,减少了环境污染
27.基因治疗给无数的遗传病患者带来希望,下列关于基因治疗的论述正确的是( )
A.基因治疗可以治愈所有的遗传病
B.基因治疗就是对有遗传缺陷细胞进行基因修复
C.基因治疗分为体内基因治疗和体外基因治疗,体外基因治疗操作简便,效果可靠
D.基因治疗时可用经过修饰的病毒或农杆菌的质粒作载体
28.在DNA的粗提取过程中,初步析出DNA和提取较纯净的DNA所用的药品的浓度及其名称分别是( )
①0.1g/mL的柠檬酸钠溶液
②物质的量浓度为2ml/L的NaCl溶液
③物质的量浓度为0.14ml/L的NaCl溶液
④体积分数为95%的酒精溶液
⑤物质的量浓度为0.015ml/L的NaCl溶液
⑥物质的量浓度为0.04ml/L的NaCl溶液.
A.①③⑤B.③④C.②④D.②③④
29.人血清白蛋白(HSA)在临床上的需求量很大,通常从人血中提取。但由于艾滋病病毒(HlV)等人类感染性病原体造成的威胁与日俱增,使人们对血液制品顾虑重重。应用基因工程和克隆技术,将人的血清白蛋白基因转入奶牛细胞中,利用牛的乳汁生产血清白蛋白,既提高了产量,又有了安全保障。如图是利用奶牛乳汁生产人类血清白蛋白的图解,相关叙述不正确的是( )
A.图中①一般经胰蛋白酶处理可以得到③
B.一般情况下,用雌激素处理良种母牛可以获得更多卵母细胞C.在②进入③之前要用限制酶、DNA连接酶和运载体等工具来构建基因表达载体
D.⑥是⑤生出的后代,但⑥的遗传性状和荷斯坦奶牛最相似
30.某医学遗传研究所成功培育出第一头携带人白蛋白基因的转基因牛.他们还研究出一种可大大提高基因表达水平的新方法,使转基因动物乳汁中的药物蛋白含量提高了30多倍,标志着我国转基因研究向产业化的目标又迈进了一大步.以下与此有关的叙述中,正确的是( )
A.“转基因动物”是指体细胞中出现了新基因的动物
B.根据人白蛋白的氨基酸序列推测出人白蛋白基因的碱基序列后通过化学方法合成的人白蛋白基因的碱基序列和人细胞中的白蛋白基因的碱基序列不一定相同
C.人们只在转基因牛的乳汁中才能获取人白蛋白,是因为人白蛋白基因只在转基因牛的乳腺细胞中是纯合的,在其他细胞中则是杂合的
D.所谓“提高基因表达水平”是指设法使牛的乳腺细胞中含有更多的人白蛋白基因
二、非选择题(共45分)
31.(7分)人是二倍体生物,含46条染色体,性别决定为XY型,即XX表现为女性,XY表现为男性.
(1)人类基因组计划正式启动于1990年,研究人的基因组,应研究 条染色体上的基因.
(2)在正常情况下,男性进行减数分裂过程能形成 个四分体;减数分裂过程中产生的各种次级精母细胞中含有Y 染色体的数量可能是 条.
(3)人类基因组计划的实施,对于人类疾病的诊治和预防具有重要意义.白化病是一种常见的遗传病,有白化病史家系中的女性怀孕后可以通过基因诊断确定胎儿是否存在该遗传病,基因诊断技术利用的原理是 .
32.(7分)干扰素是抗病毒的特效药,干扰素基因缺失的个体,免疫力严重下降.科学家利用胚胎干细胞(ES细胞)对干扰素基因缺失的患者进行基因治疗.根据所学的知识,回答以下问题:
(1)干扰素的作用机理是:干扰素作用于宿主细胞膜上的相应受体,激活细胞核中基因表达产生多种抗病毒蛋白,其中有些蛋白可通过激活 使病毒的RNA水解.
(2)ES细胞是由早期胚胎或 中分离出来的﹣类细胞,这类细胞在形态上表现为 等胚胎细胞的特性.
(3)将经过修饰的腺病毒与干扰素基因重组形成的 转移到ES细胞中,再筛选出成功转移的细胞进行扩增培养.对改造的ES细胞进行培养的过程中,为防止细菌的污染,可向培养液中添加一定量的 ;培养液应定期更换,其目的是 ;当细胞分裂生长到表面相互接触时,细胞会停止分裂增殖,这种现象称为 ,此时在培养瓶内会形成 层细胞.最后将培养的ES细胞输入到患者体内,这种基因治疗方法称为 .
(4)由于干扰素在体外保存困难,可利用蛋白质工程对干扰素进行改造,基本途径是:预期蛋白质功能→ →推测应有氨基酸序列→找到对应的脱氧核苷酸序列.
33.(7分)单纯疱疹病毒I型(HSV﹣1)可引起水泡性口唇炎。利用杂交瘤技术制备出抗 HSV﹣1的单克隆抗体可快速检测HSV﹣1.回答下列问题:
(1)在制备抗HSV﹣1的单克隆抗体的过程中,先给小鼠注射一种纯化的HSV﹣1蛋白,一段时间后,若小鼠血清中抗 的抗体检测呈阳性,说明小鼠体内产生了 反应,再从小鼠 的中获取B淋巴细胞。将该B淋巴细胞与小鼠的 细胞融合,再经过筛选、检测,最终可获得所需的杂交瘤细胞,该细胞具有的特点
是 和 。
(2)若要大量制备该蛋白的单克隆抗体,可将该杂交瘤细胞注射到小鼠的 中使其增殖,再从 中提取、纯化获得。
(3)通过上述方法得到的单克隆抗体可准确地识别这种HSV﹣1蛋白,其原因是该抗体具有 和 等特性。
34.(8分)如图表示利用胚胎工程培育优质奶牛的基本流程,请回答以下问题:
(1)桑葚胚是胚胎细胞数目为 个左右的胚胎,这个阶段的每一个细胞都具有发育成完整胚胎的潜力,属于 。补充填写胚胎发育的几个重要阶段:受精卵→桑葚胚→ → 。优质奶牛的培育过程中需要进行胚胎移植,移植后的胚胎能在受体子宫中存活,其生理基础是 。
(2)在优质奶牛的培育过程中,为了能够快速繁殖,常用体外受精技术,其过程为:
该过程中卵母细胞可以直接在体外受精吗? (填“能”或“不能”),在进行体外受精前要对精子进行 处理。
若要同时获得多头与此优质奶牛相同的小牛,可进行胚胎分割。应选择发育到 时期的胚胎进行操作,进行分割时,应注意将 分割,通过胚胎分割产生的两个或多个个体具有相同的 。
(4)胚胎干细胞(简称ES细胞或EK细胞)是由 胚胎或者原始性腺中分离出来的一类细胞,具有很强的 能力和多向 的潜能。ES细胞将会给人类移植医学带来一场革命,原因是ES细胞可以被诱导分化形成新的 ,还可以培育出新的 。
35.(8分)(1)“闻着臭,吃着香”的臭豆腐驰名中外,其制作过程中所用的微生物主要是 ,臭豆腐表面往往有一层致密的皮,这层皮实际上是微生物的 ,它对人体是无害的,在多种微生物的 作用下,豆腐就转变成了风味独特的腐乳.
(2)欲从土壤中分离出能高效降解有机磷农药的细菌,可在培养基中加入 制成选择培养基进行分离;若想对初步筛选得到的目的菌进行纯化并计数,可采用的接种方法是 .
(3)Taq细菌1966年被发现于美国黄石国家公园,它的发现促成了PCR技术的自动化,这是因为它为PCR技术提供了 ,这说明在寻找目的菌时要根据它对生存环境的要求去寻找,实验室中微生物的筛选,也应用了同样的原理,即人为提供目的菌生长的条件,实验室培养微生物的培养基一般都含 (至少答出3种)等主要营养物质.
(4)微生物培养过程中,获得纯净培养物的关键是 ,其中对培养皿进行灭菌常用的方法是 .
36.(8分)从自然菌样筛选较理想生产菌种的一般步骤是:采集菌样→富集培养→纯种分离→性能测定.
(1)不同微生物的生存环境不同,获得理想微生物的第一步是从适合的环境采集菌样,然后再按一定的方法分离、纯化.培养噬盐菌的菌样应从 环境采集.
(2)富集培养指创设仅适合待分离微生物旺盛生长的特定环境条件,使其群落中的数量大大增加,从而分离出所需微生物的培养方法.对产耐高温淀粉酶微生物的富集培养应选择 的培养基,并在 条件下培养.
(3)下面两组图是采用纯化微生物培养的两种接种方法接种后培养的效果图解,请分析接种的具体方法.
获得图A效果的接种方法是 ,获得图B效果的接种方法是 .
(4)配制培养基时各种成分在溶化后分装前必须进行 ,接种前要进行 ,在整个微生物的分离和培养中,一定要注意在 条件下进行.
河南省南阳市第一中学学校 2022-2023高二下学期
生物3月份月考试卷卷一
参考答案
一.选择题(共30小题,满分45分,每小题1.5分)
1.D; 2.C; 3.A; 4.D; 5.A; 6.C; 7.B; 8.B; 9.D; 10.B; 11.B; 12.D; 13.B; 14.A; 15.D; 16.B; 17.C; 18.A; 19.C; 20.C; 21.A; 22.B; 23.B; 24.A; 25.D; 26.B; 27.D; 28.B; 29.B; 30.B;
二.填空题(共6小题,满分45分)
31.(1)24;(2)23;0或1或2;(3)DNA分子杂交;
32.(1)RNA(水解)酶;(2)原始性腺;(3)体积小、细胞核大、核仁明显;基因表达载体;抗生素;防止细胞代谢产物积累对细胞自身造成影响;细胞的接触抑制;单;体外基因治疗;(4)设计预期蛋白质的结构;
33.(1)HSV﹣1蛋白;体液;脾脏;骨髓瘤;无限增殖;产生专一抗体;(2)腹腔;腹水;(3)特异性强;灵敏度高;
34.(1)32;全能细胞;囊胚;原肠胚;受体子宫对外来胚胎不发生排斥反应;(2)不能;获能;(3)桑葚胚或囊胚;内细胞团均等;遗传物质;(4)早期;增殖;分化;组织细胞;组织器官;
35.(1)毛霉;匍匐菌丝(或基内菌丝);协同;(2)有机磷农药;稀释涂布平板法;
(3)耐高温的DNA聚合酶;水、碳源、氮源及无机盐;防止外来杂菌污染;干热灭菌法; 36.(1)海滩等高盐;(2)以淀粉为唯一碳源;高温;(3)稀释涂布平板法;平板划线法;(4)PH调整;高压蒸汽灭菌;无菌;
声明:试题解析著作权属所有,未经书面同意,不得复制发布日期:2023/2/28 10:35:12;用户:仝昭锐;邮箱:15139095039;学号:38915289
2023南阳一中校上学期高三第二次月考生物试题PDF版含答案: 这是一份2023南阳一中校上学期高三第二次月考生物试题PDF版含答案,文件包含河南省南阳市第一中学校2022-2023学年上学期高三第二次月考生物试题PDF版无答案pdf、河南省南阳市第一中学校2022-2023学年上学期高三第二次月考生物答案pdf等2份试卷配套教学资源,其中试卷共7页, 欢迎下载使用。
2023南阳一中校高二上学期第一次月考生物试题PDF版含答案: 这是一份2023南阳一中校高二上学期第一次月考生物试题PDF版含答案,共5页。
2023南阳一中校高二上学期第一次月考生物试题含答案: 这是一份2023南阳一中校高二上学期第一次月考生物试题含答案,文件包含河南省南阳市第一中学校2022-2023学年高二上学期第一次月考生物试题无答案doc、生物答案doc等2份试卷配套教学资源,其中试卷共14页, 欢迎下载使用。

