科学第5节 磁生电课时练习
展开第5节 磁生电
目标导航
课程标准
课标解读
1.知道电磁感应现象及产生感应电流的条件。理解电磁感应现象中的能量转化情况。
2.知道影响感应电流方向的因素,知道影响感应电流大小的因素。
3.知道交流发电机的工作原理。
4.了解交流电与直流电的区别,大型交流发电机的组成,交流电的周期与频率。
解读1:能描述电磁感应现象和说明产生感应电流的条件,常见题型为选择题、填空题和实验探究题,难度适中。
解读2:知道感应电流方向跟磁场方向和导体运动方向有关,掌握发电机的工作原理和能量转化,能区分发电机与电动机,常见题型为选择题和填空题,难度适中。
知识精讲
知识点01 电磁感应现象
(一)探究产生电磁感应现象的条件和规律
(1)器材:线圈、开关、磁体、灵敏电流表、导线若干。
(2)用灵敏电流表来检测电路中是否有电流,A当电路中产生电流时,灵敏电流表指针发生偏转,当电流方向改变时,指针会反向偏转。
实验结论:不论是导线运动还是磁体运动,只要闭合电路的一部分导体在磁场中做切割磁感线运动,导体中就会产生电流。
(二)电磁感应现象
电路的 导体在磁场中做 的运动时,导体中就会产生电流,这种现象叫做电磁感应,产生的电流叫感应电流。
(三)产生感应电流的条件
(1)导体为闭合电路的一部分。
(2)导体做切割磁感线运动。
(四)影响感应电流方向的因素
感应电流的方向与导体 有关。改变导体切割磁感线方向或磁场方向,感应电流的方向随之改变;若导体切割磁感线方向和磁场方向同时改变,则感应电流的方向不变。
(五)增大感应电流的方法
一般情况下,(1)增强磁场;(2)增大切割磁感线的导体的有效长度;(3)增加线圈的匝数;(4)增大导体切割磁感线的速度;(5)让导体切割磁感线运动的方向与磁感线方向垂直等,都会使感应电流增大。
(六)能量转化
在电磁感应现象中,用力移动导体,消耗了机械能,在闭合电路中产生了电能,这就实现了机械能向电能的转化。
(七)电磁感应现象发现的意义
英国物理学家法拉第经过不懈的努力于1831年发现了电磁感应现象,电磁感应现象不仅揭示了电与磁之间的内在联系,而且为电与磁之间的相互转化奠定了实验基础,为人类获取巨大而廉价的电能开辟了道路。
【能力拓展】①如果电路不闭合,当导体做切割磁感线运动时,导体中不能产生感应电流,但在导体两端会有感应电压。
②导体的运动方向与磁感线方向的夹角不为0°或180°,则称导体的运动是切割磁感线运动。
③当导体运动方向与磁感线方向垂直时,产生的感应电流最大。
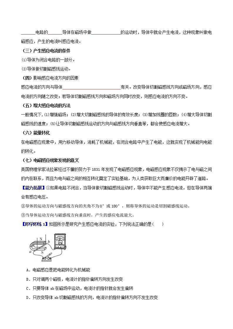
【即学即练1】如图所示是研究产生感应电流的实验,下列说法正确的是( )
A.电磁感应是把电能转化为机械能
B.只对调两个磁极,电流计的指针偏转方向发生改变
C.只要导体ab在磁场中运动,电流计的指针就会发生偏转
D.只改变导体ab切割磁感线的方向,电流计的指针偏转方向不发生改变
【即学即练2】(2021八下·新昌期末)如图甲所示是探究电磁感应现象的装置。
(1)小明按图甲连接好电路,让导体ab沿水平方向左右运动,观察到灵敏电流计的指针没有偏转,可能原因是 。
(2)在探究中发现导体ab水平向左(或向右)缓慢运动时,灵敏电流计的指针偏转角度较小;导体AB水平向左(或向右)快速运动时,灵敏电流计的指针偏转角度较大。说明感应电流的大小与 有关。
(3)如图乙所示是实验室用到的手摇发电机模型,将小电灯换成灵敏电流计,慢慢摇动手柄,观察到灵敏电流计的指针 (选填“左右摆动"或“向一侧摆动”)。
(4)利用此装置,探究感应电流方向与哪些因素有关,观察到的实验现象记录在表中。
实验序号
磁场方向
导体切割磁感线方向
灵敏电流计指针偏转方向
①
向下
向右
向左
②
向上
向右
向右
③
向下
向左
向右.
④
向上
向左
向左
在上述四次实验中,比较①②或③④两次实验,可以得到结论是 。
知识点02 交流发电机
(一)原理: 原理。
(二)基本结构:磁体、矩形线圈、铜环、电刷等。
(三)工作过程
(1)如图1所示,ab向左运动,cd向右运动,运动方向与磁场方向平行(不切割磁感线),线圈中没有电流。
(2)如图2所示,ab向下运动,cd向上运动,运动方向与磁场方向垂直(切割磁感线),线圈中有电流,线圈中的电流方向为d→c→b→a。外部电流方向从B电刷到A电刷。
(3)如图3所示,ab和cd边的运动方向与图甲中相反,与磁场方向平行(不切割磁感线),线圈中没有电流。
(4)如图4所示,ab和cd边的运动方向与图乙中相反,与磁场方向垂直(切割磁感线),线圈中有电流,线圈中的电流方向与图乙中的相反,为a→b→c→d。外部电流方向从A电刷到B电刷。
(四)能量转化: 转化为 。
(五)线圈在磁场中转动一周,感应电流方向改变 。
(六)定子和转子:实际使用的大型发电机中的转子不是线圈(线圈是由多匝铜线绕制而成的,因此很重),而是电磁铁。大型发电机一般采用线圈不动、磁极旋转的方式来发电。
(七)交流电与直流电
(1)交流电:大小和方向都发生周期性变化的电流叫交流电。
(2)直流电:方向不变的电流叫直流电。
(3)我国生产和生活中使用的交流电的周期是0.02秒,频率是50赫兹。在1秒内电流方向改变100次。
(4)发电机线圈中产生的电流始终是交流电,如果外电路中使用的是两个铜质圆环,则外电路中的电流是交流电,如果是两个铜质的半环,则外电路中的电流是直流电(半环的作用相当于换向器)。
【即学即练3】(2021八下·杭州期中)如图所示是直流发电机工作原理图,关于直流发电机下列说法中正确的是( )
A.图中的E,F称为换向器,它的作用是改变线圈中的电流方向
B.直流发电机线圈内产生的是直流电,供给外部电路的也是直流电
C.它是利用通电线圈在磁场中受到力的作用而转动的原理工作的
D.直流发电机线圈内产生的是交流电,供给外部电路的是直流电
【即学即练4】(2020八下·台州月考)如图所示为科学兴趣小组用来探究“影响感应电流大小的因素”的实验装置,金属圆盘在磁极间不断转动,相当于每根导线都在做切割磁感线运动,从而产生持续的电流。
【提出问题】影响感应电流大小的因素有哪些?
【建立猜想】
猜想1:切割磁感线的速度大小会影响感应电流的大小。
猜想2:磁场强弱会影响感应电流的大小。
猜想3:……
【实验研究】
⑴验证猜想1:当圆盘转速增大时,电流表指针偏转角度增大。
⑵验证猜想2:保持圆盘转速不变,换用________发现电流表指针偏转角度更大。
⑶验证猜想3:保持圆盘转速不变,换用一个半径更大的金属圆盘,发现电流表指针偏转角度更大。
【实验结论】影响感应电流大小的因素有:切割磁感线的速度、磁场强弱、________。
【评价交流】上述实验中金属圆盘均逆时针转动,某同学发现电流表指针在实验中都向一个方向偏转。若想让电流表指针向另一个方向偏转,则需要________ 。
能力拓展
考法01 产生感应电流的条件
在理解产生感应电流的条件时,容易漏掉其中的条件。误认为一段导体在磁场中做切割磁感线运动就产生感应电流,或闭合电路的一部分导体在磁场中运动就产生感应电流。产生感应电流的条件:一是导体是闭合电路的一部分;二是导体做切割磁感线运动,二者缺不可。
【典例1】如图所示,虚线区域内的“×"为垂直纸面的磁感线。当线框从位置A向右匀速移动到位置B时,关于线框内产生感应电流的情况,下列说法中正确的是( )
A.无→有→无→有→无 B.无→有→无
C.没有感应电流 D.一直有感应电流
分层提分
题组A 基础过关练
1.(2021九上·拱墅月考)2019年底前,浙江丽水景宁县完成了91个水电站生态改造,擦亮“中国农村水电之乡”的金名片。以下哪一实验装置最能体现水电站发电原理( )
A.通电导体产生磁场 B.通电螺线管产生磁场
C.通电导体在磁场中受力运动 D.导体在磁场中切割磁感线
2.(2021·湖州)如图是动圈式话筒的部分结构。声波使振膜左右振动,连接在振膜上的线圈也随之一起振动,切割永磁体的磁感线产生电流,此过程中( )
A.利用了电磁感应原理 B.利用了通电导体在磁场中受力的原理
C.利用了电流的磁效应 D.产生了直流电
3.(2021八下·台州月考)如图所示,在虚线框中接入一个适当的元件,可探究电磁转换现象中的某一个实验。关于此实验,下列说法正确的是( )
A.在虚线框中接入电源,可以探究电磁感应现象
B.在虚线框中接入电流表,可以探究通电导体在磁场中受力情况
C.在虚线框中接入电源,可以探究磁场对电流的作用
D.在虚线框中接入电源,可以探究影响电磁铁磁性强弱的因素
4.(2021八下·滨江期中)如图“O”表示闭合电路中的一部分导体得横截面,箭头表示导体运动方向,下列说法正确得是( )
A.两图中均不能获得感应电流 B.两图中感应电流方向不同
C.两图中感应电流方向相同 D.以上说法均不正确
5.图甲是发电机原理的示意图,图乙中的“○”表示图在磁场中分别转动到1-4位置时,运动方向已用箭头标出,图甲中的导线ab,当它下列说法正确的是( )
A.在位置1时,电路中不会产生感应电流 B.图甲的电路中没有电源
C.在位置3时,电路中不会产生感应电流 D.发电机产生的电流方向不变
6.在科学研究的道路上经常会出现令人惋惜的遗憾。例如1825年瑞士年轻物理学家科拉顿一个人在研究电磁现象时,其类似的实验装置如图甲所示,示意图如图乙。为避免磁铁的磁场对小磁针的作用,科拉顿把实验装置放在两个房间,在右边房间里把磁铁反复插人线圈,然后跑到左边房间里观察,结果没有看到小磁针偏转。下列说法中正确的是( )
A.该实验过程中没有发生电磁感应现象
B.通电导线周围产生磁场的现象叫电磁感应现象
C.科拉顿没看到小磁针偏转,是因为线圈中没有产生电流,所以看不到小磁针偏转
D.科拉顿没看到小磁针偏转,是因为当他切割完磁感线再跑到另一个房间时,线圈中产生的电流已经消失,所以小磁针已停止偏转
7.(2021八下·长兴期末)如图所示,甲、乙两线圈分别悬挂在两个蹄形磁铁的磁场中,两线圈通过导线连接构成一个闭合电路。用手向右推动甲线圈摆动时,乙线圈会随之向右摆动。对于这个过程,下列说法正确的是( )
A.甲线圈相当于用电器,乙线圈相当于电源
B.甲与电动机工作原理相同
C.乙线圈能够摆动是因为电磁感应现象
D.用手推动乙线圈,甲线圈也会摆动
8.(2021八下·义乌期中)电磁感应现象中感应电流的方向可以用楞次定律来判断,当通 过闭合电路的磁感应线数目增加时,感应电流的磁场与磁铁的 磁场方向相反,当通过闭合电路的磁感应线数目减少时,感应 电流的磁场与磁铁的磁场方向相同。如图所示,某条形磁铁 N 极朝下,向下靠近闭合线圈时( )
A.磁铁与线圈相互排斥,通过 R 的感应电流方向从 a 到 b
B.磁铁与线圈相互吸引,通过 R 的感应电流方向从 a 到 b
C.磁铁与线圈相互排斥,通过 R 的感应电流方向从 b 到 a
D.磁铁与线圈相互吸引,通过 R 的感应电流方向从 b 到 a
题组B 能力提升练
1.(2019八下·秀洲月考)发光二极管只允许电流从二极管的正极流入,负极流出。小明设计了如图所示的装置,使线圈沿水平方向左右移动,此时会看见两只发光二极管________,该装置发光的根据是________原理。
2.医生给心脏疾病患者做手术时需要利用电磁血流量计来检测血流速度,其示意图如图所示。使用时,将血管置于两磁极之间,接线柱a、b与血管壁接触,就会有微弱电流产生,仪表显示出血流速度。电磁血流量计的工作原理与 (填“电动机”或“发电机”)的原理相似。图中若仅调换两磁极的位置,则流过仪表电流的方向将 (填“不变”或“改变”)。
3.(2019八下·绍兴期中)小亮自制了如图所示的装置,在有机玻璃管上饶着带有绝缘层的导线,线圈两端连接着小功率灯泡,管内放入条形磁铁,用橡皮塞堵住管口两端,当沿图中箭头方向来回摇动时,小灯泡就会发光。该装置发电的原理是________,线圈中的电流方向是________(选填“变化”或“不变”)的,在此过程中将________能转化为电能。
4.(2021九上·余姚月考)如图甲所示是一种自行车上的“摩电灯”,它依靠自行车车轮的转动带动摩电灯上端的小轮转动,就能使前端的照明灯发光;图乙这种摩电灯的结构示意图,这说明摩电灯内部结构是 (选填“电动机”或“发电机”),这个过程的能量转化是 (写出什么能转化为什么能)。
5.某同学利用如图所示装置探究“感应电流产生的条件”:
(1)如图,a、b两接线柱间应接入 。
(2)下列各种操作中,能使闭合回路中产生电流的是 (填字母)。
A.让导体在磁场中静止
B.保持导体静止,使蹄形磁体水平向左运动
C.让导体在磁场中做竖直向上或竖直向下的运动
(3)从能量的角度来分析,感应电流的产生过程是 能转化为电能。
(4)在仪器和电路连接都完好的情况下,某小组的实验现象不太明显。请提出一条改进措施: 。
6.探究利用磁场产生电流的实验中,连接了如图所示的实验装置。
(1)将磁铁快速向下插入螺线管时,观察到电流表指针向左偏转,这一现象叫 。此过程是由 能转化成 能,在这个电路中,螺线管和磁铁相当于 (填“用电器”或“电源”)。
(2)磁铁插入螺线管后,保持静止,此时电流表指针指在表盘中央。拿着磁铁和螺线管以相同的速度一起向上匀速直线运动,此过程电流表指针将 (填“向左偏转”“不偏转”或“向右偏转”)。
(3)在(1)操作的基础上,要进一步探究感应电流方向与磁场方向的关系,做法是: 。
7.(2021八下·拱墅期末)针对“感应电流的大小与哪些因素有关”这一问题,小乐进行了如下探究:
建立猜想:导体切割磁感线运动的速度越大,感应电流越大。
实验装置:如图所示,足够大的蹄形磁体放在水平面上,绝缘硬棒ab、cd可拉动导体PQ水平向右运动(导体PQ运动区域的磁场强度相同)。
(1)小乐建立上述猜想的依据是:导体切割磁感线运动的速度越大,动能就越大,转化成的 能就越多。
(2)小乐利用上述实验装置,进行如下操作:让导体PQ先后以 (选填“相同”或“不同”)的速度水平向右运动;同一次实验,应使导体PQ做 (选填“匀速”或“变速”)运动。
(3)若小乐的猜想正确,则观察到的现象是 。
8.(2021八下·滨江期末)在研究“感应电流的大小与哪些因素有关”的活动中,同学们采用了如图1所示的实验装置:ab是一根导体,通过导线连接在灵敏电流计的两接线柱上。
(1)本实验中,如果观察到 ,我们就认为有感应电流产生。
(2)闭合开关后,若导体不动,磁铁左右水平运动,电路中是否有感应电流? 。
(3)改变导体在磁场中的运动速度,测出每次实验时电流表偏转示数的最大值,实验结果记录如表,分析表中数据可以得出的结论:在相同条件下, 。
实验次数
1
2
3
4
5
6
速度(cm/s)
1
2
3
4
5
6
电流(mA)
2.0
4.0
5.9
8.1
10.2
11.8
(4)图2三种设备中,应用电磁感应原理工作的是 (填字母)
9.(2021八下·苍南期末)探究产生感应电流条件的实验步骤如下图中所示,双箭头表示导体AB移动方向。
(1)实验中,通过观察 来判断电路中是否有感应电流。
(2)比较图中的 两图可知,产生感应电流的一个条件是电路要闭合;闭合开关,当蹄形磁体或导体做下列的运动,可以产生感应电流的是 (填写选项中的字母)。
A.导体不动,蹄形磁体做左右运动
B.导体不动,蹄形磁体做上下运动
C.蹄形磁体不动,导体在磁体中前后运动
D.蹄形磁体不动,导体在磁体中斜向上下运动
(3)实验过程中,某些同学按图丁方法进行操作时,实验现象不太明显,请你提出一条改进的措施: 。
题组C 培优拔尖练
1.(2021八下·杭州期中)材料一:1820年,丹麦物理学家奥斯特发现了通电导体周围存在磁场。
材料二:1825年,瑞士物理学家科拉顿做了如下实验:他将一个能反映微小变化的电流表,通过导线与螺旋线圈串联成闭合电路,并将螺旋线圈和电流表分别放置在两个相连的房间,如图甲所示。他将一个条形磁铁插入螺旋线圈内,同时跑到另一个房间里,观察电流表的指针是否偏转。进行多次实验,他都没有发现电流表指针发生偏转。
材料三:1831年,英国物理学家法拉第用闭合电路的一部分导体,在磁场里切割磁感线的时候,发现导体中产生电流,从而实现了利用磁场获得电流的愿望。
材料四:法国科学家阿尔贝•费尔和德国科学家彼得•格林贝格尔由于巨磁电阻(GMR)效应而荣获2007年诺贝尔物理学奖。
(1)进行奥斯特实验时,在静止的小磁针上方,需要放置一根导线。为了产生明显的实验现象,该导线放置的方向应该是 (选填“东西”或“南北”)。
(2)科拉顿的实验中, (选填“已经”或“没有”)满足产生感应电流的条件。
(3)科拉顿、法拉第等物理学家相继进行如材料所说的实验研究,是基于 的科学猜想。
(4)如图乙是研究巨磁电阻特性的原理示意图。实验发现,在闭合开关S1、S2且滑片P向右滑动的过程中,电磁铁磁性 (选填“增强”或“减弱”)。此时指示灯明显变暗,这说明巨磁电阻的阻值和磁场的关系是 。
2.(2021八下·杭州月考)某魔方兴趣小组在学习了“电磁感应”等知识后,提出了“魔方充电宝”的构想,如图甲所示。在“魔方充电宝”内部中心里嵌入导体金属丝,利用小方块转动时导体切割磁感线来产生电能并把电能储存在电池中,利用如图乙所示装置探究“魔方充电宝”的工作原理:
(1)利用此装置探究感应电流方向与磁场方向和切制磁感线方向之间的关系,观察到的实验现象记
录如下:
实验序号
磁场方向
导体切割磁感线方向
电流表指针偏转方向
①
向下
向右
向左
②
向上
向右
向右
③
向下
向左
向右
④
向上
向左
向左
在上述四次实验中,比较①②两次实验,可知感应电流方向与 有关;比较 两次实验,可知同时改变磁场方向和切剖磁感线方向则感应电流方向不变。
(2)在探究中还发现导体AB在磁场中水平向左(或向右)运动速度越大,电流表的指针偏转角度较大,说明感应电流的大小与 有关。
(3)魔方转动时小方块类似于一个个独立的线圈,将魔方连接上灵敏电流计。慢慢转动,观察到灵敏电流计的指针 (选填“左右摆动”或“向一侧摆动”)。这表明该发电机模型发出的电是 (选填“交流电”或“直流电”)。
3.(2021八下·台州月考)小敏了解到发光二极管(LED)具有单向导电性,如图甲,当电流从“+”极流入时,LED灯会发光,当电流从“﹣”极流入时,LED灯则不发光。小敏设想用LED灯来研究“感应电流的方向与哪些因素有关”,于是将两个相同的LED灯反向并联后接到线路中,与线圈构成闭合电路,并进行了如下实验操作:
①条形强磁铁(钕铁硼强磁铁)的N极朝下放置,将条形强磁铁快速向下插入线圈中(如图乙),发现A灯发光,B灯不发光;
②再将插入线圈中的条形强磁铁快速向上拔出,发现B灯发光,A灯不发光。
(1)实验中,将两个相同的LED灯反向并联的目的是 。
(2)通过上述实验可以获得的结论是 。
(3)在图乙中,若要想证明“感应电流的方向与磁场方向有关”,在做了上述步骤①后,还应该补做的实验是 。
(4)结合上述已获得的结论,小明按图丙实验:将S极朝下放置于线圈中的条形强磁铁快速向上拔出,可以观察到灯A、B的发光情况是_________。
A.A灯发光,B灯不发光 B.B灯发光,A灯不发光
C.A和B灯均不发光 D.A和B灯均发光
4.(2021八下·柯桥期末)电能是我们现在广泛应用的清洁能源,有关电能的探索永不停止,电流的产生有许多种形式。
材料一:公元前624-546年希腊哲学家达尔斯,发现摩擦琥珀会吸引麦杆的碎渣,犹如磁石吸铁屑。他错误地把电和磁混为一回事,这一见解一直延续了2200 年。
材料二:1821年,德国物理学家塞贝克把两根铜丝和一-根铁丝与灵敏电流表串联成闭合电路,然后把铜丝和铁丝的一个连接点放在盛有冰水混合物的容器里保持低温,另一个连接点放在火焰上加热,发现灵敏电流表的指针发生了偏转。塞贝克把这种电流称为“热电流”。
材料三:1825年,瑞士物理学家科拉顿把导线与螺旋线圈串联成闭合电路,将一个条形磁铁插入螺旋线圈内,同时跑到另一个房间里,观察电流表的指针是否偏转。进行多次实验,他都没有发现电流表指针发生偏转。1831年,英国物理学家法拉第用闭合电路的一部分导体,在磁场里切割磁感线的时候,发现导体中产生电流,从而实现了利用磁场获得电流的愿望。
(1)材料一中“磁石吸铁屑”,是因为 。
(2)材料三中科拉顿、法拉第等物理学家相继进行如材料所说的实验研究,是基于 的科学猜想。
(3)小科所在小组按如图所示的电路,模拟塞贝克实验,探究了决定“热电流”大小的因素。通过实验测得了如下一组数据:
电流大小与温差关系数据统计表
两接点间的温差/℃
0
1
100
200
300
500
电路中的电流/10-1A
0.00
0.01
0.64
1.42
2.29
4.17
然后小科将铁丝换成铜丝,发现电流表指针不偏转。
综上所述,可得出闭合电路产生热电流的条件是 。
5.(2021八下·临海期末)某同学参加课外拓展性活动,发现灵敏电流计内部结构与电动机、发电机内部结构类似(如图甲)。出于好奇,该同学利用图乙所示的装置进行了下面的实验。
[进行实验]去掉A电流计表面的透明面板,用手拨动指针,发现B电流计的指针发生了偏转。
[交流反思]在此实验中,与发电机功能相同的是 (选填“A”或“B”)电流计。
[拓展提升]
①反方向再次拨动A电流计的指针,发现B电流计指针的偏转方向 (选填“改变”、“不变”) ;
②该同学多次重复.上述实验后发现B指针偏转角度有时大有时小。查阅 资料得知:通电导体在磁场中的受力大小随电流大小的增大而增大;在其他条件相同时,仅让导体切割磁感线的速度增大,产生的感应电流也增大。利用原器材可以让B电流计的指针偏转角度更大的操作是 。
6.(2021八下·滨江期中)某同学为了探究电磁铁的磁性强弱与哪些因素有关。取用电磁铁、磁敏电阻R(阻值随磁场强度变化而变化)、可调电源E1、E2、灵敏电流表、定值电阻R0(起保护电路的作用)、滑动变阻器、开关等。设计了如下电路,通过调节磁敏电阻的位置或磁场强度的大小来改变电阻。试结合自己所学的知识分析:
(1)闭合开关S2,当单刀双掷开关S1连接a时,灵敏电流计有示数;当将单刀双掷开关S1连接b时,灵敏电流计示数变小。则磁敏电阻的阻值随磁场强度的变化关系曲线可能是如图3的 (选填“A”、“B”或“C”)。
(2)在实验中闭合开关S2后,下列的哪些操作能够使灵敏电流计的示数增大 。
①将滑动变阻器的滑片向左移动②抽出电磁铁的铁芯
③将电磁铁向右移动,靠近磁敏电阻④减小可调电源E1的电压
(3)如果将可调电源E2拆除,仍保持电路闭合,将开关S1连接b,移动滑动变阻器的滑片逐渐向左。在此过程中,你认为灵敏电流计的指针会偏转吗?并说明原因 。
7.(2020八下·镇海期末)
(1)如图所示,赤道表面地磁场磁感线与水平地面平行指向北方,导线与能测微弱电流的电流表组成闭合电路,下列哪种操作可让电流表指针摆动?( )
A.导线水平南北放置,水平向东运动
B.导线水平南北放置,竖直向上运动
C.导线水平东西放置,竖直向下运动
D.导线水平东西放置,竖直向北运动
(2)科学家猜测,某地海龟在春季是利用地磁场(如图1)向南返回出生地,以下为相关研究。
①在春季该地某屏蔽磁场的实验室中,无磁场环境下海龟无固定游向;当把海龟置于模拟地磁场中(用图2简化示意),图中1为磁体N极,2为磁体S极,按科学家猜测,海龟应向 游动(选填“左”、“右”)。
②地磁场在缓慢变化,科学家每年记录海龟出生地筑巢地点移动的方向,并追踪地磁场的微小移动方向,发现海龟筑巢地点的移动方向与地磁场的微小移动方向 (填“一致”或“不一致”),并与地理南北方向有一个夹角,则此现象符合猜测。
浙教版八年级下册第1章 电与磁第4节 电动机优秀课堂检测: 这是一份浙教版八年级下册<a href="/kx/tb_c5740_t7/?tag_id=28" target="_blank">第1章 电与磁第4节 电动机优秀课堂检测</a>,文件包含14-15电动机磁生电原卷版docx、14-15电动机磁生电解析版docx等2份试卷配套教学资源,其中试卷共31页, 欢迎下载使用。
初中科学浙教版八年级下册第5节 磁生电同步测试题: 这是一份初中科学浙教版八年级下册<a href="/kx/tb_c5741_t7/?tag_id=28" target="_blank">第5节 磁生电同步测试题</a>,共4页。
期末考试模拟试卷- 八年级科学下册同步精品讲义(浙教版): 这是一份期末考试模拟试卷- 八年级科学下册同步精品讲义(浙教版),文件包含期末考试模拟试卷原卷版docx、期末考试模拟试卷解析版docx等2份试卷配套教学资源,其中试卷共40页, 欢迎下载使用。

