所属成套资源:中考地理总复习真题探究与变式训练(全国通用)
专题02 地图-中考地理总复习真题探究与变式训练(全国通用)
展开
主题一 地球和地图
专题02 地图
中考命题方向
考向一 地图三要素
考向二 等高线地形图的判读及应用(重点)
考向三 运用地形剖面图判读地势特征
考点四 地图的选择及应用
考向一 地图三要素
例1(2022·黑龙江绥化)在地图上辨别方向,通常是( )
A. 上南下北 B.纬线指示南北 C.经线指示东西 D.上北下南,左西右东
【答案】1.D
【解析】1. 在有经纬网的地图上,经线指示南北方向,纬线指示东西方向;在有指向标的地图上要按照指向标定方向,没有指向标与经纬网的地图,通常采用“上北下南,左西右东”的规定确定方向。故D正确,ABC不正确。
例2(2022·湖北襄阳)图例是地图的“语言”。下列图例表示洲界的是( )
A. B. C. D.
【答案】2.C
【解析】2. 读图可知,A是国界,B是铁路,C是洲界,D是长城,C符合题意,故选C。
例3(2022·黑龙江)课堂上老师展示出四幅图幅大小相同的地图,比例尺最大的是( )
A. 世界地图 B.中国地图 C.黑龙江省地图 D.哈尔滨市地图
【答案】3.D
【解析】3. 相同图幅,范围越大,比例尺越小;范围越小,比例尺越大。选项中的四幅地图按照范围从大到小排列为:世界地图>中国地图>黑龙江省地图>哈尔滨市地图,所以比例尺从大到小依次是:哈尔滨市地图>黑龙江省地图>中国地图>世界地图。根据以上分析可知,四幅图中,比例尺最大的是哈尔滨市地图,D正确,ABC错误。故选D。
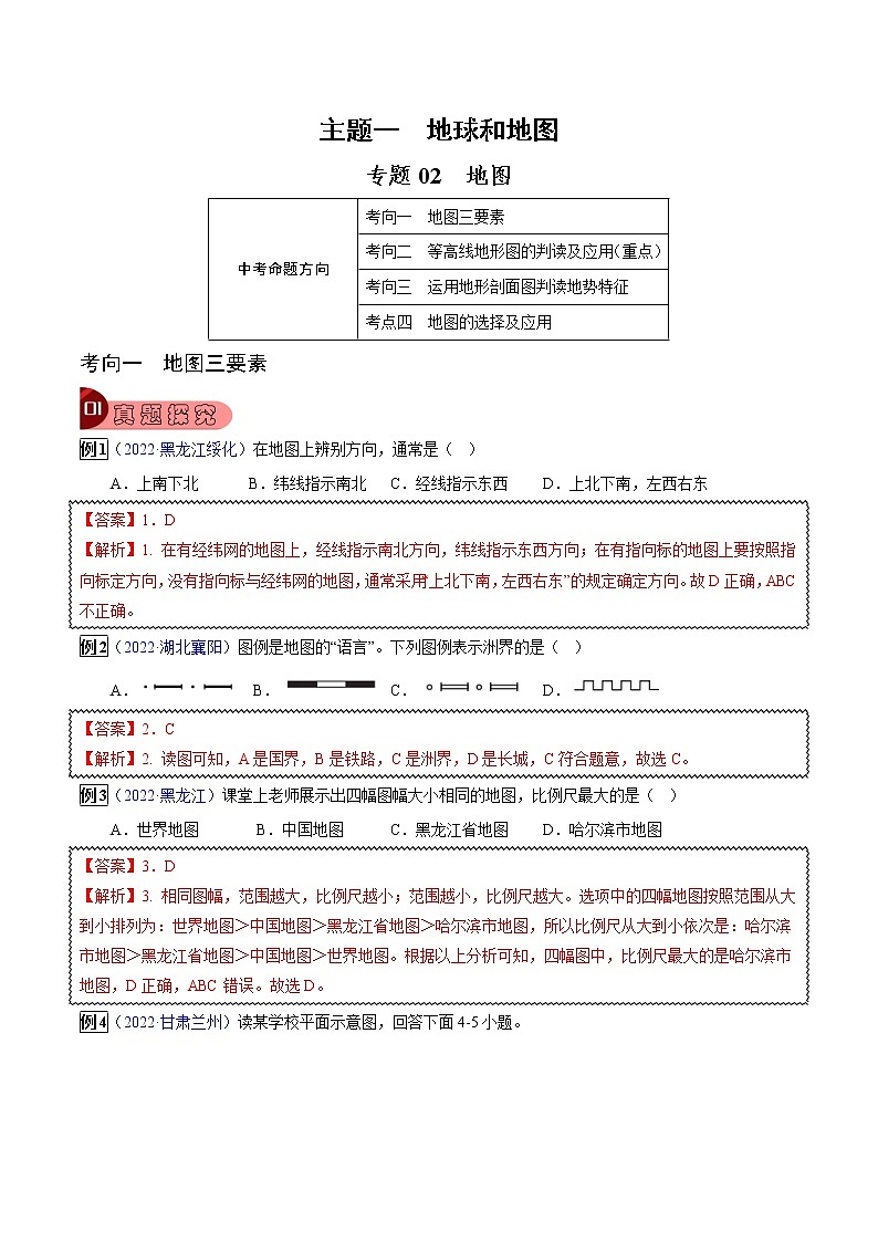
例4(2022·甘肃兰州)读某学校平面示意图,回答下面4-5小题。
4.学校的足球场位于排球场的( )
A.西北方向 B.东北方向
C.西南方向 D.东南方向
5.学校篮球场的宽度约为( )
A.50米 B.150米 C.100米 D.200米
【答案】4.B 5.A
【解析】4.根据图中的指向标可以判断,足球场位于排球场的东北方向,故选B。
5.根据图中比例尺,图上距离1厘米代表实际距离50米,通过测量可知,篮球场的宽度约为1厘米,所以实际宽度距离是50米。所以选A。
一、地图的阅读——地图三要素:比例尺、方向、图例和注记
二、比例尺
1.比例尺= (注意单位换算:1千米=100 000厘米)
2.形式:文字式、数字式、线段式。
3.大小:比例尺的大小就是比值的大小。分子相同时,分母越大比值越小,比例尺越小;反之比例尺越大。
4.应用:地图上的比例尺大小与表示范围和内容详略的关系——图幅大小相同时,比例尺越大,地图上所表示的实地范围越小,内容越详细;比例尺越小,地图上所表示的实地范围越大,内容越简略。
【易错点】在利用比例尺进行图上距离和实地距离之间的换算时,应注意:
①比例尺是一个比值,没有单位;
②图上距离和实地距离的单位要统一。一般情况下,图上距离的单位为厘米,实地距离的单位是米或千米。
三、方向
一般定向法
指向标定向法
经纬网定向法
示意图
判断依据
上北下南,左西右东
箭头一般指向北方
经线指示南北,纬线指示东西
四、图例和注记
1. 图例:地图上表示各种地理事物的符号。
2. 注记:地图上用以说明地理事物的文字和数字。
【变式1】(2022·陕西咸阳·二模)第24届冬季奥林匹克运动会于2022年2月4日在北京开幕。北京冬奥会设7个大项,109个小项。北京赛区承办所有的冰上项目;延庆赛区承办雪车、雪橇及高山滑雪项目;张家口赛区的崇礼县承办除雪车、雪橇及高山滑雪之外的所有雪上项目。据此完成下面1-3小题。
1.腾讯地图是我国基于北斗导航系统的一款知名的导航app,称为手机“导航神器”,假如你和你的朋友冬奥会期间,准备到延庆观看高山滑雪,自驾开车时,选择使用的地图可能是( )
A.中国政区图 B.北京地形图 C.数字地图 D.张家口市景区导游图
2.(承上)使用该地图时,通过缩、放屏幕查找路线,缩放屏幕时改变的是地图三要素中的( )
A.图例和注记 B.图幅面积 C.方向 D.比例尺
3.参会运动员从北京坐高铁去张家口,途中可以看到世界文化遗产——长城。下列图例中表示长城的是( )
A. B. C. D.
【答案】1.C 2.D 3.A
【解析】1.数字地图是可以在电子屏幕上显示的地图,自驾开车时,可以为我们进行导航,C正确;中国政区图是表示中国的行政区划的地图,不符合题意,A错误;北京地形图是表示北京地形地势特征的地图,B错误;张家口市景区导游图是表示张家口旅游景点的地图,D错误。故选C。
2.地图的三要素是比例尺,图例,指向标。B错误;比例尺=图上距离与实际距离的比。使用数字地图时,通过缩、放屏幕查找路线,改变的是图上距离,实际距离不变,进而改变比例尺大小,D正确;图例和注记 、方向均未体现,AC错误。故选D。
3.A图例表示长城,A正确;B图例表示水库,B错误;C图例表示航海线,C错误;D图例表示常年河、湖,D错误。故选A。
【变式2】(2022·黑龙江·模拟预测)下列关于地图的知识归纳正确的是( )
A.地图上表示各种地理事物的符号叫注记 B.表示的是国界
C.图幅相同的鹤岗和中国地图,中国地图比例尺小 D.分母越大,比例尺越大
【答案】4.C
【解析】4. 地图上表示各种地理事物的符号叫图例,注记是指地图上用作说明地理事物的文字和数字,A错误;表示的是洲界,B错误;图幅相同的鹤岗和中国地图,中国地图比例尺小,鹤岗地图比例尺大,C正确;比例尺=图上距离/实际距离,分母越大,比例尺越小,表示范围越大;分母越小,比例尺越大,表示的范围越小,D错误。故选C。
【变式3】(2022·河南·模拟预测)图为某学校附近的交通地图。据此完成下面5-8小题。
5.贝贝从家出发前往学校、其行进的方向是( )
A.先向西再向北 B.先向东再向北 C.先向西再向南 D.先向东再向南
6.若学校到加油站的图上距离是15厘米,则其实地距离大约为( )
A.1500米 B.15米 C.150米 D.300米
7.与同样图幅的北京市交通地图相比,该地图( )
A.比例尺更大 B.比例尺更小 C.所绘范围更大 D.学校附近的信息更简略
8.在浏览矿产资源地图时,小明发现了“▲”。这种图例表示( )
A.铁矿 B.煤炭 C.石油 D.天然气
【答案】5.B 6.A 7.A 8.A
【解析】5.由图可知,图中有指向标,根据指向标的箭头指向正北判断方向,可以看出,贝贝从家出发前往学校,其行进的方向大致是先向东再向北,故选B。
6.比例尺是由图上距离除以实际距离,图中所示比例尺是图上1厘米代表实地距离100米,若学校到加油站的图上距离是15厘米,则实地距离大约为15×100米=1500米。故选A。
7.图幅相同的情况下,范围越小的地图,比例尺越大。图中所示的学校附近交通图与北京市交通地图相比,学校附近交通图范围更小,比例尺更大,表示的内容越详细;北京市交通地图的范围更大,比例尺更小,表示的内容更简略。A正确,B、C、D错误。故选A。
8.在浏览矿产资源地图时,小明发现了"▲'这种图例表示铁矿,A符合题意。煤炭的图例为■,石油的图例为, 天然气的图例为。 B、C、D不符合题意。故选A。
考向二 等高线地形图的判读及应用
例1(2022·内蒙古包头)2020年4月30日,我国在海拔6500米的珠峰营地,建成了全球海拔最高的5G基站,实现了珠峰峰顶5G覆盖。5月28日,我国珠峰测量队登上珠峰峰顶,将实地测量数据通过5G实时传到数据中心。之后,相关部门对数据进行综合处理,精确计算出珠峰的海拔为8848.86米。读珠峰测量线路局部图,完成下面1-2小题。
1.全球海拔最高的5G基站位于( )
A.前进营地 B.一号营地 C.二号营地 D.三号营地
2.前进营地位于珠峰峰顶的( )
A.西南方向 B.东北方向 C.正西方向 D.正东方向
【答案】1.A 2.B
【解析】1.由题目可知,2020年4月30日,我国在海拔6500米的珠峰营地,建成了全球海拔最高的5G基站,从图中可以看出,5G基站是位于图中前进营地位置,海拔范围在6400米至6800米,一号营地的海拔范畴在6800米至7200米之间,二号营地海拔范围在7600米至8000米之间,三号营地海拔在8000米至8400米之间,故A正确、BCD错误,根据题意,故选A。
2.地图的方向有三种判断方向,图中有指向标,可通过指向标判断方向,根据箭头指向正北的判断方法,前进营地是位于珠峰峰顶的东北方向,故ACD错误、B正确,根据题意,故选B。
例2(2022·江苏无锡)读某地等高线示意图,完成下面3-4小题。
3.图中关于比例尺的说法正确的是( )
A.图中比例尺可转化为数字式:1:1000或1/1000
B.图中比例尺可转化为文字式:1厘米等于1000
C.若甲乙两村图上距离为3.4厘米,则实际距离为3400米
D.与图中图幅相同1:5000的地图相比,图中的内容更详细
4.某地理兴趣小组根据图中从甲村出发设计了a、b、c三条考察路线,下列说法正确的是( )
A.a路线主要沿山谷前进,可以攀登山峰
B.b路线主要沿山脊前进,可以观赏瀑布
C.体力欠佳的同学可以选择c路线,体验民俗文化
D.到达山顶①的同学看到甲村的炊烟向自己飘来,则可判定当时吹西北风
【答案】3.C 4.C
【解析】3.由图可知,图中的比例尺可以转化为数字式1:100000或;文字式图上1厘米代表实际1000米,A、B错误。若甲乙两村图上距离为3.4厘米,则实际距离为3400米,C正确。与图中图幅相同上比例尺相比,1:5000要更大一些,内容会更加详细,图中的内容较简略,D错误。故选C。
4.读图可知,a路线主要沿山脊(等高线凸向海拔低处)前进,可以攀登山峰,A错误。b路线主要沿山谷(等高线凸向海拔高处)前进,可以观赏瀑布,B错误。c路线位于同一等高线上,地形平坦,因此体力欠佳的同学可以选择c路线,体验民俗文化,C正确。依据“上北下南、左西右东”确定方向,可判定山顶①位于甲村的西北方向,若到达山顶①的同学看到甲村的炊烟向自己飘来,可判定当时吹东南风,D错误。故选C。
例3(2022·江苏无锡·中考真题)2020年4月底我国启动新一轮的珠峰高程测量工作,5月27日登山测量队员成功登顶,图为珠峰测量攀登部分线路示意图。据此完成下面5-7小题。
5.图中三号营地的海拔可能是( )
A.7500米 B.7900米 C.8300米 D.8700米
6.关于本次登山线路的叙述,不正确的是( )
A.前进营地位于山谷中 B.前进营地至一号营地路段的平均坡度最小
C.一号营地至二号营地的路线大致沿着山脊线 D.二号营地和峰顶的相对高度可能为1400米
7.队员从前进营地前行至一号营地的方向是( )
A.由西北向东南 B.由东北向西南 C.由东南向西北 D.由西南向东北
【答案】5.C 6.D 7.B
【解析】5.据图可知,该图的等高距是400米,三号营地的海拔大约在8000~8400米之间,根据选项,可推测三号营地的海拔可能是8300米,C正确,A、B、D错误。故选C。
6.由图可知,图中前进营地位于山谷中(等高线向海拔高出凸出),A正确。前进营地至一号营地路段等高线最稀疏,坡度应该是最缓,平均坡度最小,B正确。一号营地至峰顶登山线路大体沿山脊(等高线向海拔低处凸出为山脊)方向,C正确。二号营地的海拔高度位于7600-8000米之间,和峰顶(8848.86米)的相对高度大致是848.86到1248.86米之间,D错误。依据题意,故选D。
7.在有指向标的地图上,用指向标指示方向,指向标箭头的指向一般为北方。图中有指向标,根据指向标判断,登山队员从前进营地到一号营地的方向是由东北向西南方向行进,B正确,A、C、D错误。故选B。
一、海拔和相对高度
海拔
地面某个地点高出海平面的垂直距离,又称为绝对高度(h甲、h乙)
相对高度
某一个地点高出另一个地点的垂直距离(h=h甲-h乙)
二、等高线地形图
(一)等高线、坡度、地势的判读
等高线
在地图上,把海拔相同的各点连接成线,就是等高线
坡度的判读
在同一等高线地形图上,坡度陡的地方等高线密集;坡度缓的地方等高线稀疏
地势的判读
在同一幅等高线地形图上,数值越大,海拔越高,地势越高;数值越小,海拔越低,地势越低
(二)等高线地形图上不同的山体部位
地形部位
示意图
地形特征
特点判读
山顶(山峰)
中间高,四周低
等高线闭合,数值从中间向四周逐渐降低
山脊
从山顶到山麓凸起高耸的部分
等高线的弯曲部分向低处凸出
山谷
山脊之间的低洼部分
等高线的弯曲部分向高处凸出
鞍部
呈马鞍形
两组表示山峰的等高线之间的区域
陡崖
近乎垂直的山坡
等高线重叠处
(三)等高线地形图的选址
1. 交通线路一般尽量与等高线平行,避免穿越太多条等高线,避开陡崖和易滑坡处,尽可能少的穿过河流。
2. 水库库区宜选择在口袋形的洼地或盆地;大坝一般建在盆地的出口处(工程量较小)。
3. 露营地应选在地势较高的缓坡或较平坦的鞍部宿营。应避开河谷和避开陡崖、陡坡。
4. 攀岩活动适宜在等高线重叠的陡崖处;漂流活动适宜在等高线密集的山谷河流处;登山活动适宜在等高线稀疏的缓坡处。
【变式1】(2022·辽宁沈阳市·二模)读2022年北京冬季奥运会某滑雪场等高线示意图,完成下面1-2小题。
1.数字符号③代表的滑雪赛道所在的山体部位是( )
A.山峰 B.山谷 C.山脊 D.陡崖
2.从安全角度考虑,最适合初级滑雪爱好者的是图中数字符号①代表的滑雪赛道,原因是( )
A.等高线密集、坡度大 B.等高线稀疏、坡度小
C.等高线稀疏、坡度大 D.等高线密集、坡度小
【答案】1.C 2.B
【解析】1.数字符号③代表的滑雪赛道所在的山体部位是山脊,该处等高线向海拔低处凸出为山脊。选C。
2.从安全的角度出发,在三条赛道中,①代表的赛道等高线稀疏,坡度较缓,适合初级滑雪爱好者。选B。
【变式2】(2022·江苏·模拟预测)某校地理小组的同学进行地理野外考察活动,他们将考察的区域绘制出了如下等高线示意图(单位:米)。读图,完成下面3-4小题。
3.同学们测得乙村正午的气温是16℃,则甲村此时的气温约为( )
A.19℃ B.16℃ C.13℃ D.10℃
4.为了找到既能看到甲村又能看到乙村的观察点,他们去了如图序号所示的四个地点。你认为这个观察点应该选择( )
A.①地 B.②地 C.③地 D.④地
【答案】3.A 4.B
【解析】3.图示等高距为100米,甲村海拔位于0-100米之间,乙村海拔位于500-600米之间,高差位于400-600米之间,温差位于2.4-3.6℃之间;若同学们测得乙村正午的气温是16℃,则甲村的气温位于18.4-19.6℃之间,可能是19℃,故选A。
4.读图可知,甲村在乙村的西北方向,①观察点与乙村之间有山脊阻挡视线,从①观察点看不到乙村,排除A;②观察点与甲村之间大致是斜坡,与乙村之间为河谷,没有地形阻挡视线,因此从2观察点既能看到甲村又能看到乙村,B符合题意;③观察点与甲村间有陡崖和山脊阻挡视线,看不到甲村,排除C;④观察点与甲村、乙村之间均有山峰或山脊阻挡视线,既看不到甲村也看不到乙村,排除D,故选B。
【变式3】(2022·湖南娄底·模拟预测)火车行驶在崇山峻岭之中,铁路线顺着山势盘旋,这种迂回展长的铁路线叫展线。下图为穿行在某低山中的“灯泡”形展线。据此,完成下面5-6小题。
5.图中的“灯泡”形展线( )
A.降低了线路坡度 B.避免了落石危害
C.提高了列车速度 D.减少了铁轨磨损
6.贵广(贵阳至广州)高铁于2014年12月通车,全线未采用展线的主要原因是( )
A.沿线地形起伏较小 B.动车爬坡能力较强
C.为了提高铁路运力 D.为了节约建设成本
【答案】5.A 6.C
【解析】5.图中的“灯泡”型展线,尽量沿等高线分布延伸,较少的穿过等高线,是为了降低线路的坡度,降低施工难度和投资,提高铁路的运行安全。故A正确;与落石危害、提高列车速度、铁轨磨损无关,故BCD错误,故选A。
6.贵广高铁途经黔、桂、粤等喀斯特岩溶发育完全地区,沿线山高谷深,河流纵横,地形起伏也很大,高速铁路和高速公路一样,都是以直达为主,为了提高运行能力,基本上都是截弯取直,一旦遇上高山,峡谷,或者河流之类地形的就必须用隧道和桥梁来解决,所以工程量和工程难度会增大。故C正确,ABD错误,故选C。
【变式4】(2022·广东清远·一模)经常进行户外登山活动对人体有很大的好处,但在登山过程中必须知悉一定的安全防护知识。下图为某山等高线地形图和登山线路,雨季M湖湖水经常外泄。“端午节”期间,小明与朋友一起来这里登山,据此完成下面7-9小题。
7.M湖湖水外泄处的海拔可能是( )
A.1230m B.1260m C.1330m D.1360m
8.从②—③的登山方向大致是( )
A.先向西北再向东南 B.先向东北再向西南
C.先向东南再向南 D.先向北后向南
9.下列叙述正确的是( )
A.①④两点之间的相对高度约为400m B.③④段一直处于上坡路段
C.天气晴朗时在③地可以看到②地 D.若在②处突遇外泄湖水,北方是最佳逃生方向
【答案】7.B 8.C 9.A
【解析】7.根据题意,从图中信息可知,图中等高距为50m。M湖水位上涨后,将从湖泊缺口处流出, 湖泊缺口位于④地的峡谷处附近,此处峡谷海拔在1250 ~ 1300米之间,湖水可从峡谷中流出, B正确,ACD错误。故选B。
8.读图可知,图示有指向标,指向标箭头所指的方向是北方。依据指向标判断方向,从②~③的登山方向大致是先向东南,再向南,C正确,ABD错误。故选C。
9.读图可知,图中的等高距为50米,①点海拔高度约为950米,④点海拔高度为1350米,两点之间的相对高度约为1350米-950米=400米,A正确;③地海拔高度为1300米,从③地到④地海拔从1300米下坡-上坡到1300米-上坡到1350米-上坡-下坡到1350米-下坡-上坡到1350米-上坡-下坡到1350米-上坡-下坡到1350米,不是一直处于上坡路段,B错误;③地到②地有山峰阻挡视线,从③地看不到②地,C错误;若在②处突遇外泄湖水,北方是是泄洪方向,不可取,应该两侧高处逃生,D错误。故选A。
考向三 运用地形剖面图判读地势特征
例1(2022·湖南湘潭)在等高线地形图上,可以判断地形类型和海拔。结合如图,完成下面1-2小题。
1.关于图中地理事物的叙述,正确的是( )
A.小清河自东南流向西北 B.陡崖崖顶与崖底的高差可能高达135米
C.站在乙居民点,可以俯瞰王镇全貌 D.大坝建成后,坝体高度在100米~150米之间
2.地形剖面图可以更直观的表示地面上沿某一个方向地势的起伏和坡度的陡缓。以下四幅地形剖面示意图中,最接近EF剖面线的是( )
A. B. C. D.
【答案】1.B 2.C
【解析】1.依据“上北下南、左西右东”确定方向,结合图示海拔信息,可判定,小清河大致自西向东流,A错误。陡崖崖顶与崖底的高差为:50×(2﹣1)≤H<50×(2+1),即50≤H<150米,B正确。乙居民点与王镇之间有山脊阻隔,站在乙居民点,不可以俯瞰王镇全貌,C错误。大坝建成后,坝体高度为150米,D错误。故选:B。
2.读图可知,从E至F,上坡到山峰,从山峰下坡经过陡崖,然后下坡至F,从陡崖至F处,等高线稀疏、坡缓;图中,E处海拔高于F处海拔。结合选项信息可知,C图符合题意。故选:C。
例2(2022·湖南株洲)地形剖面图能直观地看出某一条线上地面起伏和坡度陡缓。下图为我国横断山脉南段垂直剖面图,如图完成下面3-4小题。
3.对于该地形区描述正确的是( )
A.地面和缓 B.地势低平 C.支离破碎 D.山河相间
4.图示地区的地形地貌,制约了当地经济的发展,具体表现为( )
A.降低了基础设施的建设难度 B.减少了滑坡、泥石流等自然灾害的发生
C.阻碍了当地与外界的交流与沟通 D.有利于发展特色农业
3.D 4.C
【解析】3.读图可知,该地区地表起伏很大,A错误;该地区整体海拔在1000米以上,例如玉龙雪山海拔超过5000米,B错误;支离破碎描述的是黄土高原,C错误;读图可以看出自西向东依次是山脉——河流——山脉——河流——山脉——河流——山脉——河流,这里山高谷深,山河相间、纵列分布,D正确。故选D。
4.该地区多山,会增加基础设施建设的难度,A错误;滑坡、泥石流等自然灾害多发生在山区,B错误;地形崎岖、交通不便,阻碍了当地与外界的交流与沟通,C正确;根据因地制宜的原则,横断山区适宜发展林业,但是题干问制约当地经济发展的具体表现,D不符合题意。故选C。
例3(2022·新疆)读“亚洲大陆沿30°N的地形剖面图”,亚洲大陆沿30°N地势呈现出( )
A. 东南高,西北低 B.东高西低
C.西高东低 D.中部高,东西低
【答案】5.D
【解析】5. 读图可知,图中显示的是沿30°N的地形剖面图,纬线指示东西方向,所以可看出亚洲的地势自西向东是低-高-低,中部多高原和山地,东西部多平原和丘陵,故地势为中部高,东西低。A、B、C错误,D正确。故选D。
一、地形剖面图
地形剖面图是以等高线地形图为基础转绘而成的。它是沿等高线地形图上某条直线下切而显露出来的地形垂直剖面。地形剖面图可以更直观地表示地面上沿某一方向地势的起伏和坡度的陡缓。如下图:
二、地形部位的判读
【特别提示】等高线与河流
①河流位置:山谷地带河流较多。
②河流流向:河流一般从高海拔地区流向低海拔地区,可依据指向标、经纬网等判断流向。河流流向与等高线弯曲方向相反
③河流流速:等高线越密集,坡度越大,水流速度越快。
【变式1】(2022·河南南阳·二模)滑雪是冬奥会的重要项目。读 “某滑雪场等高线图”,完成下面1-2小题。
1.从安全的角度出发,图中甲、乙、丙、丁四条滑雪道中,最适合初级滑雪爱好者练习的滑雪道为( )
A.甲 B.乙 C.丙 D.丁
2.下面四幅地形剖面示意图,正确示意MN段地形的是( )
A.B.C.D.
【答案】1.C 2.B
【解析】1.在等高线地形图上,等高线密集表示坡陡,等高线稀疏表示坡缓。初学者应选择坡度缓的练习滑雪,由此可判定,图中所示四条滑雪道最适合初学者练习的是丙滑雪道,该处等高线稀疏,坡度较缓。故C正确,ABD错误;故选C。
2.读图可知,图中M点的海拔为500米,N点的海拔位于600米,排除D;MN段自西北向东南经过了山脊(900-1000米)、山谷(100-200米),根据选项分析,B正确,AC错误;故选B。
【变式2】(2022·福建厦门·模拟预测)下图为厦门某区域等高线示意图,读图,完成下面3-4小题。
3.图上量得索道长度为2cm,则索道的实际长度为( )
A.100米 B.1000米 C.200米 D.2000米
4.下列剖面图中能正确表示索道下方地表起伏状况的是( )
A.B. C. D.
【答案】3.B 4.B
【解析】3.读图可知,比例尺为1:50000,即1厘米代表实际距离500米,图上量得索道长度为2cm,则索道的实际长度为1000米,故选B。
4.读等高线图可知,A、B、C、D、E五点的海拔分别为60、90、90、60、30,故A、C错误;根据B、C两点间等高线的弯曲方向(凸低为高)可以判定为山脊,D错误,B正确。故选B。
【变式3】(2022·福建厦门·模拟预测)读图“我国某地等高线地形图”(单位:米),完成下列问题。
(1)将图中200米等高线补充完整。
(2)图中A区域的地形类型是____,D处的地形部位名称是____。
(3)若测得BC图上直线距离为3厘米,实地距离为30千米,则该图的数字比例尺为____。
(4)图中小河①的流向为____,村庄的分布特点是____。
(5)甲、乙两幅地形剖面图中,最能反映沿BC线地势起伏状况的是____图。
(6) 如果要在A区域修建水库,图中标有“”符号的是水库大坝的最优选址,请说明理由____。
【答案】5.(1)
(2)盆地 山脊
(3)1: 1000000
(4)东北--西南 沿河分布
(5)甲
(6)工程量小、蓄水量大
【解析】(1)在等高线地形图上,把海拔高度相同的点用平滑的曲线连接起来就是等高线;图中200米等高线就是把海拔高度为200米的点用平滑的曲线连接起来,即为200米的等高线。
(2)图中A区域等高线数值中间低、四周高为盆地,D等高线向海拔低处凸为山脊。
(3)比例尺等于图上距离除以实际距离,若测得BC图上距离为3厘米,其实地距离为30千米,则该图的比例尺为1: 1000000。
(4)根据指向标可以判断,支流①的流向大致是从东北流向西南;从图中可知,村庄的分布多沿河分布,有利条件是水源充足、地势平坦、交通便利等。
(5)如图所示的地形剖面图中,最能反映沿BC线地表起伏状况的是甲,因为从B到C地势特点为低→高→低,且B处海拔高于C处海拔。
(6)由图可知,水库大坝的选址主要是该地位于盆地的出口处,位于两山脊相对的峡谷处,位置狭窄、工程量小、蓄水量大。
考点四 地图的选择及应用
例1(2022·山西太原)宇宙线被称为“宇宙信使”,是宇宙高能粒子流的总称。四川省稻城县海拔4410米海子山的高海拔宇宙线观测站是世界海拔最高、规模最大的宇宙线观测站。据此完成下面1-3小题。
1.通过手机查找海子山的地理位置,用到的是( )
A.政区图 B.电子地图 C.气候图 D.遥感影像
2.数据4410米是指海子山与( )
A.海平面的垂直距离 B.地面的垂直距离
C.青海湖的垂直距离 D.山麓的垂直距离
3.推动人类探索宇宙的关键因素是( )
A.通信 B.交通 C.科技 D.市场
【答案】1.B 2.A 3.C
【解析】1.通过手机查找海子山的地理位置,用到的是手机上的电子地图,B正确;政区图主要是查找国家和省市的,查不到山脉,A错误;气候图主要查阅各地气候类型的,C错误;遥感影像主要分为航空像片和卫星像片,一般要经过计算机的处理,D错误。故选B。
2.据材料可知,海子山的海拔为4410米,海拔是指地面某个地点或者地理事物高出或者低出海平面的垂直距离,所以数据4410米是指海子山与海平面的垂直距离,A正确;是与地面的垂直距离、青海湖的垂直距离、山麓的垂直距离这三种说法都不正确,BCD错误。故选A。
3.推动人类探索宇宙的关键因素是科技,因为科技是第一生产力,C正确;通信、交通、市场对于探索宇宙来说,还不够关键,ABD错误。故选C。
例2(2022·山东菏泽)图1为我国某地等高线地形图,图2为图1中某地的景观图。读图完成下面4-5小题。
4.图1所示区域地形类型是( )
A.高原 B.丘陵 C.盆地 D.山地
5.图2景观可见于图1中的( )
A.甲地 B.乙地 C.丙地 D.丁地
【答案】4.D 5.B
【解析】4.山地:海拔较高,一般在500米以上,地面峰峦起伏,坡度陡峻。高原:海拔高度一般在1000米以上,周边以明显的陡坡为界。盆地:四周高中部低。丘陵:一般海拔在200米以上,500米以下,相对高度一般不超过200米,起伏不大,坡度较缓。读图,该地等高线多高于500米,且等高线密集,为山地地形,D正确,ABC错误,故选D。
5.图2为山谷景观。由图1分析可知,甲地为山顶,故A项错误:乙地“凸高为低”,等高线向高值凸出,则乙地是山谷地形;故B项正确;丙、丁“凸低为高”,即等高线向低值凸出,则丙、丁两地位于山脊附近,故C,D项错误。故选B。
例3(2022·四川南充)读图文材料,完成下列各题。
材料一:非洲某区域图(下图),该区域植被茂密。
材料二大多数河流在入海口处流速慢,河流携带的大量泥沙堆积而形成三角洲。如我国的长江三角洲、珠江三角洲、黄河三角洲等。
(1)图中河流流域内面积最大的地形类型是____.
(2)据图,通过等高线判断C处地形部位的名称是____,原因是____.
(3)与AB河段相比,BC河段的流速较____,原因是____.
(4)通过实地考察,BC河段水量丰富,但在入海口处并没有三角洲的形成,推测其原因是____(答一点即可)。
【答案】6.(1)盆地
(2)山谷 等高线向高处凸出,发育河流
(3)快 等高线较密集,地势落差较大
(4)流域内热带雨林广布,河流携带泥沙较少;上游流经盆地,流速较慢,易于泥沙沉积,河流泥沙减少;入海泥沙较少;入海口流速快,不易沉积泥沙;入海口附近大陆架狭窄,坡度陡,泥沙不易沉积。
【解析】(1)读图,图中的河流是非洲的刚果河,图中河流流域内面积最大的地形类型是刚果盆地,四周高、中间低,河流从四周流向中间,集水区域大。
(2)据图,C处地形等高线向高处凸出,发育河流,是山谷。
(3)与AB河段相比,BC河段的流速较大,原因是刚果河的上游AB河段流经的地形区是刚果盆地,等高线稀疏,地势起伏不大。而非洲的海岸线是世界各大洲中最为陡峭高峻的,下游BC河段等高线较密集,流速较快。
(4)入海口没有形成三角洲的原因,可以从植被、地形、流速等方面进行分析:流域内热带雨林广布(植被覆盖率高),水土保持好,河流携带泥沙较少;河流干流流经刚果盆地,流速较慢,泥沙易于沉积,使河流含沙量减少;入海口附近,因为地形高差大,河流落差大,流速快,泥沙不易沉积;入海泥沙较少;入海口附近大陆架狭窄,坡度陡,泥沙不易沉积。
例4(2022·湖北咸宁)生活中处处有地理,地图是我们学习地理的重要工具。图为湖北省某地劳动教育实践基地平面图以及当地气候资料,结合所学知识和图文资料完成下列问题。
(1)2022年“六一”前后,某中学组织学生前往该基地开展劳动教育主题活动,此时,当地昼夜长短情况是____。学生到达该基地后发现宿舍区位于图书馆的____方向。
(2)据气候资料图,描述当地气候特征:____。
(3)请列举一例你在生活学习中使用过的地图并说明该地图帮你解决的问题。
示例:湖北省交通线路图,可以帮助设计省内旅游路线。
【答案】7.(1)昼长夜短 东北
(2)夏季高温多雨,冬季温暖湿润
(3)中国铁路线分布图;国内旅游路线的设计(符合题意即可)
【解析】(1)根据昼夜长短的变化规律可知,在北半球春分-夏至-冬至之间是昼长夜短,在秋分-冬至-春分之间是昼短夜长。六一前后,地球公转到春分(3月21日)和夏至(6月22日)之间,所以湖北是昼长夜短。读图可知,图上没有指向标,也没有经纬网,可以按照“上北下南,左西右东”来判断方向,图中宿舍区位于图书馆的东北方向。
(2)读当地的气候资料可知,该地7月份气温在20℃以上,降水多,1月份气温在5℃左右,降水较少,所以该地夏季高温多雨,冬季温暖湿润,属于亚热带季风气候。
(3)地图的种类很多,生活中会用到很多地图,如长途旅行,选择涉及路线,要用到全国铁路线分布图;春游盘山,要用到等高线图和地形剖面图等;到公园游玩,要用到公园导游图,他可以帮助我国规划游览路线等。
一、地图的选择
需求
选择
旅游时寻找景点
导游图
查找某个国家的位置;国际事件的发生地点
世界政区图
了解我国某省区的位置、行政中心
中国政区图
用于特殊人群(盲人)出行的地图
电子发声地图
外出旅游,确定行程;查找公交线路
交通图(或电子地图)
二、遥感图像和电子地图
电子地图
遥感图像
优点
快速获取地理信息,携带方便,内容更新快。
及时、准确地反映地面物体和现象的变化情况。
应用
应用于定位、导航、交通管理、个人出行等方面。如车载导航仪地图、手机地图等。
可用于观测农作物长势、森林火灾、台风前进路线等。
三、 分层设色地形图
在分层设色地形图上,蓝色表示海洋,绿色表示平原,黄色表示低山丘陵,棕褐色表示山地和高原。一般来讲,颜色越深,表示海拔越高或深度越大。
四、 五种陆地地形类型的判读
地形
海拔
等高线特征
地表形态
平原
一般在200米以下
等高线稀疏且数值较小
宽广平坦
高原
500米以上
高原面等高线稀疏、边缘等高线密集且数值较大
面积较大、外围较陡,内部起伏较为和缓
山地
500米以上
等高线较密且数值较大
具有耸立的山峰,陡峭的山坡
丘陵
500米以下
等高线较稀疏
地势起伏较小
(相对高度一般不超过200米)
盆地
—
等高线呈封闭曲线,数值内低外高
中间低、四周高
【变式1】(2022·湖北黄石·模拟预测)“一带一路”国际合作高峰论坛于2017年5月14日至15日在北京举行,习近平主席出席论坛开幕式并主持领导人圆桌峰会。应习近平主席邀请,28个国家元首和政府首脑出席论坛。据此,回答下列1-2小题。
1.若查找出席论坛的国家元首和政府首脑所在国家的位置,应选择( )
A.世界河流图 B.世界地形图 C.世界气候图 D.世界政区图
2.“一带一路”国际合作高峰论坛举行期间,黄石市( )
A.昼长夜短 B.昼夜等长 C.昼短夜长 D.出现极夜
【答案】1.D 2.A
【解析】1.若查找出席论坛的国家元首和政府首脑所在国家的位置,应选择世界政区图,D正确;世界河流图反映世界河流分布,排除A;世界地形图反映世界地形分布,排除B;世界气候图反映世界气候分布,排除C;故选D。
2.2017年5月14日至15日,此时太阳直射点位于赤道并向北回归线移动,逐渐靠近北回归线,接近北半球夏至日,北半球昼长夜短,黄石市位于北半球其昼夜长短状况是昼长夜短,A正确;太阳直射点位于赤道,全球昼夜等长,排除B;太阳直射点位于南半球,北半球昼短夜长,排除C;位于极圈地区才有极昼极夜现象,排除D;故选A。
【变式2】(2022·湖南张家界·模拟预测)张家界市某中学的同学计划去新华书店购买地球仪。为了学以致用,他们给制了简易地图,据此完成下面3-4小题。
3.以下收集的地图资料对本次绘图最有参考价值的是( )
A.世界政区图 B.中国政区图
C.湖南省地形图 D.张家界市交通旅游图
4.根据同学们绘制的地图,对图中所示地理信息描述正确的是( )
A.新华书店在学校的西北方向
B.图中判断方向的依据是上北下南,左西右东
C.根据地图基本要素在地图上标出了方向、比例尺、等高线
D.经测量图中PQ之间的距离为1厘米,则实地距离为0.5千米
【答案】3.D 4.D
【解析】3.读图可知,西安市某地理实践小组的同学计划从学校步行去新华书店为班级购买地球仪,需要比例尺较大,范围较小的地图,张家界市交通旅游图对本次绘图最有参考价值。排除ABC,故选:D。
4.图示有指向标,按照指向标箭头指向北确定方向,新华书店在学校的正西方向,故AB错误;地图的基本要素有方向、比例尺、图例和注记,故C错误;根据数字式比例尺1:50000得知,图上1厘米代表实地距离0.5千米,经测量图中PQ之间的距离为1厘米,则实地距离为0.5千米,故D正确。故选:D。
【变式3】(2022·广东揭阳·一模)2022年北京冬奥会组委会选择北京延庆县小海坨山建设国家高山滑雪中心。小海坨山主峰海拔2199米。如图示意国家高山滑雪中心雪道分布。据此完成下列5-6小题。
5.图示地区的主要地形类型是( )
A.丘陵 B.盆地 C.山地 D.高原
6.国家高山滑雪中心的四条滑雪道( )
A.落差均超过1000米 B.甲、丁道均沿山谷分布
C.乙、丙道的延伸方向相反 D.丁道坡度最小
【答案】5.C 6.D
【解析】5.人们通常把陆地地形分为平原、高原、山地、丘陵和盆地五种基本类型。平原海拔较低,一般在200米以下,地面平坦辽阔;丘陵海拔在500米以下,地势起伏较大;山地海拔在500米以上,坡度陡峻,沟谷较深;高原海拔在500米以上,面积较大,外围较陡、内部起伏较为和缓;盆地四周高,中间低。由图示信息可知,图示地区属于海拔在500米以上,坡度较陡的山地,C正确,ABD错误。故选C。
6.根据图中相邻等高线的数值可判断等高距为100米,根据计算相对高度的公式:d(n-1)≤落差<d(n+1),其中d代表等高距,n代表两点间有效等高线数量,图片上起点终点间等高线数量都为9条,带入公式,可以判断落差均超过800米,A错误;等高线弯曲部分向低处凸出为山脊,据图可知,甲、丁滑雪道均沿山脊分布,B错误;图中没有指向标也没有经纬网,应该根据“上北下南,左西右东”判读方向,据图可知,乙、丙道延伸方向大体均为东北——西南走向,是相同的,C错误;等高线越密集坡度越大,而丁路线等高线分布最稀疏,因而坡度最小,D正确。故选D。
【变式4】(2021·辽宁·二模)2020年10月18日,中国开封第38届菊花文化节正式开幕,家住北京的贝贝准备利用周末时间坐高铁到开封北站,然后搭乘交通工具准备到开封府参观旅游。
(1)根据题意,贝贝用高德地图查询路线,她输入的终点是______,终点大致位于起点的______方向。
(2)图中查询中看到的出行方式有:公交、 ______ 、______、步行、骑行。
(3)贝贝要想在开封府里面快速找到的“正厅”的位置,可选择的地图( )
A.开封市地形图 B.开封市交通图 C.开封市旅游图 D.开封府导游图
(4)贝贝在使用手机地图查询时,以下叙述正确的是( )
A.放大地图时,可以看到路线和图中信息更简略
B.放大地图时,可以看到路线和图中信息更详细
C.缩小地图时,发现地图下方线段比例尺由小逐渐变成大
D.无论怎么放大或缩小地图,比例尺是不变的
【答案】7.(1)开封府 东南
(2)驾车 打车
(3)D
(4)B
【解析】(1)根据题意可知,贝贝用高德地图查询路线,她输入的终点是开封府;图中可按照一般定向法,“上北下南,左西右东”判断,终点大致位于起点的东南方向。
(2)读图可知,图中查询中看到的出行方式有:公交、驾车、打车、步行、骑行等方式。
(3)贝贝要想在开封府里面快速找到的“正厅”的位置,可选择的地图是开封府导游图,故选项D正确,符合题意。故选D。
(4)贝贝在使用手机地图查询时,放大地图时,可以看到路线更详细,A错误,B正确;缩小地图时,发现地图下方线段比例尺由大逐渐变成小,C错误;操作手机地图,图幅大小可以改变,故手机地图比例尺变化,D错误。故选B。
【变式5】(2021·福建·模拟预测)河北省张家口市崇礼区已建有多个高标准滑雪场用于2022年冬奥会雪上项目比赛。图是“崇礼区某滑雪场附近等高线地形图”。读图完成下列各题。
(1)图示区域的地形类型是____,山峰甲的海拔最高不超过____米,金顶阁位于太子城的____方向。
(2)索道经过的地形部位是____,量得索道的图上距离为约1.5厘米,则索道的实际距离约____米。
(3)a、b两滑雪道坡度更陡的是____,判断的理由是____。
(4)在崇礼区建滑雪场的有利自然条件是____。(写一点即可)
【答案】8.(1)山地 2200 西北
(2)山谷 1500
(3)a a雪道所经过地区等高线较密集,b雪道所经过地区等高线较稀疏
(4)地势起伏大、冬季气温低
【解析】(1)读图可知,图示区域海拔高于500米且地势起伏较大,故地形类型为山地。图中等高距为100米,结合等高线的分布可知,山峰甲的海拔在2100—2200米之间,最高不超过2200米。根据上北下南,左西右东可知,金顶阁位于太子城的西北方向。
(2)读图可知,索道经过的地形部位等高线凸向高处,为山谷。图中比例尺为1:100000,即图上距离1厘米代表实际距离1000米,故若量得索道的图上距离为约1.5厘米,则索道的实际距离约1500米。
(3)读图可知,a雪道所经过地区等高线较密集,坡度较陡;b雪道所经过地区等高线较稀疏,坡度较缓。
(4)读图可知,崇礼区地势起伏大,便于建设滑雪道;这里属于温带季风气候,冬季气温低,冰雪不易溶化。

