2023赤峰红山区高二上学期期末物理试题含解析
展开红山区2022—2023学年第一学期期末质量检测试卷
高二物理
注意事项:
1. 答题前填写好自己的姓名、班级、考号等信息,请在答题卡上作答,在试卷上作答无效。
2. 本试卷分第Ⅰ卷(选择题)和第Ⅱ卷(非选择题)两部分,共100分,考试时间90分钟。
第Ⅰ卷 选择题(共48分)
一、单选题:本题共12小题,每小题4分。在每小题给出的四个选项中,1—8的只有一项符合题目要求,9—12有多项符合题目要求。全部选对的得4分,选对但不全的得2分,有选错的得0分。
1. 在物理学的重大发现中,科学家们创造出许多物理学研究方法,如控制变量法、等效法、类比法、理想模型法、微元法等,以下关于所用物理学研究方法的叙述错误的是( )
A. 在探究电阻与材料、长度和横截面积三者之间的关系时,应用了控制变量法
B. 在研究带电体时,满足一定条件可以把带电体看成点电荷,这利用了理想模型法
C. 在研究电场时,常用电场线来描述真实的电场,用的是理想模型法
D. 在电路中,用几个合适的小电阻串联来代替一个大电阻,这利用了等效法
【答案】C
【解析】
【详解】A.在探究电阻与材料、长度和横截面积三者之间的关系时,应用了控制变量法,A正确;
B.在研究带电体时,满足一定条件可以把带电体看成点电荷,这利用了理想模型法,B正确;
C.在研究电场时,常用电场线来描述真实的电场,用的是假设法,C错误;
D.在电路中,用几个合适的小电阻串联来代替一个大电阻,这利用了等效法,D正确。
选错误的,故选C。
2. 有两个完全一样的金属小球A、B,带电量、,固定于相距为的两点上,A、B间作用力为。用一带绝缘柄的不带电的并且与A、B等大的金属球先去接触,再同接触,最后移去,则此时、间作用力为( )
A. B. C. D.
【答案】D
【解析】
【详解】金属小球A、B固定于相距为的两点上,设A球带电量为2q,B球带电量为-3q,A、B间作用力为,有
金属球先去接触,再同接触,最后移去,此时A球带电量为q,B球带电量为-q,A、B间作用力为
故选D。
3. 如图所示,小磁针放置在螺线管水平中心轴线的P点上,开关S闭合,小磁针静止时N极所指的方向( )
A. 竖直向上 B. 竖直向下 C. 水平向右 D. 水平向左
【答案】D
【解析】
【详解】根据安培定则可以判断通电螺线管左则为N极,右侧为S极,因此右侧小磁针静止时N极水平指向左侧,故ABC错误,D正确。
故选D。
4. 电荷在磁场中运动时受到洛仑兹力的方向如图所示,其中正确的是( )
A. B. C. D.
【答案】A
【解析】
【详解】根据左手定则得,A选项洛伦兹力方向竖直向下,B选项洛伦兹力方向竖直向下,C选项不受洛伦兹力,D选项洛伦兹力方向垂直纸面向外.故A正确,BCD错误.故选A.
【点睛】解决本题的关键掌握左手定则判定电荷在磁场中运动速度、磁场和电荷受到洛仑兹力三者之间的方向关系.
5. 如图所示,R1、R2为定值电阻,L为小灯泡,R3为光敏电阻(阻值随所受照射光强度的增大而减小)。当照射光强度降低时( )
A. 小灯泡变暗 B. 电压表的示数变大
C. 电路的总电阻变小 D. 电源内阻消耗的功率变大
【答案】A
【解析】
【详解】C.当照射光强度降低时,R3阻值增大,电路总电阻增大。故C错误;
B.总电阻增大,根据闭合电路欧姆定律可知,总电流减小,R1上的电压变小,即电压表读数变小。故B错误;
D.总电流变小,根据公式
电源内阻消耗的功率变小。故D错误;
A.根据闭合电路欧姆定律得
I减小,则U2增大,可知流过的电流增大。根据并联电路特点得
I减小,I2增大,则I3减小,可知小灯泡变暗。故A正确。
故选A。
6. 如图所示的实验装置中,平行板电容器的极板A与一灵敏的静电计相接,极板B接地,若极板B稍向上移动一点,由观察到的静电计指针变化作出平行板电容器电容变小的结论的依据是( )
A. 两极板间的电压不变,极板上的电量变大
B. 两极板间的电压不变,极板上的电量变小
C. 极板上的电量几乎不变,两极板间的电压变小
D. 极板上的电量几乎不变,两极板间的电压变大
【答案】D
【解析】
【详解】因为已经和电源断开,所以电量不变;根据
如果观察到电压升高,也就是静电计指针偏角变小,就能作出平行板电容器电容变小的结论。ABC错误;D正确。
故选D。
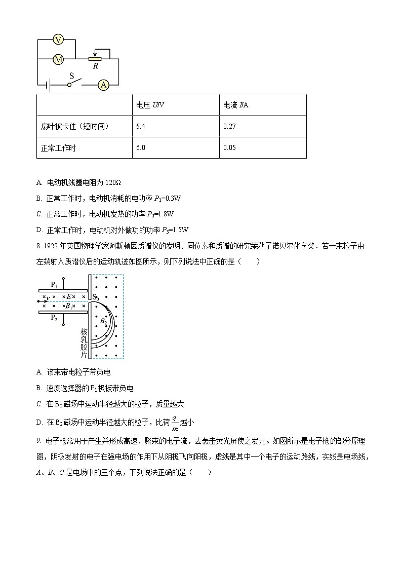
7. 如图所示,将一个小电动机接在电路中。正常工作和将电动机短时间卡住时,测得电动机两端的电压和流过电动机的电流如下表所示。下列说法正确的是( )
| 电压U/V | 电流I/A |
扇叶被卡住(短时间) | 5.4 | 0.27 |
正常工作时 | 6.0 | 0.05 |
A. 电动机线圈电阻为120Ω
B. 正常工作时,电动机消耗的电功率P1=0.3W
C. 正常工作时,电动机发热的功率P2=1.8W
D. 正常工作时,电动机对外做功的功率P3=1.5W
【答案】B
【解析】
【详解】.当扇叶被卡住,电动机不转、为纯电阻电路,根据欧姆定律可知
故A错误;
B.正常工作时,电动机消耗的电功率
故B正确;
C.正常工作时,电动机发热的功率
故C错误;
D.正常工作时,电动机对外做功的功率
故D错误;
故选B。
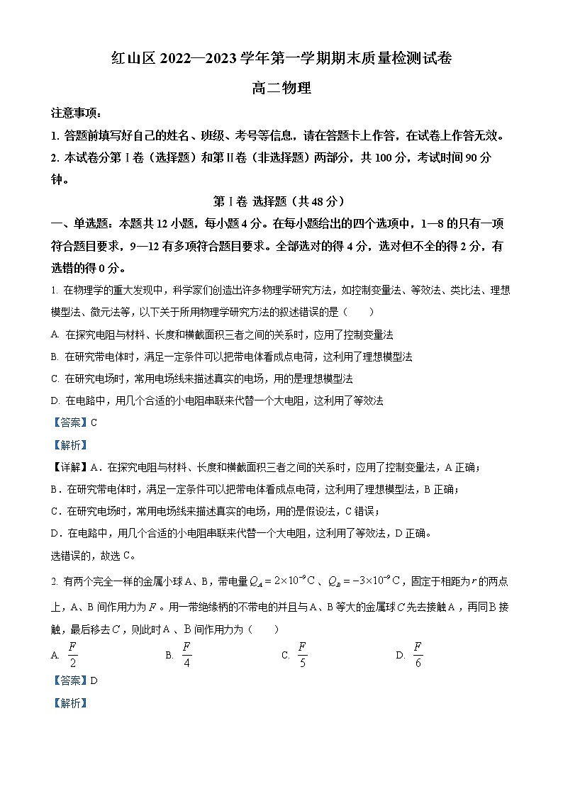
8. 1922年英国物理学家阿斯顿因质谱仪的发明、同位素和质谱的研究荣获了诺贝尔化学奖.若一束粒子由左端射入质谱仪后的运动轨迹如图所示,则下列说法中正确的是( )
A. 该束带电粒子带负电
B. 速度选择器的P1极板带负电
C. 在B2磁场中运动半径越大的粒子,质量越大
D. 在B2磁场中运动半径越大的粒子,比荷越小
【答案】D
【解析】
【详解】A.根据带电粒子在右边的磁场中发生偏转的情况,由左手定则判断,该束带电粒子带正电,故A错误;
B.在速度选择器内,根据左手定则可知,洛仑兹力向上,则电场力方向应竖直向下,因带电粒子是正电,故电场强度的方向竖直向下,所以速度选择器P1极板带正电,故B错误;
C.通过速度选择器的带电粒子都具有相同的速度,它们在B2磁场中运动,由半径公式
可知,半径R越大,值越大,而不是质量越大,故C错误;
D.由上面的分析可知,半径R越大,值越大,即比荷越小,故D正确。
故选D。
9. 电子枪常用于产生并形成高速、聚束的电子流,去轰击荧光屏使之发光。如图所示是电子枪的部分原理图,阴极发射的电子在强电场的作用下从阴极飞向阳极,虚线是其中一个电子的运动路线,实线是电场线,A、B、C是电场中的三个点,下列说法正确的是( )
A. 电子在A点的机械能比B点的大
B. C点的电势比A点高
C. 电子从A运动到B的过程电势能减小
D. 从A到B电子受的电场力不断增大
【答案】BC
【解析】
【详解】AC.电子从A运动到B的过程,电场力方向与运动方向成锐角,故电场力做正功,电势能减少,机械能增加,故A错误,C正确;
B.沿着电场线方向电势降低,故C点的电势比A点高,故B正确;
D.电场线越密集的地方电场强度越大,电子受电场力越大,故从A到B电子受的电场力不断减小,故D错误。
故选BC。
10. 把一段通电导体放在磁场中,则导体( )
A. 在某处不受磁场力作用,该处磁感应强度不一定为零
B. 受到的安培力的方向跟磁感应强度的方向垂直,但不一定跟电流方向垂直
C. 受到的安培力的方向不仅跟电流的方向垂直,而且也跟磁感应强度方向垂直
D. 放在磁感应强度越大的位置,它受到的安培力也一定越大
【答案】AC
【解析】
【详解】AD.当通电导线在磁场中与磁感线平行时,是不受磁场力的,只要通电导体与磁感线不平行,一定受到磁场力作用,故A对,D错;
BC.由左手定则可以知道,磁场力的方向、电流方向以及磁感线的方向互相垂直,故B错误,C正确;
故选AC。
点睛:由通电导体在磁场中放置的角度和位置判断通电导体是否受力,然后根据左手定则判断通电导体与磁感线方向的关系.
11. 在探究电磁感应现象的实验中,用导线将螺线管与灵敏电流计相连,构成闭合电路,下图所示在下列情况中,灵敏电流计指针发生偏转的是( )
A. 螺线管不动,将磁铁向螺线管中插入
B. 螺线管不动,将磁铁从螺线管中抽出
C. 磁铁放在螺线管里不动
D. 磁铁不动,将螺线管上下移动
【答案】ABD
【解析】
【详解】A.螺线管不动,将磁铁向螺线管中插入,螺线管中的磁通量增大;螺线管与灵敏电流计相连,构成闭合电路;电路中有感应电流产生,灵敏电流计指针偏转,故A正确;
B.螺线管不动,将磁铁从螺线管中抽出,螺线管中的磁通量减小;螺线管与灵敏电流计相连,构成闭合电路;电路中有感应电流产生,灵敏电流计指针偏转,故B项正确;
C.磁铁放在螺线管里不动,螺线管中的磁通量不变;电路中没有感应电流产生,灵敏电流计指针不偏转,故C项错误;
D.磁铁不动,将螺线管上下移动,螺线管中的磁通量不断变化;螺线管与灵敏电流计相连,构成闭合电路;电路中有感应电流产生,灵敏电流计指针偏转.故D项正确。
故选ABD。
12. 充电后的平行板电容器中电场可视为匀强电场,两个带电粒子a、b (不计相互作用力和自身重力)同时从同一位置垂直电场飞入平行板电容器,并同时打在下极板或飞出极板区域,在电容器中的轨迹如图所示,其中粒子b刚好从下极板右边缘飞出.由此判断
A. 两个粒子都带负电
B. 两个粒子的比荷相同
C. 两个粒子具有相同的初速度
D. 两个粒子的动能增量一定相等
【答案】AB
【解析】
【分析】两个粒子均做类平抛运动,水平分运动是匀速直线运动,竖直分运动是匀加速直线运动,运动时间相同,对竖直分运动根据分位移公式列式求解比荷,根据动能定理列式比较两个粒子的动能增量.
【详解】A、两个粒子均受向下的电场力,而场强方向向上,故两个粒子都带负电,故A正确;
B、对于竖直分运动,有:,由于运动时间相同,y、U也相同,故两个粒子的比荷相同,故B正确;
C、对于水平分位移,有:x=v0t,由于t相同,而水平分位移不同,故初速度不同,故C错误;
D、对粒子,根据动能定理,动能增加量等于合力(只受电场力)做功,而两个粒子的比荷相同,但电荷量不一定相同,电场力做功W=qU,故电场力做功不一定相同,故两个粒子的动能增量不一定相等,故D错误;
故选AB.
【点睛】平抛运动即可分为两相互垂直的分运动来求解,一为匀速直线运动,以为初速度为零的匀加速直线运动.
第Ⅱ卷 非选择题(共52分)
二、实验题:本大题共2小题,共16分。
13. 实验室要测量一金属棒的电阻率:
(1)先用多用电表欧姆挡粗测金属棒阻值,下列关于用多用表欧姆挡测电阻的说法中正确的是_______
A.测量电阻时如果指针偏转角度过大,应将选择开关S拨至倍率较小的挡位,重新欧姆调零后测量;
B.测量电阻时,如果红、黑表笔分别插在负、正插孔,会影响测量结果;
C.测量电路中的某个电阻,应该把该电阻与电路断开;
D.测量电阻时不要用手接触表笔的金属杆。
(2)用多用电表粗测金属棒电阻约为10Ω;为了精确测定金属棒阻值,除待测金属棒Rx外,实验室还备有如下实验器材:
A.电流表A1(内阻Rg=100Ω、满偏电流Ig=3mA)
B.电流表A2(内阻约为0.4Ω、量程为0.6A)
C.定值电阻R0=900Ω
D.滑动变阻器R(5Ω、2A)
E.干电池组(6V、0.05Ω)
F.一个开关和导线若干
G.螺旋测微器
①如图,用螺旋测微器测金属棒直径为___________mm;
②实验中需要改装电压表,应选用电流表___________(填“A1”或“A2”),改装后电压表量程为___________
③请根据提供的器材,设计一个实验电路,将电路图画在方框内并标明器材代号,要求尽可能多测几组数据,精确测量金属棒的阻值。___________
④若实验测得电流表A1示数为I1,电流表A2示数为I2,则金属棒电阻的表达式为RX=___________(用I1、I2、R0、Rg表示)
【答案】 ①. ACD ②. 2.397(2.396~2.399均算正确) ③. A1 ④. 0~3V ⑤. ⑥.
【解析】
【详解】(1)[1]A.测量电阻时如果指针偏转角度过大,说明挡位选过大,应将选择开关S拨至倍率较小的挡位,重新欧姆调零后测量,故A正确;
B.测量电阻不需要区分正负极,如果红、黑表笔分别插在负、正插孔,不会影响测量结果,故B错误;
C.保护电表,测量电路某个电阻时,应该把该电阻与电路断开,故C正确;
D.测量电阻时不要用手接触表笔的金属杆,否则人体的电阻会并联进去,影响测量结果,故D正确。
故选ACD。
(2)[2]由图示螺旋测微器可知,其示数为
由于需要估读,2.396mm~2.399mm均算正确。
[3]由于电流表A1的内阻已知,电流表A2的内阻未知,因此应选用已知内阻的电流表A1和定值电阻R0串联组成电压表;
[4]改装后电压表内阻为
故改装后的电压表的最大量程为
故改装后电压表量程为0~3V;
[5]为尽可能多测几组数据,滑动变阻器应采用分压接法,而改装后的电压表内阻远远大于待测金属棒阻值,因此电流表应采用外接法,实验电路图如下
[6]根据电路图及闭合回路欧姆定律可得金属棒的电阻为
14. 在“用电流表和电压表测定电池的电动势和内阻”的实验中备有如下器材:
A. 干电池1节(电动势约为1.5V,内阻约为)
B. 电压表V(0~3V,内阻约)
C. 电流表A(0~0.6A,内阻约为)
D. 滑动变阻器(,2A)
E. 滑动变阻器(,0.1A)
F. 开关、导线若干
(1)为减小实验误差和方便操作,连接图(甲)所示电路进行实验。实验中滑动变阻器应选用______(填“”或“”)。
(2)根据实验要求连接实物电路图______;
(3)在实验中测得多组电压和电流值,得到如图乙所示的图线,由图可较准确地求出该电源电动势______V;内阻______。(结果均保留1位小数)
【答案】 ①. ②. ③. 1.5 ④. 1.0
【解析】
【详解】(1)[1] 干电池内阻约为1Ω,滑动变阻器串联在电路中,用来调节两端电压和电路中的电流,为减小误差和方便调节,滑动变阻器的最大值应与电源内阻相差不多,故选择最大阻值为10Ω的R1;
(2)[2] 实物电路图,如图所示
(3)[3][4]由闭合回路欧姆定律可得
由图像可知,E为图像纵轴的截距,即
图像斜率的绝对值为r,即
三、计算题:本题共3小题,共36分。解答应写出必要的文字说明、方程式和重要的演算步骤。只写出最后答案的不能得分。有数值计算的题答案中必须明确写出数值和单位。
15. 有一个带电荷量为q=-3×10-6C的点电荷,从某电场中的A点移到B点,电荷克服电场力做6×10-4J的功,从B点移到C点,电场力对电荷做9×10-4J的功。
(1)求AB、AC间的电势差;
(2)若以C为零电势点,求A点和B点的电势。
【答案】(1)200V,-100V;(2)-100V,-300V
【解析】
【详解】(1)电荷从A点移到B点克服电场力做功,即电场力做负功
则
从点移到点,电场力对电荷做的功
则
(2)若以为零电势点,则
可得
16. 如图甲所示,在倾角为37°的光滑斜面上水平放置一根长为0.2m的金属杆PQ,两端以很软的导线通入1A的电流。斜面及金属杆处在竖直向上的匀强磁场中,当磁感应强度B=0.6T时,PQ恰好处于平衡状态。(sin37°=0.6,cos37°=0.8,g=10m/s2)
(1)在图乙中画出金属杆受力的示意图;
(2)求金属杆PQ受到的安培力的大小;
(3)求金属杆PQ的质量。
【答案】(1) ;(2)0.12N;(3)0.016kg
【解析】
【详解】(1)根据左手定则可知,金属杆受到的安培力方向指向水平向右的方向
对金属杆进行受力分析,下图所示
(2)根据安培力公式可知,PQ金属杆受到的安培力大小为
(3)根据平衡条件可得
解得
17. 如图所示,平面直角坐标系中,第Ⅰ象限存在沿y轴负方向的匀强电场,第Ⅳ象限在之间的区域内存在垂直于平面向外的匀强磁场。一质量为m、电荷量为q()的带电粒子以初速度v0从y轴上P(0,h)点沿x轴正方向开始运动,经过电场后从x轴上的点Q(进入磁场,粒子恰能从磁场的下边界离开磁场。不计粒子重力。求:
(1)粒子在Q点速度的大小v和v与x轴正方向的夹角θ;
(2)匀强磁场磁感应强度大小B;
(3)求粒子从P点开始运动到射出磁场所用的时间。
【答案】(1),;(2);(3)
【解析】
【详解】(1)设粒子从P到Q的过程中,运动时间为,在Q点进入磁场时速度为v,沿y轴方向的分速度大小为,则
又
解得
,
(2)设粒子在匀强磁场中做匀速圆周运动的半径为R,则
解得
由几何关系
联立解得
(3)由第(1)问可得粒子在电场中的时间为
粒子在磁场中运动的周期为
设粒子在磁场中转过的角度为则
则粒子在磁场中运动时间为
故粒子从P点开始到射出磁场所用的时间为
解得

