2023赤峰高三上学期期末考试地理含解析
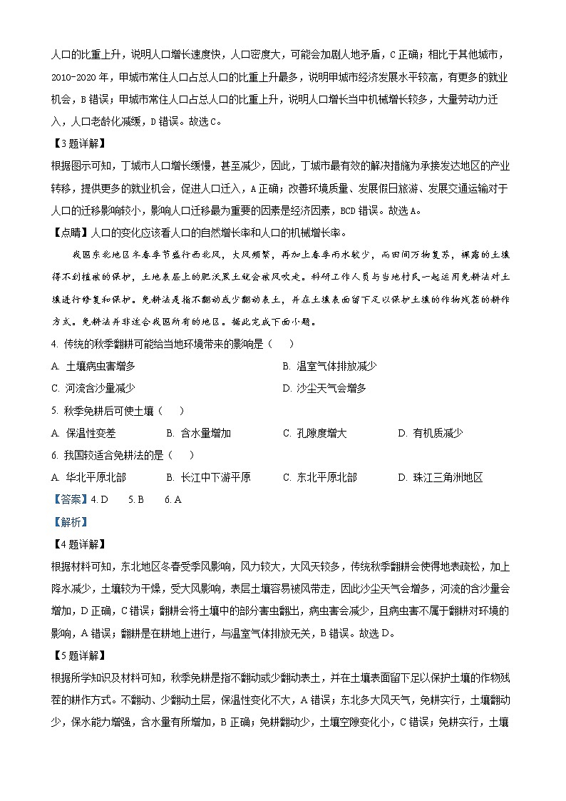
展开下图为某省2010年和2020年GDP排名前五位的城市常住人口占全省人口比重示意图。据此完成下面小题。
1. 据图可知,五城市中( )
A. 人口均以自然增长为主B. 经济发展水平差异大
C. 产业发展方向趋于相同D. 常住人口数量均减少
2. 甲城市常住人口变化可能带来的影响是( )
A. 出现再城市化B. 增加社会失业率
C. 加剧人地矛盾D. 加速人口老龄化
3. 丁城市应对常住人口变化,可采取的最有效措施是( )
A. 承接产业转移B. 改善环境质量C. 发展假日旅游D. 发展交通运输
我国东北地区冬春季节盛行西北风,大风频繁,再加上春季雨水较少,而田间万物复苏,裸露的土壤得不到植被的保护,土地表层上的肥沃黑土就会被风吹走。科研工作人员与当地村民一起运用免耕法对土壤进行修复和保护。免耕法是指不翻动或少翻动表土,并在土壤表面留下足以保护土壤的作物残茬的耕作方式。免耕法并非适合我国所有的地区。据此完成下面小题。
4. 传统的秋季翻耕可能给当地环境带来的影响是( )
A. 土壤病虫害增多B. 温室气体排放减少
C. 河流含沙量减少D. 沙尘天气会增多
5. 秋季免耕后可使土壤( )
A. 保温性变差B. 含水量增加C. 孔隙度增大D. 有机质减少
6. 我国较适合免耕法的是( )
A. 华北平原北部B. 长江中下游平原C. 东北平原北部D. 珠江三角洲地区
生态移民具有扶贫和保护生态环境的双重作用。闽宁镇位于宁夏回族自治区银川市永宁县西部,从2001年建镇以来,20多年间陆续接纳了来自宁夏西海固6个经济落后山区县的近6万移民,成为中国贫困地区通过对口扶贫协作走向全面小康的成功典范。随着电视剧《山海情》(又名《闽宁镇》)的热播,越来越多的的人认识了闽宁。下图示意闽宁镇区位和样本村区位。据此完成下面小题。
7. 西海固6万余名移民迁往闽宁镇的主要原因是闽宁镇的( )
A. 降水丰富B. 土壤肥沃C. 扶贫政策D. 经济发达
8. 闽宁镇生态移民样本村的根本支撑因素是( )
A. 较大的产业规模B. 较大的市场规模
C. 较高的人口素质D. 发达的交通系统
9. 最适合闽宁镇发展的产业类型是( )
A. 大规模粮食种植B. 大力发展葡萄种植
C. 大规模的旅游产业D. 大力发展钢铁工业
加强中国与欧洲的经贸联系是“一带一路”建设的重要组成部分,海运是中欧贸易的主要运输方式,根据1995年、2005年和2015年中欧港口的节点度(以港口吞吐量和航线数量等指标衡量)及联系强度(反映港口间货物流量),确定各年份分级标准,绘制中欧航运网络核心组织结构图(下图)。在中欧海运贸易量总体增长的背景下,中国港口的相对地位明显提高,枢纽节点从无到有,形成了以南方港口为枢纽的网络组织结构。据此完成下面小题。
10. 1995〜2015年中欧航运网络系统中( )
A. 欧洲枢纽节点货物吞吐量减少
B. 欧洲枢纽节点间联系强度减弱
C. 中国枢纽节点网络辐射力增强
D. 中国枢纽节点的数量持续增长
11. 2015年中国一端的一级-二级枢纽节点的组合是( )
A. 上海港-宁波港、深圳港
B. 上海港-天津港、宁波港
C. 香港港-深圳港、广州港
D. 香港港-广州港、厦门港
2021年11月5日晚,内蒙古锡林郭勒盟阿巴嘎旗出现“雷打雪”奇特景观。当地气象部门表示,这样的奇观是由冷暖空气交汇产生强对流,导致降雪时伴有闪电、打雷的天气现象。“雷打雪”发生时当地一般会出现逆温层。据此完成下面小题。
12. “雷打雪”发生时( )
A. 暖湿空气被迫下沉B. 强冷空气被迫抬升
C. 大气水平运动显著D. 大气垂直运动显著
13. “雷打雪”发生前,当地( )
A. 气温偏低、湿度偏大B. 气温偏高、湿度偏大
C. 气温偏低、湿度偏小D. 气温偏高、湿度偏小
广州塔坐落于广州市海珠区,总塔高600m。湿地公园生态气象站为海珠区代表站,位于广州海珠国家湿地公园内,与广州塔的直线距离约为4.5km。图1示意2014—2018年广州塔121m(G3344)、526m(G3345)风速年均值及变化趋势,图2示意2016—2020年湿地公园生态气象站10m(G3101)风速年均值及变化趋势。据此完成下面小题。
14. 下列关于广州海珠区图示年份不同高度风速的说法,正确的是( )
A. 各高度风速均呈明显下降趋势B. 距离地面越近的地方,风速变化越小
C. 广州塔121m处平均风速最小D. 广州塔526m处风速变化幅度最大
15. 湿地公园生态气象站10m(G3101)风速年均值变化的主要原因是( )
A. 楼群狭管效应增强B. 湿地公园植被增多
C. 城市建筑密度增加D. 副高控制时间增长
16. 城市近地面风速减小可能产生的影响有( )
A. 城市逆温现象加重B. 城市大气污染加剧
C. 汽车排放尾气增加D. 城市热岛效应减弱
黄河中游和黄土高原的北部地区是典型的黄土丘陵沟壑区,降水高度集中,生态环境脆弱,2/3乡村人口外出打工。近年来,该地加强治沟造地工程建设,即通过工程机械措施,人工削斩山脚边坡,取土填沟、沟口筑坝,辅以排洪渠和边坡护理,将沟谷低产分散的耕地扩增为面积较大的良田。治沟造地取得了明显的经济效益。据此完成下面小题。
17. 黄土丘陵沟壑区加大治沟造地工程建设的主要目的是( )
A. 增加地表径流,提高地下水位B. 完善基础设施,减少人口外流
C. 改造水热条件,实行高产稳产D. 解决耕地不足,增加农民收入
18. 治沟造地后为防止新造耕地大面积丧失,必须要注意的问题是( )
A. 合理设计排洪渠道,应对洪涝灾害B. 加固边坡护理工程,防范地质灾害
C. 沟口筑坝坝上造林,减少风力侵蚀D. 取土填沟修筑道路,改善生产条件
19. 制约当前黄土丘陵沟壑区治沟造地工程建设主要因素是( )
A 土地承载力有限B. 乡村空心化严重C. 植被覆盖率较低D. 灾害性天气多发
夏塔古道是古丝绸之路上最为险峻的天山峡谷通道,玄奘西行中的凌山(木札尔特雪峰)在峡谷的尽头。2021年暑假,某地理研学团员在迎着木扎尔特雪峰行进的沿途中,用水印相机拍摄了一张行进时的照片(下图),团员们还发现两侧山坡上雪岭云杉的分布存在显著差异:左侧山坡上仅零星分布,而右侧山坡上却漫山遍野。据此,完成下面小题。
20. 根据照片中的地理信息,推测图中的人前进的方向( )
A 东南B. 西南C. 西北D. 东北
21. 造成雪岭云杉在两侧山坡上分布差异的主导因素是( )
A 坡度B. 土壤C. 热量D. 水分
22. 《大唐西域记》中记载玄途径凌山时的见闻,译文摘要:山谷积雪,寒风凛冽,灾害多发,侵犯行人。由此经过,不能大声叫喊。稍有违犯,易引起狂风大作,沙石如雨,遭遇者大多丧命。推测文中的灾害及其多发的时间是( )
A. 泥石流,春末夏初B. 雪崩,夏末秋初
C. 泥石流,夏末秋初D. 雪崩,春末夏初
二、非选择题
23. 阅读图文材料,完成下列要求。
中亚五国与我国新疆的土地条件、气候条件和文化条件非常相似,但由于地理位置和历史原因,中亚五国经济发展较为落后。与中亚五国相比,我国拥有精湛的农业技术、管理优势和充足的资金,两者在农业贸易和农业生产方面具有互补性,这为两者开展棉花产业合作提供了良好的现实基础。新疆某集团与乌兹别克斯坦棉花产业的合作模式可以归为“订单+原棉进口”(下图所示),在乌兹别克斯坦首都塔什干设立办事处,建立棉花流通集散地与进口棉销售渠道,之后少部分棉花进入新疆阿拉山口的棉纱加工厂,加工成棉纱之后,直接出口国外,大部分棉花通过进口进入我国内地其他市场。
(1)说明与我国相比,中亚国家在棉花增产方面的潜力。
(2)简述“订单+原棉进口”模式对我国棉花产业的好处。
(3)请提出我国与中亚国家棉花产业合作的其他两种可行性模式,并加以说明。
24. 阅读图文材料,完成下列要求。
在北京2022年冬奥会上,挪威体育代表团成绩优异,位列奖牌榜第一。挪威位于斯堪的纳维亚半岛西部,境内多山地丘陵,多湖泊,年平均气温5.7℃,冬季可达5个月,多年平均降水量763毫米。峡湾是挪威最具代表性的景观,甚至连地质专家都将挪威称为“峡湾国家”,峡湾主要分布在西部沿海。下图为北欧部分地区1月等温线分布示意图。
(1)描述图示 1月 -5℃等温线在 20°E以西的走向,并说明其形成原因。
(2)试从气候角度分析挪威成为“ 冰雪运动圣地” 的原因。
(3)描述挪威西部沿海峡湾地貌的形成过程。
25. 读图,完成下面小题
曹娥江位于浙江东部,上游流经低山丘陵区,源短流急,山林破坏严重,中游河道弯曲,下游河床受径流与潮汐共同影响,枯水期以潮流带来的泥沙淤积为主;汛期,上游下泄的径流冲刷河床。曹娥江中下游洪涝灾害多发,20世纪50~70年代,各级政府在上游修建了多座水库;2007年,我国强涌潮河口地区第一大闸——曹娥江大闸(图2)竣工,大闸建成后,闸上将形成长90千米、相应库容达1.46亿立方米的带状河道水库。下图1示意曹娥江流域地理事物分布。
(1)从水系和水文的角度说明曹娥江中下游洪涝灾害多发的原因。
(2)指出水库竣工后下游河床发生的变化并分析其原因。
(3)推测河口大闸对曹娥江下游的有利影响。
26. 阅读图文材料,完成下列要求。
寻乌位于赣东南边陲,地处武夷山与九连山余脉相交处,这里群山拱卫,古代交通闭塞,人烟稀少。然而,在寻乌的群山中,却隐藏着许多造型奇特的古民居。一些规模较大的古民居,还建有密布箭孔的碉楼。在寻乌的山脉中,分布着富含硒元素的岩石,山中溪流将硒元素源源不断地运送到山间盆地,最终形成了富硒土壤。适宜耕种的自然条件,在农耕时代吸引了一批批山外的百姓,他们纷纷迁移至此。他们耕田种地,过着丰衣足食的生活。为了家族的集聚,也为了防备旧时的匪患,这些迁入的居民,才修建了一座座防卫森严的巨型围屋(如图所示)。
(1)分析吸引人们选择在寻乌的群山之中定居的自然原因。
(2)从外力作用角度描述富硒土壤的形成过程。
2024自治区赤峰红山区高二上学期期末考试地理含解析: 这是一份2024自治区赤峰红山区高二上学期期末考试地理含解析,共26页。试卷主要包含了本试卷分第Ⅰ卷和第Ⅱ卷两部分,测试范围,考试结束后,将答题卡交回, 下列说法正确的是, 与14日相比,16日该地, 据图信息推知甲河流域此时等内容,欢迎下载使用。
2023-2024学年内蒙古赤峰市高二上学期期末考试地理试题含解析: 这是一份2023-2024学年内蒙古赤峰市高二上学期期末考试地理试题含解析,共14页。试卷主要包含了请将各题答案填写在答题卡上,本试卷主要考试内容, 我国华西秋雨的水汽主要来源于,5,少于常年平均值189, 图示洋流等内容,欢迎下载使用。
2024赤峰二中高三上学期10月月考地理试题含解析: 这是一份2024赤峰二中高三上学期10月月考地理试题含解析,文件包含内蒙古赤峰市第二中学2023-2024学年高三上学期10月月考地理试题含解析docx、内蒙古赤峰市第二中学2023-2024学年高三上学期10月月考地理试题无答案docx等2份试卷配套教学资源,其中试卷共30页, 欢迎下载使用。

