所属成套资源:2023银川二中高三上学期统练三(新)及答案(九科)
- 2023银川二中高三上学期统练三政治含解析 试卷 0 次下载
- 2023银川二中高三上学期统练三地理含解析 试卷 0 次下载
- 2023银川二中高三上学期统练三历史含答案 试卷 0 次下载
- 2023银川二中高三上学期统练三物理含解析 试卷 0 次下载
- 2023银川二中高三上学期统练三化学含解析 试卷 0 次下载
2023银川二中高三上学期统练三生物含解析
展开
银川二中2022-2023学年第一学期高三年级统练三
生 物 试 题
一、选择题
1. 我国科学家首创发明了纯天然可吸收胶原蛋白缝合线,可用于伤口缝合。这种缝合线由某动物胶原蛋白加工而成,具有吸收完全无组织排异反应等优良特性。下列推测错误的是( )
A. 缝合线将被组织中特定的酶水解
B. 缝合线的水解产物可被细胞吸收
C. 缝合处可检测到抗胶原蛋白的抗体
D. 该动物的胶原蛋白与人体的胶原蛋白空间结构相似或相同
【答案】C
【解析】
【分析】胶原蛋白用来制作手术缝合线,这种缝合线可以将被组织中蛋白酶水解为氨基酸,氨基酸可以被细胞吸收,具有免拆线、无排异的优点。据此答题。
【详解】A、缝合线是一种蛋白质,可被组织中特定的酶水解,A正确;
B、缝合线的水解产物为氨基酸,可被细胞吸收,B正确;
C、由题干信息可知这种缝合线具有吸收完全无组织排异反应等优良特性,因此缝合处不会检测到抗胶原蛋白抗体,C错误;
D、缝合线具有免拆线、无排异的优点,这说明动物与人体的胶原蛋白空间结构相似或相同,D正确。
故选C。
2. “你做核酸了吗?”,核酸检验、绿码出行,是疫情防控的基本要求。大规模对人群进行新冠病毒核酸检验,能筛查出传染源并及时采取措施防止疫情蔓延。以下有关新冠病毒核酸检验的说法,正确的是( )
A. 新冠病毒核酸检验是测定组成核酸的碱基种类
B. 新冠病毒核酸携带特异性的遗传信息是检验的依据
C. 用咽拭子采样时采到感冒病毒会影响检验结果
D. 检验结果阴性或阳性与DNA、RNA的化学组成异同有关
【答案】B
【解析】
【分析】核酸检测是用特殊的方法检测被测者体内是否含有新冠病毒的核酸,阳性为含有新冠病毒核酸,此方法的依据为每种生物的核酸都具有特异性。
【详解】A、新冠病毒核酸检验是测定是测定人体内是否含有新冠病毒的核酸,A错误;
B、每种生物的核酸具有特定的碱基排列顺序,也即是携带特异性的遗传信息,是核酸检验的依据,B正确;
C、感冒病毒的核酸和新冠病毒的核酸碱基排列顺序不同,不影响检验结果,C错误;
D、检验结果阳性即为被测者体内含有新冠病毒核酸,与DNA、RNA的化学组成异同无关,D错误。
故选B。
3. 结构与功能相适应是生物学的基本观点之一。下列叙述能体现这一观点的是( )
A. 根尖分生区细胞含有大液泡,有利于根吸收水分
B. 吞噬细胞的溶酶体含有多种水解酶,有利于杀死侵入机体的病毒或细菌
C. 叶绿体含有双层膜,有利于扩大光合作用的受光面积
D. 哺乳动物成熟的红细胞呈双面凹的圆饼状,有利于其自身携带O2并进行有氧呼吸
【答案】B
【解析】
【分析】1、叶绿体是光合作用的场所,叶绿体内有很多基粒,基粒由类囊体垛叠而成,扩大了膜面积;
2、血红蛋白的功能是运输氧气,哺乳动物成熟的红细胞内没有细胞核和细胞器,细胞内充分容纳血红蛋白,与红细胞运输氧气的功能相适应;
3、溶酶体内含多种水解酶,能吞噬衰老损伤的细胞器,也能消化内吞的病原微生物。
【详解】A、根尖分生区细胞没有大液泡,洋葱根尖成熟区细胞具有中央大液泡,有利于根从土壤中吸收水分,A错误;
B、吞噬细胞能吞噬侵入机体的病原微生物,其中的溶酶体中含有多种水解酶,清除侵入细胞的病毒或病菌,B正确;
C、叶绿体是光合作用的场所,叶绿体内有很多基粒,基粒由类囊体垛叠而成,扩大了膜面积,C错误;
D、哺乳动物成熟的红细胞没有细胞核和细胞器,不能进行有氧呼吸,D错误。
故选B。
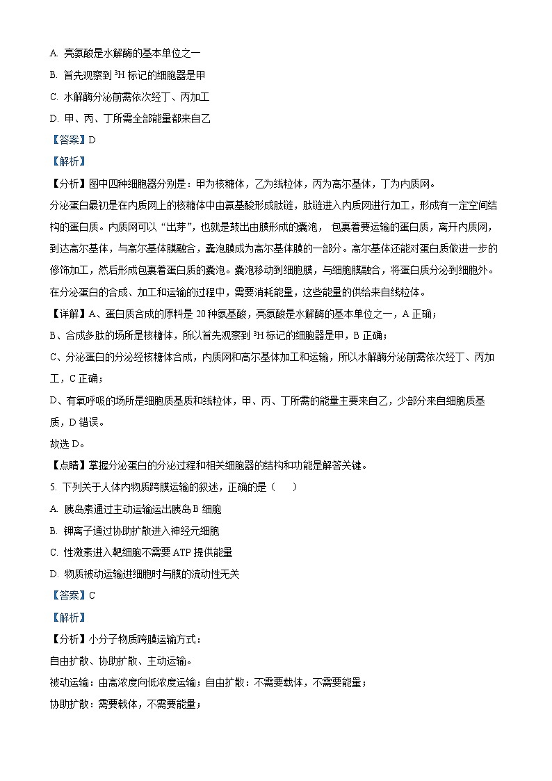
4. 美国细胞生物学家帕拉德等选用豚鼠胰腺作为实验材料,研究了水解酶的合成、加工及分泌途径。用含3H标记的亮氨酸培养豚鼠的胰腺,然后通过电镜放射自显影技术进行计时追踪。模式图甲、乙、丙、丁是与该水解酶合成加工有关的细胞器。下列相关叙述,错误的是( )
A. 亮氨酸是水解酶的基本单位之一
B. 首先观察到3H标记的细胞器是甲
C. 水解酶分泌前需依次经丁、丙加工
D. 甲、丙、丁所需全部能量都来自乙
【答案】D
【解析】
【分析】图中四种细胞器分别是:甲为核糖体,乙为线粒体,丙为高尔基体,丁为内质网。
分泌蛋白最初是在内质网上的核糖体中由氨基酸形成肽链,肽链进入内质网进行加工,形成有一定空间结构的蛋白质。内质网可以“出芽”,也就是鼓出由膜形成的囊泡, 包裹着要运输的蛋白质,离开内质网,到达高尔基体,与高尔基体膜融合,囊泡膜成为高尔基体膜的一部分。高尔基体还能对蛋白质做进一步的修饰加工,然后形成包裹着蛋白质的囊泡。囊泡移动到细胞膜,与细胞膜融合,将蛋白质分泌到细胞外。在分泌蛋白的合成、加工和运输的过程中,需要消耗能量,这些能量的供给来自线粒体。
【详解】A、蛋白质合成的原料是20种氨基酸,亮氨酸是水解酶的基本单位之一,A正确;
B、合成多肽的场所是核糖体,所以首先观察到3H标记的细胞器是甲,B正确;
C、分泌蛋白的分泌经核糖体合成,内质网和高尔基体加工和运输,所以水解酶分泌前需依次经丁、丙加工,C正确;
D、有氧呼吸的场所是细胞质基质和线粒体,甲、丙、丁所需的能量主要来自乙,少部分来自细胞质基质,D错误。
故选D。
【点睛】掌握分泌蛋白的分泌过程和相关细胞器的结构和功能是解答关键。
5. 下列关于人体内物质跨膜运输的叙述,正确的是( )
A. 胰岛素通过主动运输运出胰岛B细胞
B. 钾离子通过协助扩散进入神经元细胞
C. 性激素进入靶细胞不需要ATP提供能量
D. 物质被动运输进细胞时与膜的流动性无关
【答案】C
【解析】
【分析】小分子物质跨膜运输方式:
自由扩散、协助扩散、主动运输。
被动运输:由高浓度向低浓度运输;自由扩散:不需要载体,不需要能量;
协助扩散:需要载体,不需要能量;
主动运输:由低浓度向高浓度运输,需要载体,需要能量。
大分子物质进出细胞方式:胞吞胞吐,需要能量。
【详解】A、胰岛素本质是蛋白质,大分子物质,通过胞吐运出细胞,A错误;
B、钾离子通过主动运输进入神经元细胞,B错误;
C、性激素通过自由扩散的方式进入细胞以及与受体结合的过程均不需要ATP提供能量,C正确;
D、膜的流动性依赖于构成膜的磷脂分子和膜上大部分蛋白质都能运动,故物质被动运输与膜的流动性有关,D错误。
故选C。
6. 下图中曲线表示将完全相同的两个植物细胞分别放置在A、B溶液中,细胞失水量的变化情况。相关叙述不正确的是( )
A. 两条曲线的差异是由A、B溶液浓度的不同导致的
B. 若B溶液的浓度稍增大,则图中b点右移
C. 该实验可选取绿色植物成熟的叶肉细胞来进行
D. 6 min时取出两个细胞用显微镜观察,均可看到质壁分离现象
【答案】A
【解析】
【分析】据图分析,放置在A溶液中,植物细胞的失水量逐渐增加,植物细胞发生质壁分离;放置在B溶液中,植物细胞的失水量先增加后减少,说明植物细胞先发生质壁分离后自动复原。
【详解】A、两条曲线的差异是A、B溶液溶质不同,A溶液中溶质不能被细胞吸收,B溶液中的溶质可以被细胞通过主动运输的方式吸收,A错误;
B、若B溶液的浓度稍增大,则浓度差变大,相同时间内失水的程度变大,复原时所需要的时间变长,即a点上移,b点右移,B正确;
C、成熟的叶肉细胞有大液泡,可发生质壁分离和复原,因此该实验可选取绿色植物成熟的叶肉细胞来进行,C正确;
D、6min时两个细胞都处于失水状态,用光学显微镜均可观察到质壁分离现象,D正确。
故选A。
7. 下列关于实验的“一定”的叙述,正确的是( )
A. 探索pH值对酶活性的影响时,一定先将酶与底物混合处理,再调节pH值
B. 探索温度对酶活性的影响时,用过氧化氢酶进行鉴定一定能成功
C. 比较过氧化氢在不同条件下的分解的实验,持续加温一定使卫生香的复燃更猛烈
D. 探究人体消化酶的最适pH值,一定先将水浴调整到相同且适宜的温度
【答案】D
【解析】
【分析】酶是活细胞产生的具有生物催化能力的有机物,大多数是蛋白质,少数是RNA;酶的催化具有高效性(酶的催化效率远远高于无机催化剂)、专一性(一种酶只能催化一种或一类化学反应的进行)、需要适宜的温度和pH值(在最适条件下,酶的催化活性是最高的)。
【详解】A、探索pH值对酶活性的影响时,需要不同的pH分别处理酶与底物,再进行混合,A错误;
B、由于温度会影响过氧化氢的分解,故不能用过氧化氢和过氧化氢酶探究温度对酶活性的影响,B错误;
C、持续加温会导致过氧化氢酶失活,故不一定使卫生香的复燃更猛烈,C错误;
D、探究人体消化酶的最适pH值,温度是无关变量,需要保持一致,故一定先将水浴调整到相同且适宜的温度,D正确。
故选D。
8. 如下图表示在不同温度下(pH适宜),过氧化氢在有过氧化氢酶和无酶也无其他催化剂两种条件下的分解速率变化曲线。据图分析,下列叙述正确的是( )
A. 图中b表示无酶也无其他催化剂时的反应速率曲线
B. M点对应温度是长时间保存过氧化氢酶的最适温度
C. 图中a、b两曲线对照可说明酶具有高效性的特点
D. 若改变pH,则b曲线的最大值改变,M点一般不变
【答案】D
【解析】
【分析】酶是活细胞产生的具有生物催化能力的有机物,大多数是蛋白质,少数是RNA;酶的催化具有高效性(酶的催化效率远远高于无机催化剂)、专一性(一种酶只能催化一种或一类化学反应的进行)、需要适宜的温度和pH值(在最适条件下,酶的催化活性是最高的,低温可以抑制酶的活性,随着温度升高,酶的活性可以逐渐恢复,高温、过酸、过碱可以使酶的空间结构发生改变,使酶永久性的失活),据此分析解答。
【详解】A、据图可以判断,图中b表示在有过氧化氢酶时的反应速率曲线,a表示无酶也无其他催化剂时的反应速率曲线,A错误;
B、酶适合在低温条件下保存,而图中M点所对应的温度是该酶催化反应的最适温度,B错误;
C、酶的高效性是与无机催化剂相比较得出的,有酶和无酶相比较并不能说明酶具有高效性,C错误;
D、在不同pH条件下,酶的催化效率不同,但酶的最适温度M点一般不变,D正确。
故选D。
9. 自动酿酒综合征, 也称肠道发酵综合征,是一种罕见疾病。患者即便滴酒不沾, 但进食富含碳水化合物的食物后, 也会像醉酒一样。过去一些病例表明, 这种疾病往往由肠道菌群发酵引起, 酵母菌也会起到推波助澜的作用。下列叙述正确的是( )
A. 酵母菌是一种单细胞原核生物
B. 酵母菌分解碳水化合物产生酒精的过程中能产生 ATP
C. 酵母菌进行无氧呼吸时,葡萄糖中的能量大部分以热能的形式散失
D. 给患者肠道提供抗病毒药物, 可以对病情有一定的缓解作用
【答案】B
【解析】
【分析】酵母菌既能进行有氧呼吸,也能进行无氧呼吸,在有氧条件可以将葡萄糖彻底分解成CO2和H2O,在无氧条件下将葡萄糖分解成酒精和CO2。
【详解】A、酵母菌是一种单细胞真核生物,属于兼性厌氧真菌,A错误;
B、酵母菌进行无氧呼吸能产生酒精和 CO2 ,但其第一阶段与有氧呼吸过程完全相同,能产生ATP,B正确;
C、酵母菌进行无氧呼吸时,葡萄糖中的能量有三个去路,散失的热能、ATP中储存的化学能和酒精中的能量,其中酒精中存留的能量最多,C错误;
D、抗病毒药物的作用对象是病毒,该病主要是由肠道中菌群发酵引起,所以抗病毒药物对该病无效,D错误。
故选B。
10. 细胞呼吸是细胞产生ATP的主要方式,分为有氧呼吸和无氧呼吸。下列关于细胞呼吸的叙述正确的是( )
A. 贮存的干种子不能进行细胞呼吸
B. 蛙的红细胞只能进行无氧呼吸
C. 细胞呼吸的每个阶段都能产生ATP和热能
D. 甘薯块茎、动物骨骼肌细胞等在一定条件下也可以进行无氧呼吸
【答案】D
【解析】
【分析】细胞呼吸是有机物氧化分解释放能量的过程,任何活细胞都需要通过细胞呼吸提供维持生命活动的能量,但无氧呼吸是不彻底的氧化分解,第一阶段释放少量能量,第二阶段不释放能量,只有物质转化。
【详解】A、活细胞都需进行细胞呼吸,贮存的干种子呼吸较弱,但是也需要呼吸产生能量维持生命活动,A错误;
B、蛙的红细胞进行有氧呼吸,哺乳动物成熟的红细胞进行无氧呼吸,蛙是两栖类,B错误;
C、有氧呼吸每个阶段都能产生ATP和热能,但无氧呼吸第二阶段不释放能量,C错误;
D、高等生物部分细胞保留了短时无氧呼吸的能力,甘薯块茎、动物骨骼肌细胞在一定条件下也可以进行无氧呼吸,D正确。
故选D。
11. 从小鼠的肝细胞中提取细胞质基质和线粒体,分别保存于试管中,置于适宜环境中进行相关实验。下列说法正确的是( )
A. 向盛有细胞质基质的试管中注入葡萄糖,可测得有CO2
B. 向盛有细胞质基质和线粒体的试管中注入葡萄糖,缺氧条件下可测得CO2 的释放量和O2 吸收量相等
C. 向盛有线粒体的试管中注入葡萄糖,可测得氧气的消耗量加大
D. 向盛有线粒体的试管中注入丙酮酸,降低温度不改变线粒体的耗氧速率
【答案】B
【解析】
【分析】1、有氧呼吸是在氧气充足的条件下,细胞彻底氧化分解有机物产生二氧化碳和水同时释放能量的过程,有氧呼吸的第一阶段是葡萄糖酵解产生丙酮酸和还原氢的过程,发生在细胞质基质中,第二阶段是丙酮酸和水反应形成二氧化碳和还原氢的过程,发生在线粒体基质中,第三阶段是还原氢与氧气结合形成水的过程,发生在线粒体内膜上。
2、无氧呼吸是在无氧条件下,有机物不彻底氧化分解,产生二氧化碳和酒精或者乳酸,同时释放少量能量的过程,第一阶段是葡萄糖酵解形成丙酮酸和还原氢,第二阶段是丙酮酸和还原氢在不同酶的作用下形成二氧化碳和酒精或者乳酸,两个阶段都发生在细胞质基质中。
【详解】A、由于动物细胞无氧呼吸的产物只有乳酸没有酒精,所以向盛有细胞质基质的试管中注入葡萄糖,不可能测得有CO2产生,A错误;
B、在缺氧条件下,小鼠细胞只能在细胞质基质中进行无氧呼吸,动物细胞无氧呼吸的产物只有乳酸没有二氧化碳,故CO2 的释放量和O2 吸收量都为0,B正确;
C、线粒体中只发生有氧呼吸的第二、三阶段,葡萄糖在细胞质基质被分解成丙酮酸后才能进入线粒体,C错误;
D、降低温度会使有氧呼吸过程所需酶的活性下降,从而降低线粒体的耗氧速率,D错误。
故选B。
12. 下图所示为人体运动强度与血液中乳酸含量及氧气消耗速率的关系。若细胞呼吸底物为葡萄糖,下列相关叙述正确的是( )
A. 剧烈运动时氧气消耗和乳酸产生的场所均为细胞质基质
B. c运动强度下有氧呼吸和无氧呼吸消耗葡萄糖的量相等
C. c运动强度下的有氧呼吸速率大于b运动强度下的有氧呼吸速率
D. b运动强度时,肌肉细胞氧气的消耗量大于二氧化碳的产生量
【答案】C
【解析】
【分析】分析柱形图:a运动强度中乳酸含量是血液中乳酸正常值,而b运动强度和c运动强度中乳酸含量都高于血液中乳酸正常值。
【详解】A、氧气消耗的场所是线粒体内膜,乳酸产生的场所是细胞质基质,A错误;
B、c运动强度下氧气消耗速率与乳酸含量相等,消耗6分子氧气的同时消耗1分子葡萄糖,产生6分子乳酸就消耗2分子葡萄糖,故c运动强度下有氧呼吸和无氧呼吸消耗葡萄糖的量不相等,B错误;
C、c运动强度下的氧气消耗速率大于b运动强度下的氧气消耗速率,故c运动强度下的有氧呼吸速率,较b运动强度时高,C正确;
D、b运动强度时,有氧呼吸和无氧呼吸同时存在,无氧呼吸既不吸收氧气也不释放二氧化碳,因此肌肉细胞O2的消耗量等于CO2的产生量,D错误。
故选C。
13. 单板滑雪属于有氧运动,参赛者需要在空中完成高难度动作。比赛时,有关机体反应的叙述不正确的是( )
A. 肌肉细胞摄取葡萄糖速率增加,用于细胞呼吸
B. 线粒体内膜上[H]与O2结合速率加快,释放大量能量
C. 肌肉细胞内的ATP消耗较大,含量明显减少
D. 通过有氧呼吸,将有机物中部分化学能储存在ATP中
【答案】C
【解析】
【分析】1、有氧呼吸的第一阶段在细胞质基质中进行,将葡萄糖分解为丙酮酸和[H];第二阶段在线粒体基质中进行,丙酮酸和水反应生成二氧化碳和[H];第三阶段在线粒体内膜上进行,[H]与氧气结合生成水。
2、无氧呼吸的第一阶段和有氧呼吸的第一阶段相同;无氧呼吸的第二阶段,在细胞质基质,丙酮酸在不同酶的催化下,分解成酒精和二氧化碳,或者转化成乳酸。
【详解】A、比赛时耗能大,糖类是细胞主要的能源物质,肌肉细胞摄取葡萄糖速率增加,用于进行细胞,为机体提供放能,A正确;
B、有氧呼吸的第三阶段在线粒体内膜上进行,[H]与O2结合,释放大量能量,结合A可知,呼吸速率增加,第三阶段速率也加快进行,B正确;
C、此时肌肉细胞内的ATP消耗较大,但细胞中ATP与ADP的含量处于动态平衡,ATP含量不会明显减少,C错误;
D、有氧呼吸将有机物的化学能大部分转化为热能散失,少部分储存在ATP中,D正确。
故选C。
14. 分析下列甲、乙、丙图,说法正确的是
A. 图甲中,a点时不能进行光合作用,此时叶肉细胞中产生ATP的细胞器只有线粒体
B. 图甲中,b点时开始进行光合作用,c点时光合作用强度超过呼吸作用强度
C. 若图乙代表叶绿素和类胡萝卜素这两类色素的吸收光谱,则f代表类胡萝卜素
D. 两类色素都能大量吸收蓝紫光,用塑料大棚种植蔬菜时,应选用蓝紫色的塑料大棚
【答案】A
【解析】
【分析】
【详解】图甲中,a点时光照强度为0,植物只进行呼吸作用,此时只有呼吸作用可以产生ATP,叶肉细胞中产生ATP的细胞器只有线粒体,A正确;图甲中,b点为光补偿点,此时光合作用强度等于呼吸作用强度,c点时二氧化碳的吸收量大于0,此时光合作用强度大于呼吸作用强度,B错误;由于叶绿素主要吸收红光和蓝紫光,而类胡萝卜素主要吸收蓝紫光,因此f代表叶绿素,C错误;色素虽对红光和蓝紫光吸收最多,但也吸收其他光,因此用塑料大棚种植蔬菜时,应选用无色的塑料大棚,D错误。故选A。
15. 某生物兴趣小组将一枝伊乐藻浸在加有适宜培养液的大试管中,以白炽灯作为光源,移动白炽灯调节其与大试管的距离,分别在10℃、20℃和30℃下进行实验,观察并记录单位时间内不同距离下枝条产生的气泡数目,结果如图所示。下列相关叙述不正确的是( )
A. 该实验研究的是光照强度和温度对光合速率的影响
B. A点和C点的限制因素分别为温度和光照强度
C. B点条件下伊乐藻能进行光合作用
D. 若在缺镁的培养液中进行此实验,则B点向右移动
【答案】D
【解析】
【分析】1、由题干可知,本实验通过移动白炽灯调节其与大试管的距离,从而调节光照强度。枝条产生的气泡数目表示净光合速率。
2、从曲线图可知,实验的自变量为光照强度和温度,因变量为光合速率。
【详解】A、从题干和曲线图可以看出,实验的自变量为光照强度和温度,因变量为光合速率,该实验研究的是光照强度和温度对光合速率的影响,A正确;
B、A点处,改变距离不会影响气泡产生量,而随温度的增大,气泡产生量增加,说明限制因素是温度。C点处,随距离的增大,气泡产生量减少,而改变温度不会产生气泡,说明C点的限制因素为光照强度,B正确;
C、B点无气泡产生,说明伊乐藻的光合速率等于呼吸速率,说明伊乐藻仍进行光合作用,C正确;
D、若在缺镁的培养液中进行此实验,呼吸作用强度不变,但叶绿素合成受阻,光合作用减弱,需要增大光照强度才能使光合速率等于呼吸速率,故B点向左移动,D错误。
故选D。
16. 科研人员在最适温度和某一光照强度下,测得甲、乙两种植物的光合速率随环境中CO2浓度的变化曲线,结果如图。相关叙述正确的是
A. 根据甲、乙两曲线均可看出高浓度的二氧化碳会抑制光合作用的进行
B. 当CO2吸收量为c时,植物甲与植物乙合成有机物的量相等
C. a点时植物甲细胞内产生ATP的细胞器有线粒体和叶绿体
D. 若适当增大光照强度d点将向右移动
【答案】D
【解析】
【分析】据图分析可知,当二氧化碳浓度为0时,植物不能进行光合作用,只能进行呼吸作用,甲植物的呼吸作用强度比乙植物的大。在一定二氧化碳浓度范围内,甲植物随着二氧化碳浓度升高,光合作用强度增大,在二氧化碳浓度达到d点时,二氧化碳浓度继续升高,甲植物的光合作用强度不再随之增大,d点为二氧化碳的饱和点。环境中二氧化碳浓度升高到一定程度后,植物乙二氧化碳的吸收量降低幅度大,可见植物乙比植物甲对二氧化碳浓度更敏感。
【详解】二氧化碳是光合作用的原料,从甲曲线不能看出高浓度的二氧化碳会抑制光合作用的进行,A错误;当CO2吸收量为c时,由于甲比乙的呼吸作用强度大,因此,植物甲比植物乙合成的有机物的量大,B错误;a点时,植物甲细胞只进行呼吸作用,产生ATP的细胞器只有线粒体,C错误;若适当增大光照强度,则光反应强度增大,暗反应强度也会随之增大,因此暗反应消耗的二氧化碳增多,d点将向右移动,D正确;因此,本题答案选D。
【点睛】解答本题的关键是:区分总光合作用速率和净光合作用速率,合成有机物的量是指总光合作用速率,而有机物的积累量是指净光合作用速率,再根据题意作答。
17. 下列关于植物细胞呼吸和光合作用的叙述,错误的是( )
A. 细胞呼吸过程中,有机物中稳定的化学能主要转变为ATP中活跃的化学能供细胞利用
B. 购买的新鲜蔬菜,利用保鲜膜包裹并且放入冰箱中有利于保鲜时间的延长
C. 适宜的光照下,农田水稻叶肉细胞的细胞质基质、线粒体和叶绿体中都有ATP合成
D. 梅雨季节的果蔬大棚中白天适当增加光照,夜晚适当降低温度,有利于提高果蔬的产量
【答案】A
【解析】
【分析】影响细胞呼吸的因素主要有温度、氧气浓度、水分等,在保持食品时,要抑制细胞呼吸,减少有机物的消耗,所以水果蔬菜保存需要低温、低氧和一定湿度的环境;光合作用和细胞呼吸都能产生ATP,光合作用的光反应在类囊体薄膜上可合成ATP,细胞呼吸在细胞质基质和线粒体内均有ATP合成。
【详解】A、细胞呼吸过程中有机物中稳定的化学能大部分以热能形式散失,少部分转变为ATP中活跃的化学能,A错误;
B、新鲜蔬菜用保鲜膜包裹并且放入冰箱冷藏室,由于保鲜膜内氧气减少或冰箱内的温度低,抑制了蔬菜的呼吸作用,减少了有机物的消耗,从而延长蔬菜的保鲜时间,B正确;
C、适宜的光照下,农田水稻叶肉细胞既可以进行光合作用又可以进行细胞呼吸,因此其细胞质基质、线粒体和叶绿体中都有ATP合成,C正确;
D、梅雨季节大棚中白天适当增加光照,增强果蔬光合作用,夜晚适当降低温度,降低果蔬呼吸作用,增加有机物积累,从而提高果蔬的产量,D正确。
故选A。
18. 下列与高等植物细胞的生命历程有关的叙述,正确的是( )
A. 根尖分生区细胞在分裂间期会发生DNA和中心粒的复制
B. 若细胞内检测到ATP合成酶,则说明该细胞已发生细胞分化
C. 成熟植物体内的细胞不需要离体就能表现出全能性
D. 植物细胞衰老过程中,细胞内自由水/结合水的比值会下降
【答案】D
【解析】
【分析】具有根尖的植物属于高等植物,没有中心体;所有活细胞都具有合成ATP的能力;细胞处于离体状态时表现出全能性的前提;衰老细胞中自由水含量下降。
【详解】A、根尖分生区细胞属于高等植物细胞,不具有中心体,A错误;
B、任何细胞都含有ATP合成酶,未分化的细胞也有,B错误;
C、成熟植物体细胞表现出全能性的条件是离体、营养、无菌、适当的激素,C错误;
D、衰老细胞的特点之一是自由水的含量降低,D正确。
故选D。
19. 美花石斛(2n=28)的茎是名贵中药材,在一天中细胞分裂存在日节律性。图1、图2是某小组实验结果,分裂期的细胞数占观察细胞总数的比值作为细胞分裂指数,下列说法正确的是( )
A. 细胞周期中各时期的顺序是⑤→④→②→①→③
B. 图1中的细胞①,染色体条数为28条
C. 选取新生茎尖作为实验材料的主要原因是茎伸长区细胞分裂旺盛
D. 由图2可知,在日节律上,9∶00左右是美花石斛细胞分裂的高峰期
【答案】D
【解析】
【分析】分析图2:图中是探究美花石斛茎尖细胞分裂日节律性的实验结果,日节律中,9:00分裂指数最大,为分裂高峰期。
【详解】A、据图可知:①处于分裂后期,②处于分裂末期,③处于分裂间期,④处于分裂的中期,⑤处于有丝分裂的前期,因此细胞周期中各时期的顺序是③→⑤→④→①→②,A错误;
B、图1中的细胞①为有丝分裂后期,染色体条数为体细胞的二倍,为56条,B错误;
C、选取新生茎尖作为实验材料的主要原因是茎尖分生区细胞分裂旺盛,伸长区细胞不分裂,C错误;
D、由图2可知,在日节律上,9:00分裂指数最大,因此9:00左右是美花石斛细胞分裂的高峰期,D正确。
故选D。
20. 如图表示洋葱根尖分生组织内的细胞进行有丝分裂时,细胞核中DNA含量的变化,每个点代表记录到的一个细胞。下列叙述错误的是( )
A. 细胞分裂过程中显著的变化有核DNA含量和染色体行为及数量的变化
B. 当细胞核体积增大到最大体积的一半时,核DNA的含量开始急剧增加
C. 利用药物抑制DNA合成,细胞将停留在分裂期的中期
D. 在细胞周期中,细胞分裂间期基因表达的程度高于分裂期
【答案】C
【解析】
【分析】分析题图:每个点代表记录到的一个细胞,绝大多数细胞处于分裂间期。在分裂间期,DNA含量因复制而加倍,当细胞核体积增大到最大体积的一半时,DNA的含量开始急剧增加。
【详解】A、细胞分裂过程中,核DNA含量与染色体数量的增倍分别发生在间期、后期,核DNA含量与染色体数量均在末期随着子细胞的形成而恢复原来的数目,而染色体的行为表现在间期进行复制、前期散乱分布在纺锤体中央、中期排列在赤道板上,后期分别移向细胞两极等,可见,细胞分裂过程中显著的变化有DNA含量和染色体行为及数量的变化,A正确;
B、由图示信息可知:当细胞核体积增大到最大体积的一半时,DNA的含量开始急剧增加,B正确;
C、DNA合成发生在间期,因此利用药物抑制DNA合成,细胞将停留在分裂间期,C错误;
D、在细胞周期中,细胞分裂间期为分裂期进行活跃的物质准备,主要完成DNA分子的复制和有关蛋白质的合成,且分裂期染色体高度螺旋化,不易解旋进行转录,因此细胞分裂间期基因表达的程度高于分裂期,D正确。
故选C。
21. 下列关于细胞癌变及癌症的预防与治疗措施的叙述,正确的是( )
A. 与细胞衰老和凋亡过程一样,癌变的细胞也涉及某些特定基因的表达
B. 抑癌基因和原癌基因分别抑制癌变和导致癌变
C. 癌细胞主要进行无氧呼吸,会消耗大量葡萄糖,可以通过饥饿来治疗癌症
D. 细胞发生癌变后因细胞膜上糖蛋白增多使其黏着性降低而容易发生扩散
【答案】A
【解析】
【分析】1、细胞分化是指在个体发育中,相同细胞的后代,在形态、结构和生理功能上发生稳定性差异的过程。细胞分化过程遗传物质不变,只是基因选择性表达的结果。
2、细胞凋亡是由基因决定的细胞编程序死亡的过程。细胞凋亡是生物体正常发育的基础,能维持组织细胞数目的相对稳定,是机体的一种自我保护机制。在成熟的生物体内,细胞的自然更新、被病原体感染的细胞的清除,是通过细胞凋亡完成的。
3、衰老细胞的特征:细胞内水分减少,细胞萎缩,体积变小,但细胞核体积增大,染色质固缩,染色加深;细胞膜通透性功能改变,物质运输功能降低;细胞色素随着细胞衰老逐渐累积;有些酶的活性降低;呼吸速度减慢,新陈代谢减慢。
4、癌细胞的主要特征:失去接触抑制,能无限增殖;细胞形态结构发生显著改变;细胞表面发生变化,细胞膜上的糖蛋白等物质减少,导致细胞间的黏着性降低。
【详解】A、细胞的癌变、衰老和凋亡过程中都会出现一些特征,都涉及某些特定基因 的表达, A正确;
B、抑癌基因和原癌基因都是细胞内正常的基因,与控制代谢和分裂相关, 两者突变可能会导致癌变, B错误;
C、癌细胞主要进行无氧呼吸,会消耗大量葡萄糖,不能通过饥饿来治疗癌症, C错误;
D、细胞发生癌变后,细胞膜上糖蛋白减少,黏着性降低,容 易发生扩散, D错误。
故选A。
22. 超氧化物歧化酶(SOD)是生物体内一类重要的抗氧化酶,能够特异性清除自由基O2-,由2条或4条肽链组成,其活性中心含有铜、锌、锰、铁等金属离子中的一种或两种,可作为药用酶供患者使用。下列相关叙述错误的是( )
A. 金属离子的存在可能直接影响SOD的活性
B. 将SOD用作药用酶时,患者可以口服或注射
C. 自由基O2-攻击蛋白质后,会使蛋白质活性下降,导致细胞衰老
D. 通过胞吞方式进入细胞的药用SOD,能减缓细胞衰老
【答案】B
【解析】
【分析】SOD是生物体内一类重要的抗氧化酶,属于蛋白质,能抗氧化可以延缓衰老。
【详解】A、据题意可知,超氧化物歧化酶(SOD)的活性中心含有金属离子,金属离子的存在可能直接影响SOD的活性,A正确;
B、SOD属于蛋白质,故不能口服,只能注射,B错误;
C、O2-攻击蛋白质后,会使蛋白质活性下降,导致细胞衰老,因此使用SOD能减缓细胞衰老,SOD属于蛋白质,可通过胞吞方式进入细胞,C、D正确。
故选B。
23. 如图为体内细胞与内环境的物质交换图,a、b、c、d代表不同的体液。下列叙述正确的是( )
A. a、b、c、d共同组成了人体的内环境
B. b代表血浆,d可代表淋巴细胞的细胞内液
C. 毛细淋巴管壁细胞直接生活的内环境是b和c
D. 稳态是指a、b和c中化学物质的浓度维持相对稳定
【答案】C
【解析】
【分析】人体内含有大量以水为基础的液体,这些液体统称为体液,包括细胞外液(内环境)和细胞内液。内环境是体内细胞直接生活的环境,由血浆、组织液和淋巴液等构成。
【详解】A、根据a、b与a、d之间的双向关系,且b中成分一部分会转化到c中并最后回到a中,可确定b为组织液,a为血浆,d为血细胞的细胞内液,c为淋巴液,内环境由血浆、组织液和淋巴液等组成,A错误;
B、a代表血浆,d可代表血细胞的细胞内液,B错误;
C、毛细淋巴管壁细胞直接生活的内环境是b组织液和c淋巴液,C正确;
D、稳态是指机体在调节作用下,内环境(主要由a、b和c构成)中各种化学成分和理化性质等维持相对稳定的状态,D错误。
故选C。
24. 2022年9月21日,四川泸定地震后第17天,失联已久的泸定县湾东水电站工人甘宇,被当地一位村民发现,并很快被送医。入院时,甘宇全身多处被挤压 ,还出现了肢体严重水肿。下列有关被救者身体变化的分析正确的是( )
A. 在夜晚寒冷环境下,被困者靠大脑皮层中的体温调节中枢调节体温维持内环境稳态
B. 在深山中缺少水分和食物,被困者下丘脑血糖调节中枢和下丘脑渴觉中枢兴奋
C. 救援时,为了维持被困人员的细胞外液渗透压稳定,可让被救者饮用大量矿泉水
D. 被救人员的水肿可以通过静脉输入蛋白质来增大血浆渗透压 ,从而吸出组织液中多余的水分
【答案】D
【解析】
【分析】当人体失水过多、饮水不足或吃的食物过咸时→细胞外液渗透压升高→下丘脑渗透压感受器受到刺激→垂体释放抗利尿激素增多→肾小管、集合管对水分的重吸收增加→尿量减少,同时大脑皮层产生渴觉(主动饮水)。
【详解】A、体温调节中枢位于下丘脑,A错误;
B、在缺少水分的环境下,细胞外液渗透液升高,大脑皮层渴觉中枢兴奋;在缺少食物的环境下,血糖浓度降低,下丘脑血糖调节中枢会兴奋,B错误;
C、被困人员由于水分和无机盐被大量消耗,造成脱水和体内渗透压失衡,为了维持细胞外液渗透压稳定,可让被救者饮用生理盐水,C错误;
D、被救人员的水肿可以通过静脉输入蛋白质来增大血浆渗透压 ,从而吸出组织液中多余的水分,以缓解组织水肿,D正确。
故选D。
25. 下列关于激素、酶和神经递质的叙述,正确的是( )
A. 激素具有特异性,只能运输至特定的靶细胞
B. 激素和酶都具有高效性,能产生酶的细胞一定能产生激素
C. 神经递质弥散在全身的体液中,一经靶细胞接受即失活
D. 乙酰胆碱与特定分子结合后可在神经元之间传递信息
【答案】D
【解析】
【分析】1、酶是由活细胞产生的具有催化作用的有机物,酶的特性:高效性、专一性、作用条件较温和。
2、激素作用一般特征:微量高效、通过体液运输、作用于靶器官、靶细胞。
3、抗体指机体的免疫系统在抗原刺激下,由B淋巴细胞或记忆细胞增殖分化成的浆细胞所产生的、可与相应抗原发生特异性结合的免疫球蛋白。
【详解】A、激素具有特异性,激素只能作用于特定的靶细胞或靶器官,但会随体液运输到全身,A错误;
B、激素和酶都具有高效性,酶是由活细胞产生的,激素是由特定的内分泌细胞产生的,因此能产生激素的细胞一定能产生酶,但能产生酶的细胞不一定能产生激素,B错误;
C、神经递质由突触前膜释放,作用于突触后膜,可存在突触间隙的组织液中,C错误;
D、乙酰胆碱是一种神经递质,其与特定分子结合后可在神经元之间传递信息,D正确。
故选D。
26. 在一条离体的神经纤维中段施加电刺激,使其兴奋,则( )
A. 所产生的神经冲动只向轴突末梢方向传导
B. 邻近的未兴奋部分表现为膜内正电、膜外负电
C. 膜内电流方向由未兴奋部位传到兴奋部位
D. 兴奋部位的膜外由正电位变为负电位,膜内由负电位变为正电位
【答案】D
【解析】
【分析】静息时,神经细胞膜对钾离子的通透性大,钾离子大量外流,形成内负外正的静息电位;受到刺激后,神经细胞膜的通透性发生改变,对钠离子的通透性增大,钠离子大量内流,形成内正外负的动作电位。兴奋部位和非兴奋部位形成电位差,产生局部电流,兴奋就以电信号的形式传递下去。在神经纤维上,兴奋可以由兴奋点向未兴奋点双向传递。
【详解】A、兴奋在神经纤维上是双向传导的,A错误;
B、邻近的未兴奋部分表现为膜内负电、膜外正电的静息电位,B错误;
C、膜内局部电流方向由兴奋部位流向未兴奋部位,与兴奋在神经纤维上的传导方向相同,C错误;
D、兴奋部位的膜外由正电变为负电,膜内由负电变为正电,既由静息电位变为动作电位,D正确。
故选D。
27. 如图是某神经纤维动作电位的模式图,下列叙述正确的是( )
A. K+的大量内流是神经纤维形成静息电位的主要原因
B. bc段Na+大量内流,需要载体蛋白的协助,并消耗能量
C. d点时,神经细胞膜外钾离子浓度高于膜内
D. 若增大神经元膜外Na+浓度,则C点上移
【答案】D
【解析】
【分析】根据题意,图中a点之前为静息电位,由K+外流所致,而此时膜外Na+高于膜内,膜外K+低于膜内;曲线上升过程a-c段是因为Na+内流所致;下降过程c-e段是因为K+外流所致。静息电位和动作电位的形成过程中,细胞内离子从高浓度向低浓度经离子通道跨膜流动是不需要消耗能量的,属于被动运输;而离子从低浓度向高浓度跨膜需要离子泵,需要消耗能量。
【详解】A、神经纤维形成静息电位的主要原因是K+的大量外流,A错误;
B、bc段Na+通过通道蛋白大量内流,属于协助扩散,不消耗能量,B错误;
C、钾离子主要维持细胞内液渗透压,因此d点时,神经细胞膜外钾离子浓度低于膜内,C错误;
D、动作电位是Na+内流形成的,若增大神经元膜外Na+浓度,则C点上移,D正确。
故选D。
28. 下图为突触的结构模式图,突触小泡中含有乙酰胆碱,已知乙酰胆碱酯酶能对乙酰胆碱进行降解。将灵敏电表的两极置于两神经元膜外进行实验。下列分析正确的是( )
A. 刺激a点,电表指针会发生两次偏转
B. 乙酰胆碱释放方式为胞吐,体现了细胞膜的功能特性
C. 乙酰胆碱传递到甲膜时,发生的信号转换形式为电信号→化学信号
D. 使用乙酰胆碱酯酶抑制剂会使乙酰胆碱在突触间隙发挥作用的时间延长
【答案】D
【解析】
【分析】图示为突触结构,左侧为突触前神经元,右侧为突触后神经元,兴奋在突触处单向传递。
【详解】A、由于兴奋在突触处只能单向传递,刺激a点,灵敏电表左侧接线柱电位不会发生改变,只有右侧接线柱发生电位变化,电表只发生1次偏转,A错误;
B、乙酰胆碱释放方式为胞吐,体现了细胞膜的结构特性,即具有一定的流动性,B错误;
C、乙酰胆碱传递到甲膜(突触后膜)时,发生的信号转换形式为化学信号→电信号,C错误;
D、乙酰胆碱酯酶能对乙酰胆碱进行降解,使用乙酰胆碱酯酶抑制剂会使乙酰胆碱在突触间隙发挥作用的时间延长,D正确。
故选D。
29. 下列有关人排尿行为的说法错误的是( )
A. 婴儿不能控制排尿,经常会尿床,这种无意识排尿不属于反射活动
B. 成人可通过大脑皮层有意识地控制排尿,说明高级中枢能调控低级中枢
C. 当膀胱内储尿量达到一定程度时,兴奋会沿相关神经传到大脑皮层产生尿意
D. 若某人因车祸导致脊髓从胸部折断,则此人排尿反射存在但无排尿意识
【答案】A
【解析】
【分析】条件反射和非条件反射的区别:
1、非条件反射是通过遗传获得的, 生来就有的, 而条件反射是后天形成的。
2、非条件反射是具体事物 (食物、 针扎等)刺激引起的, 而条件反射是由信号刺激引起的。信号刺激分成具体信号和抽象信号, 具体信号如: 声音、 外形、 颜色、 气味等, 抽象信号指语言、 文字。
3、非条件反射由较低级的神经中枢(如脑干、 脊髓) 参与即可完成, 而条件反射必须由高级神经中枢大脑皮层的参与才能完成。
4、非条件反射是终生的, 固定的,不会消退, 而条件反射是暂时的, 可以消退。
【详解】A、婴儿不能控制排尿,经常会尿床,这种无意识排尿属于反射活动(非条件反射),A错误;
B、成人可通过大脑皮层有意识地控制排尿,说明高级中枢能调控低级中枢,B正确;
C、当膀胱内储尿量达到一定程度时,兴奋会沿相关神经传到大脑皮层产生尿意,C正确;
D、若某人因车祸导致脊髓从胸部折断,则此人排尿反射存在但无排尿意识,D正确。
故选A。
30. 暴饮暴食、过量饮酒和高盐饮食都不利于健康。人体从食物中摄取各种营养物质后会发生一系列的调节过程,下列叙述不正确的是( )
A. 长期高糖饮食导致的血糖浓度持续偏高,可能诱发糖尿病
B. 高盐饮食导致尿量减少是神经一体液调节的结果,其反射弧的渗透压感受器在下丘脑上
C. 图中下丘脑调节胰岛素的分泌过程属于激素分泌的分级调节
D. 研究发现,乙醇会抑制抗利尿激素的释放,据此推测人体过量饮酒后尿量会增加
【答案】C
【解析】
【分析】1、体内失水过多或食物过咸时:细胞外液渗透压升高→下丘脑感受器受到刺激→垂体释放抗利尿激素多→肾小管、集合管重吸收增加→尿量减少,同时大脑皮层产生渴觉(饮水)。
2、血糖平衡调节:由胰岛A细胞分泌胰高血糖素(分布在胰岛外围)提高血糖浓度,促进血糖来源;由胰岛B细胞分泌胰岛素(分布在胰岛内)降低血糖浓度,促进血糖去路,减少血糖来源,两者激素间是拮抗关系。
【详解】A、长期高糖饮食导致血糖浓度持续偏高,破坏人体内环境稳态,可能诱发糖尿病,A正确;
B、高盐饮食导致尿量减少是神经—体液调节的结果,反射弧的渗透压感受器分布在下丘脑上,B正确;
C、下丘脑调节胰岛素的分泌过程是通过神经完成的,不属于激素分泌的分级调节,C错误;
D、乙醇会抑制抗利尿激素的释放,而抗利尿激素能促进肾小管和集合管对水分的重吸收,因此人体过量饮酒后尿量会增加,D正确。
故选C。
31. 实验小组将某动物激素X均分为两份,一份饲喂A组小鼠,一份注射给B组小鼠,两组小鼠的起始生理状态等相同。下列相关分析正确的是( )
A. 若激素X是促甲状腺激素,则两组小鼠都会代谢减弱
B. 若激素X是肾上腺素,则肾上腺素能定向运输到心脏、肝脏,肌肉等发挥作用
C. 若激素X是胰岛素,则A组小鼠肝糖原的积累量与B组小鼠的相当
D. 若A组小鼠无明显变化,B组小鼠生长加快,则激素X可能是生长激素
【答案】D
【解析】
【分析】甲状腺激素:促进代谢活动;促进生长发育(包括中枢神经系统的发育),提高神经系统的兴奋性;
生长激素 :促进生长,促进蛋白质合成和骨生长;
肾上腺素:促进肝糖原分解而升高血糖、心跳加快、呼吸加快等兴奋剂;
胰岛素:调节糖代谢,降低血糖浓度。
【详解】A、促甲状腺激素的化学本质是蛋白质(多肽类),饲喂会失去作用,故A组小鼠代谢强度不变,B组小鼠会因为甲状腺激素分泌增加而代谢增强,A错误;
B、激素由血液运输至全身细胞,不是定向运输至各器官,B错误;
C、胰岛素能够降低血糖,促进血糖合成肝糖原,但其本质是蛋白质,如果进行饲喂,则会被消化酶分解,不能发挥作用,因此A组小鼠肝糖原的积累量少于B组小鼠的,C错误;
D、生长激素化学本质是多肽,可以促进机体生长,所以饲喂后多肽因被消化而失去功能,A组小鼠无明显变化,B组小鼠生长加快,D正确。
故选D。
32. 胰岛A细胞和胰岛B细胞分别合成并分泌胰高血糖素和胰岛素,在人体内胰岛素分泌量增加会抑制胰高血糖素的分泌,下列相关叙述错误的是( )
A. 胰岛A细胞和胰岛B细胞功能的发挥受神经递质的影响
B. 血糖浓度的高低影响胰岛A细胞和胰岛B细胞的功能
C. 胰腺导管堵塞时会导致胰岛素不能排出而引起高血糖
D. 当血糖浓度偏低时,胰高血糖素能促进肝糖原水解以补充血糖
【答案】C
【解析】
【分析】1、胰高血糖素能促进肝糖原分解为葡萄糖,维持血糖浓度,不能促进肌糖原分解。
2、胰岛B细胞分泌胰岛素,有降低血糖浓度的作用。
【详解】A、血糖浓度变化→传入神经→下丘脑→传出神经→胰岛A或B细胞分泌激素,因此胰岛A细胞和胰岛B细胞功能的发挥受神经递质的影响,A正确;
B、血糖浓度的高低会直接影响胰岛A细胞和胰岛B细胞分泌相应的激素,调节血糖的相对稳定,B正确;
C、胰岛素是激素,其分泌是直接弥散进入血液,不需要胰腺的外分泌部的胰腺导管参与,C错误;
D、当血糖浓度偏低时,胰岛A细胞分泌胰高血糖素增加,促进肝糖原水解以补充血糖,D正确。
故选C。
33. 新冠肺炎疫情对全球多个国家造成了严重的影响。疫情发生以来,我国政府积极应对,疫情得到有效控制。复学复课期间学校坚持每天早中晚给学生测量体温。下列有关体温调节和水盐调节的说法错误的是( )
A 秋冬季节环境温度低,体内胰高血糖素和甲状腺激素都可以增加产热,具有协同作用
B. 体育课大量出汗后,下丘脑分泌的抗利尿激素增加
C. 若测得某学生的体温是早上36℃,中午37.8℃,则该时段内该学生的产热量大于散热量
D. 运动时的产热器官主要是骨骼肌,皮肤是主要的散热器官
【答案】A
【解析】
【分析】体温的平衡:人体的产热量与散热量的动态平衡。热量来源:有机物氧化分解放能。
【详解】A、胰高血糖素可以升高血糖浓度,甲状腺激素可以提高代谢水平,甲状腺激素和肾上腺素协同增加产热,A错误;
B、体育课大量出汗后,细胞外液渗透压升高,下丘脑分泌的抗利尿激素增加,B正确;
C、体温恒定时,人体产热量=散热量,早:36℃,中:37.8℃,则该时段内该学生的体温上升,说明产热量大于散热量,C正确;
D、运动时的产热器官主要是骨骼肌,皮肤是主要的散热器官,D正确。
故选A。
34. 抗利尿激素(九肽激素)的产生或作用异常,会使肾脏对水分的重吸收产生障碍。下列有关抗利尿激素的叙述正确的是( )
A. 抗利尿激素是多肽,加入双缩脲试剂后,出现蓝色沉淀
B. 长时间没有饮水,会导致血浆中抗利尿激素的含量上升
C. 抗利尿激素由垂体分泌后经体液运输,作用于肾小管和集合管
D. 抗利尿激素分泌减少与糖尿病患者胰岛素分泌减少导致的尿量变化是相反的
【答案】B
【解析】
【分析】当人体失水过多或吃的食物过咸,细胞外液渗透压升高,刺激下丘脑渗透压感受器,由下丘脑产生、垂体释放的抗利尿激素增加,促进肾小管、集合管重新吸收水分,减少尿量的排出,同时大脑皮层渴觉中枢兴奋产生渴觉,主动饮水,以降低细胞外液渗透压。
【详解】A、抗利尿激素是多肽,加入双缩脲试剂后,出现紫色反应,A错误;
B、长时间没有饮水,会导致血浆中渗透压上升,引起抗利尿激素的分泌量上升,进而促进肾小管和集合管对水的重吸收,使尿量减少,B正确;
C、抗利尿激素由下丘脑分泌,再由垂体释放,作用于肾小管和集合管,C错误;
D、抗利尿激素分泌减少会导致尿量增加,胰岛素分泌减少也会导致血糖浓度上升,导致排出的尿液中渗透压上升,进而会引起尿量增加,变化是相同的,D错误。
故选B。
35. 下列有关免疫系统的组成和功能的叙述,正确的是( )
A. 溶菌酶是由免疫细胞产生的免疫活性物质
B. 胸腺是T细胞生成、分化、发育和成熟的场所
C. 吞噬细胞在非特异性免疫和特异性免疫过程中均可发挥作用
D. 免疫防御功能可以识别和清除人体衰老或损伤的细胞
【答案】C
【解析】
【分析】免疫系统包括免疫器官、免疫细胞和免疫活性物质。免疫器官是免疫细胞生成、成熟或集中分布的场所;免疫细胞指发挥免疫作用的细胞;免疫活性物质由免疫细胞或其他细胞产生。
【详解】A、溶菌酶是由免疫细胞或其他细胞产生的免疫活性物质,A错误;
B、胸腺是T细胞分化、发育和成熟的场所,但不是生成的场所,T细胞起源于骨髓造血干细胞,生成于骨髓,B错误;
C、吞噬细胞存在于体液中,可属于第二道防线参于非特异性免疫;吞噬细胞也可作为抗原呈递细胞参与特异性免疫,C正确;
D、免疫防御功能是机体排除外来抗原性异物的一种免疫防护作用,识别和清除人体衰老或损伤的细胞属于免疫自稳功能,D错误。
故选C。
36. 抗体是与抗原特异性结合的蛋白质。下列有关叙述正确的是( )
A. 高温处理的抗体不能与双缩脲试剂发生紫色反应
B. 浆细胞受抗原刺激后迅速合成并分泌相应抗体
C. 抗体与抗原结合后破坏其结构使抗原裂解死亡
D. 抗体参与的免疫反应属于特异性免疫
【答案】D
【解析】
【分析】抗体和抗原可以特异性结合。抗体是免疫球蛋白,是浆细胞分泌产生的,与抗原结合后形成沉淀或细胞集团可被吞噬细胞吞噬分解。
【详解】A、高温处理抗体后,空间结构改变,肽键没有断裂,依然能与双缩脲试剂发生紫色反应,A错误;
B、浆细胞不接受抗原刺激,B错误;
C、抗体与抗原结合后形成沉淀或细胞集团,被吞噬细胞分解,C错误;
D、抗体参与的免疫具有特异性,针对特定的抗原,是特异性免疫,D正确。
故选D。
37. 下图表示人体内某些淋巴细胞的分化和某种免疫过程,数字表示过程,字母表示细胞或物质。下列叙述不正确的是( )
A. b细胞为浆细胞;②③等过程都需要细胞膜上的糖蛋白的参与
B. ④过程是细胞的分裂与分化,⑥过程是抗原与抗体的结合
C. 由造血干细胞形成的a、b、c细胞内蛋白质的种类有所不同
D. 与Y合成和分泌有关的具膜细胞器是内质网、高尔基体和线粒体
【答案】A
【解析】
【分析】抗体,又称免疫球蛋白,是机体免疫细胞被抗原激活后,B细胞分化成熟为浆细胞后所合成、分泌的一类能与相应抗原特异性结合的具有免疫功能的球蛋白。
【详解】A、X是抗原,Y是抗体,则d细胞是浆细胞,②③过程是抗原刺激免疫细胞的过程,需要细胞膜上糖蛋白的参与,A错误;
B、④过程是记忆细胞的增殖分化,⑤过程是抗体分泌,⑥过程是抗原与抗体的结合,B正确;
C、造血干细胞形成的a、b、c是分化的结果,分化的实质是基因的选择表达,形成的细胞的蛋白质种类不完全相同,C正确;
D、抗体属于分泌蛋白,与分泌蛋白合成和分泌有关的细胞器有核糖体、内质网、高尔基体和线粒体,其中核糖体没有膜结构,D正确。
故选A。
38. 某兴趣小组进行 “探究萘乙酸(NAA)促进扦插枝条生根的最适浓度”的实验,下列叙述正确的是
A. 预实验后,还需设置一组用蒸馏水处理插条的实验作对照组
B. 该实验的因变量可以是枝条生根的平均数量或枝条生根的平均长度
C. 用不同浓度的萘乙酸(NAA)处理扦插枝条不会获得相同的生根数目
D. 该实验中无关变量有NAA的浓度、温度、处理插条的方法和时间等
【答案】B
【解析】
【详解】预实验中需要设置蒸馏水处理的空白对照组,目的是确定促进插条生根的浓度范围,在正式实验中不需要设置空白对照组,A错误;该实验的因变量可以是枝条生根的平均数量或枝条生根的平均长度,B正确;生长素类似物的作用具有两重性,在最适浓度的两侧,会找到一个低浓度和一个高浓度对促进生根的效果相同,C错误;该实验中温度、处理插条的方法和时间等是无关变量,NAA的浓度是自变量,D错误。
39. 植物激素是调节植物体生命活动的微量有机物,下列关于植物激素及植物生长调节剂的叙述,正确的是( )
A. 用乙烯处理未成熟的凤梨,可使凤梨的成熟速度加快
B. 小麦胚芽鞘中生长素的极性运输与单侧光照方向密切相关
C. 喷洒一定浓度的2,4-D溶液,可解除棉花的顶端优势,提高棉花产量
D. 茎的背地生长体现了生长素低浓度促进生长,高浓度抑制生长的特性
【答案】A
【解析】
【分析】乙烯可以促进果实成熟;单侧光引起的生长素运输属于横向运输;解除顶端优势需要去掉顶芽或用细胞分裂素处理抑制生长素的效应;茎对生长素不敏感,不能表现高浓度抑制生长的特点。
【详解】A、乙烯有促进果实成熟的作用,可加快未成熟果实的成熟,A正确;
B、生长素的极性运输是从形态学的上端到形态学的下端,与单侧光照方向无关;单侧关照引起的生长素运输属于横向运输,B错误;
C、顶端优势是由于顶芽产生的生长素向下运输积累在了侧芽,侧芽生长素浓度高抑制了生长,解除顶端优势需要打顶、摘心等去除顶芽,喷洒一定浓度的2,4-D溶液起到了相反作用,C错误;
D、茎的背地生长,是由于近地侧生长素浓度高促进生长作用明显,生长更快,并未体现低浓度促进高浓度抑制,根的向地性才能体现,D错误。
故选A。
40. 植物激素甲、乙、丙和生长素类似物NAA的作用模式如图所示,下列叙述错误的是( )
A. 甲、乙最可能代表脱落酸和赤霉素
B. 激素丙与靶细胞上的受体结合后,能影响靶细胞内基因的表达
C. 用激素丙的类似物处理插条生根的方法中,浸泡法要求溶液的浓度较高
D. 用NAA处理得到的无子性状是不可遗传的
【答案】C
【解析】
【分析】分析题图可知,甲作用是促进种子休眠和抑制生长,甲是脱落酸;乙是抑制种子休眠,促进生长,乙为赤霉素;丙能促进生长和形成无子果实,丙为生长素。
【详解】A、甲作用是促进种子休眠和抑制生长,甲是脱落酸;乙是抑制种子休眠,促进生长,乙为赤霉素,A正确;
B、激素丙为生长素,与靶细胞上的受体结合后,能影响靶细胞内基因的表达,进而促进生长,B正确;
C、激素丙为生长素,用激素丙的类似物处理插条生根的方法中,浸泡法要求溶液的浓度较低,处理的时间长,C错误;
D、NAA能促进未受精的子房发育成果实进而形成无子果实,并没有导致遗传物质的改变,故无子性状属于不可遗传变异,D正确。
故选C。
二、非选择题
41. 植物的光合作用是合成有机物的主要途径。下图一是光合作用过程示意图,其中A、B、C代表物质;图二表示在不同条件下某植株的光合作用速率。请据图分析回答:
(1)图一中A代表的物质是_____________。
(2)充足光照下光合作用利用的CO2主要来自___________,也有部分是由细胞的_________(填场所)产生的。
(3)磷酸转运器能将磷酸丙糖运出的同时将无机磷酸等量运入叶绿体。当细胞质基质中无机磷酸相对含量降低时,_____________(促进/抑制)磷酸丙糖的外运,同时___________的合成量增加。
(4)图二是利用密闭大棚进行实验所得结果,这一实验过程中的自变量有_______________;30℃时,给饱和CO2浓度的大棚通风,图一中C物质合成速率___________(增加/减小/不变)。
(5)冬季晴天大棚蔬菜的生产除了应适当升温外,还可采取施用有机肥的方法达到增产目的,原因是_____。
【答案】 ①. ATP和[H] ②. 大气 ③. 线粒体(基质) ④. 抑制 ⑤. 淀粉 ⑥. 温度和二氧化碳浓度 ⑦. 减小 ⑧. 有机肥被微生物分解既可提高环境中二氧化碳浓度也可为植物提供无机盐
【解析】
【分析】1、据图分析:图一中,A表示ATP和还原氢,B表示三碳化合物,C表示五碳化合物.图二表示不同温度和不同二氧化碳浓度对光合作用速率的影响。
2、光合作用是指绿色植物提高叶绿体利用光能将二氧化碳和水转变为储存能量的有机物,同时释放氧气的过程.影响光合作用的环境因素主要有光照强度、温度和二氧化碳浓度等。
【详解】(1)由图可知,光反应为暗反应提供的物质A表示ATP和[H]。
(2)充足光照下,光合作用大于呼吸作用,所以光合作用利用的CO2主要来自大气中的二氧化碳和呼吸作用由线粒体产生的二氧化碳。
(3)由图可知,当细胞质基质中无机磷酸相对含量降低时,磷酸转运器不能将无机磷酸等量运入叶绿体,抑制磷酸丙糖的外运,磷酸丙糖在叶绿体中合成淀粉,使淀粉的合成量增加。(4)由图可知,该实验过程中的自变量有温度和二氧化碳浓度。图一中的C表示五碳化合物,30℃时,给饱和CO2浓度的大棚通风,导致CO2浓度下降,二氧化碳固定减少。
(5)有机肥被微生物分解既可提高环境中二氧化碳浓度也可为植物提供无机盐。
【点睛】注意:给农作物使用有机肥的目的是通过微生物分解有机物,既可提高环境中二氧化碳浓度也可为植物提供无机盐,从而提高农作物的光合作用效率。
42. 下图表示人体体温调节、水盐平衡调节和血糖调节的部分过程,据图回答下列问题:
(1)若图中信号刺激是血糖浓度升高,则胰岛分泌的激素甲是________,其作用是____________。
(2)在寒冷的环境中,机体也能通过神经调节促进肾上腺素的分泌,其具体的反射弧是_______。
(3)图中由下丘脑→垂体→腺体A调节激素丙分泌的机制叫作______调节。某人下丘脑功能正常,但甲状腺激素含量不足,原因可能是_____功能受损,临床上可通过给患者注射_______来进一步诊断病因。
(4)人发烧大量出汗后,激素乙释放量增加的同时_________产生渴觉,增加饮水,从而保证体内水盐平衡。
【答案】(1) ①. 胰岛素 ②. 促进组织细胞加速摄取、利用、储存葡萄糖
(2)冷觉感受器→传入神经→下丘脑体温调节中枢→传出神经→肾上腺
(3) ①. 分级 ②. 垂体或甲状腺 ③. 促甲状腺激素
(4)大脑皮层
【解析】
【分析】下丘脑地位和功能:①感受:渗透压感受器,感受渗透压升降,维持水平衡;②传导:可将渗透压感受器产生的兴奋传导至大脑皮层,使之产生渴觉;③分泌:分泌促激素释放激素,作用于垂体,使之分泌相应的激素或促激素。在外界环境温度低时分泌促甲状腺激素释放激素,在细胞外液渗透压升高时促使垂体释放抗利尿激素;④调节:体温调节中枢、血糖调节中枢、渗透压调节中枢。
【小问1详解】
若图中信号刺激是血糖浓度升高,则胰岛分泌的激素甲是胰岛素,具有促进组织细胞摄取、利用和储存葡萄糖、同时抑制肝糖原分解和非糖物质转化形成葡萄糖的功能,从而使血糖降低。
【小问2详解】
在寒冷的环境中,机体也能通过神经调节促进肾上腺素的分泌,其具体的反射弧是:冷觉感受器→传入神经→下丘脑体温调节中枢→传出神经→肾上腺。
【小问3详解】
由下丘脑→垂体→腺体A调节激素丙分泌的机制叫作分级调节。某人下丘脑功能正常,但甲状腺激素含量不足的原因可能是腺垂体或者是甲状腺功能受损;临床上为进一步诊断病因可给患者注射促甲状腺激素,若甲状腺激素含量恢复正常,则说明甲状腺功能正常而腺垂体功能受损。
【小问4详解】
渴觉是在大脑皮层产生的。
43. 2019年末,武汉出现不明原因肺炎,经科学检测,导致此次传染病的病原体为2019新型冠状病毒,即“2019-nCoV”。人感染了冠状病毒后常见体征有发热、咳嗽、气促、呼吸困难、肺炎等。请回答下列问题:
(1)病毒进入人体内后,首先由__________组成的防线会发挥防御作用,与特异性免疫相比,这种免疫类型的主要特点___________(答出两条)。
(2)被病毒侵染的肺泡细胞,称为____________,人体内的____________细胞会与该细胞密切接触使其裂解死亡,释放病毒。而后会被_________ 免疫产生的___________所凝集,使之失去侵染能力,最后被吞噬细胞吞噬消化。
(3)已知青霉素的作用是抑制原核细胞细胞壁的形成。从而达到灭菌的作用。当人体感染新型冠状病毒时,____(填“能”或“不能”)用青霉素进行治疗。少数人注射青霉素后会出现胸闷、气急和呼吸困难等症状,严重者发生休克,这种现象是人体免疫功能失调中的________________。
(4)新冠肺炎患者痊愈后,当新型冠状病毒再次入侵机体时, 浆细胞可由______ 增殖、分化形成。
【答案】(1) ①. 吞噬细胞和体液中的杀菌物质(溶菌酶) ②. 人生来就有,不针对某一类特定病原体,而是对多种病体都有防御作用
(2) ①. 靶细胞 ②. 效应T ③. 体液 ④. 抗体
(3) ①. 不能 ②. 过敏反应(过敏)
(4)B细胞和记忆细胞
【解析】
【分析】人体的三道防线:第一道防线是由皮肤和黏膜构成的,他们不仅能够阻挡病原体侵入人体,而且它们的分泌物(如乳酸、脂肪酸、胃酸和酶等)还有杀菌的作用。第二道防线是体液中的杀菌物质--溶菌酶和吞噬细胞。第三道防线主要由免疫器官(扁桃体、淋巴结、胸腺、骨髓、和脾脏等)和免疫细胞(淋巴细胞、吞噬细胞等)借助血液循环和淋巴循环而组成的。
【小问1详解】
当2019-nCoV侵入人体后,吞噬细胞能吞噬消灭部分病毒,吞噬细胞和体液中的杀菌物质(溶菌酶)能共同抵御病原体的攻击,此过程属于机体免疫系统的第二道防线,属于非特异性免疫,与特异性免疫相比,非特异性免疫是人生来就有,不针对某一类特定病原体,而是对多种病体都有防御作用。
【小问2详解】
体液免疫产生的抗体只能与内环境中的抗原结合,细胞内的抗原则需要效应T细胞参与。被病毒侵染的肺泡细胞,称为靶细胞,人体内的效应T细胞会与该细胞密切接触使其裂解死亡,释放病毒。而后会被体液免疫产生的抗体所凝集,使之失去侵染能力,最后被吞噬细胞吞噬消化。
【小问3详解】
青霉素的作用是抑制原核细胞细胞壁的形成,而病毒没有细胞壁,因此当人体感染新型冠状病毒时,不能用青霉素进行治疗。少数人注射青霉素后会出现胸闷、气急和呼吸困难等症状,严重者发生休克,这种现象是人体免疫功能失调中的过敏反应(过敏)。
【小问4详解】
新冠肺炎患者痊愈后,当新型冠状病毒再次入侵机体时,抗原可刺激记忆细胞,记忆细胞迅速增殖分化形成浆细胞,同时B细胞也可受到抗原刺激产生浆细胞。
44. 赤霉素(GA)能够使水稻患恶苗病,为研究其对玉米节间伸长的影响,某研究小组做了如下实验,请分析并回答下列问题:
(1)分析B、D两组实验结果,GA的作用是________;除此以外还有__________功能(写出两点)。
(2)分析A,C两组实验结果,不能否定GA的作用,请根据结果给出合理的解释:__________。
(3)玉米矮化突变体形成的原因有赤霉素合成缺陷突变型,赤霉素运输缺陷突变型和赤霉素受体不敏感突变型,请根据以上信息分析,本实验所用矮化突变体不可能是______,原因是___________。B组所用矮化突变体可能是其余两种类型中的哪一种,请写出检测思路:_______________。
【答案】(1) ①. 促进矮化植株的茎秆显著伸长 ②. 促进细胞分裂与分化,促进种子萌发、开花和果实发育
(2)茎节间细胞的赤霉素受体数量有限(或正常植物体内产生的赤霉素对促进茎秆伸长已是最适浓度,额外添加赤霉素没有进一步的促进作用)
(3) ①. 赤霉素受体不敏感突变体 ②. 外源喷施赤霉素矮化植株正常生长,说明赤霉素受体功能正常 ③. 检测正常植株和矮化突变体植株体内赤霉素的含量
【解析】
【分析】1、植物激素是由植物体内产生,并从产生部位运输到作用部位,对植物的生长发育具有显著影响的微量有机物;赤霉素的主要作用是促进细胞伸长生长,从而引起植株增高,促进种子萌发和果实发育。赤霉素能够促进细胞分裂,使细胞周期的间期明显变短,在间期分子水平上的主要变化为DNA的复制和有关蛋白质的合成。
2、生长素(即吲哚乙酸)在植物体内有一个合成和分解的代谢过程(IAA氧化酶是一种含铁蛋白)。赤霉素可以促进色氨酸的合成,同时还能抑制IAA氧化酶的活性,因而可以提高生长素的含量,从而实现促进茎秆伸长。
【小问1详解】
B和D两组的自变量是有无喷施GA,根据D组幼苗高度大于B组(节间长度增大)可知,GA的作用是促进矮化植株的茎杆伸长,即促进细胞伸长的作用,另外赤霉素还能促进细胞分裂与分化,促进种子萌发、开花和果实发育。
【小问2详解】
分析A,C组实验结果,外源添加赤霉素对植物的生长没有影响,但不能否定GA的促进生长的作用,可能是由于茎节间细胞的赤霉素受体数量有限,或正常植物体内产生的赤霉素对促进茎秆伸长已是最适浓度,额外添加赤霉素没有进一步的促进作用。
【小问3详解】
结合D组实验结果可知,外源喷施赤霉素矮化植株正常生长说明赤霉素受体功能正常,因此实验所用矮化突变体不可能是赤霉素受体不敏感突变体。若判断矮化突变体植株是赤霉素合成缺陷突变型还是赤霉素运输缺陷突变型,可以通过检测正常植株和突变体植株体内赤霉素的含量来进行判断。
【生物——选修1:生物技术实践】
45. 胡萝卜素是一种常用的备用色素,可分别从胡萝卜或产生胡萝卜素的微生物体中提取获得。薰衣草精油气味芳香,能够清热解毒,清洁皮肤,祛斑美白,深受女性朋友的喜爱,研究还发现薰衣草精油有抑菌作用。请回答下列问题:
(1)薰衣草精油化学性质稳定,不溶于水,易挥发。根据以上特点,可用________法提取薰衣草精油,其原理是__________,形成油水混合物,冷却后,分离出混合物又会重新分出油层和水层。
(2)科研人员探究薰衣草精油抑菌实验时,以滴加等体积精油小圆形滤纸片为中心的透明圈的大小来比较薰衣草精油对大肠杆菌和金黄色葡萄球菌的抑菌效果,如下表所示。
薰衣草精油对两种细菌活性影响的测定
浓度(μg/disc)
0.5
1
2.5
大肠杆菌抑菌圈直径(mm)
6.72
6.93
8.66
金黄色葡萄球菌抑菌圈直径(mm)
5.8
6.21
6.95
由表数据可知,薰衣草精油对___________抑菌效果更好,得出此结论的理由是_______________。
(3)从植物中提取胡萝卜素常用的方法是萃取法,对萃取剂的选择要求是除了能充分溶解胡萝卜素之外,还需要__________________,萃取的效率主要取决于_________________,提取β-胡萝卜素的过程中,通过过滤,除去不溶于萃取剂的杂质,再经___________得到纯净的β-胡萝卜素。
(4)下图为通过_________法对得到的β-胡萝卜素进行纯度鉴定的结果示意图,
其中A、B、C、D四点中,A、D样点加入的是____________。
【答案】(1) ①. 水蒸气蒸馏 ②. 利用水蒸气将挥发性较强的植物芳香油携带出来
(2) ①. 大肠杆菌 ②. 不同浓度的薰衣草精油下,大肠杆菌抑菌圈的直径都比金黄色葡萄球菌抑菌圈直径大
(3) ①. 具有较高的沸点、不与水混溶 ②. 萃取剂的性质和使用量 ③. 浓缩
(4) ①. 纸层析 ②. β-胡萝卜素的标准样品
【解析】
【分析】植物芳香油的提取方法:蒸馏法、压榨法和萃取法等。蒸馏法是利用水蒸气能将挥发性较强的芳香油携带出来,形成油水混合物,冷却后,油水混合物又会重新分成油层和水层,除去水层便得到芳香油。从植物中提取胡萝卜素常用萃取法。
【小问1详解】
薰衣草精油化学性质稳定,不溶于水,易挥发。根据这些特点,可用水蒸气蒸馏法提取薰衣草精油,其原理是利用水蒸气将挥发性较强的芳香油携带出来,形成油水混合物,冷却后,混合物又会重新分出油层和水层,将其分离,再除去多余的水分,便是所需要的精油。
【小问2详解】
由表格中的数据分析可知,在不同浓度的薰衣草精油作用下,大肠杆菌抑菌圈的直径都比金黄色葡萄球菌抑菌圈直径大,这说明薰衣草精油对大肠杆菌的抑菌效果更好。
【小问3详解】
萃取剂应该具有较高的沸点,能溶解色素并且不与水混溶等特点,萃取的效率主要取决于萃取剂的性质和使用量。萃取液浓缩前需进行过滤,除去萃取液中的不溶物;再经过蒸馏除去水分,浓缩可得到纯净β一胡萝卜素。
小问4详解】
图中是鉴定胡萝卜素常用的方法,即纸层析法。图中A、B、C、D4点中,A和D是标准样品,加入的是β-胡萝卜素的标准品,B和C加入的是提取样品。
【生物——选修3:现代生物科技专题】
46. 狼爪瓦松是一种具有观赏价值的野生花卉,其生产的黄酮类化合物可入药。狼爪瓦松野生资源有限,难以满足市场化需求。因此,目前一般通过植物细胞工程手段进行培养,具体过程如图所示,其中的数字序号代表处理或生理过程。
(1)狼爪瓦松植株乙、丙、丁的获得都利用了_________技术,三种植株中核遗传物质与甲相同的是________________。
(2)①选择幼嫩的叶用于接种的原因是____________,启动②③的关键激素是____________。 ⑤需要用_________处理,原生质体的培养液需要维持一定浓度,请分析原因____________。
(3)正常愈伤组织中几乎没有黄酮类化合物,加入茉莉酸甲酯和水杨酸会明显促进愈伤组织中黄酮类化合物的积累,且细胞中与黄酮类化合物合成相关酶的含量显著升高,从基因控制生物性状的角度推测,茉莉酸甲酯和水杨酸的作用途径是___________________________。
【答案】(1) ①. 植物组织培养 ②. 乙、丁
(2) ①. 分裂能力强,分化程度低 ②. 生长素和细胞分裂素 ③. 纤维素酶、果胶酶 ④. 保持原生质体渗透压,维持细胞形态稳定
(3)茉莉酸甲酯和水杨酸诱导了细胞内与黄酮类化合物合成相关酶基因的表达,酶含量升高,催化生成更多的黄酮类化合物
【解析】
【分析】据图分析,①表示将植株甲幼嫩的叶接种到培养基中,使其生长;②表示经过脱分化过程培养出愈伤组织;③表示再分化形成芽、根;④表示对植物的愈伤组织进行诱变处理,促使其发生突变;⑤表示植物体细胞杂交获得原生质体;⑥表示植物体细胞培养。
【小问1详解】
狼爪瓦松植株乙、丙、丁的获得都是经过在无菌和人工控制条件下,将离体的植物器官、组织、细胞,培养在人工配制的培养基上,给予适宜的培养条件,诱导其产生愈伤组织、丛芽,最终形成完整的植株的过程,都利用了植物组织培养技术;植株丙经历了诱变处理,基因发生了突变,遗传物质与甲植株不同,植株乙、丁形成过程未作诱变处理,遗传物质与甲植株相同。
【小问2详解】
幼嫩的叶有丝分裂旺盛,细胞分裂能力强,分化程度低,有利于植物组织培养,因此①选择幼嫩的叶用于接种;在组织培养中,生长素用于诱导细胞的分裂和根的分化,细胞分裂素的主要作用是促进组织细胞的分裂或从愈伤组织和器官上分化出不定芽,所以启动②脱分化和③再分化的关键激素是生长素和细胞分裂素;⑤在进行体细胞杂交之前,必须先利用纤维素酶和果胶酶去除细胞壁,获得具有活力的原生质体;此外为保持原生质体渗透压,维持细胞形态稳定,原生质体的培养液需要维持一定浓度。
【小问3详解】
由题意可知,加入茉莉酸甲酯和水杨酸后,愈伤组织细胞中与黄酮类化合物合成相关酶的含量显著升高,明显促进愈伤组织中黄酮类化合物的积累,说明茉莉酸甲酯和水杨酸诱导了细胞内与黄酮类化合物合成相关酶基因的表达,酶含量升高,催化生成更多的黄酮类化合物。

