所属成套资源:2023邯郸大名县一中高三下学期2月月考试题及答案(九科)
2023邯郸大名县一中高三下学期2月月考试题生物含解析
展开高三2月份月考生物试题
一、单选题
1. 蛋白质、核酸等生物大分子的功能依赖于其独特的结构。下列有关生物大分子的叙述错误的是( )
A. 生物大分子的基本组成单位均以碳链为基本骨架
B. DNA分子螺旋化程度的不同可能影响其复制的进行
C. 蛋白质在高温下失活因为其空间结构发生了改变
D. 组成淀粉和纤维素的基本单位不同导致功能出现差异
2. 关于细胞膜的叙述,错误的是( )
A. 细胞膜与某些细胞器膜之间存在脂质、蛋白质的交流
B. 细胞膜上多种载体蛋白协助离子跨膜运输
C. 细胞膜的流动性使膜蛋白均匀分散在脂质中
D 细胞膜上多种蛋白质参与细胞间信息交流
3. 以下是生物学实验的部分操作过程,其中正确的是( )
选项 | 实验名称 | 实验操作 |
A | 检测生物组织中的还原糖 | 向待测液中NaOH溶液,再加CuSO4溶液,水浴加热 |
B | 绿叶中色素提取和分离 | 先用95%的乙醇提取色素,再用层析液分离色素 |
C | 探究植物细胞的吸水和失水 | 将表皮细胞先置于清水观察吸水,再置于蔗糖溶液观察失水 |
D | 探究酵母菌种群数量变化 | 先将盖玻片放在计数室上,再在盖玻片边缘滴加培养液 |
A. A B. B C. C D. D
4. 关于呼吸作用的叙述,正确的是( )
A. 酵母菌无氧呼吸不产生使溴麝香草酚蓝水溶液变黄的气体
B. 种子萌发时需要有氧呼吸为新器官的发育提供原料和能量
C. 有机物彻底分解、产生大量ATP的过程发生在线粒体基质中
D. 通气培养的酵母菌液过滤后,滤液加入重铬酸钾浓硫酸溶液后变为灰绿色
5. 荧光标记法和同位素标记法是生物学研究中常用的方法。下面对荧光标记法和同位素标记法在生物学中的应用,描述正确的是( )
A. 利用荧光标记的人鼠细胞融合实验证明了细胞膜的功能特性
B. 鲁宾和卡门利用放射性同位素18O标记 H2O 或CO2,研究了光合作用中O2的来源
C. 同位素组成的化合物化学性质相同,可以示踪物质的运行和变化规律。常见的放射性同位素有14C、3H等
D. 赫尔希和蔡斯利用同位素32P 和35S 分别标记噬菌体去侵染大肠杆菌的实验,证明 DNA是遗传物质,蛋白质不是遗传物质
6. ABC转运器最早发现于细菌,是细菌质膜上的一种运输ATP酶,属于一个庞大而多样的蛋白家族,他们通过结合ATP发生二聚化,ATP水解后解聚,通过构象的改变将与之结合的底物转移至膜的另一侧。多药物抗性运输蛋白(MDR)是真菌细胞膜上的ABC转运器,与病原体对药物的抗性有关。下列说法错误的是( )
A. 大肠杆菌没有复杂的生物膜系统,其细胞膜更加多功能化
B. ABC转运器是一种膜蛋白,可能贯穿于磷脂双分子层中
C. MDR能将外界的药物分子主动吸收到细胞内部,从而使真菌产生耐药性
D. ABC转运器同时具有ATP水解酶活性和运输物质的功能
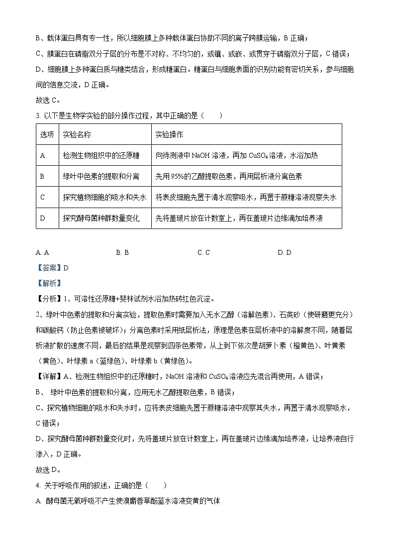
7. 如图为人体细胞正常分裂时有关物质或结构数量变化的曲线,下列分析正确的是( )
A. 若曲线表示有丝分裂过程中每条染色体上DNA数目变化的部分曲线,则n等于1
B. 若曲线表示减I、减II染色体组数变化的部分曲线,则n等于2
C. 若曲线表示减I、减II的DNA数目变化的部分曲线,则2n等于46
D. 若曲线纵坐标表示同源染色体数目变化情况,则a→b可能存在细胞质不均等分裂
8. 骨髓癌是骨髓中细胞恶性增生引起的癌症,药物硼替佐米可抑制癌变的骨髓细胞中某蛋白酶的功能,促进凋亡相关蛋白质的作用,进而引起癌细胞死亡。下列有关分析错误的是( )
A. 骨髓中细胞的恶性增生与细胞中的基因发生突变有关
B. 药物硼替佐米引起的癌细胞死亡与细胞内基因功能无关
C. 骨髓细胞癌变后,细胞黏着性下降,糖蛋白减少
D. 骨髓细胞癌变后能够无限增殖,细胞代谢增强
9. 已知某种植物的花色由两对等位基因G/g和F/f控制,且基因位于两对同源染色体上,花色有紫色(G_ff)、红色(G_Ff)、白色(G_FF、gg_ _)三种。不考虑染色体(交叉)互换,下列有关说法错误的是( )
A. 在减数分裂的过程中,细胞中的非等位基因均发生自由组合
B. 紫花(Ggff)个体与白花(ggFf)个体杂交,子代花色及比例为紫色:红色:白色=1:1:2
C. 红花(GgFf)个体自交,子代花色及比例为紫色:红色:白色=3:6:7
D. 若这两对基因位于一对同源染色体上,红花(GgFf)个体自交,则子代可能不出现紫花植株
10. 下列有关科学家所做研究的说法,错误的是( )
A. 艾弗里的肺炎链球菌的转化实验设计中控制自变量用到了加法原理
B. 摩尔根和学生的果蝇实验结果能说明基因在染色体上
C. 沃森和克里克在研究DNA结构时构建了物理模型
D. 萨顿假说提出了基因和染色体的行为存在着明显的平行关系
11. 2020 年我国“深海勇士”号深潜器在中国南海1600米深处发现了鲸落。鲸落是鲸鱼死亡后沉入深海形成的一种特殊生态系统,其演化分为四个阶段:鲨鱼、螃蟹等取食鲸鱼的柔软组织→海蜗牛、蠕虫等无脊椎动物以残余鲸尸为食→鲸骨腐烂产生硫化氢,硫细菌等从硫化氢中获取能量→鲸骨的矿物遗骸作为礁岩成为生物的聚居地。下列相关叙述正确的是( )
A. 鲸落中的各种动物和微生物共同构成了上述特殊生态系统
B. 因为深海没有阳光,特殊生态系统鲸落中不存在生产者
C. 鲸落的形成演化会改变鲸落所在地的环境和生物种群分布
D. 鲸骨礁岩上演化出充满生机的珊瑚礁的过程属于初生演替
12. 新冠灭活病毒疫苗是用理化方法灭活新冠病毒,再通过纯化等步骤制备出的疫苗;新冠重组蛋白疫苗是将新冠病毒的目标抗原基因整合到表达载体中,然后将表达载体转化到仓鼠卵巢细胞中,经诱导表达出大量的抗原蛋白,再通过纯化而得到的疫苗;新冠腺病毒载体疫苗以腺病毒作为载体,将目标抗原基因重组到载体病毒基因组中得到的疫苗。下列叙述正确的是( )
A. 疫苗的防治作用原理与注射康复者的血清提取物救治患者相同
B. 肌肉接种重组蛋白疫苗后,疫苗直接进入血浆引起免疫应答
C. 与重组蛋白疫苗相比,腺病毒载体疫苗能够直接引起免疫应答
D. 腺病毒载体疫苗发挥作用的过程中需要tRNA和rRNA的参与
13. 下列有关细胞工程和胚胎工程的叙述,错误的是( )
A. 通过原生质体融合实现植物体细胞杂交,从而充分利用遗传资源
B. 在原代培养过程中,动物细胞均在培养液中悬浮生长和增殖
C. 通过动物细胞核移植技术培养新胚胎的过程会发生基因的选择性表达
D. 囊胚的内细胞团具有发育的全能性,聚集在胚胎的一端
二、多选题
14. 为研究环境因素对某植物光合作用强度的影响,设计图甲所示实验装置若干(已知密闭小室内的CO2充足,光照不影响温度变化),在相同温度条件下进行实验,一段时间后测量每个小室中的气体释放量绘制曲线如图乙。下列叙述错误的是( )
A. 实验过程中,释放的气体始终是O2
B. 若距离s突然由0时变为a,光照强度是限制光合作用速率的因素
C. K点时,叶肉细胞的光合速率大于呼吸速率
D. IK段表示该植物光合作用逐渐减弱,KL段表示呼吸作用逐渐增强
15. 人类性别的形成是以决定睾丸发育的SRY基因为主导的、多基因参与的有序协调表达的生理过程。除SRY基因外,位于X染色体上的控制雄性激素受体合成的AR基因发生了突变,也可导致性别畸形。下列说法错误的是( )
A. 基因突变的实质是基因内部结构的改变,如DNA的甲基化
B. 发生基因突变后,基因表达的产物蛋白质不一定会发生结构变化
C. AR基因发生突变的个体,体内雄性激素合成量减少
D. 人类的性别畸形,都与性别相关基因发生基因突变有关
16. 研究人员用不同浓度的生长素(IAA)、赤霉素(GA3)对野牛草种子进行浸种处理,两种激素的不同浓度均设置3个重复组。待种子萌发后对幼苗地上部分与地下部分的生长情况进行测定,测定结果如表所示。下列叙述中正确的是( )
| 对照组 | GA3浓度mg•L-1 | IAA浓度mg•L-1 | ||||
100 | 1500 | 2000 | 250 | 350 | 450 | ||
苗长(cm) | 2.4 | 4.0 | 4.1 | 5.0 | 2.9 | 2.8 | 2.7 |
根长(cm) | 1.9 | 2.2 | 1.9 | 2.0 | 3.4 | 2.9 | 2.8 |
A. 对照组应以蒸馏水浸种处理,以3个重复组的平均值作为测定值
B. IAA的主要合成部位是芽、幼叶和发育中的种子,GA3是根冠
C. GA3主要促进幼苗茎的生长,IAA主要促进幼苗根的生长
D. 实验结果表明 IAA、GA3对野牛草幼苗的生长调控均具有两重性
17. 某林场对林下无植被空地进行开发,采用了“上层林木+中层藤本药材+下层草本药材+地表药用真菌”的立体复合种植模式。下列叙述正确的是( )
A. 林、藤、草和真菌等固定的太阳能是流入该生态系统的总能量
B. 该模式改变了生态系统物质循环的渠道
C. 该模式提高了生态系统的抵抗力稳定性
D. 该模式利用群落的垂直结构提高了群落利用环境资源的能力
18. 转基因作物的推广种植,大幅度提高了粮食产量,取得了巨大的经济效益和生态效益硕果累累的转基因成果在带给人们喜悦的同时,也促使人们关注转基因生物的安全性问题。下列有关转基因作物的安全性的叙述,正确的是( )
A. 转入抗性基因的植物可能成为“入侵物种”,影响生态系统的稳定性
B. 抗性基因可能会随花粉传播到田间近缘野生植物体内,造成基因污染
C. 若目的基因来自自然界,则培育出的转基因植物不会有安全性问题
D 大面积种植抗虫棉,有可能会导致棉铃虫群体中相关抗性基因频率增大
三、填空题
19. 干旱胁迫是指当植物消耗的水量比吸收的水量大时,植物体内水分流失导致水分亏缺,从而对植物正常的生命活动产生影响。为探究CO2浓度倍增和干旱胁迫对紫花苜蓿光合生理特性的影响,研究者在适宜温度等条件下采用人工气候室和控水实验模拟CO2浓度倍增和干旱胁迫的环境,实验结果如下:
组别 | 处理(光照强度相同且适宜) | 净光合速率 (μmol·m-2·s-1) | 相对气孔开度(%) | 水分利用率 | |
A | 对照 | CO2浓度正常 | 27.05 | 50 | 1.78 |
B | 干旱 | 22.55 | 35 | 1.87 | |
C | 对照 | CO2浓度倍增 | 31.65 | 40 | 2.45 |
D | 干旱 | 23.95 | 30 | 2.55 | |
根据实验结果回答下列问题:
(1)CO2进入叶绿体后,与_____结合而被固定,固定产物的还原需要光反应提供的_____。在实验的整个过程中,叶片可通过细胞呼吸将储存在有机物中的稳定的化学能转化为_____。
(2)在干旱胁迫条件下净光合速率降低,其原因可能是_____,进而影响卡尔文循环(暗反应)中的_____速率。
(3)由实验结果可知,在干旱胁迫条件下,CO2浓度倍增减缓了苜蓿叶片气孔开度的_____;当干旱胁迫发生时,CO2浓度倍增能增强抗旱能力的原因是_____。
20. 某植物中,显性基因F控制有花瓣,隐性基因f控制无花瓣,其中基因型FF控制大花瓣,基因型Ff控制小花瓣,显性基因R控制红色花瓣,隐性基因r控制白色花瓣,R对r为完全显性。这两对基因独立遗传,回答下列问题:
(1)判断白色花瓣植株基因型最简单的方法是 ______。红色花瓣植株自交,若子代中出现无花瓣植株,则该红色花瓣植株基因型为 ______。
(2)让无花瓣植株与小花瓣白色植株杂交,______(填“能”或“不能”)判断出无花瓣植株的基因型
(3)为验证等位基因F/f与R/r独立遗传,让小花瓣白色植株与小花瓣红色植株杂交,再选择子一代中的 ______植株自交,若子二代植株中 ______,则等位基因F/f与R/r独立遗传。
21. 2022年北京冬奥会花样滑冰、越野滑雪等比赛项目中,运动员优美的舞姿和超强的身体协调能力令人叹为观止。比赛过程中,运动员体内多种生理过程也在悄然的发生改变。请根据所学知识,回答下列问题:
(1)在寒冷的运动场中,运动员受到寒冷刺激后,产生的神经冲动传至下丘脑的体温调节中枢,经神经中枢的分析和综合,通过传出神经引起____________,从而减少散热。
(2)运动员因长时间比赛会导致机体血糖浓度降低,血糖最主要的去向是____________。研究发现,人体在剧烈运动过程中交感神经兴奋时会释放去甲肾上腺素,作用于胰岛B细胞膜上的受体,从而抑制胰岛素分泌,其生理学意义是_____________。
(3)比赛中运动员需要消耗大量能量。研究发现,人的脂肪组织可分为白色脂肪组织(WAT)和褐色脂肪组织(BAT),二者可以相互转化。下图为WAT和BAT细胞结构模式图。研究人员认为,寒冷条件下机体主要通过BAT专门用于分解脂质等以满足额外的热量需求。请从结构和功能相适应的角度分析“寒冷条件下BAT更适宜提供热量”原因______________(答出2点即可)。
22. 中国丹顶鹤的主要繁殖地在扎龙自然保护区,其主要越冬栖息地为苏北地区。人类在丹顶鹤栖息地分布点及周围的活动使其栖息地面积减小、生境破碎化。调查结果显示,苏北地区丹顶鹤越冬种群数量1991~1999年均值为873只,2000~2015年均值为642只;丹顶鹤主要越冬栖息地中的沼泽地和盐田相关指标的变化见表。
栖息地类型 | 栖息地面积(km2) | 斑块数(个) | 斑块平均面积(km2) | ||||||
1995年 | 2005年 | 2015年 | 1995年 | 2005年 | 2015年 | 1995年 | 2005年 | 2015年 | |
沼泽地 | 1502 | 916 | 752 | 427 | 426 | 389 | 3.51 | 2.15 | 1.93 |
盐田 | 1155 | 1105 | 1026 | 98 | 214 | 287 | 11.79 | 5.17 | 3.57 |
回答下列问题:
(1)斑块平均面积减小是生境破碎化的重要体现。据表分析,沼泽地生境破碎化是 __________导致的,而盐田生境破碎化则是 __________导致的。
(2)在苏北地区,决定丹顶鹤越冬种群大小的三个种群数量特征是 ______________。
(3)生态系统的自我调节能力以 ______机制为基础,该机制的作用是使生态系统的结构和功能保持 ______。
(4)丹顶鹤的食性特征、种群数量及动态等领域尚有很多未知的生态学问题,可供科研工作者研究。丹顶鹤的这种价值属于 ______________。
23. 请分析回答下列有关问题:
(1)将马铃薯去皮切块,加水煮沸一定时间,过滤得到马铃薯浸出液。在马铃薯浸出液中加入一定量蔗糖和琼脂,用水定容后进行____________________灭菌,得到M培养基。马铃薯浸出液为微生物生长提供了多种营养物质,营养物质类型除氮源碳源外还有_________。若在培养基中使用淀粉为唯一碳源,接种土壤滤液并培养,平板上长出菌落后可通过加入碘液作为指示剂筛选出能产淀粉酶的微生物。该方法能筛选出产淀粉酶微生物的原理是_________。
(2)某同学在为了调查某河流的水质状况,某研究小组采用稀释涂布平板法检测水样中的细菌含量。将1 mL水样稀释100倍,在3个平板上用涂布法分别接种入0.1 mL稀释液。经适当培养后,3个平板上的菌落数分别为39、38和37。据此可得出每升水样中的活菌数为_________。
(3)新冠肺炎是由新冠病毒感染引起的呼吸道传染病为及时确诊,科学家研制了基因检测试剂盒,其机理为:分离待测个体细胞的总RNA,在_________酶的作用下得到相应的DNA,再利用_________技术扩增,将样本中微量的病毒信息放大,最后以荧光的方式读取信号。
(4)单克隆抗体在新冠肺炎的预防和治疗中具有光明的前景,相较于从动物血清中分离所需抗体,单克隆抗体具有_________等特点。生产抗新冠病毒单克隆抗体的过程,需要用到动物细胞工程中的_________技术和动物细胞融合技术。

