2022-2023学年广东省汕头市高三下学期一模试题生物含答案
展开生 物
本试卷8页,21小题,满分100分,考试用时75分钟。
注意事项:
1.答卷前,考生在答题卡上务必用直径0.5毫米黑色墨水签字笔将自己的姓名、准考证号填写清楚,并贴好条形码。请认真核准条形码上的准考证号、姓名和科目。
2.作答选择题时,选出每小题答案后,用2B铅笔把答题卡上对应题目选项的答案信息点涂黑。如需改动,用橡皮擦干净后,再选涂其它答案标号。答案不能答在试卷上。
3.非选择题必须用黑色字迹的钢笔或签字笔作答,答案必须写在答题卡各题目指定区域内相应位置上;如需改动,先划掉原来的答案,然后再写上新答案;不准使用铅笔和涂改液。不按以上要求作答无效。
4.考生必须保证答题卡的整洁。考试结束后,将试卷和答题卡一并交回。
一、选择题(本题共12小题,每小题2分,共24分。在每小题给出的四个选项中,只有一项符合题目要求)
1.下列有关生物学知识的应用有科学性错误的是
A.用差速离心法可分离出大小不同的细胞器B.用高Ca2+、高pH融合法诱导原生质体融合
C.酵母菌可用于乳制品的发酵、泡菜的腌制D.应用太阳能水生态修复系统改善湖水水质
2.在真核细胞中,膜联蛋白参与膜的运输和组织,如囊泡运输、信号转导等。下列说法错误的是
A.膜联蛋白合成的起始阶段在游离核糖体上进行B.光对植物生长发育的调节可能有膜联蛋白参与
C.膜联蛋白是需要分泌到细胞外起作用的蛋白质D.膜联蛋白参与蛋白质从内质网到髙尔基体的运输
3.“竹外桃花三两枝,春江水暖鸭先知。蒌蒿满地芦芽短,正是河豚欲上时。”诗句出自苏轼的《惠崇春江晚景二首》,下列说法错误的是
A.诗句中的生物组成了群落B.诗句中体现了人与自然和谐共生
C.诗句中蕴含了生态系统的信息传递D.诗句创作体现了生物多样性直接价值
4.长日照植物是指在24h昼夜周期中,日照长度必须长于一定时数才开花的植物,短日照植物是指日照长度短于一定时数才开化的植物。临界暗期指短日照植物开花必需的最短暗期或长日照植物开花不能超越的最长暗期。用不同条件处理长日照植物、短日照植物(如下表),下列说法错误的是
A.植物在开花过程中有光敏色素的参与B.光照的时长会影响植物体内基因的表达
C.短日照植物开花由连续黑暗的时间决定D.光照期的缩短导致长日照植物不能开花
5.非编码RNA是指从基因组上转录而来,但不能翻译为蛋白质的功能性RNA分子,在RNA水平上行使各自的生物学功能。下列说法错误的是
A.翻译过程中必须有非编码RNA的参与B.RNA病毒中的RNA分子是非编码RNA
C.具有催化功能的RNA是一种非编码RNAD.非编码RNA可能在表观遗传中发挥作用
6.某些化学物质能够对神经系统产生影响。下列说法错误的是
A.兴奋剂可提高中枢神经系统的机能活动
B.毒品主要是与钾离子通道结合而产生持续兴奋
C.抗抑郁药物可选择性地抑制突触前膜对5-羟色胺的回收
D.可卡因会导致突触后膜上的多巴胺受体减少而影响正常的神经活动
7.细胞质基质是低浓度Ca2+的环境,其中短暂的Ca2+浓度增加具有非常重要的生理意义,细胞会根据Ca2+浓度增加的幅度、频率等作出相应的生理应答。内质网是细胞中非常重要的钙库,具有储存Ca2+的作用。下列说法错误的是
A.组织液中的Ca2+进入组织细胞的方式为主动运输
B.哺乳动物的血液中Ca2+的含量太低会使动物抽搐
C.内质网膜上可能有运输Ca2+的通道蛋白和载体蛋白
D.Ca2+与激素、mRNA一样等可以作为传递信息的物质
8.TRH兴奋试验指静脉注射TRH后,测定TSH水平,主要用于分析甲状腺功能减退病变部位。下列说法错误的是
A.TRH兴奋试验也可用于甲状腺机能亢进的辅助诊断
B.甲状腺本身缺陷的患者可通过注射TRH或TSH进行治疗
C.垂体缺陷的患者其体内TRH含量高,注射后的TSH的量并无明显升高
D.判断甲状腺功能减退病变需要将患者注射TRH前后的TSH浓度与正常人比较
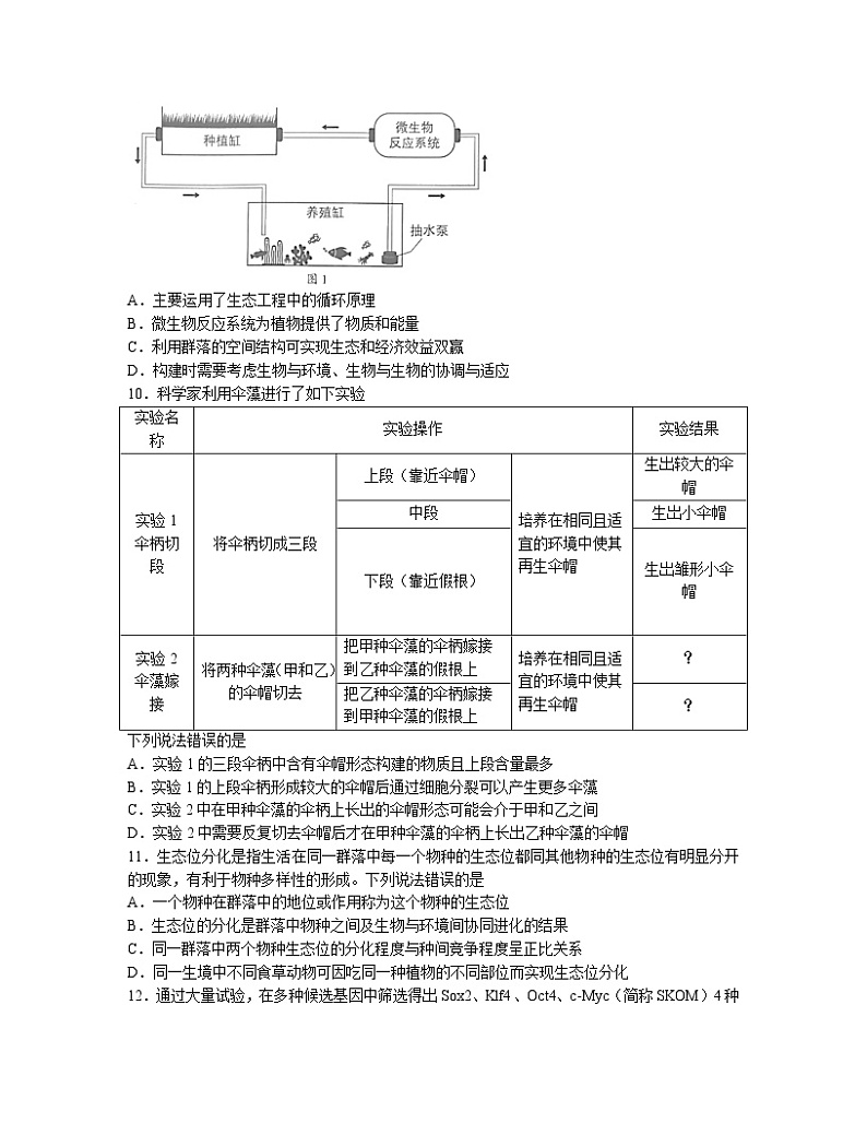
9.图1是鱼菜共生的技术原理图,下列关于鱼菜共生的技术说法错误的是
A.主要运用了生态工程中的循环原理
B.微生物反应系统为植物提供了物质和能量
C.利用群落的空间结构可实现生态和经济效益双赢
D.构建时需要考虑生物与环境、生物与生物的协调与适应
10.科学家利用伞藻进行了如下实验
下列说法错误的是
A.实验1的三段伞柄中含有伞帽形态构建的物质且上段含量最多
B.实验1的上段伞柄形成较大的伞帽后通过细胞分裂可以产生更多伞藻
C.实验2中在甲种伞藻的伞柄上长出的伞帽形态可能会介于甲和乙之间
D.实验2中需要反复切去伞帽后才在甲种伞藻的伞柄上长出乙种伞藻的伞帽
11.生态位分化是指生活在同一群落中每一个物种的生态位都同其他物种的生态位有明显分开的现象,有利于物种多样性的形成。下列说法错误的是
A.一个物种在群落中的地位或作用称为这个物种的生态位
B.生态位的分化是群落中物种之间及生物与环境间协同进化的结果
C.同一群落中两个物种生态位的分化程度与种间竞争程度呈正比关系
D.同一生境中不同食草动物可因吃同一种植物的不同部位而实现生态位分化
12.通过大量试验,在多种候选基因中筛选得出Sx2、Klf4、Oct4、c-Myc(简称SKOM)4种基因。将这些基因导入高度分化的体细胞,可使其重编程,形成类似胚胎干细胞(ES细胞)的一种细胞类型,称为iPS细胞。下列说法正确的是
A.不同类型的干细胞分裂和分化潜能基本相同
B.胚胎干细胞因需要从胚胎中获取涉及伦理问题而限制了其应用
C.诱导产生iPS细胞的过程中需用到基因工程技术和核移植技术
D.iPS细胞和ES细胞具有相同的基因组成且都能体现出细胞的全能性
二、选择题(本题共4小题,每小题4分,共16分。在每小题给出的四个选项中,只有一项符合题目要求)
13.CAR-T疗法通过基因工程技术,将T细胞激活,并装上“定位导航装置”CAR(肿瘤嵌合抗原受体,化学本质是蛋白质),将T细胞这个“普通战士”改造成“超级战士”,即CAR-T细胞。CAR-T细胞利用CAR,专门识别体内肿瘤细胞,并通过免疫作用释放大量的多种效应因子,它们能高效地杀灭肿瘤细胞,从而达到治疗恶性肿瘤的目的。下列说法错误的是
A.CAR-T细胞具有识别、处理和呈递抗原的功能
B.CAR-T疗法比传统的化疗对肿瘤细胞的杀伤更为精准
C.CAR-T细胞高效杀灭肿瘤细胞的过程中主要进行的是细胞免疫
D.CAR-T细胞所用的目的基因和受体细胞分别是CAR基因和T细胞
14.如图所示,一条染色体上有一对等位基因(D和d),当染色体的端粒断裂(图2-②)后,姐妹染色单体会在断裂处发生融合(图2-③)。融合的染色体在细胞分裂后期由于纺锤丝的牵引而在任何一处位置发生随机断裂。下列说法错误的是
A.端粒DNA序列在每次细胞分裂后会缩短一截
B.图④和图⑤分别表示细胞分裂的中期和后期
C.图⑤中D和d基因最后可能分配到一个子细胞中
D.上述变异可能包括基因突变或基因重组以及染色体变异
15.基因编辑技术CRISPR/Cas9系统包括两个组分:一个是人工合成的短链RNA(sgRNA)和一个来自细菌的核酸酶Cas9。sgRNA与目的基因中希望被编辑的DNA序列相结合,然后Cas9切割该DNA序列,使DNA双链断裂,此时向细胞中加入大量可用于修复的模板DNA,细胞就会以这些片段为模板合成DNA,从而使特定的碱基序列被引入基因组中。下列说法错误的是
A.Cas9决定了基因编辑的位点和基因编辑的效率
B.基因编辑技术可以破坏某个基因使其失去功能
C.基因突变是不定向的而基因编辑能定向改变基因
D.Cas9类似限制酶能够使双链DNA中的磷酸二酯键断裂
16.科学家通过染色体移接技术,将果蝇的2号染色体的一部分移接到3号染色体上。含有两条2号染色体缺失的个体不能存活,其余个体均能存活且不影响繁殖力。相关染色体组成如图3所示的两个亲本杂交得F1),F1雌雄个体相互交配得F2。A(卷翅)对a(正常翅)完全显性,B(裂翅)对b(非裂翅)完全显性,不考虑染色体互换以及基因突变等变异类型。下列说法正确的是
A.F2中卷翅裂翅的个体约为3/4B.F1中卷翅裂翅的个体约为1/4
C.F1中雄性个体能产生5种配子D.亲本中雄性个体能产生5种配子
三、非选择题:请考生根据要求作答。(共五道题,60分)
17.(12分)科研工作者以长势良好的2年生夹竹桃为研究对象,探究干旱对其光合特性的影响,下图表示夹竹桃叶片实验结果(气孔导度是指气孔张开的程度,胞间CO2浓度是指叶肉细胞间的CO2浓度)。
回答下列有关问题:
(1)在干旱处理组中,叶片的光合速率小于其________速率,导致净光合速率为负值;形成3-磷酸甘油酸的场所是________。
(2)植物激素在植物光合作用对缺水的响应中发挥重要作用,其中________(填激素名称)在气孔导度下降过程中起主要作用。植物生长发育的调控,是由________调控、激素调节和________因素调节共同完成的。
(3)导致光合速率下降的原因可能来自两个方面:一是由于干旱使气孔导度降低,限制了CO2的供应,即发生了气孔限制;二是由于干旱使叶肉细胞中的________活性降低,即发生了非气孔限制。根据以上实验结果可知夹竹桃在干旱条件下主要发生了________限制,理由是________________________________。
18.(12分)某自花传粉植物体内有三种物质(甲、乙、丙),其代谢过程如下图所示。
科学家利用野生型植株和三种基因发生突变的植株(T1,T2、T3)进行实验,实验结果如下表所示(多或少指三种物质含量的多或少)。
(1)从上述代谢过程可以看出,基因可通过控制酶的合成来控制________过程,进而控制生物体的性状。与异花传粉植物相比,自花传粉植物在进行自交实验过程的优点是___________________________________。
(2)T3自交一代中(甲多、乙少、丙少)植株的基因型有________种,其中纯合子的比例为________。
(3)基因A、a与B、b的遗传是否遵循孟德尔的自由组合规律?________,理由是________________。
19.(12分)糖尿病是一种严重危害健康的常见病。研究表明糖尿病主要因患者糖代谢发生紊乱导致,即控制糖代谢相关的神经-体液-免疫网络出现失调。
(1)糖尿病主要表现为________和________,可导致多种器官功能损害。
(2)CORT是由肾上腺皮质分泌的一种胰岛素抵抗激素。CORT的分泌通过________轴的分级调节进行。CORT对外周细胞摄取葡萄糖有________作用,且其可通过作用于胰岛素________,达到降低胰岛B细胞对胰岛素敏感性的作用。
(3)基因测序提示在某些2型糖尿病患者的胰岛B细胞中HDAC基因呈低甲基化,导致HDAC基因过量表达而积累大量HDAC蛋白,进而引起胰岛B细胞对葡萄糖刺激的敏感度________。这为2型糖尿病提供了一种潜在的新疗法是:____________________________________。
20.(12分)荒漠草原作为典型草原和荒漠之间的缓冲带,在生态学上具有一定的独特性。科研工作者研究了不同放牧强度下对荒漠草原植被生物量分配的影响,结果如下表所示(其中LG为轻度放牧、MG为中度放牧、HG为重度放牧)。
回答下列问题:
(1)根据群落的外貌和________等方面的差异,可以将陆地的群落大致分为荒漠、草原、森林等类型。
(2)推测CK的处理为________,根据表格可知荒漠群落中植被具有________特点。
(3)从生态足迹角度分析,荒漠草原的生态足迹主要是________所需的草地面积。
(4)根据表中的研究结果表明,可以得出不同放牧强度下对荒漠草原植被生物量分配的影响为:________。
21.酵母菌的转录因子蛋白由BD和AD两部分组成且结合在一起。BD负责与启动子上游序列结合,AD负责激活启动子转录。只有AD和BD同时存在且结合在一起时才能保证基因M的转录(如图8所示)。基因M能表达时,酵母菌才能在缺乏组氨酸的培养基上生长。
(1)酵母菌培养基一般都含有水、碳源、________和无机盐等营养物质,在酵母菌的纯培养过程中,采用________法能将单个微生物分散在固体培养基上。
(2)将BD与AD分开,BD基因与X基因共连一个载体,可表达出BD-X融合蛋白;AD基因与Y基因共连一个载体,可表达出AD-Y融合蛋白。将两个载体同时导入一个酵母细胞中,可以检测X蛋白与Y蛋白是否存在相互作用(即是否可以结合),这种检测方法称为酵母双杂交。
①从到酵母细胞中提取蛋白质,进行________杂交,以检测是否产生M蛋白。若将酵母菌培养在________培养基中,酵母菌仍然可以生长,则说明___________________________。
②在酵母双杂交的检测中可能出现假阳性的结果,原因是________________________。
2023年汕头市普通高考第一次模拟考试生物参考答案
1-16选择题答案
17.(12分)
(1)细胞呼吸(呼吸作用)(1分) 叶绿体基质(1分)
(2)脱落酸(1分) 基因表达(1分) 环境(1分)
(3)光合酶(酶)(1分) 非气孔限制(2分) 干旱时气孔导度下降,胞间CO2反而上升,说明干旱直接导致的光合速率下降,进而使叶肉吸收的CO2浓度减少比气孔导度下降导致的从环境中进入胞间的CO2浓度减少要大(4分)(答案合理,的情给分)
18.(12分)
(1)代谢(1分) 省去人工去雄和人工授粉等操作(2分)
(2)3(2分) 1/2(2分)
(3)否(1分) 由T1自交一代的表型及数量可知,A与b在一条染色体上,a与B在一条染色体上(4分)(答案合理,酌情给分)
19.(12分)
(1)高血糖(1分) 尿糖(1分)
(2)下丘脑-垂体-肾上腺皮质(2分) 抑制(2分) 受体(2分)
(3)下降(2分) 开发抑制HDAC基因表达的药物或开发促进HDAC基因甲基化的药物(2分)(答出一种即可)
20.(12分)
(1)物种组成(2)
(2)不放牧(2分) 植株矮小,但根很长(2分)
(3)生产肉、奶、毛、皮等畜牧产品(2分)
(4)植被的地上生物量随放牧强度増加呈下降趋势,轻度放牧会増加植被的地下生物量,其余的放牧强度均会降低植被的地下生物量,但没有地上生物量下降的明显(4分)(答案合理,酌情给分)
21.(12分,每空2分)
(1)氮源 平板划线法或稀释涂布平板法
(2)①抗原-抗体 缺乏组氨酸 X蛋白与Y蛋白存在相互作用
②X蛋白具有激活启动子转录的活性(或X蛋白具有激活启动子转录的功能或X蛋白具有AD蛋白的功能)对象
实验处理
结果
长日照植物
短暂的闪光中止暗期
仍能开花
短日照植物
不能开花
长日照植物
短暂的黑暗中止光期
仍能开花
短日照植物
仍能开花
实验名称
实验操作
实验结果
实验1
伞柄切段
将伞柄切成三段
上段(靠近伞帽)
培养在相同且适宜的环境中使其再生伞帽
生出较大的伞帽
中段
生岀小伞帽
下段(靠近假根)
生岀雏形小伞帽
实验2
伞藻嫁接
将两种伞藻(甲和乙)的伞帽切去
把甲种伞藻的伞柄嫁接到乙种伞藻的假根上
培养在相同且适宜的环境中使其再生伞帽
?
把乙种伞藻的伞柄嫁接到甲种伞藻的假根上
?
亲本(表型)
自交后代株数(表型)
野生型(甲少、乙少、丙多)
180(甲少、乙少、丙多)
T1(甲少、乙少、丙多)
42(甲多、乙少、丙少)、80(甲少、乙少、丙多)、40(甲少、乙少、丙少)
T2(甲少、乙少、丙多)
90(甲少、乙多、丙少)、271(甲少、乙少、丙多)、120(甲少、乙少、丙少)
T3(甲少、乙少、丙多)
91(甲少、乙多、丙少)、270(甲少、乙少、丙多)、122(甲多、乙少、丙少)
组别
CK
LG
MG
HG
植被地上生物量/g·m-2
105
88
50
32
植被地下生物量/g·m-2
1620
1750
1370
1200
题号
1
2
3
4
5
6
7
8
答案
C
C
A
D
B
B
A
B
题号
9
10
11
12
13
14
15
16
答案
B
B
C
B
A
B
A
A
2023届广东省汕头市高三二模生物试题+: 这是一份2023届广东省汕头市高三二模生物试题+,共11页。
2022-2023学年广东省汕头市高三下学期一模试题生物含答案: 这是一份2022-2023学年广东省汕头市高三下学期一模试题生物含答案,共11页。试卷主要包含了考生必须保证答题卡的整洁,科学家利用伞藻进行了如下实验等内容,欢迎下载使用。
2022-2023学年广东省汕头市高三下学期一模试题生物PDF版含答案: 这是一份2022-2023学年广东省汕头市高三下学期一模试题生物PDF版含答案,共8页。

