资料中包含下列文件,点击文件名可预览资料内容
还剩52页未读,
继续阅读
专题九历史唯物主义—2023年高考政治二轮复习课件+练习+教学设计
展开
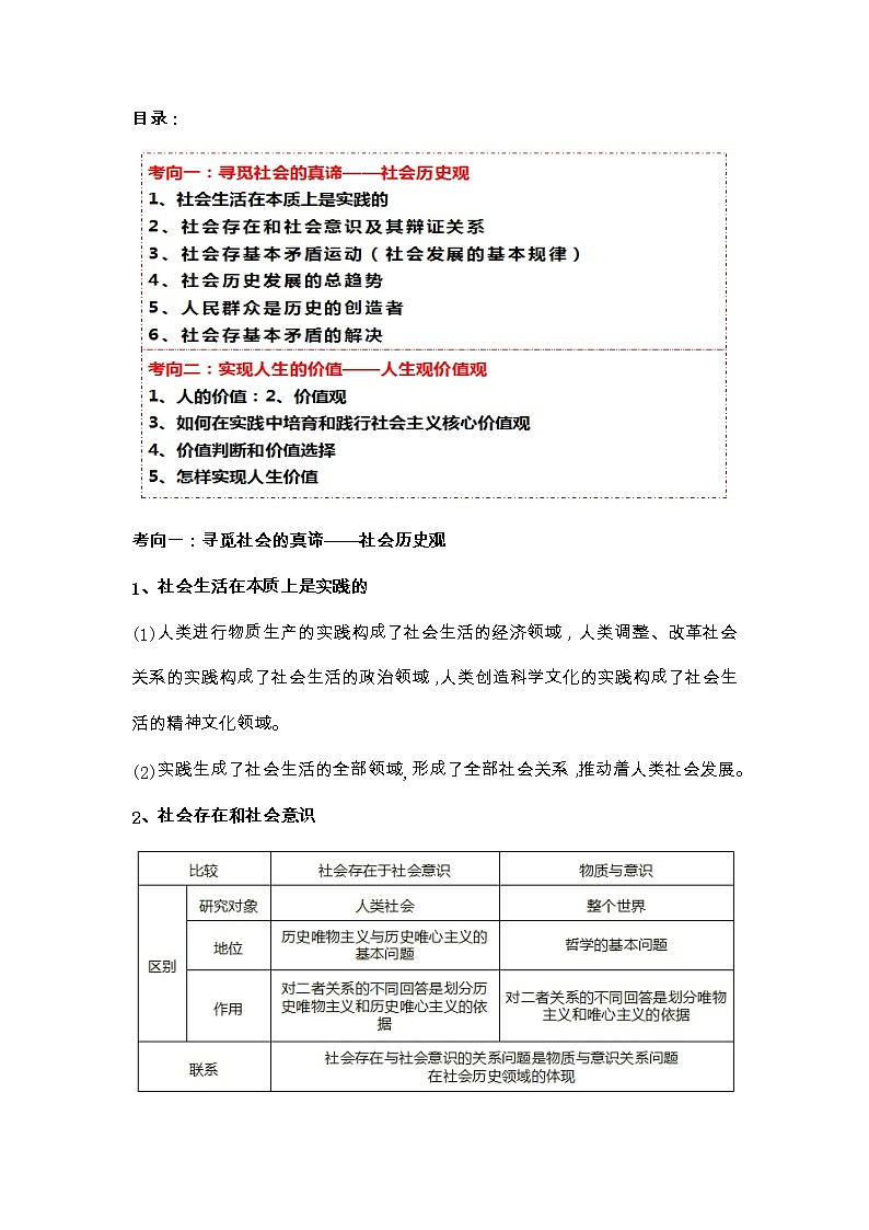
这是一份专题九历史唯物主义—2023年高考政治二轮复习课件+练习+教学设计,文件包含专题九历史唯物主义课件-2023年高考政治二轮复习讲练测新高考专用pptx、专题九历史唯物主义教学设计-2023年高考政治二轮复习讲练测新高考专用docx、专题九历史唯物主义真题好题演练解析版docx、专题九历史唯物主义真题好题演练原卷版docx等4份课件配套教学资源,其中PPT共60页, 欢迎下载使用。
相关课件
新高考政治二轮复习分层练习课件专题11历史唯物主义(含解析):
这是一份新高考政治二轮复习分层练习课件专题11历史唯物主义(含解析),共1页。
新高考政治二轮复习精品课件专题九历史唯物主义(含解析):
这是一份新高考政治二轮复习精品课件专题九历史唯物主义(含解析),共60页。PPT课件主要包含了考情考向分析,思维体系构建,全书主线,历史唯物主义,辩证唯物主义,马克思主义哲学,马克思主义文化观,从一般到个别,本专题知识脉络,人生观价值观等内容,欢迎下载使用。
专题11 历史唯物主义(精讲课件)-备战2024年高考政治二轮复习课件+分层训练(新高考专用):
这是一份专题11 历史唯物主义(精讲课件)-备战2024年高考政治二轮复习课件+分层训练(新高考专用),共1页。

