答题模板04 河流水文、水系特征类-备战2023年中(会)考地理综合题答题模板及解答指导
展开备战2023中考地理常见答题模板及对点训练
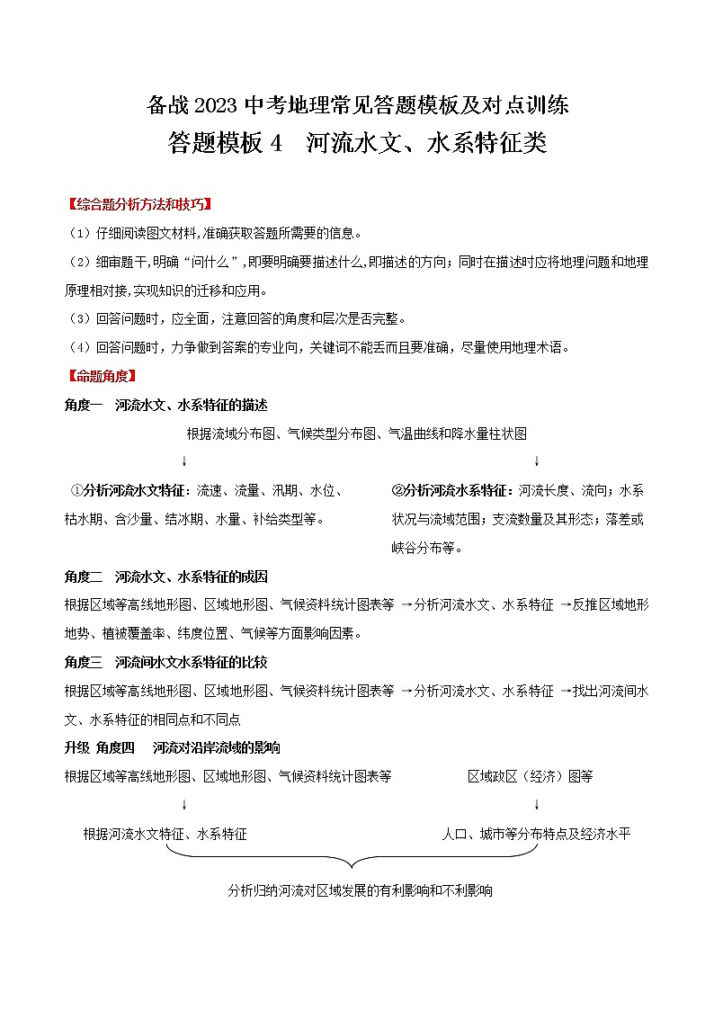
答题模板4 河流水文、水系特征类
【综合题分析方法和技巧】
(1)仔细阅读图文材料,准确获取答题所需要的信息。
(2)细审题干,明确“问什么”,即要明确要描述什么,即描述的方向;同时在描述时应将地理问题和地理原理相对接,实现知识的迁移和应用。
(3)回答问题时,应全面,注意回答的角度和层次是否完整。
(4)回答问题时,力争做到答案的专业向,关键词不能丢而且要准确,尽量使用地理术语。
【命题角度】
角度一 河流水文、水系特征的描述
根据流域分布图、气候类型分布图、气温曲线和降水量柱状图
↓ ↓
①分析河流水文特征:流速、流量、汛期、水位、 ②分析河流水系特征:河流长度、流向;水系
枯水期、含沙量、结冰期、水量、补给类型等。 状况与流域范围;支流数量及其形态;落差或
峡谷分布等。
角度二 河流水文、水系特征的成因
根据区域等高线地形图、区域地形图、气候资料统计图表等 →分析河流水文、水系特征 →反推区域地形地势、植被覆盖率、纬度位置、气候等方面影响因素。
角度三 河流间水文水系特征的比较
根据区域等高线地形图、区域地形图、气候资料统计图表等 →分析河流水文、水系特征 →找出河流间水文、水系特征的相同点和不同点
升级 角度四 河流对沿岸流域的影响
根据区域等高线地形图、区域地形图、气候资料统计图表等 区域政区(经济)图等
↓ ↓
根据河流水文特征、水系特征 人口、城市等分布特点及经济水平
分析归纳河流对区域发展的有利影响和不利影响
【模块构建】
1.水文特征和水系特征
思考方向 | 语言表达 | 成因分析 | |
水文特征 | 流量(水量) | 流量(水量)大或小 | 降水量多少 |
汛期 |
汛期长或短,春汛或夏汛 | 降水量多少,雨季长短,即雨季长,汛期长,雨季短,汛期短;春汛—冰雪融化(因此主要是有结冰期的河流);夏汛—大气降水。汛期期间,流经平原河段(一般位于河流中下游)易发洪涝灾害。 | |
结冰期 |
有或无结冰期, 有或无凌汛 | 气温(最冷月的月均温)冬季气温在0℃以下,且纬度越高,结冰期越长;有结冰期的河流,且从低纬向高纬流,具备这个两个条件,在初春或初冬时节出现凌汛。 | |
含沙量 | 含沙量大或小 | 植被覆盖率高低,草场退化、土地荒漠化、水土流失严重地区,植被覆盖率低,含沙量大;植被覆盖率高,含沙量小 | |
流速 | 流速快或慢 | 地势落差大小,地势落差大,流速快,再加上水量大,水能资源丰富;地势落差小,流速慢,再加上水量大,航运价值大。 | |
水系特征 | 长度 | 多大江大河,第几长河,河流短小等 | 降水量多少、区域面积及地形地势等的影响,如岛屿河流一般短小,大陆河流比较长。 |
流域面积 | 流域面积大或小 | 支流多少,支流多,降水多,流域面积广 | |
支流 | 支流多或少 | 降水量多少,降水多,支流多 | |
流向 (水系形状) |
自xx向xx流 (放射状等) | 山脉走向及地形地势特点,水往地处流,如亚洲地势中间高,四周低,因此河流呈放射状流向周边海洋;受我国地势西高东低,大多数河流自西向东流入海洋。 | |
2.河流对沿岸的影响
(1)有利影响:提供水资源(生活用水、工业用水等),水产养殖,水能资源(发电),航运,农业灌溉用水,旅游等。
(2)不利影响:水污染,洪涝等。
3.河流航运价值分析
(1)自然条件:
①地形——平原地形,地势平坦,水流平缓,航运条件好。
山地为主,地形崎岖,水流急促,航运条件差。
②气候——降水丰富且均匀,河流流量大,流量季节变化小, 航运条件好。
降水少且变率大,河流流量小,流量季节变化大, 航运条件差。
③水文——河网密布,通航里程长;河道宽阔水深;结冰期短;植被覆盖率高,含沙量小,航道不易淤积,使用时间长,航运条件好,反之较差。
(2)社会经济条件:
①流域内人口稠密,经济发达,运输量大,航运价值高。
②水运与其他交通运输方式联系;
③流域的资源开发、工农业情况
注:水运本身的优点,运量大,投资省,运费低反之,就是有航运条件再好,流域内人口稀少,经济发达落后,运输的需求量小,也不具备航运价值,如:亚马孙河。
【经典例题】
【例一】(2022·内蒙古兴安盟·中考真题)十九大报告倡导“绿水青山就是金山银山”的发展理念,长江经济带发展必须从中华民族长远利益的角度考虑,走生态优先、绿色发展之路。读长江流域略图(下图),完成下列问题。
(2)请结合长江流域气候等自然地理要素,与黄河相比,从流量、汛期、含沙量、结冰期等角度描述长江干流的水文特征。
【套用模板】
模板答题要点 | 要点获取依据及答案生成 |
流量、汛期 | 长江干支流主要位于秦岭—淮河以南,属于亚热带季风气候,流经湿润地区→水量丰富,汛期长 |
结冰期 | 长江干支流主要位于秦岭—淮河以南,属于亚热带季风气候,流进亚热带地区→冬季河流不结冰 |
含沙量 | 长江干支流主要位于秦岭—淮河以南,属于亚热带季风气候,植被覆盖率高→含沙量小 |
【尝试解答】
流量大,汛期早且持续较长,含沙量小,无结冰期。
【例二】(2022·湖南株洲·中考真题)阅读图文材料,结合所学知识回答下列问题。
中南半岛上高山和大河由北向南延伸,以热带季风气候为主。左下图为中南半岛部分地区的地形分布图,右下图为该地区的气温年变化曲线和逐月降水量图。
(3)结合气候资料,请从流量季节变化和结冰期角度说明湄公河下游的水文特征并分析原因。
【套用模板】
读图可知,湄公河下游所在地区的气候为热带季风气候,特征为全年高温,降水分旱雨两季,年降水量大且集中于夏季。故湄公河下游的水文特征为水量大且季节变化大;夏季为汛期;无结冰期。
【尝试解答】
湄公河下游地处热带季风气候区,年降水量大且集中在夏季,故湄公河下游的山水文特征为水量大且季节变化大;夏季为汛期;无结冰期。
【例三】(2022·山东济南·中考真题)中国有一条人口地理分界线—“黑河-腾冲线”(也叫“胡焕庸线”),俄罗斯也有一条人口地理分界线—“圣彼得堡-图瓦共和国线”(简称“圣图线”)。图1为俄罗斯人口分布示意图,图2为伏尔加河五海通航示意图。结合图文资料,完成下列要求。
伏尔加河被俄罗斯人誉为“母亲伏尔加”。该河货运量占全国内河货运总量的2/3,客运量占一半以上,是俄罗斯航运价值最高的河流。
(2)分析伏尔加河航运价值高的原因,填写下列表格。
自然原因 | 长度 | 全长3600千米,是欧洲第一长河 | 通航里程①________ |
流速 | 流经②________平原 | 流速慢,水流平稳 | |
流量 | 年平均降水量较多 | 流量③________ | |
结冰期 | 11月末至次年4月 | 相对于西伯利亚的河流,结冰期④________ | |
人文原因 | 对外联系 | 通过运河与波罗的海、白海、⑤________、亚速海、里海连通、称为“五海通航” | 建立了水运网,方便俄罗斯和中亚、西亚、欧洲西部等地的交通联系 |
流域人口 | 人口密度大 | 运输需求量大 | |
流域经济 | 流经以⑥________为中心的工业区 |
【套用模板】
①伏尔加河是欧洲最长的河流,全长3500多千米,最后注入里海,流域面积达136万平方千米,是世界上最长的内流河,通航里程长。
②流经东欧平原,流速慢,水流平缓。
③年平均降水量较多,但由于流经的主要气候区委温带大陆性气候,虽受海洋影响,但流量只能算较大。
④俄罗斯的北部被北极圈穿过,气温较低,俄罗斯东部有许多河流。但航运价值不高。最主要的原因是河流的结冰期长,与西伯利亚地区相比,东欧平原气候相对温和,河流的结冰期短,航运价值最高的河流。
⑤它通过伏尔加河-波罗的海运河连接波罗的海,通过北德维纳河连接白海,通过伏尔加河-顿河运河与亚速海和黑海沟通,注入里海。所以有“五海通航”的美称。
⑥读图可知,伏尔加河主要流经的是以莫斯科为中心的工业区,运输需求量大。
【尝试解答】
长 东欧 较大 短 黑海 莫斯科
【巩固训练】
1.(2022·湖南岳阳·中考真题)阅读材料,回答问题。
闽北武夷山区R地盛产岩茶,这里产茶历史悠久,茶味独特,其茶叶远销国内外。近年来,海峡两岸就茶文化、茶产业、茶科技展开合作,助力两岸茶业融合发展。读下图,回答下列问题。
(3)描述N河的水文特征。
【尝试解答】
水量丰富、含沙量小等等
【解析】
N河位于台湾岛上,岛屿地形崎岖不平、植被丰富,气候温暖湿润、降水丰富,该河流的水文特征是:水量丰富、无结冰期、含沙量小、汛期较长。
2.(2022·山东潍坊·中考真题)阅读图文材料,完成下列问题。
东南亚与我国山水相连、人文相通、经济互补,是重要的贸易合作伙伴。我国每年从东南亚进口大量天然橡胶,是世界上重要的天然橡胶进口国。橡胶树原产于南美洲的亚马孙河流域,19世纪引入东南亚地区,如今东南亚已成为世界上最大的天然橡胶产区。左图示意泰国某地宗教建筑景观,右图示意东南亚地区及天然橡胶主产区分布。
(2)湄公河是一条重要的国际性河流,分析该河流航运价值高的原因。
【尝试解答】
湄公河主要流经热带季风气候区,年降水量大,河流水量大;气温较高,无结冰期,全年都可通航;中下游地区地形平坦,流速平缓;流经多个国家,国家间的贸易往来密切,货运量大。
【解析】
根据所学知识可知,湄公河起源于我国喜马拉雅山脉南侧,流经中南半岛,其流经气候区主要为热带季风气候,其特点为全年高温,降水分旱雨两季,因此年降水量大,导致河流流量大;由于其全年气温较高,因此河流没有结冰期全年都可以通航;中南半岛的地势特征为北高南低,因此河流在流经中下游地区时,地形主要为平原,河流流速变缓;湄公河主要流经越南、泰国、老挝、缅甸多个国家。因此,国家之间的贸易往来密切,货运量大。
【提升训练】
1.(2022·辽宁丹东·中考真题)亚洲文明源远流长,“河•和•合”三个字诠释了亚洲文明从形成到发展的丰富内涵。读“阿拉伯半岛民居图”“亚洲局部区域图”和“中老铁路分布图”,回答下列问题。
“河”——河流孕育文明
(1)亚洲三大文明古国都分布在河流沿岸,河流对文明古国的形成有哪些有利影响?(答出两点)
【尝试解答】
河流的中下游地区以平原为主,地势平坦,土壤肥沃,水源充足,交通便利,有利于农业发展和人类的生存。
【解析】
亚洲三个文明古国都地处大河流域——古巴比伦地处两河流域,古印度地处恒河流域,古中国地处黄河流域。可见河流对文明古国的形成的有利影响是:河流的中下游地区以平原为主,地势平坦,土壤肥沃,水源充足,交通便利,有利于农业发展和人类的生存。河流的上游地区往往因为落差大,具有丰富的水能资源。
2.(2022·陕西·中考真题)陕西省和安徽省都是南北狭长、东西略窄的形状,同被秦岭—淮河一线穿过,均可划分为“北、中、南”三个地理单元。读陕西省简图和安徽省简图,完成下列问题。
(4)探究:与关中地区相比,历史上皖中地区发生洪涝灾害的频次更高。在诸多影响因素中,试从降水和河流两方面分析皖中比关中多洪涝灾害的原因________
【尝试解答】
皖中比关中降水量大,皖中比关中河流密集、水流量大
【解析】
由图可知,关中地区属于温带季风气候,皖中地区主要属于亚热带季风气候,与关中地区相比,皖中比关中降水量大,皖中河流比关中河流密集、水流量大,所以皖中比关中多洪涝灾害。
3.(2022·江西·中考真题)阅读材料,完成问题探究。探究主题:港口村的变迁。
港口村位于江西省某山区,建于河流交汇处的低地,历史悠久。随着人口增加,住宅用地扩大,良田被逐渐侵占。近几十年来,因泥沙淤积,河床抬高等原因,洪涝灾害加剧。2017年党的十九大提出乡村振兴战略。在党和政府的关怀下,港口村整体搬迁,在附近荒山上建成了新村。搬迁后,港口村发生了巨大的变化,人民的生产和生活条件得到了极大的改善。下图示意港口村的变迁。
(2)探究二:整体搬迁前港口村易发生洪涝灾害的原因。
【尝试解答】
地势低平,河床抬高,河道弯曲,排水不畅;雨季降水多且集中,多暴雨;干支流交
【解析】
从地形看,港口古村落地势地平,水流不畅,且河流上游带来的泥沙容易在河道淤积,堵塞河道,造成排洪困难;从降水看,港口古村落位于南方地区,降水丰沛且集中在夏季,多暴雨,雨量大,且港口村位于河流干支流交汇处,雨季上游来水多,使港口古村落更容易遭受洪涝灾害。

