2023南昌十中高三下学期第一次模拟理综试题含答案
展开参考答案:
1.A
【详解】A.聚丙烯的主要原料为丙烯,主要来源是石油的裂解,故A正确;
B.水晶、玛瑙的主要成分是二氧化硅,属于氧化物,不是硅酸盐,不属于硅酸盐工业产品,故B错误;
C.人造刚玉的主要成分是三氧化二铝(或氧化铝),故C错误;
D.使燃料充分燃烧可以增大氧气的浓度或增大氧气的接触面积,空气的通入量增多会带走热量,降低热效率,故D错误;
故答案为A。
2.D
A.向明矾溶液中逐滴加入Ba(OH)2溶液至生成沉淀,当Al3+完全沉淀时,还未沉淀完全,继续加入Ba(OH)2溶液,Al(OH)3溶解,BaSO4增多,且BaSO4增加的质量大于Al(OH)3减少的质量,故完全沉淀时,生成沉淀的质量最大,此时的离子反应方程式为,
B.不论的量多少,与苯酚钠反应,都生成苯酚和碳酸氢钠,B错误
C.还原性强于,先与反应,当时,发生反应,C错误
D.硼酸为弱酸,离子方程式中保持化学式不拆,和NaOH溶液的反应为,故D正确;
故选D。
3.D
【分析】W、X、Y、Z的原子序数依次增大且占据三个不同周期,W的原子序数最小,且可以形成一个共价键,则W为H元素,则X、Y、Z占据两个不同周期,所以X一定为第二周期元素,X可以形成两个共价键,应为O元素;Y可以形成+3价阳离子,且原子序数大于O,则为Al元素;Z可以形成5个共价键,应为P元素。
【详解】A.P元素的最高价氧化物对应的水化物为H3PO4,为三元弱酸,A正确;
B.X和Y组成的化合物为Al2O3,由于AlCl3为共价化合物,工业上电解熔融态Al2O3制备铝单质,B正确;
C.X、Y的简单氢化物分别为H2O、AlH3,常温下H2O为液体,AlH3为固体,所以AlH3的熔点更高,C错误;
D.Al3+最外层为8个电子,阴离子中形成两个共价键的O满足8电子稳定结构,由于阴离子带三个单位负电荷,所以形成一个共价键的O也满足8电子稳定结构,D正确;
综上所述答案为C。
4.B
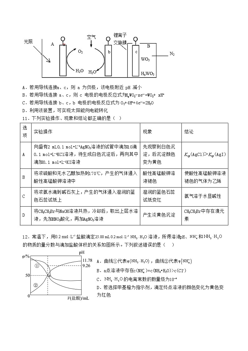
【详解】A.根据示意图可知,a与c相连后,a电极发生失电子的氧化反应所以作负极,考虑到电解质溶液为pH=3的Li2SO4-H2SO4溶液,所以a极的电极反应式为:;由于生成H+,所以a极附近的pH下降;A项正确;
B.根据示意图可知,a与c相连后,c为正极,发生得电子的还原反应,电极反应式应写作:;B项错误;
C.根据示意图,b与c若相连,b极为正极发生氧气的还原反应,考虑到电解质溶液为pH=3的Li2SO4-H2SO4溶液,所以电极反应式为:;C项正确;
D.连接a与c后,将太阳能转变成B中的化学能,再连接b,c后,就可将化学能再转变成电能,最终实现了太阳能向电能的转化,D项正确;
答案选B。
5.D
【详解】A.试管中加入的AgNO3溶液过量,过量的Ag+与I-反应产生AgI沉淀,不能证明AgCl会发生沉淀转化生成AgI沉淀,故无法证明溶度积常数Ksp(AgCl)>Ksp(AgI),A错误;
B.乙醇具有挥发性,挥发的气体中含有乙醇及浓硫酸与乙醇发生氧化还原反应产生的SO2都具有还原性,二者都能使酸性高锰酸钾溶液褪色,因此不能证明反应产生了乙烯,B错误;
C.氨气的水溶液显碱性,能够使湿润的红色石蕊试纸变蓝色,而不是使湿润的蓝色石蕊试纸变红色,C错误;
D.将CH3CH2Br与NaOH溶液共热,发生水解反应产生CH3CH2OH及NaBr,冷却后,取出上层水溶液,先加HNO3酸化,再加AgNO3溶液有淡黄色沉淀即为AgBr沉淀,则可说明有溴元素,D正确;
故合理选项是D。
6.C
【详解】A.盐酸滴定氨水,氨水逐渐减少,铵根离子增多,曲线①代表,曲线②代表,选项A正确;
B.a点溶液c()=c(NH3•H2O),溶液pH=9.26,呈现碱性,c(OH-)>c(H+)根据电荷守恒,c()>c(Cl-),c()=c(NH3•H2O)>c(Cl-),选项B正确;
C.Kb(NH3•H2O)=,a点时c()=c(NH3•H2O),Kb(NH3•H2O)=c(OH-)=10-4.74,数量级为10-5,选项C错误;
D.滴定终点所得氯化铵溶液,溶液显酸性,若选择甲基橙为指示剂,滴定终点溶液的颜色变化为黄色变为红色,选项D正确;
答案选C。
7.D
【详解】A.由M和N的结构简式可知,M和N不含有亲水基团,则M和N不易溶于水,故A错误;
B. 在O→P的过程中,O中的羧基转化成羟基,发生了还原反应,故B错误;
C.戊烯有5种同分异构体,分别为1-戊烯,2-戊烯,2-甲基-1-丁烯,2-甲基-2-丁烯,3-甲基-1-丁烯。1-戊烯的一氯代物有5种,2-戊烯的一氯代物有5种,2-甲基-1-丁烯的一氯代物有4种,2-甲基-2-丁烯的一氯代物有3种,3-甲基-1-丁烯的一氯代物有4种,所以一氯戊稀总共有5+5+4+3+4=21种,所以Q的链状同分异构体有20种,故C错误;
D.由R的结构简式可知,R可以与与Br2发生取代反应,R中含有碳碳双键,能与Br2发生加成反应,故D正确;
故选D。
【点睛】有机反应中可以根据组成的变化判断反应类型,得氢失氧的过程为还原反应,得氧失氢的反应为氧化反应,如羧基变为羟基,属于失去氧的反应,该过程为还原反应。
26(14分). 恒压滴液漏斗(或恒压分液漏斗)(1分) 防倒吸(1分) 降低Na2S2O4的溶解度,有利于其结晶析出 HCOO- +2SO2+3OH-S2O+CO+2H2O或HCOO- +2SO2+OH-S2O+CO2+H2O CD 淀粉溶液 87.0 取少量分解产物溶于足量的稀盐酸中,静置,取上层清液,滴加几滴BaCl2溶液,若出现沉淀则说明产物中含有Na2SO4,反之则无
【分析】装置A反应产生SO2,进入C装置与甲酸、NaOH等反应生成Na2S2O4,装置D吸收多余的SO2,防止污染空气。
【详解】(1)容器a为带有恒压装置的分液漏斗,故名称为恒压分液漏斗或恒压滴液漏斗;由于SO2进入C装置反应可能会产生倒吸,故装置B的作用为防倒吸;
(2)因为Na2S2O4易溶于水、不溶于甲醇,故甲醇的作用为降低Na2S2O4溶解度,有利于其结晶析出;根据题意,HCOOH与SO2在碱性条件下反应生成Na2S2O4,HCOOH滴入后首先与NaOH反应转化为HCOO-,故初步确定反应为:HCOO- + SO2 + OH- → ,S元素由+4被HCOO-还原为+3,推测HCOO- 中C元素由+1被氧化为稳定+4价CO2,由于为碱性条件,故此时应该生成,结合元素守恒确定生成物中有H2O,故配平后方程式为:HCOO- +2SO2+3OH-S2O+CO+2H2O(或HCOO- +2SO2+OH-S2O+CO2+H2O);
(3)A.Na2S2O4具有强还原性,强氧化性HNO3能将其氧化为,故A不合理;
B.若甲酸与NaOH 物质的量之比为1:1,则此时恰好反应,若NaOH过量,则可以将CO2反应生成,有助于平衡正向移动,提高Na2S2O4产率,故B不合理;
C.Na2S2O4具有强还原性,在空气中易被氧化,故排尽空气可防止Na2S2O4被氧化,提高其纯度,C合理;
D.Na2S2O4不溶于甲醇,故可用甲醇洗涤,D合理;
故答案选CD。
(4) 涉及I2的滴定,可以用淀粉溶液作指示剂,终点现象为溶液颜色由无色变为浅蓝色,故此处填淀粉溶液;
根据已知方程式确定关系式:Na2S2O4 ~ NaHSO2·HCHO ~ 2I2,得c(Na2S2O4)=;
W(Na2S2O4)=,即Na2S2O4质量分数为87.0%;
(5)检验,需加入稀盐酸排除等离子干扰,再加入BaCl2溶液观察现象,不能选用稀硝酸,因为硝酸会将Na2SO3、Na2S2O3、SO2等物质氧化成产生干扰,故选用试剂为:稀盐酸和BaCl2溶液,具体操作为:取少量分解产物溶于足量的稀盐酸中,静置,取上层清液,滴加几滴BaCl2溶液,若出现沉淀则说明产物中含有Na2SO4,反之则无。
27.(15分) 2Cr2O3+4Na2CO3+3O24Na2CrO4+4CO2 物质的粒度为60目 H2SiO3 (1分) 2+2H+⇌+H2O 0.25mol·L−1 2.4×10−4 Na2Cr2O7+CH3OH+3H2SO4=2Cr(OH)SO4+CO2↑+Na2SO4+4H2O
【分析】由流程可知,铬渣加入纯碱、空气和辅料氧化煅烧, Cr2O3转化为 Na2CrO4,存在的副反应:SiO2+Na2CO3Na2SiO3+CO2↑、Al2O3+Na2CO32NaAlO2+CO2↑,且水浸之后滤渣1中还原氧化铁和氢氧化钙,加入稀硫酸调节pH,除去溶液中的AlO2-、SiO32-,则滤渣2为氢氧化铝、硅酸;滤液中存在2+2H+⇌+H2O,经调节pH=a、蒸发结晶后可生成重铬酸钠,然后加入甲醇、硫酸将重铬酸钠还原为Cr(OH)SO4,据此分析解答。
【详解】(1)“焙烧”时 Cr2O3转化为 Na2CrO4,反应化学方程式是2Cr2O3+4Na2CO3+3O2 4Na2CrO4+4CO2,故答案为:2Cr2O3+4Na2CO3+3O2 4Na2CrO4+4CO2;
(2)由图可知,“水浸”过程中,物料的粒度(颗粒大小)为60目时铬残余量最小,则最佳的反应条件为60目,故答案为:物质的粒度为60目;
(3)“滤渣2”的主要成分为Al(OH)3和H2SiO3,“过滤2”后,将溶液pH调至a,a小于6.5,目的是使转化为+H2O,酸化时发生的反应为:2+2H+⇌+H2O,若1L酸化后所得溶液中含铬元素的质量为28.6g,有转化为,说明铬元素有转化为,根据铬元素守恒,存在关系式:2Cr~2~,n()剩余=×=0.05mol,则n()=0.25mol,因此酸化后所得溶液中c()==0.25mol•L-1, 故答案为:H2SiO3 ; 2+2H+⇌+H2O;0.25mol•L-1;
(4)根据沉淀溶解平衡BaCrO4⇌+Ba2+,有Ksp(BaCrO4)=c()×c(Ba2+) =1.2×10-10=5.0×10-7×c(Ba2+),解得:c(Ba2+)=2.4×10-4mol/L,故答案为:2.4×10-4;
(5)CH3OH 被氧化生成 CO2,根据流程图,Na2Cr2O7被还原为 Cr(OH)SO4,反应的化学方程式为Na2Cr2O7+3H2SO4+CH3OH=2Cr(OH)SO4+Na2SO4+CO2↑+4H2O,故答案为:Na2Cr2O7+3H2SO4+CH3OH=2Cr(OH)SO4+Na2SO4+CO2↑+4H2O;
(6)用m1kg 的铬渣(含 Cr2O3 40%)制备 Cr(OH)SO4,最终得到产品m2kg,由Cr原子守恒可知理论上生成产品的质量为×165g/mol×2kg=kg,则产率为×100%=×100%,故答案为:×100%。
【点睛】解得本题的关键是要知道存在 2+2H+⇌+H2O,本题的易错点为(3),要注意铬元素的守恒关系的应用。
28.(1)B
(2)第一步
(3) BCD <
(4) 阳
【详解】(1)A.高温低压,平衡逆向移动,不能提高二氧化碳平衡转化率,A错误;
B.低温高压,平衡正向移动,能提高二氧化碳的平衡转化率,B正确;
C.高温高压不能确定平衡移动方向,C错误;
D.低温低压不能确定平衡移动方向,D错误;
故选B;
(2)反应速率较快的是第一步,理由是第一步反应的活化能小;
(3)①A.反应中全为气体物质,恒容容器中混合气体的密度始终保持不变,故不能说明反应达到平衡,A不符合题意;
B.反应前后气体的总物质的量不同,故容器内混合气体的压强保持不变能说明反应达到平衡,B符合题意;
C.反应速率:说明正逆反应速率相等,说明达到平衡,C符合题意;
D.同时断裂2molC—H和1molH—H能说明正逆反应速率相等,说明反应达到平衡,D符合题意;
故选BCD;
②结合反应,温度相同时,压强增大,平衡逆向移动,甲烷的转化率降低,故由图乙可知,压强。
③,平衡时总物质的量为,则平衡时甲烷的平衡分压为,二氧化碳的平衡分压为,一氧化碳的平衡分压为,氢气的平衡分压为,则X点对应温度下的。
(4)连接电源负极的一极为阴极,阴极电极反应为;因为阳极室中的氢离子需要进入阴极室,故该装置中使用的是阳离子交换膜。
35. a c sp CO2(或N2O、CS2等) N>O>C 高 NH3分子间形成氢键,使NH3的沸点反常偏高 3∶2 三角锥形
【分析】根据核外电子排布规律判断微粒能量的大小;根据杂化轨道理论及等电子体理论分析轨道杂化类型及分子的空间构型;根据元素性质及核外电子排布规律比较元素第一电离能;根据晶胞结构及题干信息进行相关计算。
【详解】(1)氮原子核外有7个电子,a项电子排布能量最低;b项电子排布违背洪特规则;c项中1s能级上电子发生跃迁,能量最高;d项中电子排布违背洪特规则。
故答案为a;c ;
(2)NO2+的结构类似CO2,都是直线型结构,氮原子通过两个双键与两个O原子相连,氮原子为sp杂化。与NO2+互为等电子体的化合物有:CO2、CS2或N2O等。
故答案为 sp ; CO2(或N2O、CS2等);
(3)氮原子由于2p轨道处于半充满状态,第一电离能反常偏大,故C、N、O三者的第一电离能由大到小的顺序为:N>O>C;氮的电负性强,NH3分子之间形成氢键,使其沸点反常偏高;砷的电负性弱,在AsH3分子间不能形成氢键,因而AsH3的沸点低。
故答案为N>O>C;高;NH3分子间形成氢键,使NH3的沸点反常偏高;
(4)在乙炔分子C≡C中含1个σ键2个π键,此外C−H间还有2个σ键,故σ键与π键数目之比3∶2;AsCl3分子类似NH3的结构,As采取sp3杂化,故分子结构为三角锥形。
故答案为3∶2;三角锥形;
(5)在BAs晶胞中B位于顶点和面心,故1个晶胞中含B的个数=8×+6×=4,As位于晶胞内部有4个,故1个晶胞中含4个BAs;则晶胞质量m=ρ·(a×10−10)3=×(11+75) g,故晶胞的密度ρ= g·cm−3。
故答案为 。
36(15分).(1) 2-甲基丙酸(或甲基丙酸)(1分) 、—COOH (1分) 加聚反应(1分)
(2) 5
(3)
(4)(4分)
【分析】根据B的结构和A到B是取代反应得出A的结构简式为 ,根据后面信息得到B发生消去反应,酸化得到C,A到E发生取代反应生成E,E先后和苯/催化剂、Zn-Hg/HCl发生反应生成F,F和丙酮酸甲酯发生加成反应生成,在浓硫酸作用下发生消去反应得到H,H在催化剂作用下发生加成反应得到I,I和发生取代反应生成J,J发生加聚反应生成M。
【详解】(1)A( )系统命名的名称为2-甲基丙酸(或甲基丙酸);C所含官能团为碳碳双键和羧基,其官能团的结构简式为、—COOH;试剂①是乙二醇,其分子式为;根据M的结构简式得J→M反应类型为加聚反应。
(2)A的同分异构体能发生银镜反应且含有羟基,说明含有—CHO和—OH,还有3个碳原子,2个取代基团在同一个碳原子上有2种结构,在不同碳原子上有3种结构,共有5种;其中核磁共振氢谱有3组峰,峰面积之比为6∶1∶1的结构简式为 。
(3)D+I→J反应是取代反应,其化学方程式为。
(4)在苯、催化剂以及Zn-Hg/HCl作用下反应生成
、和 在催化剂作用下发生反应生成,
在浓硫酸作用下加热生成 , 与氢气发生加成反应生成,其合成路线为。
2023榆林十中高三高考仿真模拟(一)理综PDF版含答案: 这是一份2023榆林十中高三高考仿真模拟(一)理综PDF版含答案,共14页。
2023南昌十中高三下学期第一次模拟理科综合试题含答案: 这是一份2023南昌十中高三下学期第一次模拟理科综合试题含答案,文件包含江西省南昌市第十中学2022-2023学年高三下学期第一次模拟理科综合试题无答案docx、理综一模docx、地理答案docx、理科综合答题卡pdf等4份试卷配套教学资源,其中试卷共32页, 欢迎下载使用。
2023南昌高三下学期第一次模拟测试理综图片版含答案: 这是一份2023南昌高三下学期第一次模拟测试理综图片版含答案,共13页。

