高中生物解密23 微生物的培养与利用(讲义)-【高频考点解密】2021年高考生物二轮复习讲义+分层训练
展开
这是一份高中生物解密23 微生物的培养与利用(讲义)-【高频考点解密】2021年高考生物二轮复习讲义+分层训练,共25页。试卷主要包含了培养基及微生物的纯化培养技术,微生物的计数方法,微生物的筛选与鉴别,微生物的利用等内容,欢迎下载使用。
解密23 微生物的培养与利用
高考考点
考查内容
三年高考探源
考查频率
培养基及微生物的纯化培养技术
1.掌握培养基及微生物的纯化培养技术;
2.掌握微生物的计数方法;
3.掌握微生物的筛选与鉴别的步骤和所用试剂;
4.理解微生物的利用;
2020·全国Ⅲ卷·11
2020·江苏卷·24
2018·全国Ⅰ卷·37
2018·全国Ⅱ卷·37
2018·全国Ⅲ卷·37
2018·海南卷·30
2018·江苏卷·31
2018江苏卷·16
★★★★☆
微生物的计数方法
★★★★☆
微生物的筛选与鉴别
★★★★☆
微生物的利用
★★★★★
核心考点一 培养基及微生物的纯化培养技术
一、微生物的培养基
1.微生物的培养基
营养要素
来源
功能
碳源
无机碳源
CO2、NaHCO3、CaCO3等含碳无机物
①构成细胞物质和一些代谢产物
②既是碳源又是能源(有机碳源)
有机碳源
糖类、脂质、蛋白质、有机酸、石油、花生粉饼等
氮源
无机氮源
无机氮:NH3、铵盐、硝酸盐、N2等
合成含氮的代谢产物
有机氮源
牛肉膏、蛋白胨、核酸、尿素、氨基酸
合成蛋白质、核酸及含氮的代谢产物
生长因子
维生素、氨基酸、碱基
①酶和核酸的组成成分
②参与代谢过程中的酶促反应
2.按物理状态分类
培养基种类
特点
用途
液体培养基
不加凝固剂
工业生产
固体培养基
加凝固剂(如琼脂)
微生物分离、鉴定,活菌计数,菌种保藏
半固体培养基
观察微生物的运动、分类、鉴定
3.按功能分类
种类
制备方法
原理
用途
举例
选择培养基
培养基中加入某些化学物质
依据某些微生物对某些物质的特殊需求或抗性而设计
从众多微生物中分离所需的微生物
加入青霉素分离得到酵母菌和霉菌
鉴别培养基
培养基中加入某种指示剂或化学药品
产生特定的颜色或其他变化
鉴别不同种类的微生物
用伊红—美蓝培养基鉴别大肠杆菌
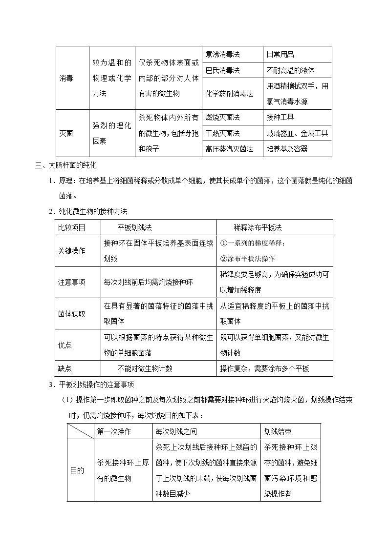
二、消毒与灭菌
条件
结果
常用方法
应用范围
消毒
较为温和的物理或化学方法
仅杀死物体表面或内部的部分对人体有害的微生物
煮沸消毒法
日常用品
巴氏消毒法
不耐高温的液体
化学药剂消毒法
用酒精擦拭双手,用氯气消毒水源
灭菌
强烈的理化因素
杀死物体内外所有的微生物,包括芽孢和孢子
燃烧灭菌法
接种工具
干热灭菌法
玻璃器皿、金属工具
高压蒸汽灭菌法
培养基及容器
三、大肠杆菌的纯化
1.原理:在培养基上将细菌稀释或分散成单个细胞,使其长成单个的菌落,这个菌落就是纯化的细菌菌落。
2.纯化微生物的接种方法
比较项目
平板划线法
稀释涂布平板法
关键操作
接种环在固体平板培养基表面连续划线
①一系列的梯度稀释;
②涂布平板法操作
注意事项
每次划线前后均需灼烧接种环
稀释度要足够高,为确保实验成功可以增加稀释度
菌体获取
在具有显著的菌落特征的菌落中挑取菌体
从适宜稀释度的平板上的菌落中挑取菌体
优点
可以根据菌落的特点获得某种微生物的单细胞菌落
既可以获得单细胞菌落,又能对微生物计数
缺点
不能对微生物计数
操作复杂,需要涂布多个平板
3.平板划线操作的注意事项
(1)操作第一步即取菌种之前及每次划线之前都需要对接种环进行火焰灼烧灭菌,划线操作结束时,仍需灼烧接种环,每次灼烧目的如下表:
第一次操作
每次划线之间
划线结束
目的
杀死接种环上原有的微生物
杀死上次划线后接种环上残留的菌种,使下次划线的菌种直接来源于上次划线的末端,使每次划线菌种数目减少
杀死接种环上残存的菌种,避免细菌污染环境和感染操作者
(2)灼烧接种环,待其冷却后才能伸入菌液,以免温度太高杀死菌种。
(3)第二次及其以后的划线操作总是从上一次划线末端开始,能使细菌的数目随着划线次数的增加而逐渐减少,最终得到由单个细菌繁殖而来的菌落。
(4)划线时最后一区不要与第一区相连。
(5)划线用力大小要适当,防止用力过大将培养基划破。
考法一
(2017·上海高考真题)硝化细菌广泛存在于通气性较好的土壤中,其部分代谢反应如图所示,下列关于硝化细菌的培养条件的描述正确的是( )
A.碳源为葡萄糖 B.培养时需隔绝空气
C.氮源是氨气 D.培养时需冷藏
【答案】C
【分析】
培养基中需要具备碳源、氮源、无机盐、水等,另外在考虑温度、PH等条件。土壤中的硝化细菌能进行化能合成作用,硝化细菌能利用氨气氧化释放的能量把二氧化碳和水合成有机物,属于自养生物,因此选择提供无机碳源、无机氮源。
【详解】
A、土壤中的硝化细菌能进行化能合成作用,培养基中不需要有机碳源,其碳源为二氧化碳,A错误;
B、硝化细菌能利用NH3氧化释放的能量把二氧化碳和水合成有机物,所以培养时不能隔绝空气,B错误;
C、硝化细菌的培养过程中氮源是氨气,C正确;
D、硝化细菌能利用NH3氧化释放的能量把二氧化碳和水合成有机物,需要酶的催化作用,所以培养时需要适宜的温度,D错误。
故选C。
考法二
(2019·江苏高考真题)下列关于微生物实验操作的叙述,错误的是
A.培养微生物的试剂和器具都要进行高压蒸汽灭菌
B.接种前后,接种环都要在酒精灯火焰上进行灼烧
C.接种后的培养皿要倒置,以防培养污染
D.菌种分离和菌落计数都可以使用固体培养基
【答案】A
【分析】
无菌技术指通过一定的物理、化学的手段,防止实验室培养物被外来微生物污染,保持微生物的纯培养的技术,其中包括在微生物的分离、转接、保存等过程中防止其他微生物污染的手段。常见的方法:消毒和灭菌。
【详解】
接种室、接种箱等常用紫外线消毒法处理,接种环等常用灼烧灭菌法处理,吸管、培养皿等常用干热灭菌法处理,培养基及多种器材用高压蒸汽灭菌法处理,A错误;为了防止杂菌污染,每次接种前后,接种环都要进行灼烧灭菌,B正确;接种后,培养皿需要倒置,以防皿盖上水珠落入培养基造成污染,C正确;分离菌种可以用平板划线法和稀释涂布平板法,后者还可以用于微生物的计数,所用培养基为固体培养基,D正确。故选A。
1.关于制备牛肉膏蛋白胨固体培养基的叙述错误的是
①将称好的牛肉膏连同称量纸一同放入烧杯溶解
②等培养基冷却40℃左右时进行倒平板
③待平板冷却凝固5〜10分钟后将平板倒过来放置
④操作顺序为计算、称量、溶化、倒平板、灭菌
⑤牛肉膏和蛋白胨都能提供碳源、氮源、磷酸盐、维生素
A.①④⑤ B.②③④ C.①②③ D.②④⑤
【答案】D
【详解】
①将称好的牛肉膏连同称量纸一同放入烧杯,加入少量的水,加热,①正确;
②待培养基冷却至50℃左右时,在酒精灯火焰附近倒平板,②错误;
③待平板冷却凝固约5~10min后,将平板倒过来放置,使皿盖在下,皿低在上,③正确;
④制备牛肉膏蛋白胨固体培养基的操作顺序为计算、称量、溶化、灭菌、倒平板,④错误;
⑤蛋白胨只能提供碳源、氮源、维生素,⑤错误。
故选D。
2.下图表示小方同学在实验室培养大肠杆菌过程中的部分操作,下列说法错误的是:
A.①②③步骤需要在酒精灯火焰旁操作
B.培养基中必须含碳源、氮源、无机盐和水
C.③步骤接种环多方向划线是为了便于细菌计数
D.接种结束后,将④倒置放入培养箱中培养
【答案】C
【分析】
本题以“在实验室培养大肠杆菌过程中的部分操作示意图”为情境,考查学生对微生物纯化培养的相关知识的识记和理解能力。
【详解】
①②③步骤依次表示倒平板、用接种环沾取菌液、进行平板划线,为了防止被杂菌污染,操作时都需要在酒精灯火焰旁进行,A正确;不同的微生物对营养物质的需求存在差异,但水、碳源、氮源和无机盐都是各种微生物所需的基本营养,所以培养基中必须含碳源、氮源、无机盐和水,B正确;③步骤接种环多方向划线是为了分离菌种,C错误;④是培养,划线接种结束后,将平板倒置后放入培养箱培养,防止冷凝水污染培养基,D正确。
3.已知某种细菌以CO2为唯一碳源,下列相关叙述正确的是
A.可推测该细菌的代谢类型为自养型
B.在该细菌的培养基中可不必添加无机盐
C.培养过程中碳源同时充当该细菌的能源物质
D.培养该细菌的培养基中无需添加氮源
【答案】A
【解析】
【分析】
能利用二氧化碳合成有机物的生物为自养型生物。培养微生物的培养基一般都含有水、碳源、氮源、无机盐,此外还要满足微生物生长对pH、特殊营养物质以及氧气的要求。
【详解】
某种细菌以CO2为唯一碳源,可推测该细菌的代谢类型为自养型,A正确;微生物的培养一般需要水、碳源、氮源和无机盐等营养物质,B错误;该细菌以CO2为唯一碳源,但CO2不能为微生物提供能量,C错误;氮源是微生物生长必需的营养物质,培养该细菌的培养基中需添加氮源,D错误。
故选A。
4.空气中的微生物在重力等作用下会有一定程度沉降。某生物兴趣小组欲利用平板培养基测定教室内不同高度空气中微生物的分布情况。下列关于实验的叙述不正确的是
A.在配制培养基时必须添加琼脂等凝固剂成分
B.将平板培养基放置在教室相同地点的不同高度
C.本实验需要设置不开盖的平板培养基作为对照
D.菌落数在30-300之间的平板才可以用于计数
【答案】D
【分析】
依题文可知,本实验需用固体培养基,实验自变量是教室相同地点的不同高度,以此相关知识做出判断。
【详解】
A、平板为固体培养基,故需要加入琼脂等凝固剂成分,A正确;
B、根据实验目的可知,自变量是教室相同地点的不同高度,所以需将平板培养基放置在教室相同地点的不同高度,B正确;
C、本实验需要设置不开盖的平板培养基作为对照,不同高度下放置开盖平板培养基进行实验,C正确;
D、为了保证结果准确,一般选择菌落数在30~300的平板进行计数,D错误。
故选D。
5.下列关于微生物分离和培养的叙述,不正确的是
A.微生物培养基中加入牛肉膏和蛋白胨可以同时提供碳源和氮源
B.测定土壤样品中的活菌数目,常用平板划线法
C.培养基不一定都使用高压蒸汽灭菌法灭菌
D.以尿素作为唯一氮源的培养基可以分离得到能分解尿素的细菌
【答案】B
【分析】
本题考查微生物培养,考查对培养基成分、类型、灭菌方法、接种方法的理解和识记。可在熟记相关知识的基础上分析各选项是否正确。
【详解】
牛肉膏和蛋白胨的主要成分是蛋白质,含有碳、氮元素,可以为微生物同时提供碳源和氮源,A项正确;测定土壤样品中的活菌数目,常用稀释涂布平板法,B项错误;培养基一般使用高压蒸汽灭菌法灭菌,也可以采用微孔滤膜过滤除菌,C项正确;以尿素作为唯一氮源的培养基为选择培养基,只有能分解尿素的细菌才能在该培养基上生长繁殖,D项正确。
核心考点二 微生物的计数方法
1.两种计数方法的比较
比较项目
间接计数法(稀释涂布平板法)
直接计数法(显微计数法)
原理
当样品的稀释度足够高时,培养基表面生长的一个菌落,来源于样品稀释液中的一个活菌,通过统计平板上的菌落数,就能推测出样品中大约含有多少活菌
利用特定细菌计数板或血细胞计数板,在显微镜下计算一定容积的样品中微生物的数量
公式
每克样品中的菌落数=(C÷V)×M
C:某稀释度下平板上生长的平均菌落数;
V:涂布平板时所用的稀释液的体积(mL);
M:稀释倍数
每毫升原液所含细菌数:每小格平均细菌数×400×104×稀释倍数
缺点
当两个或多个菌体连在一起时,平板上观察到的只是一个菌落
不能区分细胞死活
结果
比实际值偏小
比实际值偏大
2.设置对照和重复
比较项目
对照
重复
目的
排除非测试因素对实验结果的影响
排除偶然因素对实验结果的影响
实例
空白对照:确定培养基制作是否合格
同一稀释度涂布至少3个平板
【易混易错】
“选择菌落数在30~300的平板”的两个提醒
用稀释涂布平板法计数微生物时,要求选择菌落数在30~300的平板进行计数。解题时易出现以下误解:
(1)只得到1个菌落数在30~300的平板是错误的。错误的原因是不符合实验的重复原则,易受到偶然因素的影响。
(2)得到3个或3个以上菌落数在30~300的平板,也不一定正确,这可能有两种情况:
①不同平板间差异较大,如得到3个平板,菌落数分别为230、34、240,虽然菌落数均在“30~300”,这也是不正确的,因为“34”与“230”“240”差异太大,应重新实验找出原因。
②不同平板之间差异不大,是符合要求的,用其平均值作为估算的最终结果。可见,并不是只要得到3个“菌落数在30~300的平板”即可,而应该是涂布的同一稀释度的平板均符合“菌落数在30~300的平板”且无较大差异,说明实验操作合格,才能按照计算公式进行计算。
考法一
(2009·安徽高考真题)下列是关于“检测土壤中细菌总数”实验操作的叙述,其中错误的是
A.用蒸馏水配制牛肉膏蛋白膝培养基,经高温、高压灭菌后倒平板 B.取104、105、106倍的土壤稀释液和无菌水各0.1ml,分别涂布于各组平板上 C.将实验组和对照组平板倒置,370C恒温培养24-48小时 D.确定对照组无菌后,选择菌落数在300以上的实验组平板进行计数
【答案】D
【解析】
检测土壤中细菌总数,用蒸馏水配制牛肉膏蛋白胨培养基,经高温、高压灭菌后倒平板,取104、105、106倍的土壤稀释液和无菌水各0.1ml,分别涂布于各组平板上,将实验组和对照组平板倒置,37℃恒温培养24-48小时,在确定对照组无菌后,选择菌落数在30-300的一组平板为代表进行计数。所以D不对。
6.统计细菌数目的方法有( )
①涂布平板法 ②直接计数法 ③滤膜法
A.①②③ B.①③ C.②③ D.①②
【答案】A
【分析】
微生物计数的方法是稀释涂布平板法、显微镜直接计数法等。
【详解】
①稀释涂布平板计数是根据微生物在固体培养基上所形成的单个菌落,即是由一个单细胞繁殖而成这一培养特征设计的计数方法,即一个菌落代表一个单细胞,①正确;
②显微镜直接计数法是利用血球计数板进行微生物的计数,缺点是无法区分死菌和活菌,②正确;
③滤膜法可计数水样中的大肠杆菌,③正确。
故选A。
7.下列有关微生物分离、纯化及计数的叙述中,错误的是( )
A.平板划线法通过连续划线将聚集的菌种分散并计数
B.用富含尿素的培养基富集培养尿素分解菌
C.稀释涂布平板法通过系列梯度稀释可将微生物分散
D.用血细胞计数板计数微生物时,实验结果往往偏大
【答案】A
【分析】
微生物的分离纯化方法主要有稀释涂布平板法和平板划线法。技术方法主要有活菌计数法和显微镜直接计数法。
【详解】
A、平板划线法通过连续划线将聚集的菌种分散,但无法计数,A错误;
B、用富含尿素的培养基富集培养尿素分解菌,B正确;
C、稀释涂布平板法通过系列梯度稀释可将微生物分散,C正确;
D、用血细胞计数板计数微生物时,实验结果往往偏大,因为有些死菌也被计入其中,D正确。
故选A。
8.下列有关微生物计数的描述不正确的是( )
A.统计某一稀释度下的菌落数,最好能计数3个平板并求平均值
B.活菌计数法因为观察的是菌落,所以统计值往往比活菌的实际数目高
C.显微镜直接计数法在计数的同时能观察到所研究微生物的形态特征
D.当菌落数目稳定时,一般选取菌落在30~300的平板进行计数
【答案】B
【分析】
统计菌落数目的方法:
(1)显微镜直接计数法
①原理:利用特定细菌计数板或血细胞计数板,在显微镜下计算一定容积的样品中微生物数量;②方法:用计数板计数; ③缺点:不能区分死菌与活菌。
(2)间接计数法(活菌计数法)
①原理:当样品的稀释度足够高时,培养基表面生长的一个菌落,来源于样品稀释液中的一个活菌。通过统计平板上的菌落数,就能推测出样品中大约含有多少活菌。
②操作
a、设置重复组,增强实验的说服力与准确性。
b、为了保证结果准确,一般选择菌落数在30~300的平板进行计数。
③计算公式:每克样品中的菌株数=(c÷V)×M,其中c代表某一稀释度下平板上生长的平均菌落数,V代表涂布平板时所用的稀释液的体积(mL),M代表稀释倍数。
【详解】
A、为减小误差,统计某一稀释度下的菌落数,最好能计数3个平板并求平均值,A正确;
B、由于当两个或多个细胞连在一起时,平板上显示的只是一个菌落,故活菌计数法的统计值往往比活菌的实际数目低,B错误;
C、显微镜直接计数法在计数的同时能观察到所研究微生物的形态特征,C正确;
D、当菌落数目稳定时,一般选取菌落在30~300的平板进行计数,D正确。
故选B。
9.下列有关微生物培养和保藏的叙述,正确的是( )
A.配制微生物培养基时,一定要加入琼脂
B.将菌种接种到试管的固体斜面培养基上,可长期保藏
C.分离计数时,可用平板划线法对需计数的微生物进行分离
D.划线操作时,不能将最后一区的划线与第一区的划线相连
【答案】D
【分析】
1.微生物接种常用的两种方法:
①平板划线法:将已经熔化的培养基倒入培养皿制成平板,接种,划线,在恒温箱里培养。在线的开始部分,微生物往往连在一起生长,随着线的延伸,菌数逐渐减少,最后可能形成单个菌落。②稀释涂布平板法:将待分离的菌液经过足够稀释后,均匀涂布在培养皿表面,经培养后,可形成单菌落,该方法不仅可以分离,而且可以计数。
2.菌种保藏:临时保藏的方法。首先,将菌种接种到试管的固体斜面培养基上,在合适的温度下培养。当菌落长成后,将试管放入4℃的冰箱中保藏。以后每3~ 6个月,都要重新将菌种从旧的培养基上转移到新鲜的培养基上。但是,这种方法保存的时间不长,菌种容易被污染或产生变异。对于需要长期保存的菌种,可以采用甘油管藏的方法。在3 mL的甘油瓶中,装入1 mL甘油后灭菌。将1mL培养的菌液转移到甘油瓶中,与甘油充分混匀后,放在20℃的冷冻箱中保存。
【详解】
A、配制微生物液体培养基时不需要加入琼脂,A错误;
B、由分析可知,将菌种接种到试管的固体斜面培养基上,可临时保藏,B错误;
C、分离计数时,可用稀释涂布平板法对需计数的微生物进行分离,平板划线法不能计数,C错误;
D、划线操作时,注意不能将最后一区的划线与第一区的划线相连,否则达不到逐步分离的目的,无法得到单菌落,D正确。
故选D。
10.筛选淀粉分解菌需使用以淀粉为唯一碳源的培养基。接种培养后,若细菌能分解淀粉,培养平板经稀碘液处理,会出现以菌落为中心的透明圈(如图),实验结果见下表。
菌种
菌落直径:C(mm)
透明圈直径:H(mm)
H/C
细菌Ⅰ
5.1
11.2
2.2
细菌Ⅱ
8.1
13.0
1.6
有关本实验的叙述,错误的是
A.培养基除淀粉外还含有氮源等其他营养物质
B.筛选分解淀粉的细菌时,菌液应稀释后涂布
C.以上两种细菌均不能将淀粉酶分泌至细胞外
D.H/C值反映了两种细菌分解淀粉能力的差异
【答案】C
【分析】
该选择培养基上的唯一碳源是淀粉,只有能利用淀粉的微生物才能存活,微生物分解淀粉后,会产生透明圈。
【详解】
培养基一般含有碳源、氮源、水、无机盐和生长因子等成分,A正确;筛选淀粉分解菌时,需要对菌液进行一系列的梯度稀释,再将不同稀释度的菌液分别涂布到固体培养基上进行培养,B正确;由题意可知,以上两种菌均会产生透明圈,说明两种菌均可以产生淀粉酶并分泌到细胞外分解淀粉,C错误;淀粉分解菌的H/C越大,说明其产生的淀粉酶分解的淀粉相对越多,可说明该淀粉分解菌分解淀粉的能力越强,D正确。因此,本题答案选C。
核心考点三 微生物的筛选与鉴别
1.微生物的鉴别方法
(1)菌落特征鉴别法:根据微生物在固体平板培养基表面形成的菌落的形状、大小、隆起程度和颜色等特征进行鉴别。
(2)指示剂鉴别法:如以尿素为唯一氮源的培养基中加入酚红指示剂,培养某种微生物后,培养基变红说明该种微生物能够分解尿素。
(3)染色鉴别法:如利用刚果红染色法,根据培养基中出现以纤维素分解菌为中心的透明圈来筛选分解纤维素的微生物。
2.筛选微生物的三种方法
(1)单菌落挑取法:利用平板划线法或稀释涂布平板法接种到固体平板培养基表面,直接根据微生物菌落的特征利用单菌落挑取的方法获得目的微生物。
(2)选择培养法:利用选择培养基对微生物进行选择培养,直接获得目的微生物。
(3)鉴定培养法:利用鉴别培养基使目的微生物菌落呈现特有的特征,然后筛选目的微生物。
3.筛选微生物的两个实例比较
比较项目
土壤中分解尿素的细菌的分离
分解纤维素的微生物的分离
方法
利用以尿素为唯一氮源的选择培养基进行选择培养
利用富含纤维素的选择培养基进行选择培养
原理
只有分解尿素的细菌能够合成脲酶,才能在以尿素为唯一氮源的培养基上生长
因为培养基中含有丰富的纤维素,因此能够分解纤维素的微生物具有更多的生存机会而大量繁殖
鉴别
在培养基中加入酚红指示剂,指示剂变红说明菌落中的菌体为分解尿素的细菌
刚果红染色法,周围出现透明圈的菌落为分解纤维素的微生物的菌落
考法一
(2020·江苏高考真题)为纯化菌种,在鉴别培养基上划线接种纤维素降解细菌,培养结果如图所示。下列叙述正确的是( )
A.倒平板后需间歇晃动,以保证表面平整
B.图中Ⅰ、Ⅱ区的细菌数量均太多,应从Ⅲ区挑取单菌落
C.该实验结果因单菌落太多,不能达到菌种纯化的目的
D.菌落周围的纤维素被降解后,可被刚果红染成红色
【答案】B
【分析】
分析平板结果可知,采用的接种方法为平板划线法,且划线顺序是Ⅰ区、Ⅱ区、Ⅲ区,可以看到Ⅲ区中出现了单菌落。
【详解】
A、倒平板后无需晃动,A错误;
B、Ⅰ区、Ⅱ区没有出现单菌落,说明细菌数量太多,故应从Ⅲ区挑取单菌落,B正确;
C、出现单菌落即达到了菌种纯化的目的,C错误;
D、刚果红是一种染料,它可以与像纤维素这样的多糖物质形成红色复合物,但并不和水解
后的纤维二糖和葡萄糖发生这种反应,D错误。
故选B。
考法二
(2019·江苏高考真题)下列关于产纤维素酶菌分离及运用的叙述,不合理的是
A.筛选培养基中应含有大量的葡萄糖或蔗糖提供生长营养
B.可从富含腐殖质的林下土壤中筛选产纤维素酶菌
C.在分离平板上长出的菌落需进一步确定其产纤维素酶的能力
D.用产纤维素酶菌发酵处理农作物秸秆可提高其饲用价值
【答案】A
【分析】
纤维素酶是一种复合酶,包括C1酶、Cx酶和葡萄糖苷酶,前两种酶使纤维素分解成纤维二糖,第三种酶将纤维二糖分解成葡萄糖。
【详解】
应该用以纤维素为唯一碳源的培养基筛选纤维素分解菌,只有纤维素分解菌能够存活,A错误;木材、秸秆中富含纤维素,故可以从富含腐殖质的林下土壤中筛选产纤维素酶菌,B正确;用以纤维素为唯一碳源的培养基筛选纤维素分解菌后,为了确定得到的是纤维素分解菌,还需要进行发酵产纤维素酶的实验,C正确;用产纤维素酶菌发酵处理农作物秸秆,可以把纤维素分解成葡萄糖,提高饲用价值,D正确。故选A。
11.将相等数量的硝化细菌和大肠杆菌分别接种到含铵盐的无机盐培养液中,在适宜温度下振荡培养。若用虚线表示大肠杆菌的生长趋势,实线表示硝化细菌的生长趋势,则下图中能正确表示两种菌体生长趋势的是( )
A. B.
C. D.
【答案】C
【分析】
本题考查微生物同化作用的方式,硝化细菌是自养生物,通过化能合成作用合成有机物以维持生命活动;大肠杆菌属于异养生物,必须消耗现成的有机物才能维持正常的生命活动。
【详解】
硝化细菌是自养生物,可以利用培养液中的无机盐、水及大气中的CO2,通过化能合成作用合成有机物以维持生命活动,由于空间、营养等条件是有限的,其种群数量呈“S”型增长;大肠杆菌属于异养生物,必须消耗现成的有机物才能维持正常的生命活动,故在只含无机盐的培养液中不能生存,其数量是逐渐减少的,C表示的大肠杆菌和硝化细菌的生长曲线符合实际情况,A、B、D不符合。 故选C。
12.下列有关“土壤中分解尿素的细菌的分离与计数实验”的叙述,正确的是
A.分离土壤中的尿素分解菌实验中,采集的土样经高温灭菌后,可以用于制取土壤稀释液
B.测定土壤中细菌的总量和测定土壤中能分解尿素的细菌的数量,选用的稀释度范围不同
C.测定土壤样品中的活菌数目,常用显微镜直接计数法
D.接种土壤微生物稀释液时,平板划线法可以采取连续划线的方法使微生物均匀分布
【答案】B
【分析】
据题文和选项的描述可知:本题考查学生对微生物的纯化培养与分离的相关知识的识记和理解能力。
【详解】
分离土壤中的尿素分解菌实验中,采集的土样经高温灭菌后,其中的微生物全部死亡,不能得到尿素分解菌,A错误;土壤中各类微生物的数量不同,为了获得不同类型的微生物,就需要按不同的稀释度进行分离,可见,测定土壤中细菌的总量和测定土壤中能分解尿素的细菌的数量,选用的稀释度范围也不同,B正确;测定土壤样品中的活菌数目,常用菌落计数法,一般不常用显微镜直接计数法,C错误;接种土壤微生物稀释液时,可借助平板划线法,通过接种环在琼脂固体培养基表面连续划线的操作,将聚集的菌种逐步稀释分散到培养基的表面,但并不是使微生物均匀分布,D错误。
13.高温淀粉酶在大规模工业生产中有很大的实用性。研究者从热泉中筛选出了高效产生高温淀粉酶的嗜热菌,其筛选过程如图所示。下列说法错误的是( )
A.①过程的目的是稀释
B.②过程所使用的接种方法是稀释涂布平板法
C.I号、Ⅱ号培养基都属于固体培养基,先灭菌后调节pH
D.从Ⅰ号培养基挑出透明圈大的菌落,接种到Ⅱ号培养基上
【答案】C
【详解】
图中①过程是稀释嗜热菌培养液的过程,A正确;接种嗜热菌即②过程所使用的接种方法是稀释涂布平板法,B正确;分析图示信息可知,Ⅰ号、Ⅱ号培养基都属于固体培养基,培养基配制和灭菌过程中,应注意先调节pH后灭菌,C错误;部分嗜热菌在Ⅰ培养基上生长时可产生淀粉酶,分解培养基中的淀粉后会在菌落周围形成透明圈,透明圈越大,说明产生的淀粉酶越多,因此应挑选透明圈大的菌落接种在Ⅱ号培养基上继续培养,D正确。
14.下列说法错误的是( )
A.因为土壤中各类微生物的数量不同,所以为获得不同类型的微生物,要按不同的稀释倍数进行分离
B.测定土壤中细菌的总量和测定土壤中能分解尿素的细菌的数量,选用的稀释范围不同
C.在统计菌落数目时,为了保证结果准确,一般采用密度较大的平板进行计数
D.牛肉膏蛋白胨培养基的菌落数明显大于选择培养基的数目,说明选择培养基已筛选出一些细菌菌落
【答案】C
【分析】
样品的稀释度直接影响平板上生长的菌落数目。实际操作中,通常选用一定稀释范围的样品液进行培养,以保证获得菌落在30~300之间、适于计数的平板。测定土壤中细菌的数量,一般选用104、105和106倍的稀释液;测定放线菌的数量一般选用103、104和105倍的稀释液;测定真菌的数量,一般选用102、103和104倍的稀释液。将菌液稀释相同的倍数,在牛肉膏蛋白胨培养基上生长的菌落数目应明显多于选择培养基上的数目,从而说明选择培养基具有筛选作用。
【详解】
土壤中各种微生物数量不同,细菌大约为70%~90%,其次是放线菌,真菌最少,故不同类型微生物,要按不同稀释倍数进行,A正确;根据选项A可知,测定土壤中细菌的总量和测定土壤中能分解尿素的细菌的数量,需要选用的稀释范围不同,B正确;为了保证结果准确,一般选取菌落数在30-300之间的平板进行计数,C错误;验证选择培养基是否具有选择作用,需设立牛肉膏蛋白胨培养基作为对照,若后者上的菌落数明显大于前者,说明前者具有筛选作用,D正确。故选C。
15.豆豉是大豆经过发酵制成的一种食品。为了研究影响豆豉发酵效果的因素,某小组将等量的甲、乙两菌种分别接入等量的A、B两桶煮熟大豆中并混匀,再将两者置于适宜条件下进行发酵,并定期取样观测发酵效果。以下推测不合理的是
A.该实验的自变量是菌种,温度属于无关变量
B.大豆发酵过程中部分蛋白质转变为多肽,形成豆豉的独特风味
C.若容器内上层大豆发酵效果优于底层,则发酵菌为厌氧菌
D.煮熟大豆使蛋白质变性,有利于菌体分泌酶作用于蛋白质
【答案】C
【解析】
根据题干信息分析,该实验的自变量是菌种的种类(甲乙两种菌种),而温度属于无关变量,A正确;大豆发酵过程中部分蛋白质转变为多肽,形成豆豉的独特风味,B正确;若容器内上层大豆发酵效果优于底层,说明发酵菌为需氧型,C错误;煮熟大豆使蛋白质变性,有利于菌体分泌酶作用于蛋白质,D正确。
核心考点四 微生物的利用
1.果酒和果醋制作步骤的比较
制果酒
制果醋
相同过程
(1)选材和材料处理:选择新鲜的葡萄,先用清水冲洗葡萄1~2遍除去污物后,再去枝梗;
(2)制作发酵液,防止杂菌污染;
(3)发酵:将葡萄汁注入发酵瓶,注意液体量不要超过发酵瓶总体积的2/3
不同过程
(1)将温度严格控制在18~25 ℃,时间控制在10~12 d左右。发酵旺盛期的CO2产量非常大,要及时排气,防止发酵瓶爆裂;
(2)检测指标:7~10 d以后,可以开始进行取样检验工作。例如,可以嗅味和品尝、用重铬酸钾检验酒精含量,进行酵母菌的镜检,测定pH等工作
(1)将温度严格控制在30~35 ℃,并注意适时通过充气口充气;
(2)检测指标:果醋的制作是否成功可以通过观察菌膜的形成、嗅味和品尝初步鉴定,再通过检测和比较醋酸发酵前后的pH进一步鉴定。还可以在显微镜下观察发酵液中是否有醋酸菌,并统计其数量作进一步鉴定
2.果酒和果醋的发酵装置及各个部件的作用
装置图
结构或操作
目的
充气口
醋酸发酵时连接充气泵,输入无菌空气;制酒时关闭充气口
排气口
用来排出CO2
长而弯曲的胶管
防止空气中微生物的污染
出料口
便于取料,及时监测发酵进行的情况
3.发酵后酒精的检验及对照原则
(1)检验
(2)对照
两种对照方式都必须遵循单一变量原则:前者是标准对照,后者是自身对照。
4.果酒、果醋制作的注意事项
(1)材料的选择与处理
选择新鲜的葡萄,榨汁前先冲洗后除去枝梗,以避免去除枝梗时引起葡萄破损,增加被杂菌污染的机会。
(2)防止发酵液被污染
需要从发酵制作的过程进行全面的考虑,因为操作的每一步都可能混入杂菌。为避免杂菌污染,榨汁机要洗净并晾干;发酵装置要洗净并用70%的酒精消毒;封闭充气口;若用简易的发酵装置;每隔一定时间排气时只需拧松瓶盖,不要完全揭开瓶盖等。
(3)控制好发酵时间与温度、果醋制作时适时充气。
【特别提醒】
氧气供应状况对酒精发酵结果影响的分析方法
(1)酒精发酵所需的氧气供应条件
①发酵前期:需要通入空气或在发酵瓶中留有一定的空间,可以给酵母菌提供氧气以利于酵母菌通过有氧呼吸大量增殖。②发酵后期:要通过密封严格控制无氧环境,以利于酵母菌通过无氧呼吸产生酒精。
(2)酒精发酵异常的情况
①酒精发酵的前期如果供氧不足,酵母菌数量少,产生的酒精少。②酒精发酵后期如果密封不严,则酵母菌数量充足,但是不能产生酒精。
5.腐乳的制作
(1)豆腐的选取:豆腐含水量以70%为宜,若含水量过高,豆腐块不易成形;若含水量过低,则不利于毛霉的生长。
(2)控制好材料的用量
①盐的用量:豆腐毛坯∶盐=5∶1,盐的浓度过低,不足以抑制微生物生长,可能导致豆腐腐败变质;盐的浓度过高,会影响腐乳的口味。
②酒的用量:卤汤中酒的含量控制在12%左右为宜。酒精含量的高低与腐乳后期发酵时间的长短有很大关系:酒精含量越高,对蛋白酶的抑制作用也越大,会使腐乳成熟时间延长;酒精含量过低,蛋白酶的活性高,加快蛋白质的水解,但杂菌繁殖快,豆腐易腐败,难以成块。
(3)防止杂菌的污染
①用来腌制腐乳的玻璃瓶,洗刷干净后要用沸水消毒。
②装瓶腌制时,操作要迅速小心,且要逐层加盐,离瓶口表面的盐要铺厚一些。
③加入卤汤后,要用胶条将瓶口密封。封瓶时,最好将瓶口通过酒精灯的火焰,防止瓶口被污染。
(4)发酵温度:前期发酵温度应保持在15~18 ℃,如温度过低,则菌丝生长缓慢,不能进入豆腐块的深层;温度过高,菌丝易老化和死亡,影响腐乳的品质。
(5)发酵时间:发酵时间影响生化反应速度及生化产物的量。
6.泡菜的制作
a.泡菜制作成功的关键点
(1)材料的选择及用量
①蔬菜应新鲜,若放置时间过长,蔬菜中的硝酸盐易被还原成亚硝酸盐。
②清水和盐的质量比为4∶1,盐水要煮沸后冷却。煮沸有两大作用,一是除去水中氧气,二是杀灭盐水中其他细菌。
(2)防止杂菌污染:每次取样用具要洗净,要迅速封口。
(3)氧气需求
①泡菜坛要选择透气性差的容器,以创造无氧环境,有利于乳酸菌发酵,防止蔬菜腐烂。
②泡菜坛坛盖边沿的水槽内要注满水,以保证乳酸菌发酵所需要的无氧环境,并注意在发酵过程中经常补水。
(4)温度:发酵温度控制在室温即可,最好在26~36 ℃。温度过高,则易滋生杂菌,温度过低则发酵时间延长。
b.泡菜腌制过程中乳酸菌、乳酸和亚硝酸盐的变化
发酵时期
乳酸菌
乳酸
亚硝酸盐
发酵初期
少(有O2,乳酸菌活动受抑制)
少
增加(硝酸盐还原菌的作用)
发酵中期
最多(乳酸抑制其他菌活动)
积累、增多、pH下降
下降(硝酸盐还原菌受抑制,部分亚硝酸盐被分解)
发酵
后期
减少(乳酸继续积累,pH继续下降,抑制其活动)
继续增多,pH继续下降
下降至相对稳定(硝酸盐还原菌被完全抑制)
含量变化曲线
时期
乳酸菌
乳酸
亚硝酸盐
注意
亚硝酸盐是硝酸盐还原菌促进硝酸盐还原形成的,而不是硝化细菌氧化氨形成的
考法一
(2020·山东高考真题)野生型大肠杆菌可以在基本培养基上生长,发生基因突变产生的氨基酸依赖型菌株需要在基本培养基上补充相应氨基酸才能生长。将甲硫氨酸依赖型菌株M和苏氨酸依赖型菌株N单独接种在基本培养基上时,均不会产生菌落。某同学实验过程中发现,将M、N菌株混合培养一段时间,充分稀释后再涂布到基本培养基上,培养后出现许多由单个细菌形成的菌落,将这些菌落分别接种到基本培养基上,培养后均有菌落出现。该同学对这些菌落出现原因的分析,不合理的是( )
A.操作过程中出现杂菌污染
B.M、N菌株互为对方提供所缺失的氨基酸
C.混合培养过程中,菌株获得了对方的遗传物质
D.混合培养过程中,菌株中已突变的基因再次发生突变
【答案】B
【分析】
本题以大肠杆菌营养缺陷型为材料进行相关实验探究为情境,考查考生综合运用所学知识分析实验结果的能力。
【详解】
A.操作过程当中出现杂菌污染,基本培养基上生长的为杂菌,A合理;
B.若M、N菌株互为对方提供所缺失的氨基酸形成的菌落,需要MN混合在一起才能生存,而该菌落来自于单个细菌形成的菌落,单个细菌不可能混合培养的细菌。B项不合理。
C.M、N菌株混合培养后在基本培养基上可以生存。推测可能是混合培养过程当中,菌株间发生了基因交流,获得了对方的遗传物质,C合理;
D.基因突变是不定向的,在混合培养过程中,菌株当中已突变的基因也可能再次发生突变得到可在基本培养基上生存的野生型大肠杆菌,D合理。
故选B。
考法二
(2007·全国高考真题)通过发酵罐发酵可大规模生产谷氨酸,生产中常用的菌种是好氧的谷氨酸棒状杆菌。下面有关谷氨酸发酵过程的叙述,正确的是
A.溶氧充足时,发酵液中有乳酸的积累
B.发酵液中碳源和氮源比例的变化不影响谷氨酸的产量
C.菌体中谷氨酸的排出,有利于谷氨酸的合成和产量的提高
D.发酵液PH值呈碱性时,有利于谷氨酸棒状杆菌生成乙酰谷氨酰胺
【答案】C
【详解】
A、谷氨酸棒状杆菌是好氧型细菌,在氧气充足时,不会有乳酸的积累,A错误;
B、碳源与氮源之比影响谷氨酸的产量,当培养基中碳源与氮源之比为4:1时,菌体大量繁殖而产生的谷氨酸少,而当培养基中碳源与氮源之比为3:1时,菌体繁殖受到抑制,谷氨酸的合成量增加,B错误;
C、谷氨酸合成过多时,会抑制谷氨酸脱氢酶的活性,从而使谷氨酸的合成过程中断,因此需要及时排出谷氨酸,才可以解除抑制作用,C正确;
D、当发酵液的pH为酸性时,谷氨酸棒状杆菌会产生乙酰谷氨酰胺,D错误。
故选C。
16.下列有关微生物实验室培养的说法正确的有
A.制备牛肉膏蛋白胨固体培养基的操作顺序为计算、称量、溶化、消毒、倒平板
B.分离能分解纤维素的细菌时要以纤维素作为培养基中唯一的碳源
C.培养不同微生物的培养基时都要将pH调至中性或微碱性
D.稀释涂布平板法和平板划线法均可以统计待测菌液中的活菌数目
【答案】B
【分析】
阅读题干可知,本题是与微生物实验室培养与应用有关的题目,根据选项涉及的具体内容回忆相关知识点进行判断.
【详解】
制备牛肉膏蛋白胨固体培养基的操作顺序为计算、称量、溶化、灭菌、倒平板,A错误;分离能分解纤维素的细菌时要以纤维素作为培养基中唯一的碳源,B正确;培养霉菌时,需将培养基的pH调至酸性,C错误;平板划线法不能用于统计待测菌液中活菌的数目,D错误。
17.下列有关微生物培养的叙述,正确的是 ( )
A.平板划线法接种时,只需在每次划线操作之前对接种环进行灭菌即可
B.溶化牛肉膏时,称好的牛肉膏连同称量纸一同放入烧杯
C.纯化培养时,培养皿应倒置放在恒温培养箱内的摇床上培养
D.观察菌落时,应将培养皿盖拿掉后在显微镜下进行观察计数
【答案】B
【分析】
1、微生物常见的接种的方法:①平板划线法:将已经熔化的培养基倒入培养皿制成平板,接种,划线,在恒温箱里培养。在线的开始部分,微生物往往连在一起生长,随着线的延伸,菌数逐渐减少,最后可能形成单个菌落。②稀释涂布平板法:将待分离的菌液经过大量稀释后,均匀涂布在培养皿表面,经培养后可形成单个菌落。2、平板划线操作的注意事项:①第一次划线及每次划线之前都需要灼烧接种环灭菌;②灼烧接种环之后,要冷却后才能伸入菌液,以免温度太高杀死菌种;③划线时最后一区域不要与第一区域相连;④划线用力大小要适当,防止用力过大将培养基划破。
【详解】
用平板划线法接种微生物时,每次划线前后都要对接种环进行灭菌,A错误;将称好的牛肉膏连同称量纸一同放入烧杯,加入少量的水,加热,B正确;纯化培养时,培养皿应倒置放在恒温培养箱内静止培养,不需要在摇床上培养,C错误;为防止空气中杂菌污染培养物,观察菌落时,不能打开培养皿的盖子,D错误。
18.下列有关培养基和菌种鉴定的叙述不正确的是( )
A.菌落的大小、颜色、有无荚膜、隆起程度等特征都可作为菌种鉴定的依据
B.可利用固体培养基上菌落的特征来判断和鉴别细菌的类型
C.利用刚果红培养基上是否形成透明圈来筛选纤维素分解菌
D.在以尿素为唯一氮源的培养基中加入酚红指示剂鉴定尿素分解菌
【答案】A
【解析】
菌落的大小、颜色、隆起程度等特征都可作为菌种鉴定的依据,但是有无荚膜通过肉眼无法观察,A错误; 鉴别培养基属于固体培养基,可利用固体培养基上菌落的特征来判断和鉴别细菌的类型,B正确; 当纤维素被纤维素酶分解后,刚果红-纤维素的复合物就无法形成,培养基中会出现以纤维素分解菌为中心的透明圈,可通过是否产生透明圈来筛选纤维素分解菌,C正确; 在以尿素为唯一氮源的培养基中加入酚红指示剂鉴定尿素分解菌,D正确。
19.下列关于微生物的培养和应用的叙述正确的是
A.配制培养基时应先调PH后灭菌
B.在培养基中加入青霉素可抑制真菌而促进细菌生长
C.培养基中加入伊红—美蓝试剂,长出的菌落为大肠杆菌菌落
D.向液体培养基中通入氧气能促进破伤风杆菌的生长
【答案】A
【解析】
【分析】
本题考查培养基配置的步骤,选择培养基与鉴别培养基的区别等。制备牛肉膏蛋白胨固体培养基,其基本过程为计算、称量、溶化、调pH、灭菌、倒平板六个步骤。选择培养基:培养基中加入某种化学物质,以抑制不需要的微生物的生长,促进所需要的微生物的生长,培养、分离出特定微生物(如培养酵母菌和霉菌,可在培养基中加入青霉素;培养金黄色葡萄球菌,可在培养基中加入高浓度食盐)。鉴别培养基:是加入一些化学物质,微生物的代谢产物等可以和这种物质发生反应,产生明显的变化,以便鉴别和筛选某种微生物。
【详解】
配制培养基应先调pH再进行灭菌,否则会被再次污染,A正确;青霉素能够干扰细菌细胞壁的合成,在培养基中加入青霉素可抑制细菌而促进真菌生长,B错误;伊红美蓝是专一鉴定大肠杆菌的指示剂,利用伊红—美蓝固体培养基可以鉴定大肠杆菌是否存在,C错误;破伤风杆菌的代谢类型属于异养厌氧型,向其培养基中通入氧气会抑制其生长,D错误;故选A。
相关试卷
这是一份高中生物高考解密23 微生物的培养与利用(分层训练)(原卷版),共10页。试卷主要包含了培养基及微生物的纯化培养技术,微生物的计数方法,微生物的筛选与鉴别,微生物的利用等内容,欢迎下载使用。
这是一份高中生物高考解密13 生物的变异与育种(讲义)-【高频考点解密】2021年高考生物二轮复习讲义+分层训练,共40页。试卷主要包含了基因突变与基因重组的辨析,区分不同变异类型的方法,变异的类型以及三种变异辨析,变异与育种等内容,欢迎下载使用。
这是一份高中生物解密14 生物的进化(讲义)-【高频考点解密】2021年高考生物二轮复习讲义+分层训练,共21页。试卷主要包含了正确理解现代生物进化理论,基因频率与基因型频率,生物进化与生物多样性的形成等内容,欢迎下载使用。

