高中生物专题01 细胞的分子组成-备战2021年高考生物专题提分攻略(有答案)
展开
这是一份高中生物专题01 细胞的分子组成-备战2021年高考生物专题提分攻略(有答案),共14页。试卷主要包含了通关秘籍,细胞中水的存在形式和生理功能,水的存在形式与代谢,细胞中的无机盐,易错警示,糖的种类,常见脂质的种类与功能等内容,欢迎下载使用。
专题01 细胞的分子组成
一、原核细胞与真核细胞的差异性与统一性
(1)原核细胞与真核细胞的区别
项目
原核细胞
真核细胞
大小
较小
较大
本质区别
无以核膜为界限的细胞核
有以核膜为界限的细胞核
细胞质
有核糖体,无其他细胞器
有核糖体和其他细胞器
细胞核
拟核,无核膜、核仁和染色质
有核膜、核仁和染色质
是否遵循遗传定律
不遵循孟德尔遗传定律
细胞核基因的遗传遵循孟德尔遗传定律
变异类型
基因突变
基因突变、基因重组、染色体变异
细胞分裂方式
二分裂、出芽
有丝分裂、无丝分裂和减数分裂
举例
细菌、蓝藻、衣原体、支原体
酵母菌等真菌、衣藻、高等植物、动物
(2)原核细胞与真核细胞的统一性
①化学组成:组成细胞的元素基本一致,化合物(水、无机盐、氨基酸、核苷酸等)种类也非常相似。
②结构:都具有细胞膜、细胞质、核糖体。
③增殖方式:主要通过细胞分裂进行细胞的增殖。
④遗传物质:都以DNA作为遗传物质,且共用一套遗传密码。
⑤能源物质:以ATP作为直接能源物质。
二、通关秘籍
(1)如何判断细菌:凡“菌”字前面有“杆”(如乳酸杆菌)、“球”(如链球菌)、“螺旋” 及“弧”(如霍乱弧菌)字的都是细菌。
(2)带“菌”字和“藻”字的不一定都是原核生物,如酵母菌、霉菌、绿藻、褐藻、红藻都是真核生物。
(3)蓝藻的生物学特征:①蓝藻细胞不含叶绿体,但含叶绿素和藻蓝素,能进行光合作用,是自养生物;②蓝藻无染色体,不能进行有丝分裂;③蓝藻细胞不含线粒体,但能进行有氧呼吸。
注:蓝藻是一类生物,而不是一种生物,如颤藻、念珠藻、蓝球藻均属于蓝藻。
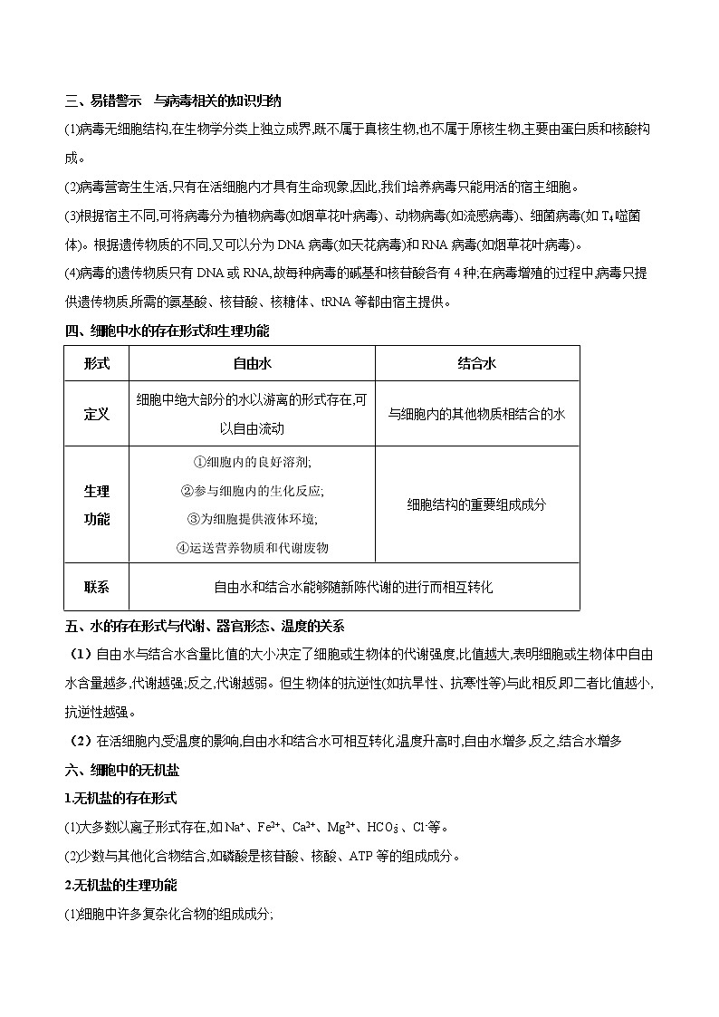
三、易错警示 与病毒相关的知识归纳
(1)病毒无细胞结构,在生物学分类上独立成界,既不属于真核生物,也不属于原核生物,主要由蛋白质和核酸构成。
(2)病毒营寄生生活,只有在活细胞内才具有生命现象,因此,我们培养病毒只能用活的宿主细胞。
(3)根据宿主不同,可将病毒分为植物病毒(如烟草花叶病毒)、动物病毒(如流感病毒)、细菌病毒(如T4噬菌体)。根据遗传物质的不同,又可以分为DNA病毒(如天花病毒)和RNA病毒(如烟草花叶病毒)。
(4)病毒的遗传物质只有DNA或RNA,故每种病毒的碱基和核苷酸各有4种;在病毒增殖的过程中,病毒只提供遗传物质,所需的氨基酸、核苷酸、核糖体、tRNA等都由宿主提供。
四、细胞中水的存在形式和生理功能
形式
自由水
结合水
定义
细胞中绝大部分的水以游离的形式存在,可以自由流动
与细胞内的其他物质相结合的水
生理
功能
①细胞内的良好溶剂;
②参与细胞内的生化反应;
③为细胞提供液体环境;
④运送营养物质和代谢废物
细胞结构的重要组成成分
联系
自由水和结合水能够随新陈代谢的进行而相互转化
五、水的存在形式与代谢、器官形态、温度的关系
(1)自由水与结合水含量比值的大小决定了细胞或生物体的代谢强度,比值越大,表明细胞或生物体中自由水含量越多,代谢越强;反之,代谢越弱。但生物体的抗逆性(如抗旱性、抗寒性等)与此相反,即二者比值越小,抗逆性越强。
(2)在活细胞内,受温度的影响,自由水和结合水可相互转化,温度升高时,自由水增多,反之,结合水增多
六、细胞中的无机盐
1.无机盐的存在形式
(1)大多数以离子形式存在,如Na+、Fe2+、Ca2+、Mg2+、HCO3-、Cl-等。
(2)少数与其他化合物结合,如磷酸是核苷酸、核酸、ATP等的组成成分。
2.无机盐的生理功能
(1)细胞中许多复杂化合物的组成成分;
(2)对于维持细胞和生物体的生命活动有重要作用;
(3)维持细胞的渗透压,从而维持细胞的正常形态;
(4)调节pH、维持细胞的酸碱平衡。
七、易错警示
1、种子在晒干过程中减少的为自由水,但仍能保持生命活性,仍能萌发;用试管加热或炒熟则使种子丧失结合水,导致种子死亡,不能萌发;种子萌发过程中吸收的主要是自由水,代谢加强,呼吸作用加快。
2、不同种子亲水能力不同,大豆(主要含蛋白质)>小麦、玉米、大米(主要含淀粉)>花生(主要含脂肪)。
八、糖的种类
种类
分子式
分布
功能
单糖
五碳糖
核糖
C5H10O5
动植物细胞
RNA的组成成分
脱氧核糖
C5H10O4
DNA的组成成分
六碳糖
葡萄糖
C6H12O6
植物细胞
光合作用的产物,能源物质
果糖
C6H12O6
能源物质
二糖
麦芽糖
C12H22O11
植物细胞
水解成两分子葡萄糖而供能
蔗糖
植物细胞
水解成果糖和葡萄糖而供能
乳糖
动物乳汁
水解成半乳糖和葡萄糖而供能
多糖
淀粉
(C6H10O5)n
植物细胞
植物细胞中重要的储能物质
纤维素
植物细胞
结构性多糖,植物细胞细胞壁的基本组成成分
肝糖原
动物肝脏
储存能量,调节血糖浓度
肌糖原
动物肌肉
储存能量,氧化分解为肌肉收缩提供能量
九、常见脂质的种类与功能
种类
功能
脂肪
①细胞内良好的储能物质;②减少热量散失,维持体温恒定;
③减少内脏器官之间的摩擦,具有缓冲外界压力的作用
磷脂
是组成细胞膜的成分
固
醇
类
胆固醇
是生物膜的组成成分之一,在人体内还参与血液中脂质的运输
性激素
促进生殖细胞的形成和生殖器官的发育,激发并维持第二性征
维生素D
促进小肠对钙和磷的吸收;预防和治疗佝偻病、骨质疏松症等
十、通关秘籍
(1)在细胞中,糖类、脂肪、蛋白质都是有机化合物,其中储存有大量化学能。当其被氧化分解时,这些化学能就释放出来,供生命活动所利用。因此,它们都是能源物质。三大能源物质的供能顺序:先是糖类氧化供能;当糖类供能不足时,再由脂肪、蛋白质供能;蛋白质一般不提供能量。
(2)正常情况下生物体能量主要由糖类供给(70%以上),因此糖类是主要的能源物质。
(3)植物细胞内的储能物质是淀粉、脂肪;动物细胞内的储能物质是糖原、脂肪。不论动物细胞还是植物细胞,脂肪都是主要的储能物质。
(4)直接能源物质是ATP。生命活动所需能量由ATP水解提供,储能物质所含能量只有转移到ATP中才能用于生命活动。
十一、知识必备
蛋白质的功能
举例
构成细胞和生物体结构的基本物质
构成动物和人体的肌肉,构成生物膜、核糖体、染色体等
构成细胞和生物体的功能物质
催化作用
参与生物体各项生命活动的大多数酶
运输作用
红细胞中运输氧的血红蛋白、细胞膜上的载体蛋白
信息传递、调节作用
调节生物体的生命活动的多种激素
免疫作用
生物体内的抗体,能消灭外来抗原物质
十二、通关秘籍
1、教材中常见蛋白质的分析辨别方法
名称
特点
分布
大多数酶
具有生物催化作用,除少数酶是RNA外,绝大多数酶是蛋白质
细胞内或细胞外
载体蛋白
运输某些物质,如离子、氨基酸等
细胞膜上
血红蛋白
一种含Fe2+的蛋白质,主要运输氧气和部分二氧化碳
红细胞内
血浆蛋白
血浆蛋白(如纤维蛋白原和凝血酶原等)是血浆中最主要的固体成分,在维持血浆渗透压中起重要作用
血浆中
抗体
能与特定抗原发生特异性结合的免疫球蛋白
血清(主要)、组织液、外分泌液中
2、解答蛋白质分子结构多样性有关问题的方法
若两个肽链中的氨基酸的数目、种类都相同,但功能不同,则是由氨基酸排列顺序不同和多肽链的空间结构不同造成的;若仅数目相同,则是由氨基酸的种类、排列顺序不同和多肽链的空间结构不同造成的。
十三、考点必备
1.核酸的基本组成单位— ——————
(1)每分子核苷酸由一分子五碳糖、一分子磷酸、一分子含氮碱基组成。
(2)元素组成:C、H、O、N、P。
(3)种类:根据五碳糖的不同,可分为两类——脱氧核糖核苷酸和核糖核苷酸
2.核酸的形成
(1)每个核酸分子都是由几十个乃至上亿个核苷酸连接而成的长链。
(2)在绝大多数生物体的细胞中,脱氧核糖核酸(DNA)由两条脱氧核苷酸链构成,核糖核酸(RNA)由一条核糖核苷酸链构成。
3.核酸的功能
核酸是细胞内携带遗传信息的物质,在生物体的遗传、变异和蛋白质的生物合成中具有极其重要的作用。
十四、 通关秘籍 DNA与RNA的比较
种类
DNA(脱氧核糖核酸)
RNA(核糖核酸)
组成成分
五碳糖
脱氧核糖
核糖
磷酸
磷酸
碱基
A(腺嘌呤)、G(鸟嘌呤)、C(胞嘧啶)
T(胸腺嘧啶)
U(尿嘧啶)
基本单位
脱氧核苷酸(4种)
核糖核苷酸(4种)
结构
一般呈规则的双螺旋结构
常呈单链结构
分布
主要分布在细胞核内的染色体上,在线粒体和叶绿体中也有
主要分布在细胞质中
功能
能进行复制、转录过程,从而实现遗传信息的传递
mRNA能指导翻译过程,把遗传信息从mRNA传递到蛋白质中;rRNA主要参与核糖体的构建;tRNA主要转运氨基酸进入核糖体
十五、知识网络构建
一、 选择题
1.(2019江苏盐城第四次模拟)下列有关细胞中化合物的叙述,错误的是( )
A.血红蛋白由大量元素组成,参与氧气的运输
B.RNA具有传递信息、催化反应、转运物质等功能
C.自由水与结合水的比例会影响细胞的代谢强弱
D.DNA分子转录过程中,有双链的解开和恢复
【答案】 A
【解析】 血红蛋白中的Fe属于微量元素,A项错误。mRNA具有传递信息的作用,RNA类酶具有催化作用,tRNA可识别并转运特定的氨基酸,B项正确。自由水是细胞内的良好溶剂,为生化反应提供反应的介质,能运输营养和代谢废物,自由水与结合水的比例会影响细胞代谢的强弱,C项正确。转录以DNA的一条单链为模板,该过程中有DNA双链的解开和恢复,D项正确。
2.下列关于氨基酸和蛋白质的叙述,错误的是( )
A.甜味肽的分子式为C13H16O5N2,则甜味肽一定是一种三肽
B.酪氨酸几乎不溶于水而精氨酸易溶于水,这种差异是由R基的不同引起的
C.n个氨基酸共有m个氨基,则它们缩合成的一条多肽链中的氨基数为(m-n+1)
D.一种氨基酸可能有多种与之对应的密码子
【答案】 A
【解析】 甜味肽的分子式为C13H16O5N2,因为每个氨基酸分子至少含有1个N原子,所以根据N原子数可推知该甜味肽是一种二肽,A项错误。组成蛋白质的氨基酸约有20种,其区别在于R基不同,酪氨酸几乎不溶于水,而精氨酸易溶于水,这种差异是由R基的不同引起的,B项正确。n个氨基酸共有m个氨基,这些氨基酸缩合成一条多肽时,参与反应的氨基数为(n-1),所以该多肽中的氨基数为m-(n-1)=m-n+1,C项正确。一种氨基酸可以由几种不同的密码子决定,这种情况叫作密码子的简并性,如苏氨酸有4个密码子,即ACU、ACC、ACA、ACG,D项正确。
3.下列关于糖类的叙述,正确的是( )
A.葡萄糖、果糖、半乳糖都是还原糖,但元素组成不同
B.淀粉、糖原、纤维素都是由葡萄糖聚合而成的多糖
C.蔗糖、麦芽糖、乳糖都可与斐林试剂反应生成砖红色沉淀
D.蔗糖是淀粉的水解产物之一,麦芽糖是纤维素的水解产物之一
【答案】 B
【解析】 糖类的组成元素均为C、H、O;葡萄糖、果糖、半乳糖和麦芽糖及乳糖都是还原糖,它们可与斐林试剂反应生成砖红色沉淀,蔗糖是非还原糖,不与斐林试剂发生反应,所以A、C两项错误。淀粉酶催化淀粉水解为麦芽糖,麦芽糖酶催化麦芽糖水解为葡萄糖。纤维素的水解产物是葡萄糖,D项错误。
4.下列有关组成细胞化合物的叙述,错误的是( )
A.蛋白质的多样性与它的空间结构有密切关系
B.淀粉、糖原、纤维素和麦芽糖分别彻底水解后,得到的产物相同
C.腺嘌呤核苷(腺苷)是构成ATP、RNA和DNA的基本组成单位
D.RNA具有传递遗传信息、催化生化反应、转运相关物质等功能
【答案】 C
【解析】 蛋白质结构的多样性决定了蛋白质功能的多样性,蛋白质功能的多样性与氨基酸的数量、种类、排列顺序及蛋白质的空间结构相关;淀粉、糖原、纤维素和麦芽糖彻底水解后得到的产物都是葡萄糖;组成RNA的基本单位是核糖核苷酸,组成DNA的基本单位是脱氧核苷酸,ATP没有基本组成单位,腺嘌呤核苷属于构成ATP、腺嘌呤核糖核苷酸的成分;mRNA具有传递信息的功能、tRNA参与转运氨基酸,某些RNA具有催化功能。
5.生命科学研究中常用“建模”方法表示微观物质的结构,图中1~3分别表示植物细胞中常见的三种大分子有机物,每种有机物都有其特定的基本组成单位。图中1~3可分别表示( )
A.多肽、RNA、淀粉 B.DNA、RNA、纤维素 C.DNA、蛋白质、糖原 D.核酸、多肽、糖原
【答案】 A
【解析】 据图可知,图1的单体种类较多,可能是多肽(多肽的单体氨基酸可以有20种),图2由4种单体组成,可能是RNA或DNA(分别由4种核糖核苷酸或4种脱氧核苷酸构成),图3只有1种单体,可能是淀粉、纤维素或糖原(它们都由1种单体葡萄糖组成),故A项符合题意。
6.右图表示不同化学元素所组成的化合物,下列说法错误的是( )
A.若①为某种大分子的组成单位,则①最可能是氨基酸
B.若②是细胞中良好的储能物质,则②是脂肪
C.若③为能储存遗传信息的大分子物质,则③一定是DNA
D.若④是主要在动物肝脏和肌肉中合成的储能物质,则④是糖原
【答案】 C
【解析】 ①的组成元素为C、H、O、N,可能是蛋白质,若①为某种大分子的组成单位,则①最可能是蛋白质的组成单位氨基酸,A项正确。②的组成元素为C、H、O,可能是糖类或脂肪,若②是细胞中良好的储能物质,则②是脂肪,B项正确。③的组成元素为C、H、O、N、P,可能是核酸,若③为能储存遗传信息的大分子物质,则③可能是DNA或RNA(病毒的遗传物质是RNA),C项错误。④的组成元素为C、H、O,可能是糖类或脂肪,若④是主要在动物肝脏和肌肉中合成的储能物质,则④是糖原,D项正确。
7.蛋白质是决定生物体结构和功能的重要物质。下列相关叙述错误的是( )
A.细胞膜、细胞质基质中负责转运氨基酸的载体都是蛋白质
B.氨基酸之间脱水缩合生成的H2O中,氢来自氨基和羧基
C.细胞内蛋白质发生水解时,通常需要另一种蛋白质的参与
D.蛋白质的基本性质不仅与碳骨架有关,也与功能基团相关
【答案】 C
【解析】 细胞膜上转运氨基酸的载体是蛋白质,细胞质基质中负责转运氨基酸的载体是转运RNA,不是蛋白质,A项错误。氨基酸之间脱水缩合生成的H2O中,氢来自氨基和羧基,B项正确。细胞内蛋白质发生水解时,通常需要蛋白质水解酶的催化,C项正确。蛋白质的基本性质不仅与组成蛋白质的氨基酸的数量有关,还与其种类、排列顺序以及肽链形成的空间结构有关,D项正确。
8.每个生物大分子都拥有特定的结构与功能,结构分子生物学就是研究生物大分子特定的空间结构及结构的运动变化与其生物学功能关系的科学。下列有关生物大分子结构与功能的说法正确的是 ( )
A.细胞中的遗传物质主要是DNA,还有RNA
B.纤维素是植物体的结构成分,还是其供能物质
C.蛋白质是细胞的结构成分,还能调控细胞代谢
D.糖原水解生成葡萄糖发生于肝细胞中,还发生于肌细胞中
【答案】 C
【解析】 有细胞结构的生物,体内既有DNA又有RNA,但遗传物质是DNA,A项错误。纤维素是植物细胞壁的组成成分之一,不能为植物提供能量,B项错误。蛋白质是细胞的结构成分,某些激素类物质的化学本质也是蛋白质,如胰岛素、生长激素等,可以调控细胞代谢,C项正确。由于肌细胞中缺乏一种酶,所以肌细胞中的肌糖原不能直接水解为葡萄糖,D项错误。
9.下图是生物体内四种有机物的组成与功能关系图,下列有关叙述错误的是( )
A.玉米种子细胞中,物质A和E分别代表葡萄糖和纤维素
B.相同质量的E和F彻底氧化分解,释放能量较多的是F
C.在人体细胞中物质C约有20种
D.不同的H在结构上的区别主要是碱基的排列顺序不同
【答案】 A
【解析】 由图分析可知A~H表示的分别是葡萄糖、甘油和脂肪酸、氨基酸、核苷酸、多糖、脂肪、蛋白质、核酸。纤维素不是植物的主要能源物质,A项错误。由于脂肪中C、H含量高,所以相同质量的多糖和脂肪彻底氧化分解,脂肪释放的能量较多,B项正确。组成蛋白质的氨基酸有20种,C项正确。不同核酸在结构上的区别是碱基的排列顺序不同,D项正确。
10.(2019山东滨州二模)将小麦幼苗在缺少无机盐X的“完全培养液”中培养一段时间后,出现了叶片发黄的现象。下列有关叙述错误的是( )
A.与正常幼苗相比,该幼苗叶绿体内的NADPH的合成速率增加
B.对照实验应使用含无机盐X的完全培养液培养小麦幼苗
C.据实验结果推测,无机盐X可能是一种含镁元素的无机盐
D.实验结束时,培养液中某些无机盐离子的浓度可能会增加
【答案】 A
【解析】 将小麦幼苗在缺少无机盐X的“完全培养液”中培养一段时间后,出现了叶片发黄的现象,据此可推测此无机盐X可能含镁元素,植物缺镁导致叶绿素减少,植物光反应减弱,叶绿体合成NADPH的速率降低,A项错误,C项正确。本实验的自变量是无机盐X的有无,实验组用缺少无机盐X的“完全培养液”培养小麦幼苗,则对照组应用含无机盐X的完全培养液培养小麦幼苗,B项正确。植物吸收水分的相对速率比吸收某些无机盐离子的相对速度快时,实验结束时,培养液中某些无机盐离子的浓度可能会增加,D项正确。
11.下图表示有关生物大分子的简要概念图,下列叙述正确的是( )
A.若B为葡萄糖,则C在动物细胞中可能为乳糖
B.若C为RNA,则B为核糖核苷酸,A为C、H、O、N
C.若C具有信息传递、运输、催化等功能,则B可能为氨基酸
D.若B为脱氧核苷酸,则C可能存在于线粒体、叶绿体、染色体和核糖体中
【答案】 A
【解析】 若B为葡萄糖,因为C为生物大分子,则C在动物细胞中应为糖原,A项错误。若C为RNA,则B为核糖核苷酸,组成元素为C、H、O、N、P,B项错误。若C具有信息传递、运输、催化等功能,则C可能是蛋白质,所以B可能为氨基酸,C项正确。若B为脱氧核苷酸,则C为DNA,DNA可能存在于线粒体、叶绿体和染色体中,D项错误。
12.下图是烟草花叶病毒体内两种重要化合物的化学组成,下列相关叙述正确的是( )
A.图中大分子B呈双螺旋结构
B.a约有20种,b有8种
C.a与a之间通过“—NH—COOH—”相连接
D.烟草花叶病毒的遗传信息储存在大分子B中
【答案】 D
【解析】 烟草花叶病毒是RNA病毒,由蛋白质和RNA组成,分析题图可知,A是蛋白质,B是RNA,a是氨基酸,b是核糖核苷酸。RNA一般是单链,DNA一般是双链,A项错误。组成RNA的核糖核苷酸有4种,在生物体中组成蛋白质的氨基酸约有20种,B项错误。氨基酸与氨基酸之间通过“—NH—CO—”连接形成肽链,C项错误。烟草花叶病毒的遗传物质是RNA,其遗传信息储存在RNA中,D项正确。
二、 非选择题
13.(2019江西九江十校联考)科学家研究发现,“熊虫”是迄今为止发现的生命力最为顽强的动物。熊虫对不良环境有极强的抵抗力,当环境恶化时,熊虫会把身体蜷缩起来,一动不动。这时它们会自行脱掉体内99%的水分,身体萎缩成正常情况下的一半,处于一种隐生(假死)状态,此时会展现出惊人的耐力,以此来“扛”过各种极端环境。处于假死状态的熊虫的代谢率几乎降到零,甚至能耐受-273 ℃冰冻数小时,直到环境改善为止。据研究,熊虫进入隐生状态时,它们的体内会大量产生一种叫做海藻糖的二糖。回答下列问题。
(1)现代生物进化理论认为“熊虫”具有产生大量海藻糖而耐受低温是 的结果。
(2)“熊虫”能产生大量海藻糖的根本原因是“熊虫” 。
(3)海藻糖是由 元素组成的,若要探究它是否为还原糖,应选取的试剂为 ,在海藻糖溶液中加入该试剂没有发生相应的颜色反应,能否说明海藻糖为非还原糖,为什么? 。
(4)有人认为“熊虫体液中的海藻糖可以保护组织细胞,使组织细胞免受低温造成的损伤”。请设计一实验方案,用于探究题中假设的真实性,请将其补充完整。
Ⅰ.为了确保实验的科学性和准确性,从化学组成及生理功能看,用于实验材料应具有 的特点。
Ⅱ.操作过程:①取适量哺乳动物细胞,等分成甲、乙两组(以甲组为实验组);② ;③ ;④观察甲、乙两组细胞生活状况,写出预期结果及结论: 。
【答案】(1)长期自然选择 (2)具有控制合成海藻糖的基因 (3)C、H、O 斐林试剂 不能,因为没有水浴加热 (4)自身不含也不能合成海藻糖 甲组加海藻糖,乙组不加海藻糖 甲、乙两组均控制-273 ℃冰冻数小时 若甲组细胞生长良好,乙组细胞死亡,则假设成立;若甲、乙两组细胞都死亡,则假设不成立
【解析】(1)根据题意分析,“熊虫”的动物体含有大量海藻糖(一种二糖),海藻糖可以使组织细胞避免因低温而造成损伤,因此“熊虫”能耐受-273℃的冰冻数小时,这是长期自然选择的结果。
(2)“熊虫”体内含有控制合成海藻糖的基因,所以“熊虫”能够产生大量的海藻糖。
(3)海藻糖是一种二糖,其组成元素为C、H、O;鉴定还原糖常用的试剂是斐林试剂,该试剂鉴定时需要水浴加热,因此若在海藻糖溶液中加入该试剂没有发生相应的颜色反应,并不能够说明海藻糖为非还原糖。
(4)Ⅰ.该实验的目的是探究海藻糖对普通哺乳动物组织细胞是否也具有抵抗低温,防止因低温而造成的损伤的作用,实验的自变量是细胞培养液中是否含有海藻糖,因变量是低温条件下细胞的活性,因此为了消除细胞自身产生海藻糖对实验结果的影响,选用的作为实验材料的细胞应该不含也不能合成海藻糖。
Ⅱ.按照实验设计的单一变量原则和对照原则,实验步骤如下:
①取适量哺乳动物细胞,等分成甲、乙两组(以甲组为实验组、乙组为对照组);
②向甲组细胞中添加含海藻糖的细胞培养液,向乙组细胞中添加等量的不加海藻糖的细胞培养液;
③将甲、乙两组细胞均控制在-273℃的条件下冰冻数小时;
④观察并记录两组细胞的生活状况。
可能的结果及结论是:若甲组细胞生长良好,乙组细胞死亡,则说明该海藻糖在低温下对普通哺乳动物组织细胞具有保护作用;若甲、乙两组细胞都死亡,说明海藻糖对于普通哺乳动物组织细胞不具有使组织细胞避免因低温而造成损伤的作用。
14.下图分别表示生物体内的生物大分子的部分结构模式图,据图回答下列问题。
(1)甲图中的三种物质都是由许多 连接而成的,其中属于植物细胞中的储能物质是 。这三种物质中,在功能上与另外两种截然不同的是 ,这种物质参与细胞中 的构成。
(2)乙图所示化合物的基本组成单位可用图中字母 表示,各基本单位之间是通过 键连接起来的。
(3)由b形成的多聚体能储存大量的遗传信息,原因是 的排列方式是多样的。
【答案】 (1)葡萄糖 淀粉 纤维素 细胞壁 (2)b 磷酸二酯 (3)脱氧核苷酸
【解析】 (1)甲图所示结构都是多糖,单体都是葡萄糖,即都是由许多葡萄糖连接而成的。植物细胞中的储能物质是淀粉,动物细胞中的储能物质是糖原,纤维素是构成细胞壁的主要成分,不能为植物细胞提供能量,所以在功能上纤维素与淀粉、糖原截然不同。(2)乙图所示为核苷酸链,是由多个核苷酸(b)通过磷酸二酯键相连所组成的。(3)组成DNA的脱氧核苷酸虽然只有四种,但其多样的排列方式决定了其储存有大量的遗传信息。
15.(2017全国Ⅰ理综)根据遗传物质的化学组成,可将病毒分为RNA病毒和DNA病毒两种类型。有些病毒对人类健康会造成很大危害。通常,一种新病毒出现后需要确定该病毒的类型。
假设在宿主细胞内不发生碱基之间的相互转换。请利用放射性同位素标记的方法,以体外培养的宿主细胞等为材料,设计实验以确定一种新病毒的类型。简要写出(1)实验思路,(2)预期实验结果及结论即可。(要求:实验包含可相互印证的甲、乙两个组)
【答案】(1)思路
甲组:将宿主细胞培养在含有放射性标记尿嘧啶的培养基中,之后接种新病毒。培养一段时间后收集病毒并检测其放射性。
乙组:将宿主细胞培养在含有放射性标记胸腺嘧啶的培养基中,之后接种新病毒。培养一段时间后收集病毒并检测其放射性。
(2)结果及结论
若甲组收集的病毒有放射性,乙组无,即为RNA病毒;反之为DNA病毒。
【解析】DNA与RNA在结构上的区别体现在碱基的种类、五碳糖的种类以及空间结构的不同。本题应通过测定新病毒所含碱基的种类而确定其类型。DNA特有的碱基为胸腺嘧啶,RNA特有的碱基为尿嘧啶,故应分别用含有放射性标记尿嘧啶和胸腺嘧啶的培养基培养宿主细胞,之后接种新病毒,培养一段时间后收集病毒并检测其放射性。根据收集到的病毒的放射性可知其所含碱基的种类(T或U),进而判断出其类型。
相关试卷
这是一份高中生物高考专题01 细胞的分子组成-备战2021年高考生物专题提分攻略(原卷版),共10页。试卷主要包含了通关秘籍,细胞中水的存在形式和生理功能,水的存在形式与代谢,细胞中的无机盐,易错警示,糖的种类,常见脂质的种类与功能等内容,欢迎下载使用。
这是一份高中生物高考专题01 细胞的分子组成-备战2021年高考生物专题提分攻略(解析版),共14页。试卷主要包含了通关秘籍,细胞中水的存在形式和生理功能,水的存在形式与代谢,细胞中的无机盐,易错警示,糖的种类,常见脂质的种类与功能等内容,欢迎下载使用。
这是一份高中生物高考专题12 神经调节-备战2021年高考生物专题提分攻略(解析版),共20页。试卷主要包含了基础知识必备等内容,欢迎下载使用。

