高中生物专题16 植物的激素调节-2021年高考生物一轮复习知识点梳理与归纳
展开
这是一份高中生物专题16 植物的激素调节-2021年高考生物一轮复习知识点梳理与归纳,共13页。教案主要包含了分析下面曲线等内容,欢迎下载使用。
(1)达尔文的试验:
实验过程:
思考:
实验①(与黑暗情况下对照)说明什么?植物生长具有向光性。
实验①与②对照说明什么?植物向光弯曲生长与尖端有关。
实验③与④对照说明什么?植物感受单侧光刺激的部位在尖端。
达尔文的推论是:胚芽鞘的尖端不仅具有感光作用,而且可能会产生某种化学物质,并从顶端向下传送,在单侧光的照射下,导致向光一侧和背光一侧的细胞伸长不均匀,使植物弯向光源生长。
(2)温特的试验:
思考:该实验说明了什么?胚芽鞘尖端确实产生了某种物质,这种物质从尖端向下运输,促使胚芽鞘下部某些部位的生长。
(3)郭葛的试验:分离出该促进植物生长的物质,确定是吲哚乙酸,命名为生长素
生长素的化学本质是吲哚乙酸
3个试验结论小结: 产生生长素的部位是胚芽鞘的尖端;
感受光刺激的部位是胚芽鞘的尖端;
生长素的作用部位是胚芽鞘的尖端以下部位
2、对植物向光性的解释
单侧影响了生长素的分布,使背光一侧的生长素多于向光一侧,从而使背光一侧的细胞伸长快于向光一侧,结果表现为茎弯向光源生长。
3、判断胚芽鞘生长情况的方法
一看有无生长素,没有不长 二看能否向下运输,不能不长 三看是否均匀向下运输
均匀:直立生长 不均匀:弯曲生长(弯向生长素少的一侧)
4、生长素的产生部位:幼嫩的芽、叶、发育中的种子
由色氨酸(合成原料)经过一系列反应转变而成。生长素的合成不需要光
生长素作用部位:尖端下段(即伸长区),机理为促进细胞伸长
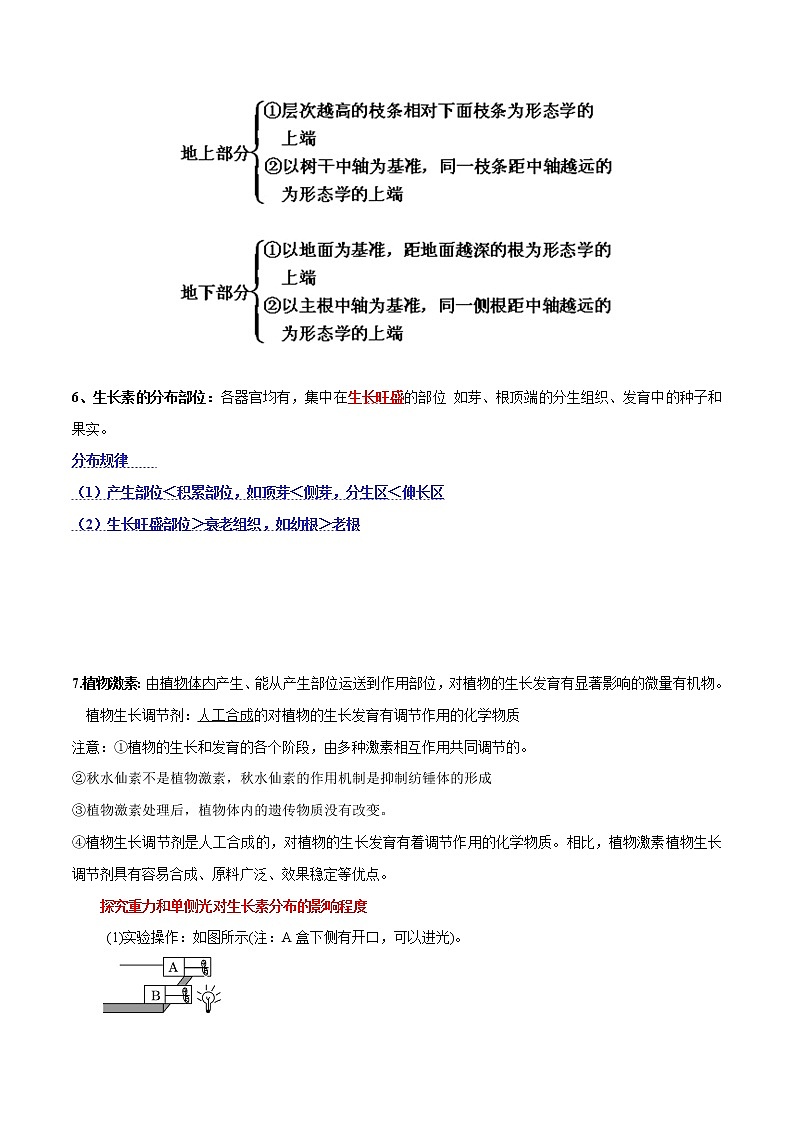
5、生长素的运输方向:
横向运输( = 1 \* GB3 ①横向运输发生在尖端②引起横向运输的原因是单侧光或地心引力)
极性运输:形态学上端→形态学下端 (运输方式为主动运输)
形态学的上端与下端的辨别方法
6、生长素的分布部位:各器官均有,集中在生长旺盛的部位 如芽、根顶端的分生组织、发育中的种子和果实。
分布规律
(1)产生部位<积累部位,如顶芽<侧芽,分生区<伸长区
(2)生长旺盛部位>衰老组织,如幼根>老根
7.植物激素:由植物体内产生、能从产生部位运送到作用部位,对植物的生长发育有显著影响的微量有机物。
植物生长调节剂:人工合成的对植物的生长发育有调节作用的化学物质
注意: = 1 \* GB3 ①植物的生长和发育的各个阶段,由多种激素相互作用共同调节的。
②秋水仙素不是植物激素,秋水仙素的作用机制是抑制纺锤体的形成
③植物激素处理后,植物体内的遗传物质没有改变。
④植物生长调节剂是人工合成的,对植物的生长发育有着调节作用的化学物质。相比,植物激素植物生长调节剂具有容易合成、原料广泛、效果稳定等优点。
探究重力和单侧光对生长素分布的影响程度
(1)实验操作:如图所示(注:A盒下侧有开口,可以进光)。
(2)结果预测及结论:
若A、B中幼苗都向上弯曲生长,只是B向上弯曲程度大,说明重力对生长素分布的影响大于单侧光。
若A中幼苗向下弯曲生长,B中幼苗向上弯曲生长,说明单侧光对生长素分布的影响大于重力。
植物向性运动的分析判断
常用方法有:云母片插入类、暗盒开孔类、切割移植类、琼脂块替换类、锡箔纸遮盖类、匀速(高速)旋转类、幼苗横置类、失重类等,分析如下:
第二节 生长素的生理作用
一.生理作用和机理
生长素的生理作用:促进细胞生长
机理:促进细胞的纵向伸长
二.作用特点——两重性
生长素对植物生长调节作用具有两重性:既能促进生长,也能抑制生长;既能促进发芽也能抑制发芽;既能防止落花落果,也能疏花疏果。
三、分析下面曲线
1、不同浓度的生长素作用于同一器官上时,引起的生理功效不同(促进效果不同或抑制效果不同)
2、同一浓度的生长素作用于不同器官上时,引起的生理功效也不同,这是因为不同器官对生长素的敏感性不同(敏感性大小:根﹥芽﹥茎),也说明不同器官正常生长所要求的生长素浓度也不同。
3、曲线在A’、B’、C’点以前的部分分别体现了不同浓度生长素对根、芽、茎的不同促进效果,而A、B、C三点则代表最佳促进效果点,(促进根、芽、茎的生长素最适浓度依次为10-10ml/l、10-8ml/l、10-4ml/l左右),AA’、BB’、CC’段表示促进作用逐渐降低,A’、B’、C’点对应的生长素浓度对相应的器官无影响,超过A’、B’、C’点浓度,相应的器官的生长将被抑制。
★胚芽鞘向光弯曲生长原因:
①:横向运输(只发生在胚芽鞘尖端):在单侧光刺激下生长素由向光一侧向背光一侧运输
②:纵向运输(极性运输):从形态学上端运到下端,不能倒运
③:胚芽鞘背光一侧的生长素含量多于向光一侧(生长素多生长的快,生长素少生长的慢),因而引起两侧的生长不均匀,从而造成向光弯曲。
两重性实例
实例1——顶端优势
①现象:顶芽优先生长,侧芽受到抑制。
②原因:顶芽产生的生长素向下运输,积累到侧芽,侧芽附近生长素浓度高,发育受到抑制。
= 3 \* GB3 ③解除方法:去掉顶芽。如果去掉顶芽,侧芽部位的生长素浓度降低了,侧芽受到的抑制作用就会解除,不久,侧芽就可以发育成枝条
实例二: 根的向重力性
向重力性原因:地心引力→生长素分布不均匀→近地侧浓度高(C>A D>B)
→eq \b\lc\{\rc\ (\a\vs4\al\c1(茎对生长素敏感性差→茎的负向重力性,根对生长素敏感性强→根的向重力性))
A、B、C、D四个部位中,只有D点是抑制,根的向地性没体现两重性,因为A,C两点都促进,茎的背地性体现两重性,,因为B点促进,D点抑制。
四 . 影响生长素作用的因素
1.生长素的浓度
低浓度促进生长,高浓度抑制生长,浓度过高时甚至杀死植物。除草剂一般为高浓度的生长素类似物。如2,4-D
2. 植物不同器官,对生长素的敏感程度不同:根>芽>茎,如图
根、茎、芽对生长素的反应敏感程度曲线
3.植物组织的成熟程度不同:幼嫩细胞敏感,衰老细胞迟钝。
★4.植物种类:双子叶植物一般比单子叶植物敏感,如图(根据这一原理,一些除草剂可以杀死单子叶农作物地里的双子叶杂草)。例如;2、4—D (此图常考)
单子叶、双子叶植物对生长素的反应敏感程度曲线
五. 生长素(类似物)在农业生产上应用
生长素类似物:由于植物体内生长素含量非常少,提取困难,但人们在实践中发现了一些人工合成的物质(如α –萘乙酸,2,4-D等),与生长素有类似的功能,这些物质统称为生长素类似物。
(1)促进扦插枝条生根。
用适宜浓度的生长素类似物浸泡枝条,枝条容易生根。扦插时保留嫩芽和叶,容易生根(因为嫩芽和叶可以产生生长素)
(2)促进果实发育(外源生长素类似物代替发育中的种子产生生长素,可以促进子房发育成无子果实)(不遗产的变异)
催产素:促进子宫收缩
催激素:促进腺体形成和分泌激素
受粉: 子房 ——————————————〉果实(有种子)
生长激素:刺激蛋白质合成和组织生长;减少糖的利用,增加糖元生成;促进脂肪分解(注:生长激素化学本质为蛋白质,故只能注射,不可口服!)
(注:生长激素化学本质为蛋白质,故只能注射,不可口服!)
甲状腺激素的功能:
= 1 \* GB3 ①促进新陈代谢
= 2 \* GB3 ②促进生长发育
= 3 \* GB3 ③提高神经系统的兴奋性
未受粉 : 子房——————————————〉 果实(无子果实)
无子西红柿与无子西瓜比较
(3)防止落花落果(保蕾保铃):生产上常用一定浓度的生长素类似物喷洒植株,达到保蕾保铃的作用。
探究生长素类似物促进插条生根的最适浓度
1.实验原理
植物生长调节剂对植物插条的生根情况有很大影响,而且用不同浓度、不同时间处理影响程度不同。其影响存在一个最适浓度,在此浓度下植物插条的生根数量最多,生长最快。
实验方法:
(1)制作插条。将准备好的枝条剪成长约5~7cm的插条,插条的形态学上端为平面,下端要削成斜面,这样在扦插后可增加吸收水分的面积,促进成活;每一枝条留3~4个芽,所选枝条的条件应尽量相同。
(2)分组处理:将插条分别用不同的方法处理如图1(药物浓度、浸泡时间等可分成多组。如可分别在NAA中浸泡1、2、4、12、24h等)
图
图1 图2
(3)进行实验:将处理过的插条下端浸在清水中,注意保持温度(25~30℃)
(4)小组分工,观察记录。
结果与分析:实验结果如图2
结果分析:在一定浓度范围内,随着萘乙酸浓度的增加,对山茶花插条生根促进作用逐渐增强;
超过一定浓度范围,对山茶花插条生根促进作用逐渐增强;
萘乙酸浓度在400mg/L左右是促进山茶花插条生根的适宜浓度。在最适浓度点两侧,存在促进生根效果相同的两个不同生长素浓度。
研究实验中出现的问题:
1.. 在正式实验前需要先做一个预实验 。
原因:为进一步的实验摸索条件,也可以检验实验设计的科学性和可行性,以免由于设计不周、盲目开展实验而造成人力、物力和财力的浪费。
2. 为了使实验更准确,扦插枝条最好去除嫩芽,幼叶,防止内源激素对实验的干扰。
3.本实验中,取材、处理时间、蒸馏水、光照、温度、通气状况等都属于无关变量。无关变量在实验中的处理要采用等量性的原则,如用相同的花盆,选用相同的植物材料等。
4.配制生长素类似物溶液时,浓度梯度要小,组别要多。
5.在确定了最适浓度的大致范围后,可在此范围内利用更小梯度的系列溶液以获得更精确的最适浓度范围。
6.实验的因变量是插条生根的情况,测量指标可以是枝条的生根数目,也可以是生根的长度。
第三节 其他植物激素
(1)赤霉素:合成部位:主要是未成熟的种子、幼根和幼叶
主要作用:促进细胞伸长,从而促进植株增高;促进种子萌发和果实的成熟。
★(可解除种子休眠)
(2)细胞分裂素:合成部位:主要是根尖
主要作用:促进细胞的分裂
(3)乙烯: 合成部位:植物体各个部位
★主要作用:促进果实的成熟
(4)脱落酸:合成部位:根冠、萎焉的叶片等
分布:将要脱落的组织和器官中含量多
主要作用:抑制细胞的分裂,促进叶和果实的衰老和脱落
任何一种生理活动都不是受单一激素控制的。是多种激素相互协调、共同作用的结果。激素间的相互作用,有的是相互协同,有的是相互拮抗。
协同作用实例
①促进植物生长:生长素、赤霉素、细胞分裂素。
②延缓叶片衰老:生长素、细胞分裂素。
③诱导愈伤组织分化成根或芽:生长素、细胞分裂素。
④促进果实成熟:脱落酸、乙烯。
⑤调节种子发芽:赤霉素、脱落酸。
⑥促进果实坐果和生长:生长素、细胞分裂素、赤霉素。
拮抗作用实例
①顶端优势:生长素促进顶芽生长,细胞分裂素和赤霉素都促进侧芽生长。
②防止器官脱落:生长素抑制花朵脱落,脱落酸促进叶、花、果实的脱落。
③种子发芽:赤霉素、细胞分裂素促进,脱落酸抑制。
④叶子衰老:生长素、细胞分裂素抑制,脱落酸促进。
5. 植物生长调节剂
(1) 概念:人工合成的对植物的生长发育有调节作用的化学物质。
(2)特点:容易合成;原料广泛;效果稳定。
(3)应用:
①用乙烯利催熟凤梨。
②用一定浓度的赤霉素溶液处理芦苇(或芹菜),可以使其纤维长度增加。
③用赤霉素处理大麦种子,无须发芽就可以产生大量的α淀粉酶,这样就可以简化工艺、降低啤酒的生产成本。
④用青鲜素延长马铃薯、大蒜贮藏期。
= 5 \* GB3 ⑤除草剂的使用。
膨大剂是一种植物生长调节剂,其作用主要是促进细胞分裂,
增加细胞的数量,膨大剂最可能是细胞分裂素类的植物调节剂。在西瓜坐果初期适量使用膨大剂,可提高产量,但有些瓜农使用膨大剂后出现西瓜爆裂现象,可能的原因是施用膨大剂的时间和剂量不合适。
类别
图解条件
相关结果
遮盖类
①直立生长
②向光生长
暗箱类
①直立生长
②向光(小孔)生长
插入类
①向右侧生长
②直立生长
③向光生长
④向光生长
移植类
①直立生长
②向左侧生长
③④中IAA的含量a=b+c,b>c
旋转类
①直立生长
②向光生长
③向小孔生长
④茎向心生长,根离心生长
横置类
①②中IAA含量及作用
①:a=b、c=d,都促进水平生长
②:a<b、c<d,a、c、d促进生长,b抑制生长
比较项目
无子西瓜
无子西红柿
培育原理
染色体变异
生长素促进子房发育成果实
无子原理
减数分裂时染色体联会紊乱,不能产生正常的生殖细胞
有正常的生殖细胞,但因没有受粉,不能完成受精作用
无子性状能否遗传
能,结无子西瓜的植株经组织培养后,所结西瓜仍为无子
不能,结无子西红柿的植株经组织培养后,所结西红柿有种子
相关教案
这是一份高中生物专题19 实验汇总-2021年高考生物一轮复习知识点梳理与归纳,共10页。教案主要包含了检测生物组织中的还原糖,实验,方法步骤,实验结果分析,特别提醒,观察植物细胞的有丝分裂,调查人群中的遗传病,制作生态瓶或生态缸等内容,欢迎下载使用。
这是一份高中生物专题17 种群和群落-2021年高考生物一轮复习知识点梳理与归纳,共11页。教案主要包含了存活曲线,种群增长的“J”型曲线,种群增长的“S”型曲线, 群落的空间结构等内容,欢迎下载使用。
这是一份高中生物专题13 现代生物进化理论-2021年高考生物一轮复习知识点梳理与归纳,共5页。教案主要包含了拉马克的进化学说,达尔文自然选择学说等内容,欢迎下载使用。

