2022年江苏省宿迁市中考化学真题(教师版)
展开化学部分
可能用到的相对原子质量:H-1 C-12 N-14 O-16 S-32
一、选择题(共 10 小题,每小题 分,计 20 分。每小题只有一个选项符合题意)
1. 宿迁是美酒之都,下列酿酒过程中发生化学变化的是
A. 粮食浸泡 B. 酒曲发酵 C. 蒸馏提纯 D. 装瓶密封
【答案】B
【详解】
【详解】A、粮食浸泡,无新物质生成,属于物理变化;
B、酒曲发酵,发酵过程中有酒精等新物质生成,属于化学变化;
C、蒸馏提纯,只是状态的改变,无新物质生成,属于物理变化;
D、装瓶密封,无新物质生成,属于物理变化。
故选B。
2. 下列物质中,属于纯净物的是
A 水银 B. 黄铜 C. 海水 D. 石油
【答案】A
【详解】
【详解】A、水银是汞的俗称,由同种物质组成,属于纯净物,符合题意;
B、黄铜是由铜、锌等物质组成,属于混合物,不符合题意;
C、海水是由水、氯化钠等混合而成,属于混合物,不符合题意;
D、石油是由汽油、柴油等混合而成,属于混合物,不符合题意。
故选A。
3. 下列实验操作正确的是
A. B.
C. D.
【答案】C
【详解】
【详解】A、托盘天平的使用要遵循“左物右码”的原则,且氢氧化钠具有腐蚀性,应放在玻璃器皿中称量,图中所示操作错误;
B、取用固体药品时,用药匙或者纸槽取用,且标签要面向自己,瓶塞倒放,图中瓶塞没有倒放,图中所示操作错误
C、稀释浓硫酸时,要把浓硫酸缓缓地沿器壁注入水中,同时用玻璃棒不断搅拌,以使热量及时的扩散,一定不能把水注入浓硫酸中,图中所示操作正确;
D、过滤液体时,要注意“一贴、二低、三靠”的原则,图中缺少玻璃棒引流,图中所示操作错误;
故选C。
4. 下列化学用语表达正确的是
A. 2 个氢原子 :H2 B. 氮气中氮元素化合价 :
C. 氧化铝的化学式 :A1O D. 最简单有机物的分子式 :CH4
【答案】D
【详解】
【详解】A、由原子的表示方法,用元素符号来表示一个原子,表示多个该原子,就在其元素符号前加上相应的数字,故2个氢原子表示为2H,故选项化学用语表达错误。
B、氮气属于单质,氮气中氮元素显0价;由化合价的表示方法,在其化学式该元素的上方用正负号和数字表示,正负号在前,数字在后,故氮气中氮元素化合价:,故选项化学用语表达错误。
C、氧化铝中,铝元素的化合价是+3,氧元素的化合价是-2,根据化合物中元素化合价代数和为零可知,氧化铝中铝原子和氧原子的个数比是2:3;氧化铝的化学式 :A12O3,故选项化学用语表达错误。
D、最简单有机物是甲烷,其分子式 :CH4,故选项化学用语表达正确。
故选D。
5. 水是生命之源,下列关于水的说法正确的是
A. 植物油加入水中,振荡后能形成溶液 B. 工业废水未经处理直接排放
C. 硬水煮沸后可转化成软水 D. 电解水实验证明水由H2、O2组成
【答案】C
【详解】
【详解】A、植物油不溶于水,只能以小液滴的形式悬浮于液体里,形成乳浊液,不符合题意;
B、工业废水未经处理直接排放,会污染水源,应处理达标后排放,不符合题意;
C、可溶性钙、镁化合物在加热时,能形成沉淀,故硬水煮沸后,可转化为软水,符合题意;
D、电解水生成氢气和氧气,氢气由氢元素组成,氧气由氧元素组成,根据质量守恒定律,化学反应前后,元素的种类不变,可得水是由氢元素和氧元素组成,不符合题意。
故选C。
6. 下列关于物质的性质利用途对应关系不正确的是
A. N2化学性质稳定,能作保护气
B. Mg (O H) 2能与酸反应,用于治疗胃酸过多
C. 生石灰具有吸水性,可作食品干燥剂
D. 浓盐酸具有挥发性,可用于金属除锈
【答案】D
【详解】
【详解】A、常温下氮气的化学性质稳定,可用作保护气,不符合题意;
B、胃酸的主要成分是盐酸,氢氧化镁能与盐酸发生中和反应,因此可用于治疗胃酸过多,不符合题意;
C、生石灰能与水反应,因此可以作食品干燥剂,不符合题意;
D、浓盐酸能与金属氧化物反应,因此可用于金属除锈,符合题意;
故选D。
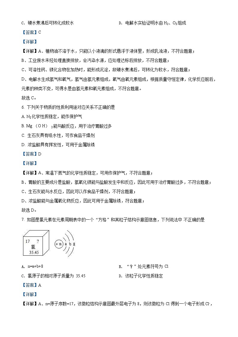
7. 如图是氯元素在元素周期表中的一个“方格”和其粒子结构示意图信息,下列说法中 不正确的是
A. n=a+b+8 B. “?”处元素符号为 Cl
C. 氯原子的相对原子质量为 35.45 D. 该粒子化学性质稳定
【答案】A
【详解】
【详解】A、n=原子序数=17,该微粒结构示意图最外层电子为8,则该微粒为Cl得到一个电子形成Cl-,其中a=2,b=8,则n=a+b+7,故选项说法错误;
B、氯元素的元素符号为Cl,故选项说法正确;
C、根据元素周期表信息可知Cl的相对原子质量为35.45,故选项说法正确;
D、该微粒为Cl得到一个电子形成氯离子,微粒最外层已经形成8电子稳定结构,则化学性质稳定,故选项说法正确;
故选A。
8. 证据推理是学习化学的重要方法之一,下列推理中不正确的是
A. 氢气与空气混合点燃可能会发生爆炸, CO 与空气混合点燃也可能会爆炸
B. 酸雨的 pH 值小于7, pH 值小于7的雨水一定是酸雨
C. 氧化物中一定含有氧元素,但含有氧元素的物质不一定是氧化物
D. 某物质燃烧后生成 CO2和H2O,则该物质一定含有C、H元素,可能含有O元素
【答案】B
【详解】
【详解】A、氢气与一氧化碳都为可燃气体,可燃气体浓度在爆炸极限之内点燃会引起爆炸,故选项说法正确;
B、酸雨呈酸性pH值小于7,正常的雨水中溶有二氧化碳,二氧化碳与水反应生成碳酸,碳酸呈酸性,则正常的雨水也呈酸性,故选项说法错误;
C、氧化物是指由两种元素组成,且其中一种为O的化合物,则氧化物中一定含有氧元素,但含有氧元素的物质不一定是氧化物,如C2H6O,故选项说法正确;
D、某物质燃烧后生成 CO2和H2O,根据质量守恒得出反应物由C、H、O三种元素组成,其中氧气中含有O,则该物质一定含有C、H元素,可能含有O元素,故选项说法正确;
故选B。
9. 下列实验操作能达到实验目的的是
选项 | 实验目的 | 实验操作 |
A | 比较铜和银金属活动性顺序 | 将金属分别放入稀盐酸中,观察现象 |
B | 除去 KCl 溶液中的 MgCl2 | 滴加适量 NaOH 溶液 |
C | 鉴别羊毛衣物和纯棉布料 | 取样,灼烧闻气味判断 |
D | 测定空气中氧气含量 | 用木炭代替红磷在空气中燃烧 |
A. A B. B C. C D. D
【答案】C
【详解】
【详解】A.铜和银在金属活动性顺序表中排在氢后面,与稀盐酸都不反应,没有明显现象,无法比较金属活动性顺序,故A错误;
B.除去 KCl 溶液中的 MgCl2,滴加适量 NaOH 溶液,MgCl2与NaOH反应生成氢氧化镁沉淀和氯化钠,会引入新的杂质氯化钠,应滴加适量 KOH 溶液,故B错误;
C.鉴别羊毛衣物和纯棉布料,取样,灼烧闻气味,有烧焦羽毛气味的是羊毛衣物,有烧纸味、燃烧后有灰烬的是纯棉布料,故C正确;
D.测定空气中氧气含量,不能用木炭代替红磷,因为木炭燃烧有气体生成,密闭容器内外无法形成压强差,水不会倒流,测定不出空气中氧气含量,故D错误。
故选C。
10. “侯氏制碱法”创立了更为先进的“制碱”工艺,主要反应是:。如图是三种物质的溶解度曲线,下列叙述正确的是
A. 0℃时,NH4Cl溶解度大于NaCl的溶解度
B. NH4Cl中含有少量NaCl,可用降温结晶方法提纯NH4Cl
C. 20℃时,NaHCO3饱和溶液的溶质质量分数一定大于NH4Cl不饱和溶液的溶质质量分数
D. 20℃时,将9.6gNaHCO3加入到90.4g水中,可得到100g饱和溶液
【答案】B
【详解】
【详解】A、由图可知,0℃时,NH4Cl的溶解度小于于NaCl的溶解度,故A错误;
B、由图可知,氯化铵的溶解度受温度影响较大,氯化钠的溶解度受温度影响较小,故NH4Cl中含有少量NaCl,可用降温结晶的方法提纯NH4Cl,故B正确;
C、20℃时,碳酸氢钠的溶解度小于氯化铵的溶解度,所以NaHCO3饱和溶液的溶质质量分数不一定大于NH4Cl不饱和溶液的溶质质量分数,故C错误;
D、20℃时,碳酸氢钠的溶解度为9.6g,即为该温度下100g水中最多溶解碳酸氢钠的质量为9.6g,将9.6 gNaHCO3加入到90.4g水中,9.6g碳酸氢钠不能完全溶解,故不可得到100g饱和溶液,故D错误;
故选B。
二、填空、简答题(共2小题,第11题6分,第12题8分,计14分)
11. 我国抗击“新冠疫情”卓有成效,为全世界做出了贡献。
(1)“新冠”重症患者需要使用呼吸机供氧,氧气来自于空气。利用液态空气中各成分的______不同,将氧气从空气中分离出来。疫情期间,医用氧气的需求量增大,______(填“会”或“不会”)使空气中氧气含量大幅度减少。
(2)增强体质,做好防护是“抗疫”的有效方法。
①加强营养。午餐食用米饭、清蒸鱼、青菜、牛奶,其中富含维生素C的食物是______。
②勤通风消毒。家庭常用75%的医用酒精(主要成分乙醇C2H6O)消毒,乙醇分子中C、H、O原子的个数比为______;次氯酸钠(NaClO)也是一种常用的消毒剂,其中氯元素的化合价为______,制取次氯酸钠的反应为:, X的化学式为______。
【答案】(1) ①. 沸点 ②. 不会
(2) ①. 青菜 ②. 2:6:1 ③. +1 ④. Na2CO3
【详解】
【小问1详解】
可利用液态空气中液氮和液氧沸点的不同,将其分离,将氧气从空气中分离出来;
空气中氧气的含量保持相对稳定,故疫情期间,医用氧气的需求量增大,不会使空气中氧气含量大幅度减少;
【小问2详解】
①米饭富含糖类;清蒸鱼富含蛋白质;青菜富含维生素;牛奶富含蛋白质和水,故富含维生素C的食物是青菜;
②由化学式可知,乙醇分子中C、H、O原子的个数比为:2:6:1;
次氯酸钠中钠元素显+1价,氧元素显-2价,设氯元素的化合价为x,根据化合物中,正、负化合价的代数和为零,可得:(+1)+x+(-2)=0,x=+1;
根据质量守恒定律,化学反应前后,原子的种类和数目不变,反应物中含Ca、Cl、O、C、Na的个数分别是1、2、2、0、0,生成物中含Ca、Cl、O、C、Na的个数分别是1、2、5、1、2,故反应物中还应含3个O、1个C、2个Na,故X的化学式为:Na2CO3。
12. 2022年北京冬奥会是一届绿色奥运、科技奥运、人文奥运,北京冬奥会惊艳世界!
(1)冬奥会火炬“飞扬”采用氢气作燃料,体现了绿色奥运的理念,氢气燃料实现零排放的原因是______(用化学方程式表示);关闭火炬的燃气开关,使火炬熄灭,采用的灭火原理是______;火炬的外壳采用了碳纤维和高性能树脂结合在一起做成的质量轻、强度大的复合材料,下列材料中也属于复合材料的是______。
a.聚乙烯塑料 b.玻璃钢 c.玻璃
(2)冬奥会速滑场馆“冰丝带”采用是 CO2跨临界直冷制冰。
①对 CO2气体加压、降温,可得到于冰,从构成物质微粒角度分析,该过程主要 改变的是分子的______(填“种类”或“间隔”)。
②捕集、利用和封存是实现碳中和的一种途径。下图是利用氢氧化钠溶液吸收 CO2的部分转化关系图。
反应Ⅰ的化学方程式为______,该转化中可以循环利用的物质是______。
【答案】(1) ①. ②. 隔离可燃物 ③. b
(2) ①. 间隔 ②. ③. NaOH##氢氧化钠
【详解】
【小问1详解】
氢气燃烧只生成水,绿色环保,化学方程式。
关闭火炬的燃气开关,使火炬熄灭,即隔离或清除可燃物得到灭火目的。
复合材料是将两种或两种以上的不同材料复合起来,在性能上取长补短,制成性能更优越的材料。
a.聚乙烯塑料是合成材料;
b.玻璃钢 由玻璃纤维和有机高分子材料复合而成。是复合材料;
c.玻璃是无机非金属材料。
故选:b。
【小问2详解】
CO2气体加压、降温,可得到于冰,发生的是物理变化,该过程分子的间隔变小。
反应Ⅰ是二氧化碳与氢氧化钠反应,生成碳酸钠和水。化学方程式
二氧化碳与氢氧化钠反应,生成碳酸钠,碳酸钠又与氢氧化钙反应生成氢氧化钠,所以氢氧化钠是该转化中可以循环利用的物质。
三、实验、探究题(共2小题,第13题6分,第14题8分,计14分)
13. 下图为实验室常用仪器和装置的示意图,根据题意回答问题。
(1)写出标号①的仪器名称______。
(2)实验室用双氧水和二氧化锰制取氧气的化学方程式为______,可选用的发生装置为______(填序号)。
(3)收集装置中,______(填序号)装置收集到的氧气最纯净。
(4)若用F装置干燥氧气,气体应从导管______(填“a”或“b”)端通入。
【答案】(1)分液漏斗
(2) ①. ②. B
(3)E (4)a
【详解】
【小问1详解】
图中标号①的仪器名称是分液漏斗;
故填:分液漏斗;
【小问2详解】
实验室用双氧水和二氧化锰制取氧气的原理是过氧化氢在二氧化锰作催化剂的条件下生成水和氧气,其化学方程式为:;
双氧水和二氧化锰制取氧气的发生装置是固液不加热装置,因此应选择装置B作为发生装置;
故填:;B;
【小问3详解】
氧气不易溶于水,且不与水反应,相对于排空气法,排水法收集的气体更纯净,因此要收集到最纯净的氧气,应选择排水法,即选择装置E作发生装置;
故填:E;
【小问4详解】
若选用F装置干燥氧气,气体应从长管进入;
故填:a。
14. 某化学兴趣小组的同学为了探究“复分解反应发生的条件”,做了以下两个实验。
①CuSO4溶液和BaCl2溶液反应 ②CuSO4溶液和NaOH溶液反应
(1)写出实验①发生反应的化学方程式:______。
(2)实验结束后,将两个实验后的废液倒入到同一干净的烧杯中,充分混合后过滤,得到滤液呈无色。则滤液中一定不含的离子是______。取少量滤液于试管中,滴入紫色石蕊试液,溶液仍为紫色,则滤液呈______性(填“酸”、“碱”、“中”)。
(3)该小组的同学对滤液中溶质成分继续进行如下探究:
【提出问题】滤液中溶质成分是什么?
【做出猜想】小红认为:只有NaCl;
小亮认为:可能有NaCl、BaCl2;
小明认为:可能有NaCl、BaCl2、Na2SO4
【交流讨论】从物质共存的角度分析,你认为______同学的猜想一定不正确。
你的猜想是______。
【设计实验】请设计实验证明谁的猜想正确。
实验操作 | 实验现象 | 实验结论 |
取少量滤液于试管中,滴加适量______溶液 | 无明显现象 | 小亮猜想不正确 |
取少量滤液于试管中,滴加适量 BaC12溶液 | ______ | 你的猜想成立 |
【答案】 ①. ②. Cu2+##铜离子 ③. 中 ④. 小明 ⑤. NaCl、Na2SO4 ⑥. Na2CO3或Na2SO4或含可溶性杂质或或的可溶性物质 ⑦. 有白色沉淀生成
【详解】
【详解】(1)实验①发生反应是硫酸铜与氯化钡反应生成硫酸钡白色沉淀和氯化铜,则该反应的化学方程式;
(2)实验结束后,将两个实验后的废液倒入到同一干净的烧杯中,充分混合后过滤,得到滤液呈无色,则滤液中一定不含的离子是铜离子,含有铜离子的溶液为蓝色;
酸性溶液能使紫色石蕊溶液变红,中性溶液能使紫色石蕊溶液不变色以及碱性溶液能使紫色石蕊溶液变蓝,则滴入紫色石蕊试液,溶液仍为紫色,则滤液呈中性;
(3)交流讨论:
从物质共存的角度分析,小明的猜想不成立,原因氯化钡与硫酸钠反应生成硫酸钡沉淀和氯化钠;
当硫酸铜与氢氧化钠反应生成氢氧化铜沉淀和硫酸钠,氯化铜与氢氧化钠反应生成氯化钠和氢氧化铜沉淀,则由此我认为的猜想是氯化钠和硫酸钠;
设计实验:
小亮的猜想为氯化钠和氯化钡,检验溶液中是否有氯化钡,可以滴加碳酸钠或者硫酸钠溶液,若观察到白色沉淀,则小亮猜想成立,若无白色沉淀,则小亮猜想不成立,当滴加碳酸钠或者硫酸钠溶液,观察到无明显现象,则溶液中无氯化钡,小亮的猜想不成立;
氯化钡与硫酸钠反应生成硫酸钡白色沉淀和氯化钠,滴加氯化钡溶液,可以观察到有白色沉淀产生。
四、推理、计算题(共2小题,第15题6分,第16题6分,计12分)
15. A一F是初中化学常见的物质,它们之间的相互转化关系如下图所示(部分产物已略去)已知A是一种黑色的氧化物,B、C、D均为单质,B是目前世界上年产量最高的金属,C是密度最小的气体,F的水溶液在农业上常用来配制波尔多液。
(1)A物质的化学式为______,E溶液中一定存在的阳离子______(填离子符号)。
(2)列举D物质的一条用途______。
(3)写出反应③的化学方程式______,其基本反应类型为______。
【答案】(1) ①. Fe3O4 ②. H+
(2)作导线(合理即可)
(3) ①. ②. 置换反应
【详解】
【分析】B是目前世界上年产量最高的金属,则B为Fe;A为Fe与氧气燃烧后产生的黑色氧化物,则A为Fe3O4;C是密度最小的气体单质,则C为H2;B(Fe)与E溶液反应生成C(H2),则E为酸,可以为HCl;F的水溶液在农业上常用来配制波尔多液,则F为CuSO4;B(Fe)与F(CuSO4)反应生成单质D,则D为Cu;综上分析得出A为Fe3O4、B为Fe、C为H2、D为Cu、E为HCl、F为CuSO4,带入验证均合理。
【小问1详解】
根据上述分析得出A为Fe3O4;E溶液为酸溶液,一定存在的阳离子为H+;
【小问2详解】
D为Cu,具有导电性,可以用作导线;
【小问3详解】
反应③为铁与硫酸铜反应生成铜与硫酸亚铁,化学反应方程式为:;该反应为单质与化合物反应生成另一种单质与另一种化合物,则属于置换反应。
16. 国家对化肥的销售有明确的质量标准。为检测铵态氮肥质量的优劣,可采用铵盐与氢氧化钠反应的方法。某同学称取15g硫酸铵样品(杂质不含氮元素),与足量的NaOH混合后,放入试管中加热,发生如下反应:。充分反应后共收集到3.4gNH3。
(1)(NH4)2SO4中氮元素的质量分数______(精确到0.1%)。
(2)样品中硫酸铵的质量(写出计算过程)。
(3)合格硫酸铵化肥中硫酸铵的质量分数需达到94.3%~99%,通过计算判断上述样品是否合格?
【答案】(1)21.2%
(2)解:设样品中硫酸铵的质量为x
x=13.2g
答:样品中硫酸铵的质量为13.2g;
(3)硫酸铵的质量分数为:
因为88%<94.3%,所以该产品不合格。
答:上述该样品不合格。
【详解】
【小问1详解】
(NH4)2SO4中氮元素的质量分数为:;
【小问2详解】
见答案;
【小问3详解】
见答案。
江苏省宿迁市2023年中考化学真题附参考答案: 这是一份江苏省宿迁市2023年中考化学真题附参考答案,共8页。
2023年江苏省宿迁市中考化学真题(含解析): 这是一份2023年江苏省宿迁市中考化学真题(含解析),共14页。试卷主要包含了单选题,填空题,实验题,推断题,计算题等内容,欢迎下载使用。
2022年江苏省宿迁市中考化学真题(原卷版): 这是一份2022年江苏省宿迁市中考化学真题(原卷版),共6页。试卷主要包含了选择题,填空,实验,推理等内容,欢迎下载使用。

