高中历史人教统编版(必修)中外历史纲要(下)第11课 马克思主义的诞生与传播课时作业
展开高中历史第11课 马克思主义的诞生与传播综合训练题: 这是一份高中历史第11课 马克思主义的诞生与传播综合训练题,共7页。试卷主要包含了选择题,非选择题等内容,欢迎下载使用。
高中历史第11课 马克思主义的诞生与传播课后作业题: 这是一份高中历史第11课 马克思主义的诞生与传播课后作业题,共15页。试卷主要包含了《共产主义者同盟章程》规定,《共产党宣言》中写道等内容,欢迎下载使用。
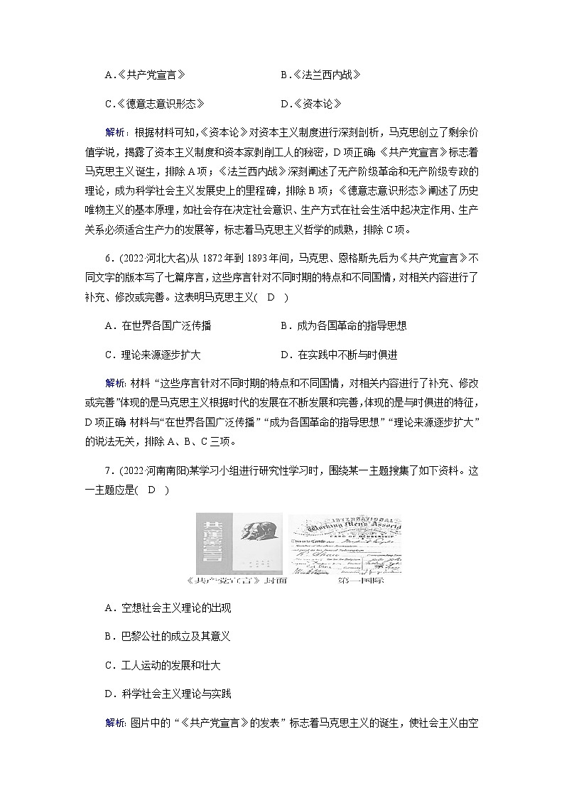
高中历史人教统编版(必修)中外历史纲要(下)第五单元 工业革命与马克思主义的诞生第11课 马克思主义的诞生与传播练习题: 这是一份高中历史人教统编版(必修)中外历史纲要(下)第五单元 工业革命与马克思主义的诞生第11课 马克思主义的诞生与传播练习题,共8页。试卷主要包含了《共产党宣言》中称等内容,欢迎下载使用。

