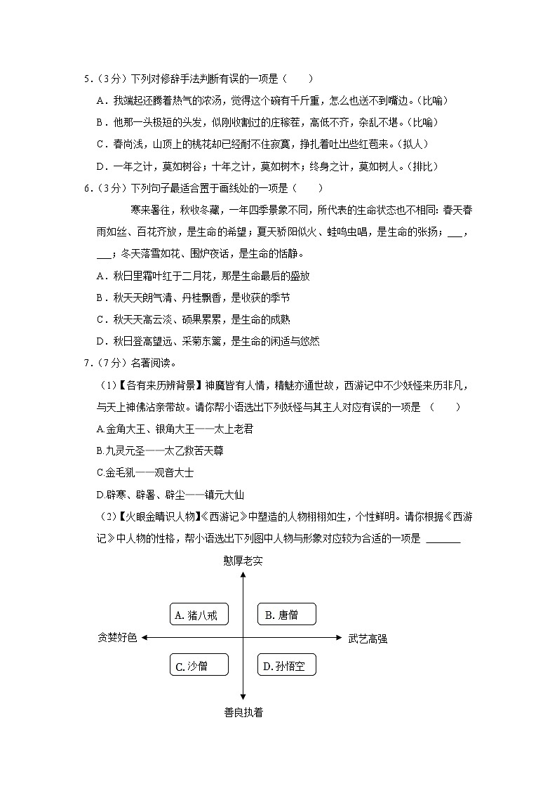
重庆市第八中学校2022-2023学年七年级上学期期末语文试卷(含答案)
展开重庆市第八中学校2022-2023学年七年级下学期期末考试语文试卷(含答案): 这是一份重庆市第八中学校2022-2023学年七年级下学期期末考试语文试卷(含答案),共21页。试卷主要包含了单选题,综合性学习,阅读理解与欣赏,写作题,材料题,默写题等内容,欢迎下载使用。
重庆市第八中学校2023-2024学年七年级上学期期末语文试题: 这是一份重庆市第八中学校2023-2024学年七年级上学期期末语文试题,共10页。
重庆市第八中学校2022-2023学年七年级上学期期末语文试题: 这是一份重庆市第八中学校2022-2023学年七年级上学期期末语文试题,共15页。试卷主要包含了语文基础知识及运用,古诗文积累与阅读,现代文阅读,写作等内容,欢迎下载使用。

