初中政治中考复习 专题23 走向未来的少年(第01期)-2021中考道德与法治真题分项汇编(全国通用)(原卷版)
展开初中政治中考复习 专题23 走向未来的少年(第01期)-2022年中考道德与法治真题分项汇编(全国通用)(解析版): 这是一份初中政治中考复习 专题23 走向未来的少年(第01期)-2022年中考道德与法治真题分项汇编(全国通用)(解析版),共28页。试卷主要包含了【跨越百年 青春对话】,【两个百年庆典年,使命在肩】,担时代之责等内容,欢迎下载使用。
初中政治中考复习 专题23 走向未来的少年(第01期)-2020中考道德与法治真题分项汇编(全国通用)(解析版): 这是一份初中政治中考复习 专题23 走向未来的少年(第01期)-2020中考道德与法治真题分项汇编(全国通用)(解析版),共10页。试卷主要包含了恰同学少年,风华正茂,今天的你们,明天也会披甲上阵等内容,欢迎下载使用。
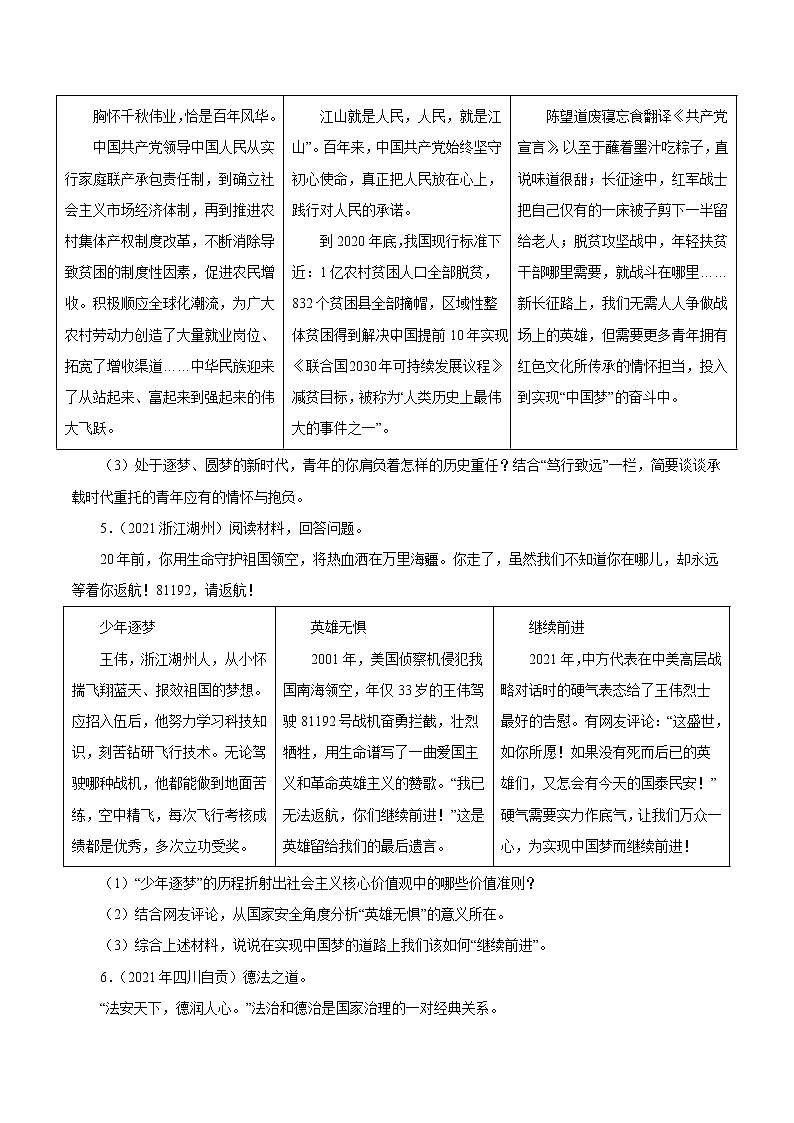
初中政治中考复习 专题23 走向未来的少年(第01期)-2021中考道德与法治真题分项汇编(全国通用)(解析版): 这是一份初中政治中考复习 专题23 走向未来的少年(第01期)-2021中考道德与法治真题分项汇编(全国通用)(解析版),共14页。试卷主要包含了袁隆平曾说,力行——厚植家国情怀,阅读材料,回答问题,德法之道,“杂交水稻之父”袁隆平曾说等内容,欢迎下载使用。

