还剩8页未读,
继续阅读
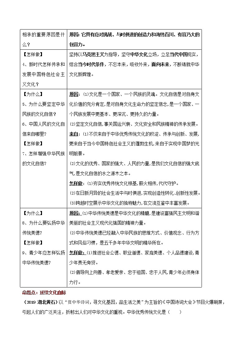
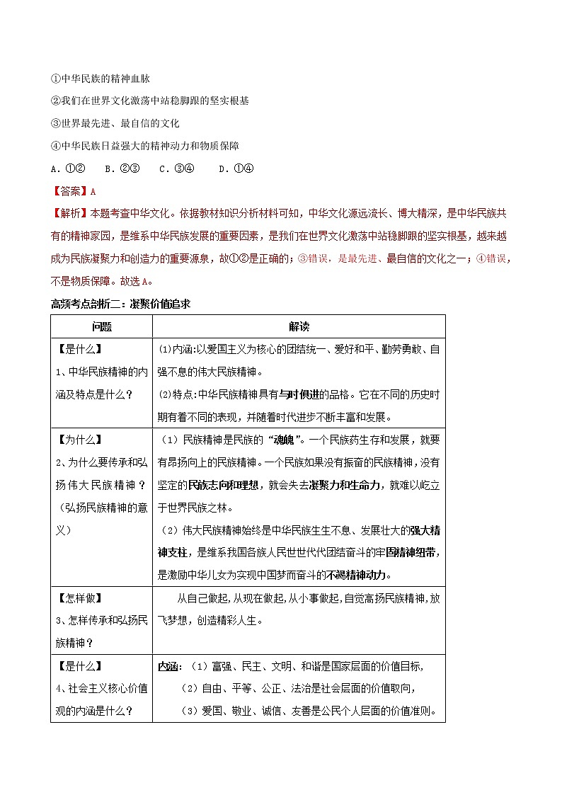
初中政治中考复习 专题12 我国现阶段的文化(解析版)
展开相关试卷
初中政治中考复习 专题一 少年的成长(解析版):
这是一份初中政治中考复习 专题一 少年的成长(解析版),共17页。
初中政治中考复习 专题十五 参与政治生活(解析版):
这是一份初中政治中考复习 专题十五 参与政治生活(解析版),共23页。
初中政治中考复习 专题12 我国现阶段的文化(原卷版):
这是一份初中政治中考复习 专题12 我国现阶段的文化(原卷版),共9页。试卷主要包含了 [中华文化,薪火相传]等内容,欢迎下载使用。

