2023届福建省福州市高三普通高中毕业班质量检测(二检)历史试题+答案
展开2023届福建省福州市普通高中毕业班5月质量检测(三模)历史试卷: 这是一份2023届福建省福州市普通高中毕业班5月质量检测(三模)历史试卷,共10页。试卷主要包含了选择题,非选择题等内容,欢迎下载使用。
2022年宁德市普通高中毕业班五月质量检测历史试题含答案(宁德高三三检): 这是一份2022年宁德市普通高中毕业班五月质量检测历史试题含答案(宁德高三三检),共9页。
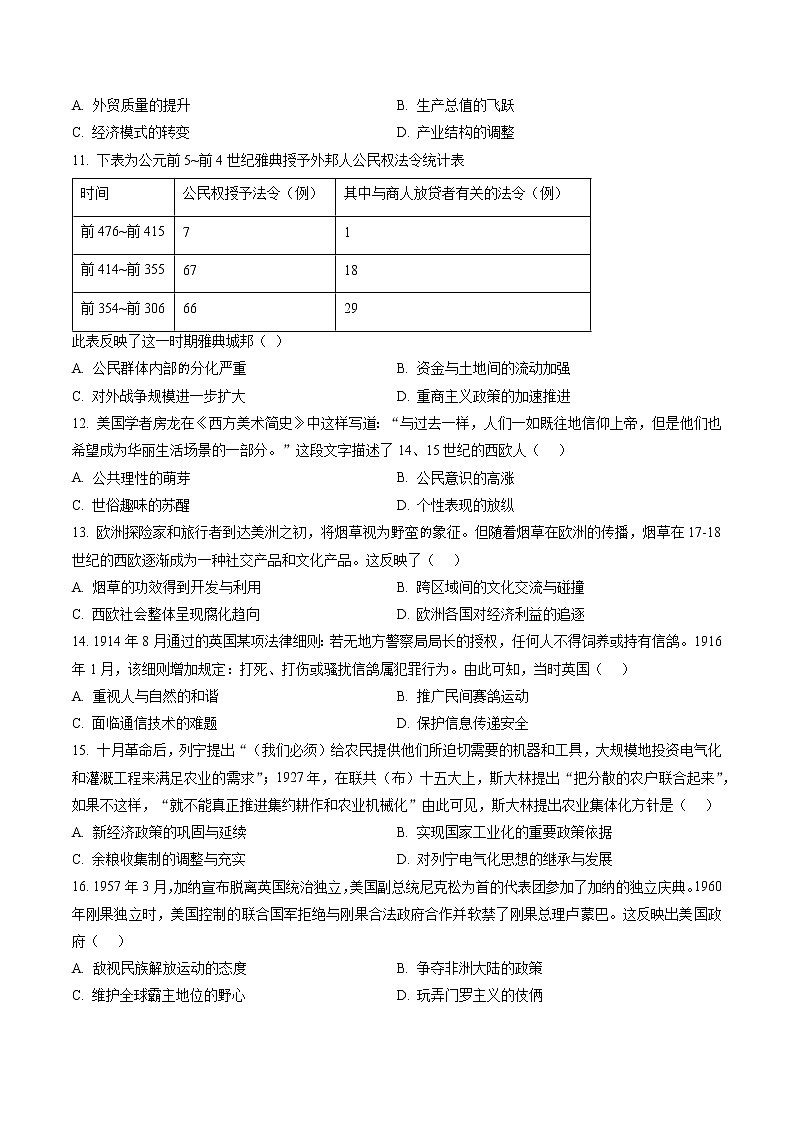
2022年5月福州市高中毕业班质量检测历史试题含答案(福州三检): 这是一份2022年5月福州市高中毕业班质量检测历史试题含答案(福州三检),共9页。

